Abstract
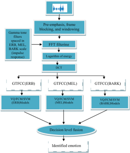
Affective computing is gaining paramount importance in ensuring the better and effective human–machine interaction. As glottal and speech signals depict the characteristics of the emotional nature of the speaker in addition to the linguistic information, speaker’s emotions are needed to be recognised to give meaningful response by the system. This paper emphasises the effectiveness and efficiency in selecting the energy features by passing the speech through the Gamma tone filters spaced in Equivalent rectangular bandwidth (ERB), MEL and BARK scale. Various modelling techniques are used to develop the robust multi-speaker independent speaker’s emotion/stress recognition system. Since EMO-DB Berlin database and SAVEE emotional audio-visual database used in this work contain the only limited set of speech utterances uttered by 10/4 actors/speakers in different emotions, it has become challenging to improve the performance of the stress/emotion recognition system. Speaker independent emotion recognition is done by extracting the Gamma tone energy features and cepstral features by passing the concatenated speech considered for training through the Gamma tone filters spaced in ERB, MEL and BARK scales. Subsequently, VQ/Fuzzy clustering models and continuous density hidden Markov models are created for all emotions and evaluation is done with the utterances of a speaker independent of speeches considered for training. The proposed features for test utterances are captured and applied to the VQ/Fuzzy/MHMM/SVM models and testing is performed by using minimum distance criterion/maximum log-likelihood criterion. The proposed Gamma tone energy/cepstral features and modelling techniques provide complementary evidence in assessing the performance of the system. This algorithm offers 96%, 79%, and 95.3% as weighted accuracy recall for the stress recognition system with respect to the classification done on emotion-specific group VQ/Fuzzy/MHMM/SVM models for GTF energy features with Gamma tone filters spaced in ERB, MEL and BARK scale respectively for the system evaluated for the EMO-DB database. Weighted accuracy recall is found to be 91%, 93% and 94% for the classification done on emotion-specific group models for GTF energy features with Gamma tone filters spaced in ERB, MEL and BARK scale respectively for the evaluation done on the utterances chosen from the SAVEE database. Gamma tone Cepstral features provide the overall accuracy of 92%, 90% and 92% for filters spaced in ERB, MEL and BARK scale for Berlin EMO-DB. Decision level fusion classification based on GTF energy features and modelling techniques provides the overall accuracy as 99.8% for EO-DB database and 100% for SAVEE database.



























References
Anagnostopoulos, C.-N.,·Iliou, T., & Giannoukos, I. (2015). Features and classifiers for emotion recognition from speech: A survey from 2000 to 2011. Artificial Intelligence Review, 43, 155–177.
Babu, M., Arun Kumar, M. N., & Santhosh, S. M. (2014). Extracting MFCC AND GTCC features for emotion recognition from audio speech signals. International Journal of Research in Computer Applications and Robotics, 2(8), 46–63.
Burkhardt, F., Paeschke, A., Rolfes, M., Sendlmeier, W., & Weiss, B. (2005). A database of german emotional speech (EMO-DB). Proceedings Interspeech. Lissabon, Portugal. http://emodb.bilderbar.info/start.html.
Garg, E., & Bahl, M. (2014). Emotion recognition in speech using gammatone cepstral coefficients. International Journal of Application or Innovation in Engineering & Management (IJAIEM), 3(10), 285–291.
Kaur, I., Kumar, R., Kaur, P. (2017). Speech emotion detection based on optimistic—DNN (Deep Neural Network) approach. International Journal of Emerging Trends & Technology in Computer Science (IJETTCS), 6(4), 150–156.
Koolagudi, S. G., Sharma, K., & Sreenivasa Rao, K. (2012). Speaker recognition in emotional environment. Communications in Computer and Information Science, 305, 117–124.
Lee, C.-C., Mower, E., Busso, C., Lee, S., & Narayanan, S. (2011). Emotion recognition using a hierarchical binary decision tree approach. Speech Communication, 53, 1162–1171.
Li, Z., & Gao, Y. (2016). Acoustic feature extraction method for robust speaker identification. International Journal of Multimedia Tools and Applications, 75, 7391–7406.
Marković, B., Galić, J., Grozdić, Đ, Jovičić, S. T., & Mijić, M. (2017). Whispered speech recognition based on gammatone filterbank cepstral coefficients. Journal of Communications Technology and Electronics, 62(11), 1255–1261.
Mohanty, S. (2016). Language independent emotion recognition in speech signals. International Journal of Advanced Research in Computer Science and Software Engineering, 6(10), 299–301.
Moore, J. D., Tian, L., Lai, C. (2014). Word-level emotion recognition using high-level features, LNCS. Berlin: Springer. https://doi.org/10.1007/978-3-642-54903-8_2.
Morrison, D., Wang, R., & De Silva, L. C. (2007). Ensemble methods for spoken emotion recognition in call-centres. Speech Communication, 49, 98–112.
Nwe, T. L., Foo, S. W., & De Silva, L. C. (2003). Speech emotion recognition using hidden Markov models. Speech Communication, 41, 603–623.
Patel, P., Chaudhari, A., Kale, R., & Pund, M. A. (2009). Emotion recognition from speech with gaussian mixture models & via boosted GMM. International Journal of Research In Science & Engineering, 3(2), 47–53.
Peng, Z., Zhu, Z., Unoki, M., Dang, J., & Akagi, M. (2017). Speech emotion recognition using multichannel parallel convolutional recurrent neural networks based on Gammatone Auditory Filterbank. Proceedings of APSIPA Annual Summit and Conference, pp 1750–1755. https://ieeexplore.ieee.org/document/8282316/.
Pervaiz, M., & Khan, T. A. (2016). Emotion recognition from speech using prosodic and linguistic features. International Journal of Advanced Computer Science and Applications, 7(8), 84–90.
Rao, K. S., Koolagudi, S. G., & Vempada, R. R. (2013). Emotion recognition from speech using global and local prosodic features. International Journal of Speech Technology, 16, 143–160.
Rabiner, L. & Juang, B. H. (1993). Fundamentals of speech recognition. Englewood Cliffs, NJ: Prentice Hall.
Reynolds, D. A., & Rose, R. C. (1995). Robust text-independent speaker identification using gaussian mixture speaker models. IEEE Transactions on Speech and Audio Processing, 3(1), 72–83.
Sapra, A., Panwar, N., & Panwar, S. (2013). Emotion recognition from speech. International Journal of Emerging Technology and Advanced Engineering, 3(2), 341–345.
Shahin, I. (2009). Speaker identification in emotional environments. Iranian Journal of Electrical and Computer Engineering, 8(1, Winter-Spring), 41–46.
Sharma, A., Anderson, D. V. (2015). Deep emotion recognition using prosodic and spectral feature extraction and classification based on cross-validation and bootstrap. IEEE Signal Processing and Signal Processing Education Workshop. https://ieeexplore.ieee.org/document/7369591/.
Sreenivasa Rao, K., Kumar, T. P., Anusha, K., Leela, B., Bhavana, I., & Gowtham, S. V. S. K. (2012). Emotion recognition from speech. International Journal of Computer Science and Information Technologies, 3(2), 3603–3607.
Trigeorgis, G., Ringeval, F., Brueckner, R., Marchi, E., Nicolaou, M. A., Schuller, B., Zafeiriou, S. (2016). Adieu features? End-to-end speech emotion recognition using a deep convolutional recurrent network. IEEE ICASSP, pp. 5200–5204. https://ieeexplore.ieee.org/document/7472669/.
Vogt, T., Andr, E. (2006). Improving automatic emotion recognition from speech via gender differentiation. Proceedings Language Resources and Evaluation Conference, pp. 1123–1126. https://www.informatik.uni-augsburg.de/lehrstuehle/hcm/publications/2006-LREC/.
Wua, S., Falk b, T. H., & Chan, W.-Y. (2011). Automatic speech emotion recognition using modulation spectral features. Speech Communication, 53, 768–785.
Yogesh, C. K., Hariharan, M., Ngadiran, R., Adom, A. H., Yaacob, S., Berkai, C., Polat, K. (2017). A new hybrid PSO assisted biogeography-based optimisation for emotion and stress recognition from speech signal. Expert Systems with Applications, 69, 149–158.
Zhang, W., Meng, X., Li, Z., Lu, Q., & Tan, S. (2015). Emotion recognition in speech using multi-classification SVM. UIC-ATC-IEEE ScalCom-CBDCom-IoP, pp. 1181–1186. https://ieeexplore.ieee.org/document/7518394/.
Author information
Authors and Affiliations
Corresponding author
Rights and permissions
About this article
Cite this article
Revathi, A., Sasikaladevi, N., Nagakrishnan, R. et al. Robust emotion recognition from speech: Gamma tone features and models. Int J Speech Technol 21, 723–739 (2018). https://doi.org/10.1007/s10772-018-9546-1
Received:
Accepted:
Published:
Issue Date:
DOI: https://doi.org/10.1007/s10772-018-9546-1