Skip to main content

lncRNA ZFAS1 Improves Neuronal Injury and Inhibits Inflammation, Oxidative Stress, and Apoptosis by Sponging miR-582 and Upregulating NOS3 Expression in Cerebral Ischemia/Reperfusion Injury

Abstract

The interplay between lncRNAs and miRNAs was reported to be associated with cerebral ischemia reperfusion injury (CIRI). Besides, the lncRNA ZFAS1 was significantly downregulated in patients with ischemic stroke. However, the exact biological role of ZFAS1 and its mechanism in CIRI remain to be elucidated. The current study was designed to explore the protective effects of ZFAS1 on neuronal injury, inflammation, oxidative stress, and neuronal apoptosis in CIRI. ZFAS1 and miR-582-3p levels were assessed by RT-qPCR. Cerebral infarction was assessed by tetrazolium chloride (TTC) staining. Inflammation and oxidative stress were measured by ELISA and matched test kits. The apoptotic rate and apoptotic mediators in OGD/R-suffered PC12 cells were respectively detected by flow cytometry and western blot. NO production was measured by NO kit and western blot assay. The regulatory relationship between lncRNA ZFAS1 and miR-582-3p was analyzed using the luciferase reporter assay. ZFAS1 was downregulated in CIRI. ZFAS1 overexpression alleviated neurological function deficit and neuronal damage in a MCAO rat model. Besides, ZFAS1 upregulation or miR-582-3p downregulation could both inhibit the inflammation, oxidative stress, and apoptosis and enhance NO level in OGD/R-suffered PC12 cells. Reporter assay indicated that ZFAS1 served as a molecular sponge for miR-582-3p. In addition, ZFAS1 could negatively regulate miR-582-3p expression and release its effects in CIRI. Taken together, our study revealed that lncRNA ZFAS1 protected against neuronal damage and modulated the inflammation, oxidative stress, apoptosis, and NO level via regulating miR-582-3p in cerebral I/R injury. Therefore, lncRNA ZFAS1 might serve as a therapeutic application to suppress CIRI progression.

This is a preview of subscription content, access via your institution.

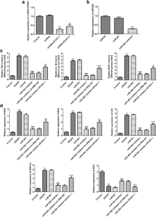
Fig. 1
Fig. 2
Fig. 3
Fig. 4
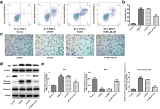
Fig. 5
Fig. 6
Fig. 7
Fig. 8
Fig. 9

Availability of Data and Materials

The analyzed data sets generated during the present study are available from the corresponding author on reasonable request.

References

  1. Turner, R.C., S.C. Dodson, C.L. Rosen, and J.D. Huber. 2013. The science of cerebral ischemia and the quest for neuroprotection: Navigating past failure to future success. Journal of Neurosurgery 118: 1072–1085.

    CAS  Article  Google Scholar 

  2. Köhrmann, M., E. Jüttler, H.B. Huttner, and P.D. Schellinger. 2007. Thrombolysis for ischemic stroke: An update. Der Nervenarzt 78: 393–405.

    Article  Google Scholar 

  3. Gong, L., Y. Tang, R. An, M. Lin, L. Chen, and J. Du. 2017. RTN1-C mediates cerebral ischemia/reperfusion injury via ER stress and mitochondria-associated apoptosis pathways. Cell Death & Disease 8: e3080.

    Article  Google Scholar 

  4. Cui, Y., J.Q. Wang, X.H. Shi, Y.Y. Wang, H.Y. Liu, Z. Li, Y. Dong, J. Mang, and Z.X. Xu. 2019. Nodal mitigates cerebral ischemia-reperfusion injury via inhibiting oxidative stress and inflammation. European Review for Medical and Pharmacological Sciences 23: 5923–5933.

    CAS  PubMed  Google Scholar 

  5. Heeba, G.H., and A.A. El-Hanafy. 2012. Nebivolol regulates eNOS and iNOS expressions and alleviates oxidative stress in cerebral ischemia/reperfusion injury in rats. Life Sciences 90: 388–395.

    CAS  Article  Google Scholar 

  6. Förstermann, U., and W.C. Sessa. 2012. Nitric oxide synthases: Regulation and function. European Heart Journal 33: 829–837 837a-837d.

    Article  Google Scholar 

  7. Jeong, S., B.G. Kim, D.Y. Kim, B.R. Kim, J.L. Kim, S.H. Park, Y.J. Na, M.J. Jo, H.K. Yun, Y.A. Jeong, H.J. Kim, S.I. Lee, H.D. Kim, D.H. Kim, S.C. Oh, and D.H. Lee. 2019. Cannabidiol overcomes oxaliplatin resistance by enhancing NOS3- and SOD2-induced autophagy in human colorectal cancer cells. Cancers 11.

  8. Greco, R., C. Demartini, A.M. Zanaboni, F. Blandini, D. Amantea, and C. Tassorelli. 2018. Endothelial nitric oxide synthase inhibition triggers inflammatory responses in the brain of male rats exposed to ischemia-reperfusion injury. Journal of Neuroscience Research 96: 151–159.

    CAS  Article  Google Scholar 

  9. Li, Z., J. Shen, M.T. Chan, and W.K. Wu. 2017. The role of microRNAs in intrahepatic cholangiocarcinoma. Journal of Cellular and Molecular Medicine 21: 177–184.

    CAS  Article  Google Scholar 

  10. Bao, B., A.S. Azmi, Y. Li, A. Ahmad, S. Ali, S. Banerjee, D. Kong, and F.H. Sarkar. 2014. Targeting CSCs in tumor microenvironment: The potential role of ROS-associated miRNAs in tumor aggressiveness. Current Stem Cell Research & Therapy 9: 22–35.

    CAS  Article  Google Scholar 

  11. Volný, O., L. Kašičková, D. Coufalová, P. Cimflová, and J. Novák. 2015. microRNAs in cerebrovascular disease. Advances in Experimental Medicine and Biology 888: 155–195.

    Article  Google Scholar 

  12. Zhang, Y., Z. Shan, Y. Zhao, and Y. Ai. 2019. Sevoflurane prevents miR-181a-induced cerebral ischemia/reperfusion injury. Chemico-Biological Interactions 308: 332–338.

    CAS  Article  Google Scholar 

  13. Qin, J.Z., S.J. Wang, and C. Xia. 2018. microRNAs regulate nitric oxide release from endothelial cells by targeting NOS3. Journal of Thrombosis and Thrombolysis 46: 275–282.

    CAS  Article  Google Scholar 

  14. Xing, W., W. Gao, G. Mao, J. Zhang, X. Lv, G. Wang, and J. Yan. 2017. Long non-coding RNAs in aging organs and tissues. Clinical and Experimental Pharmacology & Physiology 44 (Suppl 1): 30–37.

    CAS  Article  Google Scholar 

  15. D’haene, E., E.Z. Jacobs, P.J. Volders, T. De Meyer, B. Menten, and S. Vergult. 2016. Identification of long non-coding RNAs involved in neuronal development and intellectual disability. Scientific Reports 6: 28396.

    Article  Google Scholar 

  16. Jing, H., L. Liu, Y. Jia, H. Yao, and F. Ma. 2019. Overexpression of the long non-coding RNA Oprm1 alleviates apoptosis from cerebral ischemia-reperfusion injury through the Oprm1/miR-155/GATA3 axis. Artificial Cells, Nanomedicine, and Biotechnology 47: 2431–2439.

    CAS  Article  Google Scholar 

  17. Zhong, Y., C. Yu, and W. Qin. 2019. LncRNA SNHG14 promotes inflammatory response induced by cerebral ischemia/reperfusion injury through regulating miR-136-5p /ROCK1. Cancer Gene Therapy 26: 234–247.

    CAS  Article  Google Scholar 

  18. Wang, J., J. Ruan, M. Zhu, J. Yang, S. Du, P. Xu, Z. Zhang, P. Wang, W. Yang, and M. Yu. 2019. Predictive value of long noncoding RNA ZFAS1 in patients with ischemic stroke. Clinical and Experimental Hypertension: CHE 41: 615–621.

    CAS  Article  Google Scholar 

  19. Bederson, J.B., L.H. Pitts, M. Tsuji, M.C. Nishimura, R.L. Davis, and H. Bartkowski. 1986. Rat middle cerebral artery occlusion: Evaluation of the model and development of a neurologic examination. Stroke 17: 472–476.

    CAS  Article  Google Scholar 

  20. Livak, K.J., and T.D. Schmittgen. 2001. Analysis of relative gene expression data using real-time quantitative PCR and the 2(−Delta Delta C(T)) method. Methods: a Companion to Methods in Enzymology 25: 402–408.

    CAS  Article  Google Scholar 

  21. Gralla, J., C. Brekenfeld, M. Arnold, and G. Schroth. 2008. Acute stroke: Present and future of catheter-based interventions. Herz 33: 507–517.

    Article  Google Scholar 

  22. Clark, B.S., and S. Blackshaw. 2017. Understanding the role of lncRNAs in nervous system development. Advances in Experimental Medicine and Biology 1008: 253–282.

    CAS  Article  Google Scholar 

  23. Xu, Y., and B. Shao. 2019. Circulating long noncoding RNA ZNFX1 antisense RNA negatively correlates with disease risk, severity, inflammatory markers, and predicts poor prognosis in sepsis patients. Medicine 98: e14558.

    CAS  Article  Google Scholar 

  24. Tehrani, S.S., A. Karimian, H. Parsian, M. Majidinia, and B. Yousefi. 2018. Multiple functions of long non-coding RNAs in oxidative stress, DNA damage response and cancer progression. Journal of Cellular Biochemistry 119: 223–236.

    CAS  Article  Google Scholar 

  25. Zhang, K., M. Tu, W. Gao, X. Cai, F. Song, Z. Chen, Q. Zhang, J. Wang, C. Jin, J. Shi, X. Yang, Y. Zhu, W. Gu, B. Hu, Y. Zheng, H. Zhang, and M. Tian. 2019. Hollow Prussian blue nanozymes drive neuroprotection against ischemic stroke via attenuating oxidative stress, counteracting inflammation, and suppressing cell apoptosis. Nano Letters 19: 2812–2823.

    CAS  Article  Google Scholar 

  26. Shu, X., T.C. Keller 4th, D. Begandt, J.T. Butcher, L. Biwer, A.S. Keller, L. Columbus, and B.E. Isakson. 2015. Endothelial nitric oxide synthase in the microcirculation. Cellular and Molecular Life Sciences: CMLS 72: 4561–4575.

    CAS  Article  Google Scholar 

  27. He, D., X. Song, and L. Li. 2015. Geranylgeranylacetone protects against cerebral ischemia and reperfusion injury: HSP90 and eNOS phosphorylation involved. Brain Research 1599: 150–157.

    CAS  Article  Google Scholar 

  28. Paraskevopoulou, M.D., and A.G. Hatzigeorgiou. 2016. Analyzing MiRNA-LncRNA interactions. Methods in Molecular Biology 1402: 271–286.

    CAS  Article  Google Scholar 

Download references

Author information

Affiliations

Authors

Contributions

Yanyan Zhang and Yiping Zhang both made substantial contributions to the design of this study. They both performed the experiments, analyzed the data, prepared the figures, and wrote the manuscript.

Corresponding author

Correspondence to Yiping Zhang.

Ethics declarations

All animal experiments were approved by the Medical Ethics Committee of the First People’s Hospital of Lianyungang and conformed to the Guidelines for the Care and Use of Laboratory Animals.

Ethics Approval and Consent to Participate

Not applicable.

Conflict of Interest

The authors declare that they have no competing interests.

Additional information

Publisher’s Note

Springer Nature remains neutral with regard to jurisdictional claims in published maps and institutional affiliations.

Rights and permissions

Reprints and Permissions

About this article

Verify currency and authenticity via CrossMark

Cite this article

Zhang, Y., Zhang, Y. lncRNA ZFAS1 Improves Neuronal Injury and Inhibits Inflammation, Oxidative Stress, and Apoptosis by Sponging miR-582 and Upregulating NOS3 Expression in Cerebral Ischemia/Reperfusion Injury. Inflammation 43, 1337–1350 (2020). https://doi.org/10.1007/s10753-020-01212-1

Download citation

  • Published:

  • Issue Date:

  • DOI: https://doi.org/10.1007/s10753-020-01212-1

KEY WORDS

  • lncRNA-ZFAS1
  • miR-582
  • NOS3
  • cerebral ischemia reperfusion injury