Abstract
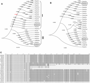
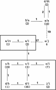
Puroindoline-D1 genes are the key genes that decide kernel texture in bread wheat, but limited genetic resources have impeded the improvement of wheat quality. In this study, the puroindoline-D1 genes from 110 accessions of Aegilops tauschii Coss. (the D genomic ancestor of bread wheat) were isolated and sequenced to identify new alleles and discover their genetic diversities. Three new alleles: Pina-D1o, Pinb-D1dt and Pinb-D1it, were discovered, and they were only one nucleotide different to Pina-D1a, Pinb-D1a and Pinb-D1i, respectively. Two new puroindoline proteins were translated from the Pina-D1o and Pinb-D1dt. Pinb-D1it coded the same protein as Pinb-D1o, Pinb-D1m, Pinb-D1h, Pinb-D1n, AJ302108, Pinb-D1i and Pinb-d1it, which are common phenotypes found at the Pina-D1 and Pinb-D1 A. tauschii locus; Pina-D1h, Pina-D1f, Pina-D1e, Pina-D1d, Pina-D1c and AY608595 also coded the same amino acid at the Pina-D1 locus. Total eight Pina-D1 alleles, seven Pinb-D1 alleles and 20 haplotypes were found in these accessions. The synonymous mutations produced two kinds of synonymous haplotypes in our experiment. The first kind contained Pina-D1d/Pinb-D1i, Pina-D1c/Pinb-D1h, Pina-D1c/Pinb-D1i, Pina-D1d/pinb-D1h, Pina-D1j/pinb-D1i and Pina-D1e/Pinb-D1i, and the second kind contained Pina-D1a/Pinb-D1i and Pina-D1a/Pina-D1it. The eight synonymous haplotypes made up the majority of haplotypes, and covered also the majority of the geographical distribution. The large numbers of synonymous haplotypes and their wide distribution suggested that the puroindoline-D1 genes play important roles in A. tauschii survival. New puroindoline alleles and the haplotypes in A. tauschii will improve our understanding of puroindolines evolution and lead to increasing of wheat quality.




Similar content being viewed by others
References
Ayala M, Guzman C, Alvarez JB, Pena RJ (2013) Characterization of genetic diversity of puroindoline genes in Mexican wheat landraces. Euphytica 190:53–63
Biasini M, Bienert S, Waterhouse A, Arnold K, Studer G et al (2014) SWISS-MODEL: modelling protein tertiary and quaternary structure using evolutionary information. Nucleic Acids Res 42:W252–W258
Chantret N, Salse J, Sabot F, Rahman S, Bellec A et al (2005) Molecular basis of evolutionary events that shaped the hardness locus in diploid and polyploid wheat species (Triticum and Aegilops). Plant Cell 17:1033–1045
Chebotar SV, Kurakina KO, Khokhlov OM, Chebotar GO, Sivolap YM (2012) Phenotypic effects of alleles of the common wheat puroindoline genes. Cytol Genet 46:202–209
Chen MJ, Wilkinson M, Tosi P, He G, Shewry P (2005) Novel puroindoline and grain softness protein alleles in Aegilops species with the C, D, S, M and U genomes. Theor Appl Genet 111:1159–1166
Chen F, Li HH, Cui DQ (2013) Discovery, distribution and diversity of puroindoline-D1 genes in bread wheat from five countries (Triticum aestivum L.). BMC Plant Biol 13:125
Cuesta S, Guzman C, Alvarez JB (2013) Allelic diversity and molecular characterization of puroindoline genes in five diploid species of the Aegilops genus. J Exp Bot 64:5133–5143
Edwards MA, Osborne BG, Henry RJ (2010) Puroindoline genotype, starch granule size distribution and milling quality of wheat. J Cereal Sci 52:314–320
Gautier MF, Cosson P, Guirao A, Alary R, Joudrier P (2000) Puroindoline genes are highly conserved in diploid ancestor wheats and related species but absent in tetraploid Triticum species. Plant Sci 153:81–91
Gedye KR, Morris CF, Bettge AD (2004) Determination and evaluation of the sequence and textural effects of the puroindoline a and puroindoline b genes in a population of synthetic hexaploid wheat. Theor Appl Genet 109:1597–1603
Guzman C, Caballero L, Martin MA, Alvarez JB (2012) Molecular characterization and diversity of the Pina and Pinb genes in cultivated and wild diploid wheat. Mol Breed 30:69–78
Haney EF, Petersen AP, Lau CK, Jing W, Storey DG et al (2013) Mechanism of action of puroindoline derived tryptophan-rich antimicrobial peptides. BBA—Biomembranes 1828:1802–1813
Li J, Wan HS, Yang WY (2014) Synthetic hexaploid wheat enhances variation and adaptive evolution of bread wheat in breeding processes. J Syst Evol 52:735–742
Luo L, Zhang JR, Yang GX, Li Y, Li K et al (2008) Expression of puroindoline a enhances leaf rust resistance in transgenic tetraploid wheat. Mol Biol Rep 35:195–200
Park CS, Kang CS, Cheong YK, Jung W, Woo SH (2010) Influence of puroindoline genotypes on grain characteristics, physico-chemical properties of flour and end-use quality of Korean wheats. Breed Sci 60:233–242
Pauly A, Pareyt B, Fierens E, Delcour JA (2014) Wheat (Triticum aestivum L.) puroindoline functionality in bread making and its impact on bread quality. J Cereal Sci 60:114–121
Rakszegi M, Bognar Z, Li Z, Bekes F, Lang L et al (2010) Effect of milling on the starch properties of winter wheat genotypes. Starch–Starke 62:115–122
Reynolds NP, Martin JM, Giroux MJ (2010) Increased wheat grain hardness conferred by novel puroindoline haplotypes from Aegilops tauschii. Crop Sci 50:1718–1727
Tamura K, Dudley J, Nei M, Kumar S (2007) MEGA4: molecular evolutionary genetics analysis (MEGA) software version 4.0. Mol Biol Evol 24:1596–1599
Wall ML, Wheeler HL, Smith J, Figeys D, Altosaar I (2010) Mass spectrometric analysis reveals remnants of host-pathogen molecular interactions at the starch granule surface in wheat endosperm. Phytopathology 100:848–854
Wang YQ (2014) MeteoInfo: GIS software for meteorological data visualization and analysis. Meteorol Appl 21:360–368
Xia LQ, Geng HW, Chen XM, He Z, Lillemo M et al (2008) Silencing of puroindoline a alters the kernel texture in transgenic bread wheat. J Cereal Sci 47:331–338
Yan Z, Wan Y, Liu K, Zheng Y, Wang D (2002) Identification of a novel HMW glutenin subunit and comparison of its amino acid sequence with those of homologous subunits. Chin Sci Bull 47:220–225
Acknowledgments
This research was financially supported by the National Natural Science Foundation of China (Nos. 31071417, 31260322), the West Light Foundation of the Chinese Academy of Sciences, The Projects of Technology Innovation and Function Development of Equipment (lg201307), and the Pilot Projects of Designer Breeding by Molecular Module, Chinese Academy of Sciences.
Author information
Authors and Affiliations
Corresponding authors
Additional information
Di Liu and Wenjie Chen have contributed equally to this work.
Rights and permissions
About this article
Cite this article
Liu, D., Chen, W., Zhang, B. et al. Diversity and distribution of puroindoline-D1 genes in Aegilops tauschii . Genet Resour Crop Evol 63, 615–625 (2016). https://doi.org/10.1007/s10722-015-0271-1
Received:
Accepted:
Published:
Issue Date:
DOI: https://doi.org/10.1007/s10722-015-0271-1


