Skip to main content

Identification of differentially expressed genes associated with differential body size in mandarin fish (Siniperca chuatsi)

Abstract

Body size is an obvious and important characteristic of fish. Mandarin fish Siniperca chuatsi (Basilewsky) is one of the most valuable perciform species widely cultured in China. Individual differences in body size are common in mandarin fish and significantly influence the aquaculture production. However, little is currently known about its genetic control. In this study, digital gene expression profiling and transcriptome sequencing were performed in mandarin fish with differential body size at 30 and 180 days post-hatch (dph), respectively. Body weight, total length and body length of fish with big-size were significantly higher than those with small-size at both 30 and 180 dph (P < 0.05). 2171 and 2014 differentially expressed genes were identified between small-size and big-size fish at 30 and 180 dph, respectively. RT quantitative PCR (qPCR) analysis showed that the differential expression of 10 selected genes in mandarin fish that went through the same training procedure. The genes were involved in the growth hormone–insulin-like growth factor axis, cell proliferation and differentiation, appetite control, glucose metabolism, reproduction and sexual size dimorphism pathways. This study will help toward a comprehensive understanding of the complexity of regulation of body size in mandarin fish individuals and provide valuable information for future research.

This is a preview of subscription content, access via your institution.

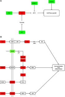
Fig. 1
Fig. 2
Fig. 3
Fig. 4
Fig. 5
Fig. 6

References

  • Atkinson D, Sibly RM (1997) Why are organisms usually bigger in colder environments? Making sense of a life history puzzle. Trends Ecol Evol 12:235–239

    CAS  Article  PubMed  Google Scholar 

  • Brazeau P, Rivier J, Vale W, Guillemin R (1974) Inhibition of growth hormone secretion in the rat by synthetic somatostatin. Endocrinology 94:184–187

    CAS  Article  PubMed  Google Scholar 

  • Brogiolo W, Stocker H, Ikeya T, Rintelen F, Fernandez R, Hafen E (2001) An evolutionarily conserved function for the Drosophila insulin receptor and insulin-like peptides in growth control. Curr Biol 11:213–221

    CAS  Article  PubMed  Google Scholar 

  • Chiang IK (1959) On the biology of mandarin fish, Siniperca chuatsi of Liang-Tze Lake. Acta Hydrobiol Sinica 3:375–385

    Google Scholar 

  • Collins MA, Bailey DM, Ruxton GD, Priede IG (2005) Trends in body size across an environmental gradient: a differential response in scavenging and non-scavenging demersal deep-sea fish. Proc R Soc Lond B Biol Sci 272:2051–2057

    CAS  Article  Google Scholar 

  • Colosimo PF, Peichel CL, Nereng K, Blackman BK, Shapiro MD, Schluter D, Kingsley DM (2004) The genetic architecture of parallel armor plate reduction in threespine sticklebacks. PLoS Biol 2:635–641

    CAS  Article  Google Scholar 

  • Cowey CB, Walton MJ (1989) Intermediary metabolism. Fish Nutr 2:259–329

    Google Scholar 

  • Cox RM, John-Alder HB (2005) Testosterone has opposite effects on male growth in lizards (Sceloporus spp.) with opposite patterns of sexual size dimorphism. J Exp Biol 208:4679–4687

    CAS  Article  PubMed  Google Scholar 

  • Cox GN, McDermott MJ, Merkel E, Stroh CA, Ko SC, Squires CH, Gleason TM, Russell D (1994) Recombinant human insulin-like growth factor (IGF)-binding protein-1 inhibits somatic growth stimulated by IGF-I and growth hormone in hypophysectomized rats. Endocrinology 135:1913–1920

    CAS  PubMed  Google Scholar 

  • Danzmann RG, Kocmarek AL, Norman JD, Rexroad CE 3rd, Palti Y (2016) Transcriptome profiling in fast versus slow-growing rainbow trout across seasonal gradients. BMC Genom 17:60

    Article  Google Scholar 

  • Derome N, Duchesne P, Bernatchez L (2006) Parallelism in gene transcription among sympatric lake whitefish (Coregonus clupeaformis Mitchill) ecotypes. Mol Ecol 15:1239–1249

    CAS  Article  PubMed  Google Scholar 

  • Devlin RH, Sakhrani D, Tymchuck WE, Rise ML, Goh B (2009) Domestication and growth hormone transgenesis cause similar changes in gene expression in coho salmon (Oncorhynchus kisutch). Proc Natl Acad Sci USA 106:3047–3052

    CAS  Article  PubMed  PubMed Central  Google Scholar 

  • Enes P, Panserat S, Kaushik S, Oliva-Teles A (2009) Nutritional regulation of hepatic glucose metabolism in fish. Fish Physiol Biochem 35:519–539

    CAS  Article  PubMed  Google Scholar 

  • Giustina A, Wehrenberg WB (1995) Influence of thyroid hormones on the regulation of growth hormone secretion. Eur J Endocrinol 133:646–653

    CAS  Article  PubMed  Google Scholar 

  • Grabherr MG, Haas BJ, Yassour M, Levin JZ, Thompson DA, Amit I, Adiconis X, Fan L, Raychowdhury R, Zeng Q, Chen Z, Mauceli E, Hacohen N, Gnirke A, Rhind N, di Palma F, Birren BW, Nusbaum C, Lindblad-Toh K, Friedman N, Regev A (2011) Full-length transcriptome assembly from RNA-Seq data without a reference genome. Nat Biotechnol 29:644–652

    CAS  Article  PubMed  PubMed Central  Google Scholar 

  • Hatlen B, Grisdale-Helland B, Helland SJ (2005) Growth, feed utilization and body composition in two size groups of Atlantic halibut (Hippoglossus hippoglossus) fed diets differing in protein and carbohydrate content. Aquaculture 249:401–408

    CAS  Article  Google Scholar 

  • He FL, Xiang JG (1995) Biological characters and growth differentiation between male and female Siniperca chuatsi (Basilewsky). Reserv Fisher 25:30–32 (in Chinese)

    Google Scholar 

  • Heino M, Kaitala V (1999) Evolution of resource allocation between growth and reproduction in animals with indeterminate growth. J Evol Biol 12:423–429

    Article  Google Scholar 

  • Hosoya S, Kai W, Fujita M, Miyaki K, Suetake H, Suzuki Y, Kikuchi K (2013) The genetic architecture of growth rate in juvenile Takifugu species. Evolution 67:590–598

    Article  PubMed  Google Scholar 

  • Huang SA (2005) Physiology and pathophysiology of type 3 deiodinase in humans. Thyroid 15:875–881

    CAS  Article  PubMed  Google Scholar 

  • Huang J, Forsberg NE (1998) Role of calpain in skeletal-muscle protein degradation. Proc Natl Acad Sci USA 95:12100–12105

    CAS  Article  PubMed  PubMed Central  Google Scholar 

  • Huang CW, Li YH, Hu SY, Chi JR, Lin GH, Lin CC, Gong HY, Chen JY, Chen RH, Chang SJ, Liu FG, Wu JL (2012) Differential expression patterns of growth-related microRNAs in the skeletal muscle of Nile tilapia (Oreochromis niloticus). J Anim Sci 90:4266–4279

    CAS  Article  PubMed  Google Scholar 

  • Kim SG, Buel GR, Blenis J (2013) Nutrient regulation of the mTOR complex 1 signaling pathway. Mol Cells 35:463–473

    CAS  Article  PubMed  PubMed Central  Google Scholar 

  • Kocmarek AL, Ferguson MM, Danzmann RG (2014) Differential gene expression in small and large rainbow trout derived from two seasonal spawning groups. BMC Genom 15(1):1

    Article  Google Scholar 

  • Li MF (2010) Research progress on biology of mandarin fish. Modern Fish Inf 25:16–21

    CAS  Google Scholar 

  • Liang XF, Kiu JK, Huang BY (1998) The role of sense organs in the feeding behaviour of Chinese perch. J Fish Biol 52:1058–1067

    Article  Google Scholar 

  • Liang XF, Oku H, Ogata HY, Liu J, He X (2001) Weaning Chinese perch Siniperca chuatsi (Basilewsky) onto artificial diets based upon its specific sensory modality in feeding. Aquac Res 32:76–82

    Article  Google Scholar 

  • Ma Q, Liu SF, Zhuang ZM, Lin L, Sun ZZ, Liu CL, Su YQ, Tang QS (2011) Genomic structure, polymorphism and expression analysis of growth hormone-releasing hormone and pituitary adenylate cyclase activating polypeptide genes in the half-smooth tongue sole (Cynoglossus semilaevis). Genet Mol Res 10:3828–3846

    CAS  Article  PubMed  Google Scholar 

  • Marchant TA, Fraser RA, Andrews PC, Peter RE (1987) The influence of mammalian and teleost somatostatins on the secretion of growth hormone from goldfish (Carassius auratus L.) pituitary fragments in vitro. Regul Peptides 17:41–52

    CAS  Article  Google Scholar 

  • Mendoza MC, Er EE, Blenis J (2011) The Ras-ERK and PI3K-mTOR pathways: cross-talk and compensation. Trends Biochem Sci 36:320–328

    CAS  Article  PubMed  PubMed Central  Google Scholar 

  • Mortazavi A, Williams BA, McCue K, Schaeffer L, Wold B (2008) Mapping and quantifying mammalian transcriptomes by RNA-Seq. Nat Methods 5:621–628

    CAS  Article  PubMed  Google Scholar 

  • Narnaware YK, Peter RE (2002) Influence of diet composition on food intake and neuropeptide Y (NPY) gene expression in goldfish brain. Regul Pept 103(2):75–83

    CAS  Article  PubMed  Google Scholar 

  • Nijhout HF, Davidowitz G, Roff DA (2006) A quantitative analysis of the mechanism that controls body size in Manduca sexta. J Biol 5:16

    CAS  Article  PubMed  PubMed Central  Google Scholar 

  • Orozco A, Valverde-R C (2005) Thyroid hormone deiodination in fish. Thyroid 15:799–813

    CAS  Article  PubMed  Google Scholar 

  • Pen-Hsing T, Shi-Yen S (1993) Carbohydrate utilization versus body size in tilapia Oreochromis niloticus × O. aureus. Comp Biochem Phys A 104:585–588

    Article  Google Scholar 

  • Peterson BC, Waldbieser GC, Bilodeau L (2004) IGF-I and IGF-II mRNA expression in slow and fast growing families of USDA103 channel catfish (Ictalurus punctatus). Comp Biochem Physiol A Mol Integr Physiol 139:317–323

    Article  PubMed  Google Scholar 

  • Polakof S, Panserat S, Plagnes-Juan E, Soengas JL (2008a) Altered dietary carbohydrates significantly affect gene expression of the major glucosensing components in Brockmann bodies and hypothalamus of rainbow trout. Am J Physiol Reg I 295(4):1077–1088

    Google Scholar 

  • Polakof S, Míguez JM, Soengas JL (2008b) Dietary carbohydrates induce changes in glucosensing capacity and food intake of rainbow trout. Am J Physiol Regul I 295(2):478–489

    Article  Google Scholar 

  • Polakof S, Panserat S, Soengas JL, Moon TW (2012) Glucose metabolism in fish: a review. J Comp Physiol B 182(8):1015–1045

    CAS  Article  PubMed  Google Scholar 

  • Rajaram S, Baylink DJ, Mohan S (1997) Insulin-like growth factor-binding proteins in serum and other biological fluids: regulation and functions. Endocr Rev 18:801–831

    CAS  PubMed  Google Scholar 

  • Riley LG, Walker AP, Dorough CP, Schwandt SE, Grau EG (2009) Glucose regulates ghrelin, neuropeptide Y, and the GH/IGF-I axis in the tilapia, Oreochromis mossambicus. Comp Biochem Phys A 154(4):541–546

    Article  Google Scholar 

  • Roff DA (2007) Contributions of genomics to life-history theory. Nat Rev Genet 8:116–125

    CAS  Article  PubMed  Google Scholar 

  • Salem M, Vallejo RL, Leeds TD, Palti Y, Liu S, Sabbagh A, Rexroad CE 3rd, Yao J (2012) RNA-Seq identifies SNP markers for growth traits in rainbow trout. PLoS ONE 7:e36264

    CAS  Article  PubMed  PubMed Central  Google Scholar 

  • Shapiro MD, Marks ME, Peichel CL, Blackman BK, Nereng KS, Jónsson B, Schluter D, Kingsley DM (2004) Genetic and developmental basis of evolutionary pelvic reduction in threespine sticklebacks. Nature 428:717–723

    CAS  Article  PubMed  Google Scholar 

  • Shi Y, He M (2014) Differential gene expression identified by RNA-Seq and qPCR in two sizes of pearl oyster (Pinctada fucata). Gene 538:313–322

    CAS  Article  PubMed  Google Scholar 

  • Tan Y, Dourdin N, Wu C, De Verya T, Elce JS, Greer PA (2006) Conditional disruption of ubiquitous calpains in the mouse. Genesis 44:297–303

    CAS  Article  PubMed  Google Scholar 

  • te Pas MFW, Visscher AH, de Greef KH (2004) Molecular genetic and physiologic background of the growth hormone–IGF-I axis in relation to breeding for growth rate and leanness in pigs. Domest Anim Endocrinol 27:287–301

    Article  Google Scholar 

  • Tymchuk W, Sakhrani D, Devlin R (2009) Domestication causes large-scale effects on gene expression in rainbow trout: analysis of muscle, liver and brain transcriptomes. Gen Comp Endocrinol 164:175–183

    CAS  Article  PubMed  Google Scholar 

  • van der Merwe M, Franchini P, Roodt-Wilding R (2011) Differential growth-related gene expression in abalone (Haliotis midae). Mar Biotechnol (NY) 13:1125–1139

    CAS  Article  Google Scholar 

  • Von Herbing IH (2002) Growth in the fast lane: metabolic scaling and activity in developing fishes. Am Zoo 41:1478–1479

    Google Scholar 

  • Wang XQ, Li CW, Xie ZG (2006) Studies on the growth difference of the male and female Siniperca chuatsi. Freshw Fish 36:34–37

    CAS  Google Scholar 

  • White SL, Sakhrani D, Danzmann RG, Devlin RH (2013) Influence of developmental stage and genotype on liver mRNA levels among wild, domesticated, and hybrid rainbow trout (Oncorhynchus mykiss). BMC Genom 14:673

    CAS  Article  Google Scholar 

  • Wullschleger S, Loewith R, Hall MN (2006) TOR signaling in growth and metabolism. Cell 124:471–484

    CAS  Article  PubMed  Google Scholar 

Download references

Acknowledgments

This work was financially supported by the National Natural Science Foundation of China (31272641), the Key Projects in the National Science & Technology Pillar Program during the Twelfth 5-year Plan Period (2012BAD25B04) and the Fundamental Research Funds for the Central Universities (2662015PY041, 2015BQ040 and 2013PY072).

Author information

Affiliations

Authors

Corresponding author

Correspondence to Xu-Fang Liang.

Ethics declarations

Conflict of interest

The authors declare no conflict of interest.

Additional information

Changxu Tian and Ling Li have contributed equally to this work.

Electronic supplementary material

Below is the link to the electronic supplementary material.

10709_2016_9913_MOESM1_ESM.pptx

Supplementary Fig. S1. Distribution of Total Tags and Distinct Tags. S30B indicate brain of small-size fish at 30 dph; B30B indicate brain of big-size fish at 30 dph. Tags Containing N: the number of tags containing N; Only adaptors: the reads contain only the adaptors sequence; Copy Number < 2: the copy number of tag is less than 2; Clean tags: the tags used to analysis after filtering the dirty tags (PPTX 83 kb)

10709_2016_9913_MOESM2_ESM.pptx

Supplementary Fig. S2. Distribution of Clean Tag Copy Number. S30B indicate brain of small-size group at 30 dph; B30B indicate brain of big-size group at 30 dph (PPTX 100 kb)

10709_2016_9913_MOESM3_ESM.pptx

Supplementary Fig. S3. Alignment statistics of the Clean tags. S30B indicate brain of small-size group at 30 dph; B30B indicate brain of big-size group at 30 dph. PM (Sense): perfect match to gene (Sense); 1 MM (Sense): match to gene (Sense) with 1 bp mismatch; 1 tag->1 gene: match to one gene; 1 tag->n gene: match to more than one gene; PM (AntiSense): perfect match to gene (Anti-Sense); 1 MM (AntiSense): match to gene (Anti-Sense) with 1 bp mismatch; Unkown Tag: not match to gene (Sense and Anti-Sense) (PPTX 108 kb)

Supplementary material 4 (DOC 63 kb)

Supplementary material 5 (DOCX 21 kb)

Rights and permissions

Reprints and Permissions

About this article

Verify currency and authenticity via CrossMark

Cite this article

Tian, C., Li, L., Liang, XF. et al. Identification of differentially expressed genes associated with differential body size in mandarin fish (Siniperca chuatsi). Genetica 144, 445–455 (2016). https://doi.org/10.1007/s10709-016-9913-2

Download citation

  • Received:

  • Accepted:

  • Published:

  • Issue Date:

  • DOI: https://doi.org/10.1007/s10709-016-9913-2

Keywords

  • Body size
  • Individual difference
  • Mandarin fish
  • Digital gene expression profiling
  • Transcriptome sequencing