Skip to main content

Molecular evolution and gene expression differences within the HD-Zip transcription factor family of Zea mays L.

Abstract

Homeodomain-leucine zipper (HD-Zip) transcription factors regulate developmental processes and stress responses in plants, and they vary widely in gene number and family structure. In this study, 55 predicted maize HD-Zip genes were systematically analyzed with respect to their phylogenetic relationships, molecular evolution, and gene expression in order to understand the functional diversification within the family. Phylogenetic analysis of HD-Zip proteins from Zea mays, Oryza sativa, Arabidopsis thaliana, Vitis vinifera, and Physcomitrella patens showed that they group into four classes. We inferred that the copy numbers of classes I and III genes were relatively conserved in all five species. The 55 maize HD-Zip genes are distributed randomly on the ten chromosomes, with 15 segmental duplication and 4 tandem duplication events, suggesting that segmental duplications were the major contributors in the expansion of the maize HD-Zip gene family. Expression analysis of the 55 maize HD-Zip genes in different tissues and drought conditions revealed differences in the expression levels and patterns between the four classes. Promoter analysis revealed that a number of stress response-, hormone response-, light response-, and development-related cis-acting elements were present in their promoters. Our results provide novel insights into the molecular evolution and gene expression within the HD-Zip gene family in maize, and provide a solid foundation for future functional study of the HD-Zip genes in maize.

This is a preview of subscription content, access via your institution.

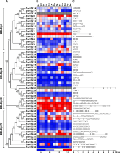
Fig. 1
Fig. 2
Fig. 3
Fig. 4
Fig. 5
Fig. 6

References

  • Aoyama T, Dong CH, Wu Y, Carabelli M, Sessa G, Ruberti I, Morelli G, Chua NH (1995) Ectopic expression of the Arabidopsis transcriptional activator Athb-1 alters leaf cell fate in tobacco. Plant Cell 7:1773–1785

    CAS  Article  PubMed  PubMed Central  Google Scholar 

  • Arce AL, Raineri J, Capella M, Cabello JV, Chan RL (2011) Uncharacterized conserved motifs outside the HD-Zip domain in HD-Zip subfamily I transcription factors; a potential source of functional diversity. BMC Plant Biol 11:42

    CAS  Article  PubMed  PubMed Central  Google Scholar 

  • Ariel FD, Manavella PA, Dezar CA, Chan RL (2007) The true story of the HD-Zip family. Trends Plant Sci 12:419–426

    CAS  Article  PubMed  Google Scholar 

  • Badis G, Berger MF, Philippakis AA, Talukder S, Gehrke AR, Jaeger SA, Chan ET, Metzler G, Vedenko A, Chen X, Kuznetsov H, Wang CF, Coburn D, Newburger DE, Morris Q, Hughes TR, Bulyk ML (2009) Diversity and complexity in DNA recognition by transcription factors. Science 324:1720–1723

    CAS  Article  PubMed  PubMed Central  Google Scholar 

  • Baima S, Possenti M, Matteucci A, Wisman E, Altamura MM, Ruberti I, Morelli G (2001) The Arabidopsis ATHB-8 HD-Zip protein acts as a differentiation-promoting transcription factor of the vascular meristems. Plant Physiol 126:643–655

    CAS  Article  PubMed  PubMed Central  Google Scholar 

  • Banks JA, Nishiyama T, Hasebe M, Bowman JL, Gribskov M, dePamphilis C, Albert VA, Aono N, Aoyama T (2011) The Selaginella genome identifies genetic changes associated with the evolution of vascular plants. Science 332:960–963

    CAS  Article  PubMed  PubMed Central  Google Scholar 

  • Blanc G, Wolfe KH (2004) Functional divergence of duplicated genes formed by polyploidy during Arabidopsis evolution. Plant Cell 16:1679–1691

    CAS  Article  PubMed  PubMed Central  Google Scholar 

  • Bowers JE, Chapman BA, Rong J, Paterson AH (2003) Unravelling angiosperm genome evolution by phylogenetic analysis of chromosomal duplication events. Nature 422:433–438

    CAS  Article  PubMed  Google Scholar 

  • Bowman JL, Floyd SK, Sakakibara K (2007) Green genes-comparative genomics of the green branch of life. Cell 129:229–234

    CAS  Article  PubMed  Google Scholar 

  • Cannon SB, Mitra A, Baumgarten A, Young ND, May G (2004) The roles of segmental and tandem gene duplication in the evolution of large gene families in Arabidopsis thaliana. BMC Plant Biol 4:10

    Article  PubMed  PubMed Central  Google Scholar 

  • Carabelli M, Sessa G, Baima S, Morelli G, Ruberti I (1993) The Arabidopsis Athb-2 and -4 genes are strongly induced by far-red-rich light. Plant J 4:469–479

    CAS  Article  PubMed  Google Scholar 

  • Chen X, Chen Z, Zhao H, Zhao Y, Cheng B, Xiang Y (2014) Genome-wide analysis of soybean HD-Zip gene family and expression profiling under salinity and drought treatments. PLoS ONE 9:e87156

    Article  PubMed  PubMed Central  Google Scholar 

  • Chenna R, Sugawara H, Koike T, Lopez R, Gibson TJ, Higgins DG, Thompson JD (2003) Multiple sequence alignment with the Clustal series of programs. Nucleic Acids Res 31:3497–3500

    CAS  Article  PubMed  PubMed Central  Google Scholar 

  • Di Cristina M, Sessa G, Dolan L, Linstead P, Baima S, Ruberti I, Morelli G (1996) The Arabidopsis Athb-10 (GLABRA2) is an HD-Zip protein required for regulation of root hair development. Plant J 10:393–402

    CAS  Article  PubMed  Google Scholar 

  • Emery JF, Floyd SK, Alvarez J, Eshed Y, Hawker NP, Izhaki A, Baum SF, Bowman JL (2003) Radial patterning of Arabidopsis shoots by class III HD-ZIP and KANADI genes. Curr Biol 13:1768–1774

    CAS  Article  PubMed  Google Scholar 

  • Finn RD, Mistry J, Schuster-Böckler B, Griffiths-Jones S, Hollich V, Lassmann T, Moxon S, Marshall M, Khanna A, Durbin R, Eddy SR, Sonnhammer EL, Bateman A (2014) Pfam: clans, web tools and services. Nucleic Acids Res 34:D247–D251

    Article  Google Scholar 

  • Gaut BS, Morton BR, McCaig BC, Clegg MT (1996) Substitution rate comparisons between grasses and palms: synonymous rate differences at the nuclear gene Adh parallel rate differences at the plastid gene rbcL. Proc Natl Acad Sci USA 93:10274–10279

    CAS  Article  PubMed  PubMed Central  Google Scholar 

  • Gu Z, Steinmetz LM, Gu X, Scharfe C, Davis RW, Li WH (2003) Role of duplicate genes in genetic robustness against null mutations. Nature 421:63–66

    CAS  Article  PubMed  Google Scholar 

  • Guo AY, Zhu QH, Chen X, Luo JC (2007) GSDS: a gene structure display server. Yi Chuan 29:1023–1026

    CAS  Article  PubMed  Google Scholar 

  • Hanada K, Zou C, Lehti-Shiu MD, Shinozaki K, Shiu SH (2008) Importance of lineage-specific expansion of plant tandem duplicates in the adaptive response to environmental stimuli. Plant Physiol 148:993–1003

    CAS  Article  PubMed  PubMed Central  Google Scholar 

  • Harris JC, Hrmova M, Lopato S, Langridge P (2011) Modulation of plant growth by HD-Zip class I and II transcription factors in response to environmental stimuli. New Phytol 190:823–837

    CAS  Article  PubMed  Google Scholar 

  • Himmelbach A, Hoffmann T, Leube M, Höhener B, Grill E (2002) Homeodomain protein ATHB6 is a target of the protein phosphatase ABI1 and regulates hormone responses in Arabidopsis. EMBO J 21:3029–3038

    CAS  Article  PubMed  PubMed Central  Google Scholar 

  • Hobert O (2008) Gene regulation by transcription factors and microRNAs. Science 319:1785–1786

    CAS  Article  PubMed  Google Scholar 

  • Hu R, Chi X, Chai G, Kong Y, He G, Wang X, Shi D, Zhang D, Zhou G (2012) Genome-wide identification, evolutionary expansion, and expression profile of homeodomain-leucine zipper gene family in poplar (Populus trichocarpa). PLoS ONE 7:e31149

    CAS  Article  PubMed  PubMed Central  Google Scholar 

  • Huang D, Wu W, Abrams SR, Cutler AJ (2008) The relationship of drought-related gene expression in Arabidopsis thaliana to hormonal and environmental factors. J Exp Bot 59:2991–3007

    CAS  Article  PubMed  PubMed Central  Google Scholar 

  • Jin J, Zhang H, Kong L, Gao G, Luo J (2014) PlantTFDB 3.0: a portal for the functional and evolutionary study of plant transcription factors. Nucleic Acids Res 42:D1182–D1187

    CAS  Article  PubMed  PubMed Central  Google Scholar 

  • Johannesson H, Wang Y, Hanson J, Engström P (2003) The Arabidopsis thaliana homeobox gene ATHB5 is a potential regulator of abscisic acid responsiveness in developing seedlings. Plant Mol Biol 51:719–729

    CAS  Article  PubMed  Google Scholar 

  • Juretic N, Hoen DR, Huynh ML, Harrison PM, Bureau TE (2005) The evolutionary fate of MULE-mediated duplications of host gene fragments in rice. Genome Res 15:1292–1297

    CAS  Article  PubMed  PubMed Central  Google Scholar 

  • Kong H, Landherr LL, Frohlich MW, Leebens-Mack J, Ma H, dePamphilis CW (2007) Patterns of gene duplication in the plant SKP1 gene family in angiosperms: evidence for multiple mechanisms of rapid gene birth. Plant J 50:873–885

    CAS  Article  PubMed  Google Scholar 

  • Letunic I, Copley RR, Schmidt S, Ciccarelli FD, Doerks T, Schultz J, Ponting CP, Bork P (2004) SMART 4.0: towards genomic data integration. Nucleic Acids Res 32:D142–D144

    CAS  Article  PubMed  PubMed Central  Google Scholar 

  • Li WH, Yang J, Gu X (2005) Expression divergence between duplicate genes. Trends Genet 21:602–607

    Article  PubMed  Google Scholar 

  • Liu Y, Zhang D, Wang L, Li D (2013) Genome-wide analysis of mitogen-activated protein kinase gene family in maize. Plant Mol Biol Rep 31:1446–1460

    CAS  Article  Google Scholar 

  • Livak KJ, Schmittgen TD (2001) Analysis of relative gene expression data using real-time quantitative PCR and the 2−ΔΔCT method. Methods 25:402–408

    CAS  Article  PubMed  Google Scholar 

  • Lynch M, Conery JS (2000) The evolutionary fate and consequences of duplicate genes. Science 290:1151–1155

    CAS  Article  PubMed  Google Scholar 

  • Mao H, Wang H, Liu S, Li Z, Yang X, Yan J, Li J, Tran LS, Qin F (2015) A transposable element in a NAC gene is associated with drought tolerance in maize seedlings. Nat Commun 6:8326

    CAS  Article  PubMed  PubMed Central  Google Scholar 

  • Nakamura M, Katsumata H, Abe M, Yabe N, Komeda Y, Yamamoto KT, Takahashi T (2006) Characterization of the class IV homeodomain-Leucine Zipper gene family in Arabidopsis. Plant Physiol 141:136–1375

    Article  Google Scholar 

  • Ohashi-Ito K, Fukuda H (2003) HD-Zip III homeobox genes that include a novel member, ZeHB-13 (Zinnia)/ATHB-15 (Arabidopsis), are involved in procambium and xylem cell differentiation. Plant Cell Physiol 44:1350–1358

    CAS  Article  PubMed  Google Scholar 

  • Olsson AS, Engström P, Söderman E (2004) The homeobox genes ATHB12 and ATHB7 encode potential regulators of growth in response to water deficit in Arabidopsis. Plant Mol Biol 55:663–677

    CAS  Article  PubMed  Google Scholar 

  • Peng X, Zhao Y, Cao J, Zhang W, Jiang H, Li X, Ma Q, Zhu S, Cheng B (2012) CCCH-type zinc finger family in maize: genome-wide identification, classification and expression profiling under abscisic acid and drought treatments. PLoS ONE 7:e40120

    CAS  Article  PubMed  PubMed Central  Google Scholar 

  • Rensing SA, Lang D, Zimmer AD, Terry A, Salamov A, Shapiro H, Nishiyama T, Perroud PF, Lindquist EA (2008) The Physcomitrella genome reveals evolutionary insights into the conquest of land by plants. Science 319:64–69

    CAS  Article  PubMed  Google Scholar 

  • Rerie WG, Feldmann KA, Marks MD (1994) The GLABRA2 gene encodes a homeo domain protein required for normal trichome development in Arabidopsis. Genes Dev 8:1388–1399

    CAS  Article  PubMed  Google Scholar 

  • Ricachenevsky FK, Sperotto RA, Menguer PK, Fett JP (2010) Identification of Fe-excess-induced genes in rice shoots reveals a WRKY transcription factor responsive to Fe, drought and senescence. Mol Biol Rep 37:3735–3745

    CAS  Article  PubMed  Google Scholar 

  • Sawa S, Ohgishi M, Goda H, Higuchi K, Shimada Y, Yoshida S, Koshiba T (2002) The HAT2 gene, a member of the HD-Zip gene family, isolated as an auxin inducible gene by DNA microarray screening, affects auxin response in Arabidopsis. Plant J 32:1011–1022

    CAS  Article  PubMed  Google Scholar 

  • Schena M, Davis RW (1994) Structure of homeobox-leucine zipper genes suggests a model for the evolution of gene families. Proc Natl Acad Sci USA 91:8393–8397

    CAS  Article  PubMed  PubMed Central  Google Scholar 

  • Schnable PS, Ware D, Fulton RS, Stein JC, Wei F, Pasternak S, Liang C, Zhang J, Fulton L, Graves TA, Minx P, Reily AD (2009) The B73 maize genome: complexity, diversity, and dynamics. Science 326:1112–1115

    CAS  Article  PubMed  Google Scholar 

  • Sekhon RS, Lin H, Childs KL, Hansey CN, Buell CR, de Leon N, Kaeppler SM (2011) Genome-wide atlas of transcription during maize development. Plant J 66:553–563

    CAS  Article  PubMed  Google Scholar 

  • Sessa G, Carabelli M, Sassi M, Ciolfi A, Possenti M, Mittempergher F, Becker J, Morelli G, Ruberti I (2005) A dynamic balance between gene activation and repression regulates the shade avoidance response in Arabidopsis. Genes Dev 19:2811–2815

    CAS  Article  PubMed  PubMed Central  Google Scholar 

  • Steindler C, Matteucci A, Sessa G, Weimar T, Ohgishi M, Aoyama T, Morelli G, Ruberti I (1999) Shade avoidance responses are mediated by the ATHB-2 HD-zip protein, a negative regulator of gene expression. Development 126:4235–4245

    CAS  PubMed  Google Scholar 

  • Tamura K, Peterson D, Peterson N, Stecher G, Nei M, Kumar S (2011) MEGA5: molecular evolutionary genetics analysis using maximum likelihood, evolutionary distance, and maximum parsimony methods. Mol Biol Evol 28:2731–2739

    CAS  Article  PubMed  PubMed Central  Google Scholar 

  • Van Camp W (2005) Yield enhancement genes: seeds for growth. Curr Opin Biotech 16:147–153

    Article  PubMed  Google Scholar 

  • Walford SA, Wu Y, Llewellyn DJ, Dennis ES (2011) GhMYB25-like: a key factor in early cotton fibre development. Plant J 65:785–797

    CAS  Article  PubMed  Google Scholar 

  • Wang Y, Henriksson E, Söderman E, Henriksson KN, Sundberg E, Engström P (2003) The Arabidopsis homeobox gene, ATHB16, regulates leaf development and the sensitivity to photoperiod in Arabidopsis. Dev Biol 264:228–239

    CAS  Article  PubMed  Google Scholar 

  • Yang ZH (2007) PAML 4: phylogenetic analysis by maximum likelihood. Mol Biol Evol 24:1586–1591

    CAS  Article  PubMed  Google Scholar 

  • Zhao Y, Zhou Y, Jiang H, Li X, Gan D, Peng X, Zhu S, Cheng B (2011) Systematic analysis of sequences and expression patterns of drought-responsive members of the HD-Zip gene family in maize. PLoS ONE 6:e28488

    CAS  Article  PubMed  PubMed Central  Google Scholar 

Download references

Acknowledgments

We thank all our collaborators who made the work on HD-Zip transcription factors a rewarding experience. We would like to thank the members of the Bioinformatics Center of Northwest A&F University for their useful input. This work was supported by the National Natural Science Foundation of China (31471505).

Author information

Affiliations

Authors

Corresponding author

Correspondence to Hude Mao.

Ethics declarations

Conflict of interest

The authors declare that they have no conflict of interest.

Electronic supplementary material

Rights and permissions

Reprints and Permissions

About this article

Verify currency and authenticity via CrossMark

Cite this article

Mao, H., Yu, L., Li, Z. et al. Molecular evolution and gene expression differences within the HD-Zip transcription factor family of Zea mays L.. Genetica 144, 243–257 (2016). https://doi.org/10.1007/s10709-016-9896-z

Download citation

  • Received:

  • Accepted:

  • Published:

  • Issue Date:

  • DOI: https://doi.org/10.1007/s10709-016-9896-z

Keywords

  • HD-Zip transcription factor
  • Maize
  • Molecular evolution
  • Expression
  • Promoter analysis