Skip to main content

Quantitative evaluation of MSI testing using NGS detects the imperceptible microsatellite changed caused by MSH6 deficiency

Abstract

Microsatellite instability (MSI) is an effective biomarker for diagnosing Lynch syndrome (LS) and predicting the responsiveness of cancer therapy. MSI testing is conventionally performed by capillary electrophoresis, and MSI status is judged by visual assessment of allele size change. Here, we attempted to develop a quantitative evaluation model of MSI using next-generation sequencing (NGS). Microsatellite markers were analyzed in tumor and non-tumor tissues of colorectal cancer patients by NGS after a single multiplex polymerase chain reaction amplification. The read counts corresponding to microsatellite loci lengths were calculated independently of mapping against a reference genome, and their distribution was digitized by weighted mean. Weighted mean differences between tumor and non-tumor samples with different MSI status were assessed, and cut-off values for each marker in the discovery cohort were determined. Each microsatellite maker was defined as unstable if the weighted mean difference was greater than the cut-off value. In the discovery cohort, the evaluation model demonstrated sensitivity and specificity of 100% for all markers. In the validation cohort, MSI status determined by the new model was consistent with the outcome of the conventional method in 29/30 cases (97%). The single inconsistent case was classified as low-frequency MSI by the conventional method but considered MSI-high by NGS. Genetic testing for mismatch repair genes revealed a pathogenic variant in MSH6 in the discordant case. We successfully developed a quantitative evaluation method for determining MSI status using NGS. This is a robust and sensitive method and could improve LS diagnosis.

This is a preview of subscription content, access via your institution.

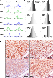
Fig. 1
Fig. 2

Data availability

The datasets generated during and/or analyzed during the current study are available from the corresponding author on reasonable request.

References

  1. Boland CR, Thibodeau SN, Hamilton SR et al (1998) A National Cancer Institute Workshop on Microsatellite Instability for cancer detection and familial predisposition: development of international criteria for the determination of microsatellite instability in colorectal cancer. Cancer Res 58:5248–5257

    CAS  PubMed  Google Scholar 

  2. Le DT, Durham JN, Smith KN et al (2017) Mismatch repair deficiency predicts response of solid tumors to PD-1 blockade. Science 357:409–413. https://doi.org/10.1126/science.aan6733

    CAS  Article  PubMed  PubMed Central  Google Scholar 

  3. Baudhuin LM, Burgart LJ, Leontovich O et al (2005) Use of microsatellite instability and immunohistochemistry testing for the identification of individuals at risk for Lynch syndrome. Fam Cancer 4:255–265

    Article  Google Scholar 

  4. Zhang X, Li J (2013) Era of universal testing of microsatellite instability in colorectal cancer. World J Gastrointest Oncol 5:12–19. https://doi.org/10.4251/wjgo.v5.i2.12

    Article  PubMed  PubMed Central  Google Scholar 

  5. Zhang L (2008) Immunohistochemistry versus microsatellite instability testing for screening colorectal cancer patients at risk for hereditary nonpolyposis colorectal cancer syndrome. Part II. The utility of microsatellite instability testing. J Mol Diagn 10:301–307. https://doi.org/10.2353/jmoldx.2008.080062

    CAS  Article  PubMed  PubMed Central  Google Scholar 

  6. Houlleberghs H, Goverde A, Lusseveld J et al (2017) Suspected Lynch syndrome associated MSH6 variants: a functional assay to determine their pathogenicity. PLoS Genet 13:e1006765. https://doi.org/10.1371/journal.pgen.1006765

    CAS  Article  PubMed  PubMed Central  Google Scholar 

  7. Wu X, Snir O, Rottmann D et al (2019) Minimal microsatellite shift in microsatellite instability high endometrial cancer: a significant pitfall in diagnostic interpretation. Mod Pathol 32:650–658. https://doi.org/10.1038/s41379-018-0179-3

    CAS  Article  PubMed  Google Scholar 

  8. Gan C, Love C, Beshay V et al (2015) Applicability of next generation sequencing technology in microsatellite instability testing. Genes (Basel) 6:46–59. https://doi.org/10.3390/genes6010046

    CAS  Article  Google Scholar 

  9. Pagin A, Zerimech F, Leclerc J et al (2013) Evaluation of a new panel of six mononucleotide repeat markers for the detection of DNA mismatch repair-deficient tumours. Br J Cancer 108:2079–2087. https://doi.org/10.1038/bjc.2013.213

    CAS  Article  PubMed  PubMed Central  Google Scholar 

  10. Hause RJ, Pritchard CC, Shendure J et al (2017) Classification and characterization of microsatellite instability across 18 cancer types. Nat Med 22:1342–1350. https://doi.org/10.1038/nm.4191

    CAS  Article  Google Scholar 

Download references

Acknowledgements

We thank Edanz Group (https://en-author-services.edanzgroup.com/) for editing a draft of this manuscript.

Funding

This research was supported by Japan Agency for Medical Research and Development (AMED) under Grant JP18kk0205004, JSPS KAKENHI Grant Number JP18K07339 and National Cancer Center Research and Development Fund Grant Number 31-A-2.

Author information

Affiliations

Authors

Contributions

Conceptualization: GY, TT, KA. Methodology: GY, TT, TW, MK, MS, KA. Formal analysis and investigation: GY, TT, AT, YO, MK, TT, TW, MK, MS. Writing—original draft: GY, TT, KA. Writing—review & editing: GY, MS, SY, KA. Funding acquisition: GY, KA. Resources: GY, KA. Supervision: SY, KA.

Corresponding author

Correspondence to Kiwamu Akagi.

Ethics declarations

Conflicts of interest

The authors declare that they have no conflict of interest.

Ethical approval

All procedures were performed in accordance with the ethical standards of the responsible committee on human experimentation and with the 1964 Helsinki Declaration, as revised in 2013, as well as the Japanese ethical guidelines for human genome/gene analysis research. This study was approved by the Institutional Review Boards of Saitama Cancer Center (No. 476 and 729). Written consent was obtained from the patient before inclusion in the study.

Additional information

Publisher's Note

Springer Nature remains neutral with regard to jurisdictional claims in published maps and institutional affiliations.

Electronic supplementary material

Below is the link to the electronic supplementary material.

Supplementary file1 (XLSX 21 kb)

Supplementary file2 (XLSX 18 kb)

Rights and permissions

Reprints and Permissions

About this article

Verify currency and authenticity via CrossMark

Cite this article

Yamamoto, G., Takenoya, T., Takahashi, A. et al. Quantitative evaluation of MSI testing using NGS detects the imperceptible microsatellite changed caused by MSH6 deficiency. Familial Cancer 20, 137–143 (2021). https://doi.org/10.1007/s10689-020-00203-3

Download citation

  • Published:

  • Issue Date:

  • DOI: https://doi.org/10.1007/s10689-020-00203-3

Keywords

  • Microsatellite instability
  • Lynch syndrome
  • Next generation sequencing
  • MSH6
  • Colorectal cancer