Abstract
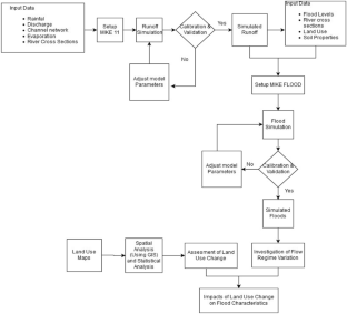
MIKE 11 rainfall-runoff model and MIKE 21 overland flow model were successfully coupled in the MIKE FLOOD platform for flood simulation in Gin catchment (932 km2) of Sri Lanka to assess land use change induced changes in flood discharge. MIKE 11 Nedbør-Afstrømings-Model (NAM) rainfall-runoff simulation depicted a good agreement with the observed discharge at Thawalama and Baddegama gauging stations. MIKE FLOOD, validated against the two major flood events that occurred in May 2003 and in May 2017, showed a reasonable agreement with the observed water depths and peak discharge values displaying more than 70% goodness of fit between the observed and simulated inundated extents. Dominant land use change processes in the catchment between 1999 and 2016 were identified as the forest area and built-up land expansion at the expense of agricultural land and bare land which possessed contradictory impacts on flood generation. The impact of a single factor, 17-year land use change, on flood formation was differentiated. In the upstream sub-catchment having 490 km2, despite a 0.74% increase in the built-up land, 2.85% increase in the forest area had significantly contributed to mitigate the overall flood formation with 34% and 40% reduction in the peak discharge and the flood volume, respectively. Overall reduction of the flood discharge attributed to the forest expansion emphasised the importance of preserving forest cover and pervious area. The modelling framework presented in this typical tropical monsoon catchment study could be effectively used to quantify the land use change induced flow regime variations in similar catchments.
















Similar content being viewed by others
Data availability
The data used for the study are available from the corresponding author on reasonable request.
References
Akter, T., Quevauviller, P., Eisenreich, S. J., & Vaes, G. (2018). Impacts of climate and land use changes on flood risk management for the Schijn River, Belgium. Environmental Science & Policy, 89, 163–175.
Brown, A. E., Zhang, L., McMahon, T. A., Western, A. W., & Vertessy, R. A. (2005). A review of paired catchment studies for determining changes in water yield resulting from alterations in vegetation. Journal of Hydrology, 310(1–4), 28–61.
Celik, H. E., Kurdoğlu, O., Inan, M., Kadioǧlu, M., & Nişancı, İ. (2020). Identifying causes of the 2015 Hopa flash flood in NE Turkey and mitigation strategies. Environmental Monitoring and Assessment, 192, 769.
Chow, V. T., Maidment, D. R., & Mays, L. W. (1988). Applied Hydrology. McGraw Hill.
Cosby, B. J., Hornberger, G. M., Clapp, R. B., & Ginn, T. R. (1984). A statistical exploration of the relationships of soil moisture characteristics to the physical properties of soils. Water Resources Research, 20(6), 682–690.
Cunge, J. A., & Wegner, M. (1964). Numerical integration of Barré de Saint-Venant’s flow equations by means of an implicite scheme of finite differences. Applicants in the case of alternately free and pressurised flow in a tunnel. La Houille Blanche, 1, 33–39.
Dasanto, B. D., Pramudya, B., Boer, R., & Suharnoto, Y. (2014). Effects of forest cover change on flood characteristics in the Upper Citarum Watershed. Jurnal Manajemen Hutan Tropika (journal of Tropical Forest Management), 20(3), 141–149.
DeFries, R., & Eshleman, K. N. (2004). Land-use change and hydrologic processes: A major focus for the future. Hydrological Processes, 18(11), 2183–2186.
DHI. (2014). MIKE 11 – A modelling system for rivers and channels – Reference manual. Hørsholm, Denmark: Danish Hydraulic Institute (DHI).
DHI. (2017a). MIKE 1D – DHI simulation engine for 1D river and urban modelling – Reference manual. Hørsholm, Denmark: Danish Hydraulic Institute (DHI).
DHI. (2017b). MIKE 21 Flow model MIKE & 21 flood screening tool hydrodynamic module – Scientific documentation. Hørsholm, Denmark: Danish Hydraulic Institute (DHI).
Dinka, M. O., & Klik, A. (2019). Effect of land use-land cover change on the regimes of surface runoff – The case of Lake Basaka catchment (Ethiopia). Environmental Monitoring and Assessment, 191, 278.
Doulgeris, C., Georgiou, P., Papadimos, D., & Papamichail, D. (2011). Evaluating three different model setups in the MIKE 11 NAM model. In N. Lambrakis, G. Stournaras, & K. Katsanou (Eds.), Advances in the research of aquatic environment Environmental Earth Sciences (pp. 241–249). Springer.
Duan, Q., Sorooshian, S., & Gupta, V. (1992). Effective and efficient global optimization for conceptual rainfall-runoff models. Water Resources Research, 28(4), 1015–1031.
Duong, V. N., & Gourbesville, P. (2016). Model Uncertainty in Flood Modelling. Case Study at Vu Gia Thu Bon Catchment - Vietnam. Procedia Engineering, 154, 450–458.
Falconer, R., Lin, B., & Harpin, R. (2005). Environmental modelling in river basin management. International Journal River Basin Management, 3(3), 169–184.
Gao, J., Holden, J., & Kirkby, M. (2017). Modelling impacts of agricultural practice on flood peaks in upland catchments: An application of the distributed TOPMODEL’. Hydrological Processes, 31(23), 4206–4216.
Githui, F., Mutua, F., & Bauwens, W. (2009). Estimating the impacts of land cover change on runoff using the soil and water assessment tool (SWAT): Case study of Nzoia catchment, Kenya. Hydrological Sciences Journal, 54(5), 899–908.
Hafezparast, M., Shahab, A., Fatemi, E., & Bressers, H. (2013). A conceptual rainfall-runoff model using the auto calibrated NAM models in the Sarisoo River. Hydrology Current Research, 4(1), 148.
Horritt, M., & Bates, P. (2002). Evaluation of 1D and 2D numerical models for predicting river flood inundation. Journal of Hydrology, 268(1–4), 87–99.
Jahandideh-Tehrani, M., Helfer, F., Zhang, H., Jenkins, G., & Yu, Y. (2020). Hydrodynamic modelling of a flood-prone tidal river using the 1D model MIKE HYDRO River: Calibration and sensitivity analysis. Environmental Monitoring and Assessment, 192, 97.
Jha, M. K. (2010). Natural and anthropogenic disasters: An overview. In M. K. Jha (Ed.), Natural and anthropogenic disasters (pp. 1–16). Springer.
Kabeja, C., Li, R., Guo, J., Rwatangabo, D. E. R., Manyifika, M., Gao, Z., Wang, Y., & Zhang, Y. (2020). The impact of reforestation induced land cover change (1990–2017) on flood peak discharge using HEC-HMS hydrological model and satellite observations: A study in two mountain basins, China. Water, 12(5).
Kadam, P., & Sen, D. (2012). Flood inundation simulation in Ajoy River using MIKE-FLOOD. ISH Journal of Hydraulic Engineering, 18(2), 129–141.
Kaiglová, J., Langhammer, J., Jiřinec, P., Janský, B., & Chalupová, D. (2015). Numerical simulations of heavily polluted fine-grained sediment remobilization using 1D, 1D+, and 2D channel schematization. Environmental Monitoring and Assessment, 187, 115.
Kalantari, Z., Lyon, S. W., Folkeson, L., French, H. K., Stolte, J., Jansson, P. E., & Sassner, M. (2014). Quantifying the hydrological impact of simulated changes in land use on peak discharge in a small catchment. Science of the Total Environment, 466–467, 741–754.
Knebl, M. R., Yang, Z. L., Hutchison, K., & Maidment, D. R. (2005). Regional scale flood modeling using NEXRAD rainfall, GIS, and HEC-HMS/RAS: A case study for the San Antonio River Basin Summer 2002 storm event. Journal of Environmental Management, 75(4), 325–336.
Krause, P., Boyle, D. P., & Bäse, F. (2005). Comparison of different efficiency criteria for hydrological model assessment. Advances in Geosciences, 5, 89–97.
Legesse, D., Vallet-Coulomb, C., & Gasse, F. (2003). Hydrological response of a catchment to climate and land use changes in Tropical Africa: Case study South Central Ethiopia. Journal of Hydrology, 275(1–2), 67–85.
Letha, J., Nair, B. T., & Chand, B. A. (2011). Effect of land use/land cover changes on runoff in a river basin: A case study. In C. Brebbia & V. Popov (Eds.), Water Resources Management VI (pp. 139–149). WIT Press.
Lin, Y. P., Hong, N. M., Wu, P. J., Wu, C. F., & Verburg, P. H. (2007). Impacts of land use change scenarios on hydrology and land use patterns in the Wu-Tu watershed in Northern Taiwan. Landscape and Urban Planning, 80(1–2), 111–126.
Makungo, R., Odiyo, J. O., Ndiritu, J. G., & Mwaka, B. (2010). Rainfall–runoff modelling approach for ungauged catchments: A case study of Nzhelele River sub-quaternary catchment. Physics and Chemistry of the Earth, 35(13–14), 596–607.
Merz, R., Parajka, J., & Blöschl, G. (2011). Time stability of catchment model parameters: Implications for climate impact analyses. Water Resources Research, 47(2), W02531.
Mosley, M. P., & McKerchar, A. I. (1993). Streamflow. In D. R. Maidment (Ed.), Handbook of hydrology (p. 8.1-8.39). New York: McGraw-Hill Inc.
Nie, W., Yuan, Y., Kepner, W., Nash, M. S., Jackson, M., & Erickson, C. (2011). Assessing impacts of land use and land cover changes on hydrology for the upper San Pedro watershed. Journal of Hydrology, 407(1–4), 105–114.
Nkwunonwo, U. C., Whitworth, M., & Baily, B. (2020). A review of the current status of flood modelling for urban flood risk management in the developing countries. Scientific African, 7, e00269.
O’Connell, P. E., Ewen, J., O’Donnell, G., & Quinn, P. (2007). Is there a link between agricultural land-use management and flooding? Hydrology & Earth System Sciences, 11(1), 96–107.
Ostrowski, M. W. (2000). Anthropogenic impacts on the formation of flash floods and measures for their compensation. Environmental Security. In J. Marsalek, W. E. Watt, E. Zeman, & F. Sieker (Eds.), Flood issues in contemporary water management NATO Science Series (Series 2, Vol. 71, pp. 125–133). Dordrecht: Springer.
Patro, S., Chatterjee, C., Mohanty, S., Singh, R., & Raghuwanshi, N. S. (2009). Flood inundation modeling using MIKE FLOOD and remote sensing data. Journal of the Indian Society of Remote Sensing, 37(1), 107–118.
Pushpalatha, R., Perrin, C., Le Moine, N., & Andréassian, V. (2012). A review of efficiency criteria suitable for evaluating low-flow simulations. Journal of Hydrology, 420–421, 171–182.
Refsgaard, J. C., & Knudsen, J. (1996). Operational validation and intercomparison of different types of hydrological models. Water Resources Research, 32(7), 2189–2202.
Reuter, H. I., Nelson, A., & Jarvis, A. (2007). An evaluation of void filling interpolation methods for SRTM data. International Journal of Geographic Information Science, 21(9), 983–1008.
Rogger, M., Agnoletti, M., Alaoui, A., Bathurst, J. C., Bodner, G., Borga, M., Chaplot, V., Gallart, F., Glatzel, G., Holko, L., Horn, R., Kiss, A., Kohnová, S., Leitinger, G., Lennartz, B., Parajka, J., Perdigão, R., Peth, S., Plavcová, L., Quinton, J. N., Salinas, J. L., Santoro, A., Szolgay, J., Tron, S., van den Akker, J. J. H., Viglione, A., & Blöschl, G. (2017). Land use change impacts on floods at the catchment scale: Challenges and opportunities for future research. Water Resources Research, 53(7), 5209–5219.
Saxton, K. E., & Rawls, W. J. (2006). Soil water characteristic estimates by texture and organic matter for hydrologic solutions. Soil Science Society of America, 70, 1569–1578.
Shrestha, S., Bastola, S., Babel, M. S., Dulal, K. N., Magome, J., Hapuarachchi, H. A. P., Kazama, F., Ishidaira, H., & Takeuchi, K. (2007). The assessment of spatial and temporal transferability of a physically based distributed hydrological model parameters in different physiographic regions of Nepal. Journal of Hydrology, 347(1–2), 153–172.
SLCDMP. (2014). Sri Lanka comprehensive disaster management programme 2014–2018. Sri Lanka: Ministry of Disaster Management.
Stonestrom, D. A., Scanlon, B. R., & Zhang, L. (2009). Introduction to special section on impacts of land use change on water resources. Water Resources Research, 45, W00A00.
Sushanth, K., & Bhardwaj, A. (2019). Assessment of landuse change impact on runoff and sediment yield of Patiala-Ki-Rao watershed in Shivalik foot-hills of northwest India. Environmental Monitoring and Assessment, 191, 757.
Szwagrzyk, M., Kaim, D., Price, B., Wypych, A., Grabska, E., & Kozak, J. (2018). Impact of forecasted land use changes on flood risk in the Polish Carpathians. Natural Hazards, 94(1), 227–240.
Thanapakpawin, P., Richey, J., Thomas, D., Rodda, S., Campbell, B., & Logsdon, M. (2006). Effects of landuse change on the hydrologic regime of the Mae Chaem River basin, NW Thailand. Journal of Hydrology, 334(1–2), 215–230.
Viglione, A., Merz, B., Dung, N. V., Parajka, J., Nester, T., & Blöschl, G. (2016). Attribution of regional flood changes based on scaling fingerprints. Water Resources Research, 52(7), 5322–5340.
Wang, G., Liu, J., Kubota, J., & Chen, L. (2007). Effect of land-use changes on hydrological processes in the middle basin of the Heihe River, northwest China. Hydrological Processes, 21(10), 1370–1382.
Wickramaarachchi, T. N., Ishidaira, H., & Magome, J. (2015). Spatial-statistical approach to evaluate land use change in Galle DSD, Sri Lanka. Research Journal of Applied Sciences, Engineering and Technology, 11(10), 1041–1047.
Wickramaarachchi, T. N., Ishidaira, H., & Wijayaratna, T. M. N. (2012). An application of distributed hydrological model YHyM/BTOPMC to Gin Ganga Watershed, Sri Lanka. Engineer, Journal of the Institution of Engineers, Sri Lanka, 45(2), 31–40.
Wickramaarachchi, T. N., Ishidaira, H., & Wijayaratna, T. M. N. (2013). Projecting land use transitions in the Gin catchment, Sri Lanka. Research Journal of Environmental and Earth Sciences, 5(8), 473–480.
Author information
Authors and Affiliations
Corresponding author
Ethics declarations
Conflict of interest
The authors declare no competing interests.
Additional information
Publisher's Note
Springer Nature remains neutral with regard to jurisdictional claims in published maps and institutional affiliations.
Rights and permissions
About this article
Cite this article
Jayapadma, J.M.M.U., Wickramaarachchi, T.N., Silva, G.H.A.C. et al. Coupled hydrodynamic modelling approach to assess land use change induced flood characteristics. Environ Monit Assess 194, 354 (2022). https://doi.org/10.1007/s10661-022-09986-7
Received:
Accepted:
Published:
DOI: https://doi.org/10.1007/s10661-022-09986-7

