Skip to main content

Soil–plant transfer models for metals to improve soil screening value guidelines valid for São Paulo, Brazil

Abstract

In Brazil, there is a lack of combined soil–plant data attempting to explain the influence of specific climate, soil conditions, and crop management on heavy metal uptake and accumulation by plants. As a consequence, soil–plant relationships to be used in risk assessments or for derivation of soil screening values are not available. Our objective in this study was to develop empirical soil–plant models for Cd, Cu, Pb, Ni, and Zn, in order to derive appropriate soil screening values representative of humid tropical regions such as the state of São Paulo (SP), Brazil. Soil and plant samples from 25 vegetable species in the production areas of SP were collected. The concentrations of metals found in these soil samples were relatively low. Therefore, data from temperate regions were included in our study. The soil–plant relations derived had a good performance for SP conditions for 8 out of 10 combinations of metal and vegetable species. The bioconcentration factor (BCF) values for Cd, Cu, Ni, Pb, and Zn in lettuce and for Cd, Cu, Pb, and Zn in carrot were determined under three exposure scenarios at pH 5 and 6. The application of soil–plant models and the BCFs proposed in this study can be an important tool to derive national soil quality criteria. However, this methodological approach includes data assessed under different climatic conditions and soil types and need to be carefully considered.

This is a preview of subscription content, access via your institution.

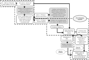
Fig. 1
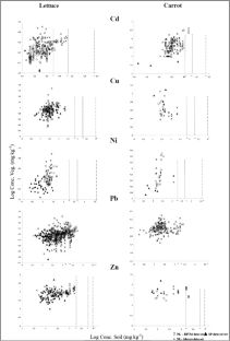
Fig. 2
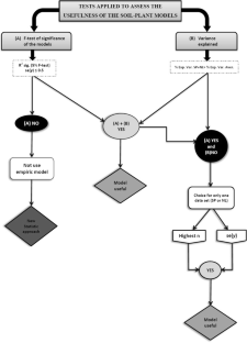
Fig. 3
Fig. 4

References

  • Adams, M. L., Zhao, F. J., Mcgrath, S. P., Nicholson, F. A., & Chambers, B. J. (2004). Predicting cadmium concentrations in wheat and barley grain using soil properties. Journal of Environmental Quality, 33, 532–541.

    CAS  Article  Google Scholar 

  • AVISA - Agência Nacional de Vigilância Sanitária (2013a). Decreto no 55.871, de 26 de março de 1965. Available at: <http://www.anvisa.gov.br/legis/decretos/55871_65.htm>. Access in: 17 ago.2014.

  • ANVISA - Agência Nacional de Vigilância Sanitária (2013b). Portaria n.685. Publicada em 27/08/1998. Brasília: Ministério da Saúde. Available in: < http://www.anvisa.gov.br/legis/portarias/ 685_98.htm>. Access in: 17 ago. 2014.

  • Alleoni, L. R. F., Peixoto, R. T. G., Azevedo, A. C., & Melo, L. C. A. (2009). Components of surface charge in tropical soils with contrasting mineralogies. Journal Soil Science, 174, 629–638.

    CAS  Article  Google Scholar 

  • Alonso, J., Gárcia, M. A., Pérez-López, M., & Melgar, M. J. (2003). The concentrations and bioconcentration factors of copper and zinc in edible mushrooms. Archives of Environmental Contamination and Toxicology, 44, 180–188.

    CAS  Article  Google Scholar 

  • Anderson, P. R., & Christensen, T. H. (1988). Distribution coefficients of Cd, Co, Ni and Zn in soils. Journal Soil Science, 39, 15–22.

    CAS  Article  Google Scholar 

  • Anderson, J. M., & Ingram, J. S. I. (1993). Tropical soil biology and fertility: a handbook of methods (p. 221). Wallingford: CAB International.

    Google Scholar 

  • Araújo, G. C. L., Gonzalez, M. H., Ferreira, A. G., Nogueira, A. R. A., & Nóbrega, J. A. (2002). Effect of acid concentration on closed-vessel microwave-assisted digestion of plant materials. Spectrochimica Acta part B: Atomic Spectroscopy, 57, n2121–n2132.

    Article  Google Scholar 

  • Camargo, A. M. M. P., Camargo, F. P., & Filho, W. P. C. (2008). Geographical distribution of vegetable production in the State of São Paulo. Informações Econômicas, 38, 28–35 (In Portuguese).

    Google Scholar 

  • Casarini, D. C. P., Dias, C. L., & Lemos, M. M. G. (2001). Securities establishment report Guiding values for soil and groundwater in the State of São Paulo (p. 247). São Paulo: CETESB 2001 Available at: <http://www.cetesb.sp.gov.br/ solo/solo_geral.asp>. Access in: 03 Dec. (In Portuguese).

    Google Scholar 

  • Cetesb, C.A., do E., de S.P.( 2014). Decisão de Diretoria No 045/2014/E/C/I, de 20 de fevereiro de 2014. Brasil.

  • Chasin, A. A. M., Pedrozo, M. F. M. (2003). O estudo da toxicologia. In: Azevedo, F. A., Chasin, A. A. M. As bases toxicológicas da ecotoxicologia. São Carlos: Inter Tox, p. 1-25.

  • DEFRA and Environment Agency (2002a) CLR 7 Overview of Guidance on the Assessment of Contaminated Land. DEFRA/EA, London

  • De Vries, W., Römkens, P. F. A. M., & Schütze, G. (2007). Critical soil concentrations of cadmium, lead, and mercury in view of health effects on humans and animals. Environmental Contamination and Toxicology, 191, 91–130.

    Google Scholar 

  • Dudka, S., & Miller, W. P. (1999). Accumulation of potentially toxic elements in plants and their transfer to human food chain. Journal of Environmental Science and Health, Part B, 34, 681–708.

    CAS  Article  Google Scholar 

  • Dudka, S., Piotrowska, M., & Terelak, H. (1996). Transfer of cadmium, lead, and zinc from industrially contaminated soil to crop plants: a field study. Environmental Pollution, 94, 181–188.

    CAS  Article  Google Scholar 

  • Efroymson, R. A., Sample, B. E., & Suter, W. (2001). Uptake of inorganic chemicals from soil by plant levels: regressions of field data. Environmental Toxicology and Chemistry, 20, 2561–2571.

    CAS  Article  Google Scholar 

  • Finotti, A.R., (1997). Study of the applicability of the risk-based corrective action model (RBCA) in underground gasoline and ethanol contamination. Florianópolis, SC, 1997. Dissertation (Master degree) - Federal University of Santa Catarina. (In Portuguese).

  • Fontes, M. P. F., & Alleoni, L. R. F. (2006). Electrochemical attributes and availability of nutrients, toxic elements, and heavy metal in tropical soils. Scientia Agricola, 63, 589–608.

    CAS  Article  Google Scholar 

  • Gaw, S. K., Kim, N. D., Northcott, N. L., Wilkins, A. L., & Robinson, G. (2008). Uptake of EDDT, arsenic, cadmium, copper, and lead by lettuce and radish grown in contaminated horticultural soils. Journal Agricultural and Food Chemistry, 56, 6584–6593.

    CAS  Article  Google Scholar 

  • Golia, E. E., Dimirkou, A., & Mitsios, I. K. (2008). Influence of some soil parameters on heavy metals accumulation by vegetables grown in agricultural soils of different soil orders. Bull. environ. contam. toxicol. Bulletin of Environmental Contamination and Toxicology, 81, 80–84.

    CAS  Article  Google Scholar 

  • Groenenberg, J. E., Römkens, P. F. A. M., Comans, R. N. J., Luster, J., Pampura, T., Shotbolt, L., Tipping, E., & De Vries, W. (2010). Transfer functions for solid solution partitioning of cadmium, copper, nickel, lead and zinc in soils: derivation of relations for free metal ion activities and validation on independent data. European Journal of Soil Science, 61, 58–73.

    CAS  Article  Google Scholar 

  • Guerra, F., Trevizam, A. R., Muraoka, T., Marcante, N. C., & Canniatti-Brazaca, S. G. (2012). Heavy metals in vegetables and potential risk for human health. Scientia Agricola, 69, 54–60.

    CAS  Article  Google Scholar 

  • Islam, R., Lahermo, P., Rojstaczer, S., & Peuranjoemi, V. (2000). Lake and reservoir water quality affected by metals leaching from tropical soils, Blangladessh. Environmental Geology, 39(10), 1083–1889.

    CAS  Article  Google Scholar 

  • Krebs, R., Gupta, S. K., Furrer, G., & Schulin, R. (1998). Solubility and plant uptake of metals with and without liming of sludge-amended soils. Journal of Environmental Quality, 27, 18–23.

    CAS  Article  Google Scholar 

  • Li, F. Y., Okazaki, M., & Zhou, Q. X. (2003). Evaluation of Cd uptake by plants estimated from total soil Cd, pH, and organic matter. Bulletin of Environmental Contamination and Toxicology, 71, 714–721.

    CAS  Article  Google Scholar 

  • Logan, T. J., Goins, L. E., & Lindsay, B. J. (1997). Field assessment of trace element uptake by six vegetables from N-Viro soil. Water Environment Research, 69, 28–33.

    Article  Google Scholar 

  • Luis, G., Rubio, C., & Gutiérrez, A. J. (2014). Evaluation of metals in several varieties of sweet potatoes (Ipomoea batatas L.): comparative study. Environmental Monitoring and Assessment, Dordrecht, 186, 433–440.

    CAS  Article  Google Scholar 

  • Madrid, F., Reinoso, R., Florido, M. C., Díaz, Barrientos, E., Ajmone-Marsan, F., Davidson, C. M., & Madrid, L. (2007). Estimating the extractability of potentially toxic elements in urban soils: a comparison of several extracting solutions. Environmental Pollution, 147, 713–722.

    CAS  Article  Google Scholar 

  • Mcbride, M. B. (2002). Cadmium uptake by crops estimated from soil total Cd and pH. Journal. Soil Science, 167, 62–67.

    CAS  Article  Google Scholar 

  • Mclaughlin, M. J. (2002). Heavy metals. In R. LAL (Ed.), Encyclopedia of soil science (pp. 650–653). New York: Marcel Dekker.

    Google Scholar 

  • Mellum, H. K., Arnesen, A. K. M., & Singh, B. R. (1998). Extractability and plant uptake of heavy metal sinal um shale soils. Communications in Soil Science and Plant Analysis, 27, 1183–1198.

    Article  Google Scholar 

  • Melo, L. C. A., Alleoni, L. R. F., & Swartjes, F. A. (2011). Derivation of critical soil cadmium concentrations for the state of São Paulo, Brazil, based on human health risks. Human and Ecological Risk Assessment, 17, 1124–1141.

    CAS  Article  Google Scholar 

  • Millis P.R., Ramsey M.H., John E.A. (2004). Heterogeneity of cadmium concentration in soil as a source of uncertainty in plant uptake and its implications for human health risk assessment. Science of the Total Environment 326: 49–53.

  • Murray, H., Thompson, K., & Macfie, S. M. (2009). Site- and species-specific patterns of metal bioavailability in edible plants. Botany, 87, 702–711.

    CAS  Article  Google Scholar 

  • Otte, J.G., P.F.A.M. Römkens, A. Tiktak and W. de Vries (2001). Partitie relaties voor zware metalen (Cd, Cu, Pb, Zn) voor diffuus verontreinigde Nederlandse bodems (in Dutch). PGBO, Wageningen. Reports PGBO, deel 30, 44pp.

  • Peijnenburg, W., Baerselman, R., De Groot, A., Jager, T., Leenders, D., Posthuma, L., & Van Veem, R. (2000). Quantification of metal bioavailability for lettuce (Lactuca ativa L.) in field soils. Archives of Environmental Contamination and Toxicology, 39, 420–430.

    CAS  Article  Google Scholar 

  • Pérez, D. V., Saldanha, M. F. C., Meneguelli, N. A., Moreira, J. C., Vaitsman, D. S. ( 1997). Geoquímica de alguns solos brasileiros. Pesquisa em andamento. Rio de Janeiro, n.4, p.114.

  • Reimann, C., & de Carita, T. P. (1998). Chemical elements in the environment—factsheets for the geochemist and environmental scientist. ISBN 3–540–63670-6 (p. 398). Berlin, Germany: Springer-Verlag.

    Google Scholar 

  • Reis, PR., Chiavegato, LG., Alves, EB. and Sousa, EO., 2009. Ácaros da família Phytoseiidae associados aos citros no município de Lavras, sul de Minas Gerais. Anais da Sociedade Entomológica do Brasil, vol. 29, no. 1, p. 95-104. https://doi.org/10.1590/S0301-80592000000100012.

  • Rieuwerts, J. S. (2007). The mobility and bioavailability of trace metals in tropical soils: a review. Chem Speciation Bioavailability, 19, 75–85.

    CAS  Article  Google Scholar 

  • Rodrigues, S. M., Henriques, B., Ferreira, D. S. E., Pereira, M. E., Duarte, A. C., & Römkens, P. F. A. M. (2010). Evaluation of an approach for the characterization of reactive and available pools of twenty potentially toxic elements in soils: part I—the role of key soil properties in the variation of contaminants reactivity. Chemosphere, 81, 1549–1559.

    CAS  Article  Google Scholar 

  • Rodrigues, S. M., Pereira, M. E., Duarte, A. C., & Römkens, P. F. A. M. (2012). Soil–plant–animal transfer models to improve soil protection guidelines: a case study from Portugal. Environment International, 39, 27–37.

    CAS  Article  Google Scholar 

  • Rodrigues, S. M., Cruz, N., Coelho, C., Henriques, B., Carvalho, L., Duarte, A. C., Pereira, M. E., & Römkens, P. F. A. M. (2013). Risk assessment for Cd, Cu, Pb and Zn in urban soils: chemical availability as the central concept. Environmental Pollution, 183, 234–242.

    CAS  Article  Google Scholar 

  • Römkens, P. F. A. M., Groenenberg, J. E., Bril, J., & Vries, W., (2004). Derivation of partition equations to calculate heavy metal speciation and solubility in soils Alterra. Kicak: editor (p. 20). Wageningen. Report, 305.

  • Römkens, P. F. A. M., Guo, H. Y., Chu, C. L., Liu, T. S., Chiang, C. F., & Koopmans, G. F. (2009). Characterization of soil metal pools in paddy fields in Taiwan: chemical extraction and solid-solution partitioning. Journal of Soil and Sediments, 9, 216–289.

    Article  Google Scholar 

  • Samsøe-Petersen, L., Larsen, E. H., Larsen, P. B., & Bruun, P. (2002). Uptake of trace elements and PAHs by fruit and vegetables from contaminated soils. Environmental Science. Technology, 36, 3057–3063.

    Article  Google Scholar 

  • Santos-Araujo, S. N. d., & Alleoni, L. R. F. (2016). Concentrations of potentially toxic elements in soils and vegetables from the macroregion of São Paulo, Brazil: availability for plant uptake. Environmental Monitoring and Assessment, 188, 92 1–17.

    Article  Google Scholar 

  • Sauvé, S., Hendershot, W., & Allen, H. E. (2000). Solid-solution partitioning of metals in contaminated soils: dependence on pH, total metal burden, and organic matter. Environmental Science and Technology, 7, 1125–1131.

    Article  Google Scholar 

  • Sipter, E., Rozsa, E., Gruiz, K., Tátrai, E., & Morvai, V. (2008). Site-specific risk assessment in contaminated vegetable gardens. Chemosphere, 71, 1301–1307.

    CAS  Article  Google Scholar 

  • Souza, M. L. P., Andreoli, C. V., & Amaral, M. B. (1996). Preliminary survey of heavy metal content in some soils of Paraná. Revista Sanare, 5, 68–75 (In Portuguese).

    Google Scholar 

  • Sposito, G. (1980). Derivation of the Freundlich equation for iron exchange reactions in soils. Soil Science Society of America Journal, 44, 652–654.

    CAS  Article  Google Scholar 

  • Swartjes, F. A. (2011). Dealing with contaminated sites—from theory towards practical application. The Netherlands: Springer.

    Book  Google Scholar 

  • Swartjes, F. A., Dirven-Van Breemen, E. M., Otte, P. F., Van Beelen, P., Rikken, M. G. J., Tuinstra, J., Spijker, J., & Lijzen, J. P. A. (2007). Human health risks due to consumption of vegetables from contaminated sites (pp. 15–110). Bilthoven: RIVM (RIVM report 711701040).

    Google Scholar 

  • Torn, P., Van Der Groot, B. J. A., & Woudenberg, F. (1994). Bio-soil contamination in vegetable gardens Rotterdam (in Dutch) (p. 10). Rotterdam: Gemeentewerken.

  • United States Environmental Protection Agency - USEPA. 1998 Method 3051a—microwave assisted acid digestion of sediments, sludges, soils, and oils. Available in: <http://www.epa.gov/SW-846/pdfs/3051a.pdf>. Access in:13 dez. 2011.

  • Valadares, J.M.A.S. (1975). Copper in soils of the State of Sao Paulo: total copper. Bragantia, 34:125-132.

  • Valarini, P. J., Oliveira, F. R. A., Schilickmann, S. F., & Poppi, R. J. (2011). Soil quality in organic and conventional vegetable production systems. Horticultura Brasileira, 29, 485–491 (In Portuguese).

    Article  Google Scholar 

  • Versluijs C.W., Otte, P.F., (2001). Accumulation of metals in plants. A contribution to the technical evaluation of the Intervention Values and site-specific risk assessment of contaminated sites. p. 23–100 (RIVM report 711701024). (In Dutch).

  • Wiersma, D., Vangoor, B. J., & Vanderveen, N. G. (1986). Cadmium, lead, mercury, and arsenic concentrations in crops and corresponding soils in the Netherlands. Journal Agricultural and Food Chemistry, 34, 1067–1074.

    CAS  Article  Google Scholar 

Download references

Acknowledgements

We thank the Brazilian Federal Coordination for the Improvement of Higher Education Personnel (CAPES) for the fellowship to Sabrina Novaes dos Santos-Araujo during her stay at RIVM (the Netherlands) and the National Council for Scientific and Technological Development (CNPq) for the research fellowship to Luís R.F. Alleoni. The RIVM is also gratefully acknowledged for the logistical support. We thank Dr. Paul F.A.M. Römkens (Alterra), for supporting and suggestions, of great relevance to the realization of this study.

Funding

We thank the São Paulo Research Foundation (FAPESP, Grant Nos. 2012/03682-2 and 2013/08579-8) for the financial support.

Author information

Affiliations

Authors

Corresponding author

Correspondence to Sabrina N. dos Santos-Araujo.

Electronic supplementary material

ESM 1

(DOCX 33 kb)

Rights and permissions

Reprints and Permissions

About this article

Verify currency and authenticity via CrossMark

Cite this article

dos Santos-Araujo, S.N., Swartjes, F.A., Versluijs, K.W. et al. Soil–plant transfer models for metals to improve soil screening value guidelines valid for São Paulo, Brazil. Environ Monit Assess 189, 615 (2017). https://doi.org/10.1007/s10661-017-6298-3

Download citation

  • Received:

  • Accepted:

  • Published:

  • DOI: https://doi.org/10.1007/s10661-017-6298-3

Keywords

  • Tropical soils
  • Bioconcentration factor
  • Soil pollution
  • Plant uptake
  • Empirical Freundlich-type models