Skip to main content

Risk-based framework for optimizing residual chlorine in large water distribution systems

Abstract

Managing residual chlorine in large water distribution systems (WDS) to minimize human health risk is a daunting task. In this research, a novel risk-based framework is developed and implemented in a distribution network spanning over 64 km2 for supplying water to the city of Al-Khobar (Saudi Arabia) through 473-km-long water mains. The framework integrates the planning of linear assets (i.e., pipes) and placement of booster stations to optimize residual chlorine in the WDS. Failure mode and effect analysis are integrated with the fuzzy set theory to perform risk analysis. A vulnerability regarding the probability of failure of pipes is estimated from historical records of water main breaks. The consequence regarding residual chlorine availability has been associated with the exposed population depending on the land use characteristics (i.e., defined through zoning). EPANET simulations have been conducted to predict residual chlorine at each node of the network. A water quality index is used to assess the effectiveness of chlorine practice. Scenario analysis is also performed to evaluate the impact of changing locations and number of booster stations, and rehabilitation and/or replacement of vulnerable water mains. The results revealed that the proposed methodology could facilitate the utility managers to optimize residual chlorine effectively in large WDS.

This is a preview of subscription content, access via your institution.

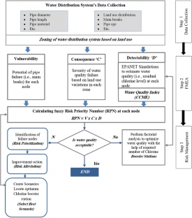
Fig. 1
Fig. 2
Fig. 3
Fig. 4
Fig. 5
Fig. 6
Fig. 7
Fig. 8
Fig. 9
Fig. 10
Fig. 11

References

  • Abdelgawad, M. (2010). Risk management in the construction industry using combined fuzzy FMEA and fuzzy AHP. Engineering and Management, 136(September), 1028–1037. Retrieved from doi: 10.1061/(ASCE)CO.1943-7862.0000210.

  • Abu-Monasar, A.A. (2014). PhD Thesis. Department of Civil Engineering, King Fahd University of Petroleum & Minerals, Dhahran 31261 Saudi Arabia.

  • Ahn, J., et al. (2012). Application of EPANET for the determination of chlorine dose and prediction of THMs in a water distribution system. Journal of Sustainable Environment Research, 22(1), 31–38.

    CAS  Google Scholar 

  • Alidadi, M. (2013). The most effective strategy to improve customer satisfaction in Iranian banks: a fuzzy AHP analysis. Journal of Business Studies Quarterly, 4(4), 83–93 ISSN 2152-1034.

    Google Scholar 

  • Al-Jasser, A. O. (2007). Chlorine decay in drinking-water transmission and distribution systems: pipe service age effect. Water Research, 41(2), 387–396. doi:10.1016/j.watres.2006.08.032.

    CAS  Article  Google Scholar 

  • Alqahtani, J. M. (2015). Drinking water quality and public health in southwestern Saudi Arabia: the need for a national monitoring program. Journal of Family & Community Medicine, 22(1), 19–24. doi:10.4103/2230-8229.149581.

    Article  Google Scholar 

  • Al-Zahrani, M. A. (2013). Modeling and simulation of water distribution system: a case study. Arabian Journal for Science and Engineering, 39(3), 1621–1636. doi:10.1007/s13369-013-0782-z.

    Article  Google Scholar 

  • Behzadian, K. (2012). A novel approach for water quality management in water distribution systems by multi-objective booster chlorination. International Journal of Civil Engineering, 10(1), 11.

    Google Scholar 

  • Bereskie, T., Haider, H., Rodriguez, M. J., & Sadiq, R. (2016). Framework for continuous performance improvement in small drinking water systems. Science of the Total Environment, 574, 1405–1414. doi:10.1016/j.scitotenv.2016.08.067.

    Article  Google Scholar 

  • Boccelli, D., et al. (1998). Optimal scheduling of booster disinfection in water distribution systems. Journal of Water Resources Planning and Management, 124(1983), 99–111.

    Article  Google Scholar 

  • Broad, D. R. (2005). Water distribution system optimization using metamodels. Journal of Water Resources Planning and Management, 131(3), 172–180. doi:10.1061/(ASCE)0733-9496(2005)131:3(172).

    Article  Google Scholar 

  • Carbone, T., & Tippett, D. (2004). Project risk management using the project risk FMEA. Journal of Engineering Management, 16(4), 1–8. doi:10.1080/10429247.2004.11415263.

    Article  Google Scholar 

  • Chen, S. H. (1985). Ranking fuzzy numbers with maximizing set and minimizing set. Elsevier Science B.V., 17(2), 113–129. doi:10.1016/0165-0114(85)90050-8.

    Google Scholar 

  • Cozzolino, L. (2005). Control of DBPs in water distribution systems through optimal chlorine dosage and disinfection station allocation. Desalination, 176(1–3 SPEC. ISS), 113–125. doi:10.1016/j.desal.2004.10.021.

    CAS  Article  Google Scholar 

  • Deineinger, R. (1992). Optimal locations of monitoring stations in water distribution system. Journal of Environmental Engineering, 118(1), 4–16 NaN, NaN-9372–4.

    Article  Google Scholar 

  • Francisque, A., Rodriguez, M. J., Sadiq, R., Miranda, L. F., & Proulx, F. (2009). Prioritizing monitoring locations in a water distribution network: a fuzzy risk approach. Journal of Water Supply: Research and Technology - AQUA, 58(7), 488–509. doi:10.2166/aqua.2009.011.

    Article  Google Scholar 

  • Gibbs, M. S., Dandy, G. C., & Maier, H. R. (2010). Calibration and optimization of the pumping and disinfection of a real water supply system. Journal of Water Resources Planning and Management-Asce, 136(4), 493–501. doi:10.1061/(Asce)Wr.1943-5452.0000060.

    Article  Google Scholar 

  • Haider, H. (2015). Framework for optimizing chlorine dose in small- to medium-sized water distribution systems: a case of a residential neighbourhood in Lahore. Pakistan, 41(5), 614–623.

    CAS  Google Scholar 

  • Haider. (2016). Risk-based framework for improving customer satisfaction through system reliability in small-sized to medium-sized water utilities. Journal of Management in Engineering, 28(April), 203–211. doi:10.1061/(ASCE)ME.1943-5479.0000435.

    Google Scholar 

  • Haider, H., Sadiq, R., Tesfamariam, S., et al. (2014). Performance indicators for small- and medium-sized water supply systems: a review. Environmental Reviews, 22(1), 1–40. doi:10.1139/er-2013-0013.

    Article  Google Scholar 

  • Haider, H., Haydar, S., Sajid, M., Tesfamariam, S., & Sadiq, R. (2015). Framework for optimizing chlorine dose in small- to medium-sized water distribution systems: a case of a residential neighbourhood in Lahore, Pakistan. Water SA, 41(5), 614–623. doi:10.4314/wsa.v41i5.04.

    CAS  Article  Google Scholar 

  • Housh, M., & Ohar, Z. (2016). Integrating physically based simulators with event detection systems: multi-site detection approach. Water Research, 110, 180–191. doi:10.1016/j.watres.2016.12.003.

    Article  Google Scholar 

  • Imran, S. A., Sadiq, R., & Kleiner, Y. (2009). Effect of regulations and treatment technologies on water distribution infrastructure. Journal of American Water Works Association (AWWA), 101(3), 82–95.

    CAS  Google Scholar 

  • Islam, N., Sadiq, R., Rodriguez, M., et al. (2013). Optimizing booster chlorination in water distribution networks: a water quality index approach. Environmental Monitoring and Assessment, 185(10), 8035–8050. doi:10.1007/s10661-013-3153-z.

    CAS  Article  Google Scholar 

  • Islam, N., Farahat, A., Zahrani, M., et al. (2015). Contaminant intrusion in water distribution networks: a review and integrated model proposition for decision making. Environmental Review, 23(3), 337–352.

    Article  Google Scholar 

  • Jeppson, R. W. (1976). Analysis of flow in pipe networks. Ann Arbor: Ann Arbor Science.

  • Khan, F., Husain, T., & Lumb, A. (2003). Water quality evaluation and trend analysis in selected watersheds of the Atlantic region of Canada. Journal of Monitoring and Assessment, Kluwer Academic Publisher Netherland 2003, 88(1), 221–248.

    CAS  Google Scholar 

  • Lansey, K., Pasha, F., Pool, S., Elshorbagy, W., & Uber, J. (2007). Locating satellite booster disinfectant stations. Journal of Water Resources Planning and Management, 133(4), 372–376. doi:10.1061/(ASCE)0733-9496(2007)133:4(372).

    Article  Google Scholar 

  • Mamlook, R., & Al-Jayyousi, O. (2003). Fuzzy sets analysis for leak detection in infrastructure systems: a proposed methodology. Clean Technologies and Environmental Policy, 6(1), 26–31. doi:10.1007/s10098-003-0209-8.

    Article  Google Scholar 

  • May, R. J. (2008). Application of partial mutual information variable selection to ANN forecasting of water quality in water distribution systems. Environmental Modelling and Software, 23(10–11), 1289–1299. doi:10.1016/j.envsoft.2008.03.008.

    Article  Google Scholar 

  • McGhee, T.J. (1991). Water supply and sewerage. In McGraw-Hill (Ed.), 5th ed.. New York: McGraw-Hill. Retrieved from http://www.worldcat.org/title/water-supply-and-sewerage/oclc/21440985

  • Munavalli. (2003). Optimal scheduling of multiple chlorine sources in water distribution systems. Journal of Water Resources Planning and Management, 129(December), 493–505. doi:10.1061/(ASCE)0733-9496(2003)129:6(493).

    Article  Google Scholar 

  • Ohar, Z. (2014). Optimal design and operation of booster chlorination stations layout in water distribution systems. Journal of Water Research, 58, 209–220. doi:10.1016/j.watres.2014.03.070.

    CAS  Article  Google Scholar 

  • Ostfeld, A., & Salomons, E. (2006). Conjunctive optimal scheduling of pumping and booster chlorine injections in water distribution systems. Journal of Engineering Optimization, 38(3), 337–352. doi:10.1080/03052150500478007.

    Article  Google Scholar 

  • Parks, S. L. I., & Van Briesen, J. M. (2009). Booster disinfection for response to contamination in a drinking water distribution system. Journal of Water Resources Planning and Management-Asce, 135(6), 502–511. doi:10.1061/(ASCE)0733-9496(2009)135:6(502).

    Article  Google Scholar 

  • Prasad, T. D., Walters, G. A., & Savic, D. A. (2004). Booster disinfection of water supply networks: multiobjective approach. Journal of Water Resources Planning and Management, 130(October), 367. doi:10.1061/(ASCE)0733-9496(2004)130:5(367).

    Article  Google Scholar 

  • Price, E., & Ostfeld, A. (2016). Optimal pump scheduling in water distribution systems using graph theory under hydraulic and chlorine constraints. Journal of Water Resources Planning and Management, 142(10), 4016037. doi:10.1061/(ASCE)WR.1943-5452.0000680.

    Article  Google Scholar 

  • Rossman, L. (2006). The effect of advanced treatment on chlorine decay in metallic pipes. Water Research, 40(13), 2493–2502. doi:10.1016/j.watres.2006.04.046.

    CAS  Article  Google Scholar 

  • Sadiq, R. (2004). Disinfection by-products (DBPs) in drinking water and predictive models for their occurrence: a review. Science of the Total Environment, 321(1–3), 21–46. doi:10.1016/j.scitotenv.2003.05.001.

    CAS  Article  Google Scholar 

  • Sadiq, R. (2007). Water quality failures in distribution networks—risk analysis using fuzzy logic and evidential reasoning. Risk Analysis, 27(5), 1381–1394. doi:10.1111/j.1539-6924.2007.00972.x.

    Article  Google Scholar 

  • Sadiq, R., & Rodriguez, M. J. (2004). Fuzzy synthetic evaluation of disinfection by-products—a risk-based indexing system. Journal of Environmental Management, 73(1), 1–13. doi:10.1016/j.jenvman.2004.04.014.

    Article  Google Scholar 

  • Sharif, M. N., Farahat, A., Al-Zahrani, M. A., Islam, N., Rodriguez, M. J., & Sadiq, R. (2016). Optimization of chlorination boosters in drinking water distribution network for al-Khobar City in Saudi Arabia. Arabian Journal of Geosciences, 9(9), 15. doi:10.1007/s12517-016-2552-1.

    Article  Google Scholar 

  • Shokoohi, M., Tabesh, M., Nazif, S., & Dini, M. (2016). Water quality based multi-objective optimal design of water distribution systems. Water Resources Management, 1–16. doi:10.1007/s11269-016-1512-6.

  • Siew, C., Tanyimboh, T. T., & Seyoum, A. G. (2016). Penalty-free multi-objective evolutionary approach to optimization of Anytown water distribution network. Water Resources Management, 30(11), 3671–3688. doi:10.1007/s11269-016-1371-1.

    Article  Google Scholar 

  • Sunger, N., & Hass, C. N. (2015). Quantitative microbial risk assessment for recreational exposure to water bodies in Philadelphia. Water Environment Research, 87(3), 211–222. doi:10.2175/106143015X14212658613073.

    CAS  Article  Google Scholar 

  • Tabesh, M. (2010). Quality management of water distribution networks by optimizing dosage and location of chlorine injection. International Journal of Environmental Research, 5(2), 321–332 NaN-6865.

    Google Scholar 

  • Tryby, M., Boccelli, D., Uber, J., & Rossman, L. (2002). Facility location model for booster disinfection of water supply networks. Journal of Water Resources Planning and Management, 128(5), 322–333. doi:10.1061/(ASCE)0733-9496(2002)128:5(322).

    Article  Google Scholar 

  • USEPA. (2004). 1200 Pennsylvania Ave. NW Washington DC: Environmental Protection Agency Retrieved from https://www.epa.gov/aboutepa.

    Google Scholar 

  • WHO. (2004). Guidelines for drinking-water quality (3rd ed.). Geneva: World Health Orgnization. doi:10.1016/S1462-0758(00)00006-6.

    Google Scholar 

  • Xu, C., & Goulter, I. (1999). Reliability-based optimal design of water distribution networks. Journal of Water Resources Planning and Management,ASCE, 125(December 1999), 352–362 ISSN 0733-9496/99/0006-0352– 0362.

    Article  Google Scholar 

  • Zadeh, L. (1978). Fuzzy sets as a basis for a theory of possibility. doi:10.1016/0165-0114(78)90029-5.

Download references

Acknowledgements

This project was funded by the National Plan for Science, Technology and Innovation (MAARIFAH)-King Abdulaziz City for Science and Technology through the Science & Technology Unit at King Fahd University of Petroleum & Minerals (KFUPM), the Kingdom of Saudi Arabia, award number (WAT-2390-04).

Author information

Affiliations

Authors

Corresponding author

Correspondence to Ashraf Farahat.

Appendices

Appendix A1

Table 7 Calculation of CCME-CWQI at node 72 of WDS. Residual chlorine and time series table at node 72 (values exported from EPANET).

Appendix A2

Table 8 Calculation of RPN value, Fuzzy and Defuzzification at node 72. (All values exported from EPANET- with and without proposed chlorine booster station).

Rights and permissions

Reprints and Permissions

About this article

Verify currency and authenticity via CrossMark

Cite this article

Sharif, M.N., Farahat, A., Haider, H. et al. Risk-based framework for optimizing residual chlorine in large water distribution systems. Environ Monit Assess 189, 307 (2017). https://doi.org/10.1007/s10661-017-5989-0

Download citation

  • Received:

  • Accepted:

  • Published:

  • DOI: https://doi.org/10.1007/s10661-017-5989-0

Keywords

  • Water distribution system (WDS)
  • EPANET
  • Water quality index (WQI)
  • Fuzzy-FMEA
  • Risk priority number (RPN)