Abstract
Increasingly, natural resource management agencies and nongovernmental organizations are sharing monitoring data across geographic and jurisdictional boundaries. Doing so improves their abilities to assess local-, regional-, and landscape-level environmental conditions, particularly status and trends, and to improve their ability to make short- and long-term management decisions. Status monitoring assesses the current condition of a population or environmental condition across an area. Monitoring for trends aims at monitoring changes in populations or environmental condition through time. We wrote this paper to inform agency and nongovernmental organization managers, analysts, and consultants regarding the kinds of environmental data that can be combined with suitable techniques and statistically aggregated for new assessments. By doing so, they can increase the (1) use of available data and (2) the validity and reliability of the assessments. Increased awareness of the difficulties inherent in combining and aggregating data for local- and regional-level analyses can increase the likelihood that future monitoring efforts will be modified and/or planned to accommodate data from multiple sources.
This is a preview of subscription content, access via your institution.

References
Alexandridis, T. K., Katagis, T., Gitas, I. Z., Silleos, N. G., Eskridge, K. M., & Gritzas, G. (2010). Investigation of aggregation effects in vegetation condition monitoring at a national scale. International Journal of Geographical Information Science, 24(4), 507–521.
Allison, V. J., & Goldberg, D. E. (2002). Species-level versus community-level patterns of mycorrhizal dependence on phosphorous: an example of Simpson’s paradox. Functional Ecology, 15(3), 346–352.
Amrhein, C. G. (1995). Searching for the elusive aggregation effect: evidence from statistical simulations. Environment & Planning A, 27(1), 105–119.
Anlauf, K. J., Gaeuman, W., & Jones, K. K. (2011). Detection of regional trends in salmonid habitat in coastal streams, Oregon. Transactions of the American Fisheries Society, 140, 52–66.
Astin, L. E. (2006). Data synthesis and bioindicator development for nontidal streams in the interstate Potomac River basin, USA. Ecological Indicators, 6(4), 664–685.
Bataineh, A. L., Oswald, B. P., Bataineh, M., Unger, D., Hung, I.-K., & Scognamillo, D. (2006). Spatial autocorrelation and pseudoreplication in fire ecology. Fire Ecology, 2(2), 107–118.
Battin, J., & Lawler, J. (2006). Cross-scale correlation and the design and analysis of avian habitat selection studies. Condor, 108(1), 59–70.
Boyce, D., Judson, B., & Hall, S. (2006). Data sharing—a case of shared databases and community use of on-line GIS support systems. Environmental Monitoring and Assessment, 113(1–3), 385–394.
Brown, L. R., Gregory, M. B., & May, J. T. (2009). Relation of urbanization to stream fish assemblages and species traits in nine metropolitan areas of the United States. Urban Ecosystems, 12, 391–416.
Brus, D. J., & de Gruijter, J. J. (2003). A method to combine non-probability sample data with probability sample data in estimating spatial means of environmental variables. Environmental Monitoring and Assessment, 83(3), 303–317.
Callisto, M., Hughes, R. M., Lopes, J. M., & Castro, M. A. (Eds.). (2014). Ecological conditions in hydropower basins. Série Peixe Vivo 2. Belo Horizonte: Companhia Energética de Minas Gerais.
Canfield, D. E., Jr., Brown, D. C., Bachmann, R. W., & Hoyer, M. V. (2002). Volunteer lake monitoring: testing the reliability of data collected by the Florida LAKEWATCH program. Lake and Reservoir Management, 18(1), 1–9.
Cao, Y., Larsen, D. P., Hughes, R. M., Angermeier, P. M., & Patton, T. M. (2002). Sampling effort affects multivariate comparisons of stream assemblages. Journal of the North American Benthological Society, 21(4), 701–714.
Chaves, L. F. (2010). An entomologist guide to demystify pseudoreplication: data analysis of field studies with design constraints. Journal of Medical Entomology, 47, 291–298.
Clark, W. A. V., & Avery, K. L. (1976). The effects of data aggregation in statistical analysis. Geographical Analysis, 8(4), 428–438.
Cohen, J. E. (1986). An uncertainty principle in demography and the unisex issue. The American Statistician, 40(1), 32–39.
Columbia Habitat Monitoring Program (CHaMP). (2014). Scientific protocol for salmonid habitat surveys within the Columbia Habitat Monitoring Program. Columbia Habitat Monitoring Program. Portland: Bonneville Power Administration.
Council, N. R. (1995). Finding the forest in the trees: the challenge of combining diverse environmental data. Washington, DC: National Academy Press.
Cox, L. H., & Piegorsch, W. W. (1994). Combining environmental information: environmetric research in ecological monitoring, epidemiology, toxicology, and environmental data reporting. Technical Report Number 12. Research Triangle Park, North Carolina, USA: National Institute of Statistical Sciences. https://www.niss.org/sites/default/files/pdfs/technicalreports/tr12.pdf. Accessed 24 April 2014.
Cox, L. H., & Piegorsch, W. W. (1996). Combining environmental information I: Environmental monitoring, measurement and assessment. Environmetrics, 7(3), 299–308.
Crawford, C. A. G., & Young, L. J. (2005). Change of support: an inter-disciplinary challenge. In P. Renard, H. Demougeot-Renard, & R. Froidevaux (Eds.), Geostatistics for Environmental Applications (pp. 1–13). Berlin: Springer-Verlag.
Dark, S. J., & Bram, D. (2007). The modifiable areal unit problem (MAUP) in physical geography. Progress in Physical Geography, 31(5), 471–479.
Darwall, W. R. T., & Dulvy, N. K. (1996). An evaluation of the suitability of non-specialist volunteer researchers for coral reef fish surveys Mafia Island, Tanzania—a case study. Biological Conservation, 78(3), 223–231.
Davies, P. E., Harris, J., Hillman, T., & Walker, K. (2010). The Sustainable Rivers Audit: assessing river ecosystem health in the Murray-Darling Basin, Australia. Marine and Freshwater Research, 61, 764–777.
Dormann, C. F., McPherson, J. M., Araújo, M. B., Bivand, R., Bolliger, J., Carl, G., Davies, R. G., Hirzel, A., Jetz, W., Kissling, D., Kühn, I., Ohlemüller, R., Peres-Neto, P. R., Reineking, B., Schröder, B., Schurr, F. M., & Wilson, R. (2007). Methods to account for spatial autocorrelation in the analysis of species distributional data: a review. Ecography, 30(5), 609–628.
Evans, S. M., Foster-Smith, J., & Welch, R. (2001). Volunteers assess marine biodiversity. Biologist, 48(4), 168–172.
Fayram, A. H., Miller, M. A., & Colby, A. C. (2005). Effects of stream order and ecoregion on variability in coldwater fish index of biotic integrity scores within streams in Wisconsin. Journal of Freshwater Ecology, 20(1), 17–25.
Ficetola, G. F., Manenti, R., De Bernardi, F., & Padoa-Schioppa, E. (2012). Can patterns of spatial autocorrelation reveal population processes? An analysis with the fire salamander. Ecography, 35(8), 693–703.
Fortin, M.–. J., Drapeau, P., & Legendre, P. (1989). Spatial autocorrelation and sampling design in plant ecology. Vegetatio, 83(1–2), 209–222.
Frissell, C. W., & Bayles, D. (1996). Ecosystem management and the conservation of aquatic biodiversity and ecological integrity. Water Resources Bulletin, 32, 229–240.
Fuller, W. A. (2009). Sampling statistics. Hoboken: Wiley.
Gelfand, A. E., Zhu, L., & Carlin, B. P. (2001). On the change of support problem for spatio-temporal data. Biostatistics, 2(1), 31–45.
Gitzen, R. A., & Millspaugh, J. J. (2012). Ecological monitoring: the heart of the matter. In R. A. Gitzen, J. J. Millspaugh, A. B. Cooper, & D. S. Light (Eds.), Design and analysis of long-term ecological monitoring studies (pp. 3–22). UK: Cambridge University Press.
Goffredo, S., Piccinetti, C., & Zaccanti, F. (2004). Volunteers in marine conservation monitoring: a study of the distribution of seahorses carried out in collaboration with recreational scuba dives. Conservation Biology, 18(6), 1492–1503.
Gotway, C. A., & Young, L. J. (2002). Combining incompatible spatial data. Journal of the American Statistical Association, 97(458), 632–648.
Gouveia, C., Fonesca, A., Câmara, A., & Ferreira, F. (2004). Promoting the use of environmental data collected by concerned citizens through information and communication technologies. Journal of Environmental Management, 71(2), 135–154.
Hanson, S. (2006). Volunteer vs. agency comparison: E. coli monitoring. The Volunteer Monitor, 18(1), 7. & 12.
Harding, J. S., Benfield, E. F., Bolstad, P. V., Helfman, G. S., & Jones, E. B. D., III. (1998). Stream biodiversity: the ghost of land use past. Proceedings of the National Academy of Science of the United States of America, 95, 14843–14847.
Heffner, R. A., Butler, M. J., & Keelan, R. C. (1996). Pseudoreplication revisited. Ecology, 77(8), 2558–2562.
Herlihy, A. T., Hughes, R. M., & Sifneos, J. C. (2006). Landscape clusters based on fish assemblages in the conterminous USA and their relationship to existing landscape classifications. In R. M. Hughes, L. Wang, & P. W. Seelback (Eds), Landscape influences on stream habitat and biological assemblages (pp. 87–112). Bethesda, Maryland: American Fisheries Society.
Hughes, R. M., & Peck, D. V. (2008). Acquiring data for large aquatic resource surveys: the art of compromise among science, logistics, and reality. Journal of the North American Benthological Society, 27(4), 837–859.
Hughes, R. M., Kaufmann, P. R., Herlihy, A. T., Intelmann, S. S., Corbett, S. C., Arbogast, M. C., & Hjort, R. C. (2002). Electrofishing distance needed to estimate fish species richness in raftable Oregon rivers. North American Journal of Fisheries Management, 22, 1229–1240.
Hughes, R. M., Dunham, S., Maas-Hebner, K. G., Yeakley, J. A., Schreck, C. B., Harte, M., Molina, N., Shock, C. C., & Kaczynski, V. W. (2014). A review of urban water body challenges and approaches: (2) Mitigation and research needs. Fisheries, 39, 30–40.
Hurlbert, S. H. (1984). Pseudoreplication and the design of ecological field experiments. Ecological Monographs, 54(2), 187–211.
Independent Multidisciplinary Science Team (2010). Letter to Mike Carrier, Governor’s Natural Resource Office and Tom Byler, Oregon Watershed Enhancement Board, Salem, Oregon. Feb. 4, 2010. http://www.fsl.orst.edu/imst/reports/monitoring/Carrier&Byler2-4-10.pdf. Accessed 19 May 2014.
Independent Multidisciplinary Science Team (2011a). Letter to Doug Decker, Oregon Department of Forestry and Louise Solliday, Oregon Department of State Lands, Salem, Oregon. Aug. 29, 2011. http://www.fsl.orst.edu/imst/reports/monitoring/ODF&DSL_Elliott_recs_8-29-11.pdf. Accessed 19 May 2014.
Independent Multidisciplinary Science Team (2011b). Letter to Roy Elicker, Oregon Department of Fish and Wildlife, Salem, Oregon. Dec. 1, 2011. http://www.fsl.orst.edu/imst/reports/monitoring/Carrier&Byler2-4-10.pdf. Accessed 19 May 2014.
Independent Multidisciplinary Science Team (2013). Letter to Richard Whitman, Governor’s Natural Resource Office, Salem, Oregon. Nov. 6, 2013. http://www.fsl.orst.edu/imst/reports/monitoring/Whitman-GNRO_11-16-13.pdf. Accessed 19 May 2014.
Irvine, K. M., Miller, S. W., Al-Chokhachy, R. K., Archer, E. K., Roper, B. B., & Kershner, J. L. (2014). Empirical evaluation of the conceptual model underpinning a regional aquatic long-term monitoring program using causal modeling. Ecological Indicators, 50, 8–23.
Jelinski, D. E., & Wu, J. (1996). The modifiable areal unit problem and implications for landscape ecology. Landscape Ecology, 11(3), 129–140.
Johnson, B. B., & Chess, C. (2006). Evaluating public responses to environmental trend indicators. Science Communication, 28(1), 64–92.
Kanno, Y., Vokoun, J. C., Dauwalter, D. C., Hughes, R. M., Herlihy, A. T., Maret, T. R., & Patton, T. M. (2009). Influence of rare species on electrofishing distance–species richness relationships at stream sites. Transactions of the American Fisheries Society, 138, 1240–1251.
Kaufmann, P. R., Peck, D. V., Paulsen, S. G., Seeliger, C. W., Hughes, R. M., Whittier, T. R., & Kamman, N. C. (2014). Lakeshore and littoral physical habitat structure in a national lakes assessment. Lake and Reservoir Management, 30, 192–215.
Kautza, A., & Sullivan, S. M. P. (2012). Relative effects of local- and landscape-scale environmental factors on stream fish assemblages: evidence from Idaho and Ohio, USA. Fundamental and Applied Limnology, 180(3), 259–270.
Lanigan, S. H., Gordon, S. N., Eldred, P., Isley, M., Wilcox, S., Moyer, C., & Andersen, H. (2012). Northwest Forest Plan—the first 15 years (1994–2008): watershed condition status and trend. PNW-GTR-856. Portland: U.S. Forest Service.
Larsen, D. P., Olsen, A. R., Lanigan, S. H., Moyer, C., Jones, K. K., & Kincaid, T. M. (2007). Sound survey designs can facilitate integrating stream monitoring data across multiple programs. Journal of the American Water Resources Association, 43(2), 384–397.
Larsen, D. P., Olsen, A. R., & Stevens, D. L., Jr. (2008). Using a master sample to integrate stream monitoring programs. Journal of Agricultural, Biological, and Environmental Statistics, 13(3), 243–254.
Lawler, J., & Edwards, T. C., Jr. (2006). A variance-decomposition approach to investigating multiscale habitat associations. Condor, 108(1), 47–58.
Lichstein, J. W., Simons, T. R., Shriner, S. A., & Franzreb, K. E. (2002). Spatial autocorrelation and autoregressive models in ecology. Ecological Monographs, 72(3), 445–463.
Macedo, D. R., Hughes, R. M., Ligeiro, R., Ferreira, W. R., Castro, M., Junqueira, N. T., Silva, D. R. O., Firmiano, K. R., Kaufmann, P. R., Pompeu, P. S., & Callisto, M. (2014). The relative influence of multiple spatial scale environmental predictors on fish and macroinvertebrate assemblage richness in cerrado ecoregion streams, Brazil. Landscape Ecology, 29, 1001–1016.
Marzin, A., Verdonschot, P. F. M., & Pont, D. (2013). The relative influence of catchment, riparian corridor, and reach-scale anthropogenic pressures on fish and macroinvertebrate assemblages in French rivers. Hydrobiologia, 704(1), 375–388.
May, J.T., Brown, L.R., Rehn, A.C., Waite, I.R., Ode, P.R., Mazor, R.D., & Schiff, K.C. (2015). Correspondence of biological condition models of California streams at statewide and regional scales. Environmental Monitoring and Assessment, 187. doi:10.1007/s10661-014-4086-x.
McDonald, T. (2012). Spatial sampling designs for long-term ecological monitoring. In R. A. Gitzen, J. J. Millspaugh, A. B. Cooper, & D. S. Light (Eds.), Design and analysis of long-term ecological monitoring studies (pp. 102–125). UK: Cambridge University Press.
McGarvey, D. J., & Hughes, R. M. (2008). Longitudinal zonation of Pacific Northwest (USA) fish assemblages and the species-discharge relationship. Copeia, 2008(2), 311–321.
MDNR (Minnesota Department of Natural Resources) (2014). Fisheries lake surveys. www.dnr.state.mn.us/lakefind/surveys.html. Accessed 1 March 2015.
Millar, R. B., & Anderson, M. J. (2004). Remedies for pseudoreplication. Fisheries Research, 70(2–3), 397–407.
Mulvey, M., Leferink, R., & Borisenko, A. (2009). Willamette Basin rivers and streams assessment. DEQ 09-LAB-016. Portland: Oregon Department of Environmental Quality.
Network, N. E. D. (2005). Final white papers and recommendations from beyond ad-hoc: organizing, administrating, and funding a Northwest Environmental Data Network. Portland: Northwest Power and Conservation Council.
Nicholas, J. W. (1997). The Oregon Plan for Salmon and Watersheds: Oregon Coastal Salmon Restoration Initiative. Salem: State of Oregon.
Olsen, A. R., & Peck, D. V. (2008). Survey design and extant estimates for the Wadeable Streams Assessment. Journal of the North American Benthological Society, 27(4), 822–836.
Olsen, A. R., Sedransk, J., Edwards, D., Gotway, C. A., Liggett, W., Rathbun, S., Reckhow, K. H., & Young, L. J. (1999). Statistical issues for monitoring ecological and natural resources in the United States. Environmental Monitoring and Assessment, 54(1), 1–45.
Olsen, A. R., Kincaid, T. M., & Payton, Q. (2012). Spatially balanced survey designs for natural resources. In R. A. Gitzen, J. J. Millspaugh, A. B. Cooper, & D. S. Light (Eds.), Design and analysis of long-term ecological monitoring studies (pp. 126–150). UK: Cambridge University Press.
Openshaw, S. (1983). The modifiable areal unit problem: concepts and techniques in modern geography No. 38. Connecticut: GeoBooks.
Openshaw, S., & Taylor, P. J. (1979). A million or so correlation coefficients: three experiments on the modifiable areal unit problem. In N. Wrigley (Ed.), Statistical applications in the spatial sciences (pp. 127–144). London: Pion Limited.
Oregon Plan. (1997). Oregon Plan for Salmon and Watersheds (consisting of the Oregon Coastal Salmon Restoration Initiative, March 10, 1997 and as amended with the Steelhead Supplement, December 1997). Salem: Governor’s Natural Resources Office, State of Oregon.
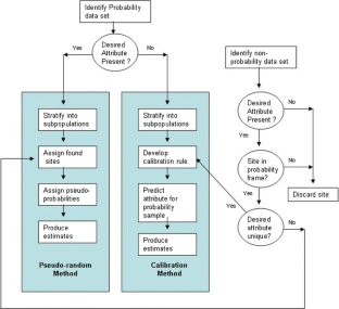
Overton, J., Young, T., & Overton, W. S. (1993). Using ‘found’ data to augment a probability sample: procedure and case study. Environmental Monitoring and Assessment, 26(1), 65–83.
Pacific Northwest Aquatic Monitoring Partnership (2014). http://www.pnamp.org/. Accessed 5 May 2014.
Piñeiro, G., Oesterheld, M., Batista, W., & Paruelo, J. M. (2006). Opposite changes of whole-soil vs. pools C:N ratios: a case of Simpson’s paradox with implications on nitrogen cycling. Global Change Biology, 12(5), 804–809.
Pinto, B. C. T., Araujo, F. G., Rodriguez, V. D., & Hughes, R. M. (2009). Local and ecoregion effects on fish assemblage structure in tributaries of the Rio Paraíba do Sul, Brazil. Freshwater Biology, 54, 2600–2615.
Plafkin, J. L., Barbour, M., Porter, K., Gross, S., & Hughes, R. (1989). Rapid bioassessment protocols for use in streams and rivers: benthic macroinvertebrates and fish. EPA 440-4-89-001. Washington, DC: US Environmental Protection Agency, Office of Water Regulations and Standards.
Pont, D., Hugueny, B., Beier, U., Goffaux, D., Melcher, A., Noble, R., Rogers, C., Roset, N., & Schmutz, S. (2006). Assessing river biotic condition at the continental scale: a European approach using functional metrics and fish assemblages. Journal of Applied Ecology, 43, 70–80.
Pont, D., Hughes, R. M., Whittier, T. R., & Schmutz, S. (2009). A predictive index of biotic integrity model for aquatic-vertebrate assemblages of western U.S. streams. Transactions of the American Fisheries Society, 138, 292–305.
Puls, A., Dunn, K. A., & Hudson, B. G. (2014). Evaluation and prioritization of stream habitat monitoring in the lower Columbia salmon and steelhead recovery domain as related to the habitat monitoring needs of ESA recovery plans. PNAMP Series 2104-003. Portland: Pacific Northwest Aquatic Monitoring Partnership.
Ravines, R. R., Schmidt, A. M., Migon, H. S., & Rennó, C. D. (2008). A joint model for rainfall-runoff: the case of the Rio Grande Basin. Journal of Hydrology, 353(1–2), 189–200.
Reeves, G. H., Hohler, D. B., Larsen, D. P., Busch, D. E., Kratz, K., Reynolds, K., Stein, K. F., Atzet, T., Hays, P., & Tehan, M. (2004). Effectiveness monitoring for the aquatic and riparian component of the Northwest Forest Plan: conceptual framework and options. PNW-GTR-577. Portland: USDA Forest Service, PNW Research Station.
Reynolds, J. H. (2012). An overview of statistical consideration in long-term monitoring. In R. A. Gitzen, J. J. Millspaugh, A. B. Cooper, & D. S. Light (Eds.), Design and analysis of long-term ecological monitoring studies (pp. 23–53). UK: Cambridge University Press.
Rieman, B. E., Dunham, J. D., & Peterson, J. T. (1999). Development of a database to support a multiscale analysis of the distribution of westslope cutthroat trout. Final report to the US Geological Survey, Agreement 1445-HQ-PG-01026BRD, Reston, VA.
Robinson, A. (1950). Ecological correlations and the behavior of individuals. American Sociological Review, 15(3), 351–357.
Roni, P. (2005). Overview and background. In P. Roni (Ed.), Monitoring stream and watershed restoration (pp. 6–11). Bethesda: American Fisheries Society.
Roper, B. B., Bennett, S., Lanigan, S. H., Archer, E., Downie, S. T., Faustini, J., Hillman, T. W., Hubler, S., Jones, K., Jordan, C., Kaufmann, P. R., Merritt, G., Moyer, C., & Pleus, A. (2010). A comparison of the performance of protocols used by seven monitoring groups to measure stream habitat in the Pacific Northwest. North American Journal of Fisheries Management, 30(2), 565–587.
Sály, P., Takács, P., Kiss, I., Biró, P., & Erös, T. (2011). The relative influence of spatial context and catchment- and site-scale environmental factors on stream fish assemblages in a human-modified landscape. Ecology of Freshwater Fish, 20, 251–262.
Sandel, B., & Smith, A. B. (2009). Scale as a lurking factor: incorporating scale-dependence in experimental ecology. Oikos, 118(9), 1284–1291.
Schooley, R. L. (1994). Annual variation in habitat selection: patterns concealed by pooled data. Journal of Wildlife Management, 58(2), 367–374.
Smith, K. L., & Jones, M. L. (2008). Allocation of sampling effort to optimize efficiency of watershed-level ichthyofaunal inventories. Transactions of the American Fisheries Society, 137(5), 1500–1506.
Smith, D. R., & Michels, S. F. (2006). Seeing the elephant: importance of spatial and temporal coverage in a large-scale volunteer-based program to monitor horseshoe crabs. Fisheries, 31(10), 485–491.
Stanfield, L. W. (2012). Reporting on the condition of stream fish communities in the Canadian tributaries of Lake Ontario, at various spatial scales. Journal of Great Lakes Research, 38, 196–205.
Stehman, S. V., & Overton, W. S. (1996). Spatial sampling. In S. L. Arlinghaus (Ed.), Practical handbook of spatial statistics (pp. 31–63). Boca Raton: CRC Press, Inc.
Stein, E. D., & Bernstein, B. (2008). Integrating probabilistic and targeted compliance monitoring for comprehensive watershed assessment. Environmental Monitoring and Assessment, 144(1–3), 117–129.
Stevens, D. L., Jr., & Olsen, A. R. (2004). Spatially balanced sampling of natural resources. Journal of the American Statistical Association, 99(465), 262–428.
Stoddard, J. L., Peck, D. V., Paulsen, S. G., Van Sickle, J., Hawkins, C. P., Herlihy, A. T., Hughes, R. M., Kaufmann, P. R., Larsen, D. P., Lomnicky, G., Olsen, A. R., Peterson, S. A., Ringold, P. L., & Whittier, T. R. (2005). An ecological assessment of western streams and rivers. EPA 620/R-05/005. Washington, DC: U.S. Environmental Protection Agency.
Stranko, S. A., Hilderbrand, R. H., & Palmer, M. A. (2012). Comparing the fish and macroinvertebrate diversity of restored urban streams to reference streams. Restoration Ecology, 20, 747–755.
StreamNet (2014). StreamNet. Pacific States Marine Fisheries Commission. https://www.streamnet.org/. Accessed 5 May 2014
Svancara, L. K., Garton, E. O., Chang, K.-T., Scott, J. M., Zager, P., & Gratson, M. (2002). The inherent aggravation of aggregation: an example with elk aerial survey data. Journal of Wildlife Management, 66(3), 776–787.
Terra, B. D. F., Hughes, R. M., & Araujo, F. G. (2013a). Sampling sufficiency for fish assemblage surveys of Atlantic Forest streams, southeastern Brazil. Fisheries, 38, 150–158.
Terra, B. D. F., Hughes, R. M., Francelino, M. R., & Araujo, F. G. (2013b). Assessment of biotic condition of Atlantic Rain Forest streams: a fish-based multimetric approach. Ecological Indicators, 34, 136–148.
Thomas, C. E., & Parresol, B. R. (1989). Comparing basal area growth rates in repeated inventories: Simpson’s paradox in forestry. Forest Science, 35(4), 1029–1039.
USEPA (U.S. Environmental Protection Agency). (2009). National Lakes Assessment: a collaborative survey of the nation’s lakes. EPA 841/R-09/001.Washington, D.C.: Office of Water and Office of Research and Development.
USEPA (U.S. Environmental Protection Agency). (2013). National Rivers and Streams Assessment 2008–2009: a collaborative survey. EPA/841/D-13/001, Washington, D.C.: Office of Wetlands, Oceans and Watersheds and Office of Research and Development.
Van Sickle, J., & Hughes, R. M. (2000). Classification strengths of ecoregions, basins and geographic clusters for aquatic vertebrates in Oregon. Journal of the North American Benthological Society, 19, 370–384.
Wagner, C. H. (1982). Simpson’s paradox in real life. The American Statistician, 36(1), 46–48.
Walter, R. C., & Merritts, C. J. (2008). Natural streams and the legacy of water-powered mills. Science, 319, 299–304.
Washington State Department of Ecology. (2006). Status and trends monitoring for watershed health and salmon recovery: quality assurance monitoring plan. Ecology Publication No. 06-03-203. Olympia: Washington State Department of Ecology.
Whittaker, J. (1984). Model interpretation from the additive elements of the likelihood function. Applied Statistics, 33(1), 52–64.
Wong, D. (1996). Aggregation effects in geo-referenced data. In S. L. Arlinghaus (Ed.), Practical handbook of spatial statistics (pp. 83–106). Boca Raton: CRC Press, Inc.
Woody, C. A., Hughes, R. M., Wagner, E. J., Quinn, T. P., Roulsen, L. H., Martin, L. M., & Griswold, K. (2010). The U.S. General Mining Law of 1872: change is overdue. Fisheries, 35, 321–331.
Yoder, C. O., Rankin, E. T., Smith, M. A., Alsdorf, B. C., Altfater, D. J., Boucher, C. E., Miltner, R. J., Mishne, D. E., Sanders, R. E., & Thoma, R. E. (2005). In J. N. Rinne, R. M. Hughes, & B. Calamuss (Eds.), Historical changes in large river fish assemblages of the Americas (pp. 399–429). Bethesda, Maryland: American Fisheries Society.
Yule, G. U., & Kendall, M. G. (1950). An introduction to the theory of statistics. New York: Hafner Publishing Company.
Acknowledgments
This manuscript draws from the combined experience and opinions of current and past IMST members and multiple reviews of the scientific merits of draft policies, water quality standards, monitoring programs, and fish recovery and conservation plans. The conclusions drawn here may not reflect opinions of past IMST members and staff. We thank Don Stevens Jr. for providing us with significant statistical background information on combining and aggregating data. Neal Christensen contributed to an earlier IMST report on this topic. Funding for this manuscript was provided by the Pacific Coastal Salmon Recovery Fund via the Oregon Watershed Enhancement Board to Oregon’s IMST. Insightful reviews of previous versions of this manuscript were provided by Anthony Olsen, Thomas Kincaid, and two anonymous reviewers.
Author information
Authors and Affiliations
Corresponding author
Rights and permissions
About this article
Cite this article
Maas-Hebner, K.G., Harte, M.J., Molina, N. et al. Combining and aggregating environmental data for status and trend assessments: challenges and approaches. Environ Monit Assess 187, 278 (2015). https://doi.org/10.1007/s10661-015-4504-8
Received:
Accepted:
Published:
DOI: https://doi.org/10.1007/s10661-015-4504-8
Keywords
- Data aggregation
- Lurking variable
- Simpson’s paradox
- Modifiable areal unit problem
- Change of support problem
- Environmental monitoring