Abstract
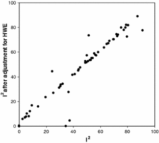
Deviations from Hardy–Weinberg equilibrium (HWE) in control subjects may bias the estimates of genetic effects in genetic association studies (GAS) and meta-analysis. A large empirical evaluation was carried out to evaluate the impact of HWE deviation and explore the effect of variance adjustment for the allele-based odds ratio in 833 individual GAS and 72 meta-analyses. In individual GAS, the variance adjustment for any deviation from HWE resulted in stronger associations, and 10 GAS (1%) became significant (P < 0.05). One hundred sixteen GAS (14%) showed significant deviation from HWE (P HWE < 0.05); however, only 37 GAS (4%) had more than 90% power to detect significant deviation from HWE at the 5% level. In meta-analyses, adjustment for any deviation from HWE improved the significance in 53 meta-analyses (74%). Then, a formal statistical significance (P < 0.05) was revealed for one previously negative meta-analyses whereas one meta-analysis lost its significance. Between-study heterogeneity was enhanced in 50 meta-analyses (69%). None of the meta-analyses lost the significance of heterogeneity (P Q < 0.10) whereas in one meta-analysis, the non significant heterogeneity became significant. Sensitivity analysis for studies not conforming to HWE (P HWE < 0.05) was applied to 45 meta-analyses (69%). Then, the significance of association was increased in 26 the meta-analyses (58%) and one meta-analysis became significant (P < 0.05) whereas seven meta-analyses (16%) were no longer significant. Adjustment for HWE deviation could be an effective strategy for dealing with HWE violations in GAS and meta-analyses.
This is a preview of subscription content, access via your institution.





References
Zintzaras E, Lau J. Synthesis of genetic association studies for pertinent gene-disease associations requires appropriate methodological and statistical approaches. J Clin Epidemiol. 2008;61:634–45.
Maynard Smith J. Evolutionary genetics. New York: Oxford University Press; 1998.
Wittke-Thompson JK, Pluzhnikov A, Cox NJ. Rational inferences about departures from Hardy–Weinberg equilibrium. Am J Hum Genet. 2005;76:967–86.
Xu J, Turner A, Little J, et al. Positive results in association studies are associated with departure from Hardy–Weinberg equilibrium: hint for genotyping error? Hum Genet. 2002;111:573–4.
Salanti G, Amountza G, Ntzani EE, et al. Hardy–Weinberg equilibrium in genetic association studies: an empirical evaluation of reporting, deviations, and power. Eur J Hum Genet. 2005;13:840–8.
Schaid DJ, Jacobsen SJ. Biased tests of association: comparisons of allele frequencies when departing from Hardy–Weinberg proportions. Am J Epidemiol. 1999;149:706–11.
Lathrop GM. Estimating genotype relative risks. Tissue Antigens. 1983;22:160–6.
Sato Y, Suganami H, Hamada C, et al. The confidence interval of allelic odds ratios under the Hardy–Weinberg disequilibrium. J Hum Genet. 2006;51:772–80.
Zintzaras E. Variance estimation of allele-based odds ratio in the absence of Hardy–Weinberg equilibrium. Eur J Epidemiol. 2008;23:323–6.
Zintzaras E, Koufakis T, Ziakas PD, et al. A meta-analysis of genotypes and haplotypes of methylenetetrahydrofolate reductase gene polymorphisms in acute lymphoblastic leukemia. Eur J Epidemiol. 2006;21:501–10.
DerSimonian R, Laird N. Meta-analysis in clinical trials. Control Clin Trials. 1986;7:177–88.
Emigh TH. Comparison of tests for Hardy–Weinberg equilibrium. Biometrics. 1980;36:627–42.
Severo NC, Zelen M. Normal approximation to the chi-square and non-central F probability functions. Biometrica. 1960;47:411–6.
Sasieni PD. From genotypes to genes: doubling the sample size. Biometrics. 1997;53:1253–61.
Munafo MR, Flint J. Meta-analysis of genetic association studies. Trends Genet. 2004;20:439–44.
Minelli C, Thompson JR, Abrams KR, et al. How should we use information about HWE in the meta-analyses of genetic association studies? Int J Epidemiol. 2008;37:136–46.
Fardo DW, Becker KD, Bertram L, et al. Recovering unused information in genome-wide association studies: the benefit of analyzing SNPs out of Hardy–Weinberg equilibrium. Eur J Hum Genet. 2009;17:1676–82.
Trikalinos TA, Salanti G, Khoury MJ, et al. Impact of violations and deviations in Hardy–Weinberg equilibrium on postulated gene-disease associations. Am J Epidemiol. 2006;163:300–9.
Goldstein DB. Common genetic variation and human traits. N Engl J Med. 2009;360:1696–8.
Author information
Authors and Affiliations
Corresponding author
Rights and permissions
About this article
Cite this article
Zintzaras, E. Impact of Hardy–Weinberg equilibrium deviation on allele-based risk effect of genetic association studies and meta-analysis. Eur J Epidemiol 25, 553–560 (2010). https://doi.org/10.1007/s10654-010-9467-z
Received:
Accepted:
Published:
Issue Date:
DOI: https://doi.org/10.1007/s10654-010-9467-z
Keywords
- Hardy–Weinberg equilibrium
- HWE
- Adjustment
- Bias
- Odds ratio
- Power
- Variance
- Genetic association study
- Meta-analysis
- Gene
- Polymorphism
- Association