Skip to main content

Impact of raking and bioturbation-mediated ecological manipulation on sediment–water phosphorus diagenesis: a mesocosm study supported with radioactive signature

Abstract

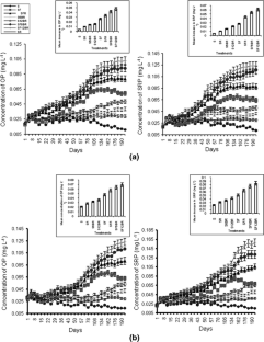
The study examined the impact of raking and fish bioturbation on modulating phosphorus (P) concentrations in the water and sediment under different trophic conditions. An outdoor experiment was set to monitor physicochemical and microbiological parameters of water and sediment influencing P diagenesis. A pilot study with radioactive 32P was also performed under the agency of raking and bacteria (Bacillus sp.). Raking was more effective in release of P under unfertilized conditions by significantly enhancing orthophosphate (35%) and soluble reactive phosphate (31.8%) over respective controls. Bioturbation increased total and available P in sediments significantly as compared to control. The rates of increase were higher in the unfertilized conditions (17.6–28.4% for total P and 12.2 to 23.2% for available P) than the fertilized ones (6.5–12.4% for total P and 9.1 to 15% for available P). The combined effects of raking and bioturbation on orthophosphate and soluble reactive phosphate were also stronger under unfertilized state (54.5 and 81.8%) than fertilized ones (50 and 70%). The tracer signature showed that coupled action of introduced bacteria and repeated raking resulted in 59.2, 23 and 16% higher counts of radioactive P than the treatments receiving raking once, repeated raking and bacteria inoculation, respectively. Raking alone or in sync with bioturbation exerted pronounced impact on P diagenesis through induction of coupled mineralization and nutrient release. It has significant implication for performing regular raking of fish-farm sediments and manipulation of bottom-grazing fish to regulate mineralization of organic matter and release of obnoxious gases from the system. Further, they synergistically can enhance the buffering capacity against organic overload and help to maintain aquatic ecosystem health.

This is a preview of subscription content, access via your institution.

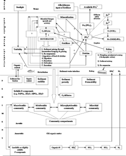
Fig. 1
Fig. 2
Fig. 3

References

  • Affan, A., Jewel, A. S., Haque, M., Khan, S., & Lee, J.-B. (2005). Seasonal cycle of phytoplankton in aquaculture ponds in Bangladesh. Algae, 20(1), 43–52.

    Article  Google Scholar 

  • Ågren, G. I., & Wetterstedt, J. A. M. (2007). What determines the temperature response of soil organic matter decomposition? Soil Biology and Biochemistry, 39(7), 1794–1798.

    Article  Google Scholar 

  • American Public Health Association (APHA), American Water Works Association, & Water Pollution Control Federation. (2012). Standard methods for the examination of water and wastewater (22nd ed.). New York: American Public Health Association.

    Google Scholar 

  • Attayde, J. L., & Hansson, L. A. (2001). Fish-mediated nutrient recycling and the trophic cascade in lakes. Canadian Journal of Fisheries and Aquatic Sciences, 58, 1924–1931.

    Article  Google Scholar 

  • Austin, B. (1990). Methods in aquatic bacteriology (p. 425). New York: Wiley.

    Google Scholar 

  • Banta, G. T., & Andersen, O. (2003). Bioturbation and the fate of sediment pollutants. Vie et Milieu, 53(4), 233–248.

    Google Scholar 

  • Banta, G. T., Holmer, M., Jensen, M. J., & Kristensen, E. (1999). The effect of two polychaete worms, Nereis diversicolor and Arenicola marina, on decomposition in an organic-poor and an organic-enriched marine sediment. Aquatic Microbial Ecology, 9, 189–204.

    Article  Google Scholar 

  • Bhakta, J. N., & Jana, B. B. (2002). Influence of sediment phosphorus on utilization efficiency of phosphate fertilizer: A mesocosm study. Aquaculture Research, 33, 203–215.

    CAS  Article  Google Scholar 

  • Biswas, J. K., & Jana, B. B. (2010). Efficacy of certain chemical candidates in controlling internal phosphorus loading in a eutrophic pond system: Pattern of phosphorus sequestration in different depths of sediment. Journal of Environmental Science and Engineering, 4(7), 1–14.

    CAS  Google Scholar 

  • Biswas, J. K., Rana, S., Bhakta, J. N., & Jana, B. B. (2009). Bioturbation potential of Chironomid larvae for the sediment-water phosphorus exchange in simulated pond systems of varied nutrient enrichment. Ecological Engineering, 35, 1444–1453.

    Article  Google Scholar 

  • Botto, F., & Iribarne, O. (2000). Contrasting effects of two burrowing crabs (Chasmagnathus granulata and Uca uruguayensis) on sediment composition and transport in estuarine environments. Estuarine, Coastal and Shelf Science, 51(2), 141–151.

    CAS  Article  Google Scholar 

  • Bouma, T. J., Olenin, S., Reise, K., & Ysebaert, T. (2009). Ecosystem engineering and biodiversity in coastal sediments: Posing hypotheses. Helgoland Marine Research, 63, 95–106.

    Article  Google Scholar 

  • Boyd, C. E. (1995). Bottom soils, sediment, and pond aquaculture. New York: Chapman and Hall.

    Book  Google Scholar 

  • Burger, D. F., Hamilton, D. P., & Pilditch, C. A. (2008). Modelling the relative importance of internal and external nutrient loads on water column nutrient concentrations and phytoplankton biomass in a shallow polymictic lake. Ecological Modelling, 211, 411–423.

    Article  Google Scholar 

  • Chakraborty, P., Biswas, J. K., & Jana, B. B. (2004). Sediment raking as a tool for enhancement of phosphate and productivity of water in tropical pond system. Hydrobiologia, 524, 157–165.

    CAS  Article  Google Scholar 

  • Chen, M., Ding, S., Liu, L., Wang, Y., Xing, X., Wang, D., et al. (2016a). Fine-scale bioturbation effects of tubificid worm (Limnodrilus hoffmeisteri) on the lability of phosphorus in sediments. Environmental Pollution. doi:10.1016/j.envpol.2016.06.023.

    Google Scholar 

  • Chen, M., Ding, S., Liu, L., Xu, D., Gong, M., Tang, H., et al. (2016b). Kinetics of phosphorus release from sediments and its relationship with iron speciation influenced by the mussel (Corbicula fluminea) bioturbation. Science of the Total Environment, 542, 833–840.

    CAS  Article  Google Scholar 

  • Covich, A. P., Palmer, M. A., & Crowl, T. A. (1999). The role of benthic invertebrate species in freshwater ecosystems. BioScience, 49(2), 119–127.

    Article  Google Scholar 

  • Creed, R. P., Taylor, A., & Pflaum, J. R. (2010). Bioturbation by a dominant detritivore in a headwater stream: Litter excavation and effects on community structure. Oikos, 119, 1870–1876.

    Article  Google Scholar 

  • D’Andrea, A. F., Aller, R. C., & Lopez, G. R. (2002). Organic matter flux and reactivity on a South Carolina sandflat: The impacts of porewater advection and macrobiological structures. Limnology and Oceanography, 47(4), 1056–1070.

    Article  Google Scholar 

  • Di Toro, D. M. (2001). Sediment flux modeling. New York: Wiley.

    Google Scholar 

  • Ding, S., Han, C., Wang, Y., Yao, L., Wang, Y., Xu, D., et al. (2015). In situ, high-resolution imaging of labile phosphorus in sediments of a large eutrophic lake. Water Research, 74, 100–109.

    CAS  Article  Google Scholar 

  • Ding, S., Wang, Y., Wang, D., Li, Y. Y., Gong, M., & Zhang, C. (2016). In situ, high-resolution evidence for iron-coupled mobilization of phosphorus in sediments. Scientific Reports, 6, 24341. doi:10.1038/srep24341.

    CAS  Article  Google Scholar 

  • Egemose, S., de Vicente, I., Reitzel, K., Flindt, M. R., Andersen, F. O., Lauridsen, T. L., et al. (2011). Changed cycling of P, N, Si, and DOC in Danish Lake Nordborg after aluminum treatment. Canadian Journal of Fisheries and Aquatic Sciences, 68, 842–856.

    CAS  Article  Google Scholar 

  • Eklof, J. S., van der Heide, T., Donadi, S., van der Zee, E. M., O’Hara, R., et al. (2011). Habitat-mediated facilitation and counteracting ecosystem engineering interactively influence ecosystem responses to disturbance. PLoS One, 6(8), e23229. doi:10.1371/journal.pone.0023229.

    Article  Google Scholar 

  • Elser, J. J., & Urabe, J. (1999). The stoichiometry of consumer-driven nutrient recycling: Theory, observations, and consequences. Ecology, 80(3), 735–751.

    Article  Google Scholar 

  • Fischer, H., Kloep, F., Wilzcek, S., & Pusch, M. T. (2005). A river’s liver—microbial processes within the hyporheic zone of a large lowland river. Biogeochemistry, 76, 349–371.

    CAS  Article  Google Scholar 

  • Gao, Y., Liang, T., Tian, S., Wang, L., Holm, P. E., & Hansen, H. C. B. (2016). High-resolution imaging of labile phosphorus and its relationship with iron redox state in lake sediments. Environmental Pollution. doi:10.1016/j.envpol.2016.05.053.

    Google Scholar 

  • Gido, K. B. (2002). Interspecific comparison and the potential importance of nutrient excretion by benthic fishes in a large reservoir. Transactions of the American Fisheries Society, 131, 260–270.

    Article  Google Scholar 

  • Gilbert, F., Aller, R.C., & Hulth, S. (2003). The influence of macrofaunal burrow spacing and diffusive scaling on sedimentary nitrification and denitrification: an experimental simulation and model approach. Journal of Marine Research, 61, 101–125.

    CAS  Article  Google Scholar 

  • Glud, R. N., Gundersen, J. K., Roy, H., & Jørgensen, B. B. (2003). Seasonal dynamics of benthic O2 uptake in a semienclosed bay: Importance of diffusion and faunal activity. Limnology and Oceanography, 48, 1265–1276.

    CAS  Article  Google Scholar 

  • Gribsholt, B., Kostka, J.E., Kristensen, E. (2003). Impact of fiddler crabs and plant roots on sediment biogeochemistry in a Georgia salt marsh. Marine Ecology Progress Series, 259, 237–251.

    CAS  Article  Google Scholar 

  • Gutierrez, J. L., & Jones, C. G. (2006). Physical ecosystem engineers as agents of biogeochemical heterogeneity. BioScience, 56, 227–236.

    Article  Google Scholar 

  • Haertel-Borer, S. S., Allen, D. M., & Dame, R. F. (2004). Fishes and shrimps are significant sources of dissolved inorganic nutrients in intertidal salt marsh creeks. Journal of Experimental Marine Biology and Ecology, 311, 79–99.

    CAS  Article  Google Scholar 

  • Hamilton, D. P., & Mitchell, S. F. (1988). Effects on wind on nitrogen, phosphorus, and chlorophyll in a shallow New Zealand lake. Verhandlungen des Internationalen Verein Limnologie, 23, 624–628.

    Google Scholar 

  • Heilskov, A. C., & Holmer, M. (2001). Effects of benthic fauna on organic matter mineralization in fish-farm sediments: Importance of size and abundance. ICES Journal of Marine Science, 58, 427–434.

    CAS  Article  Google Scholar 

  • Heyer, C., & Kalff, J. (1998). Organic matter mineralization rates in sediments: A within- and among lake study. Limnology and Oceanography, 43, 695–705.

    Article  Google Scholar 

  • Jana, B.B., Chakrabarti, P., Biswas, J.K., & Ganguly, S. (2001). Biogeochemical cycling bacteria as indices of pond fertilization: Importance of CNP ratios of input fertilizers. Journal of Applied Microbiology, 90(5), 733–740.

    CAS  Article  Google Scholar 

  • Jeppesen, E., Søndergaard, M., Lauridsen, T. L., Davidson, T. A., Liu, Z., Mazzeo, N., et al. (2012). Biomanipulation as a restoration tool to combat eutrophication: Recent advances and future challenges. Advances in Ecological Research, 47, 411–488.

    Article  Google Scholar 

  • Kaiser, M. J., & De Groot, S. J. (2000). The effects of fishing on nontarget species and habitats: Biological, conservation and socio-economic issues. Oxford: Blackwell Science.

    Google Scholar 

  • Khoi, C. M., Guong, V. T., Drouillon, M., Pypers, P., & Merckx, R. (2008). Chemical estimation of phosphorus released from hypersaline pond sediments used for brine shrimp Artemia franciscana production in the Mekong Delta. Aquaculture, 274, 275–280.

    CAS  Article  Google Scholar 

  • Kowalczewska-Madura, K., Gołdyn, R., & Dondajewska, R. (2010). The bottom sediments of Lake Uzarzewskie—a phosphorus source or sink? International Journal of Oceanography and Hydrobiology, XXXIX(3), 81–91.

    Google Scholar 

  • Kristensen, E., & Holmer, M. (2001). Decomposition of plant materials in marine sediment exposed to different electron acceptors (O2, NO3–, and SO4 2–), with emphasis on substrate origin, degradation kinetics, and the role of bioturbation. Geochimica et Cosmochimica Acta, 65, 419–433.

    CAS  Article  Google Scholar 

  • Kristensen, E., Penha-Lopes, G., Delefosse, M., Valdemarsen, T., Quintana, C. O., & Banta, G. T. (2012). What is bioturbation? The need for a precise definition for fauna in aquatic sciences. Marine Ecology Progress Series, 446, 285–302.

    Article  Google Scholar 

  • Lohrer, A. M., Thrush, S. F., & Gibbs, M. M. (2004). Bioturbators enhance ecosystem function through complex biogeochemical interactions. Nature, 431, 1092–1095.

    CAS  Article  Google Scholar 

  • Lorke, A., Müller, B., Maerki, M., & Wüest, A. (2003). Breathing sediments: The control of diffusive transport across the sediment-water interface by periodic boundary-layer turbulence. Limnology and Oceanography, 48, 2077–2085.

    Article  Google Scholar 

  • Maire, O., Lecroart, P., Meysman, F., Rosenberg, R., Duchene, J. C., & Gremare, A. (2008). Quantification of sediment reworking rates in bioturbation research: A review. Aquatic Biology, 2, 219–238.

    Article  Google Scholar 

  • Matsuzaki, S. S., Usio, N., Takamura, N., & Washitani, I. (2007). Effects of common carp on nutrient dynamics and littoral community composition: Roles of excretion and bioturbation. Fundamental and Applied Limnology, 168(1), 27–38.

    CAS  Article  Google Scholar 

  • Mermillod-Blondin, F., & Rosenberg, R. (2006). Ecosystem engineering: The impact of bioturbation on biogeochemical processes in marine and freshwater benthic habitats. Aquatic Sciences, 68(4), 434–442.

    CAS  Article  Google Scholar 

  • Meysman, F. J. R., Galaktionov, O. S., Gribsholt, B., & Middelburg, J. J. (2006). Bioirrigation in permeable sediments: Advective pore-water transport induced by burrow ventilation. Limnology and Oceanography, 51(1), 142–156.

    Article  Google Scholar 

  • Mitchell, I. M. (2006). In situ biodeposition rates of Pacific oysters (Crassostrea gigas) on a marine farm in southern Tasmania (Australia). Aquaculture, 257, 194–203.

    Article  Google Scholar 

  • Mitsch, W. J., Zhang, L., Anderson, C. J., Altor, A. E., & Hernandez, M. E. (2005). Creating riverine wetlands: Ecological succession, nutrient retention, pulsing effects. Ecological Engineering, 25, 510–527.

    Article  Google Scholar 

  • Moore, P. A., Reddy, K. R., & Fisher, M. M. (1998). Phosphorus flux between sediment and overlying water in Lake Okeechobee, Florida: Spatial and temporal variations. Journal Environmental Quality, 27, 1428–1439.

    CAS  Article  Google Scholar 

  • Murphy, J., & Riley, J. P. (1962). A modified single solution method for determination of phosphate in natural waters. Analytica Chimica Acta, 27, 31–36.

    CAS  Article  Google Scholar 

  • Nielsen, O.I., Gribsholt, B., Kristensen, E., Revsbech, N.P. (2004). Microscale distribution of oxygen and nitrate in sediment inhabited by Nereis diversicolor: spatial patterns and estimated reaction rates. Aquatic Microbial Ecology, 34, 23–32.

    Article  Google Scholar 

  • O’Brien, A., Volkenborn, N., van Beusekom, J. E. E., & Keough, M. (2009). Interactive effects of porewater nutrient enrichment, bioturbation and sediment characteristics on benthic assemblages in sandy sediments. Journal of Experimental Marine Biology and Ecology, 371(1), 51–59.

    Article  Google Scholar 

  • Olsen, S.R., Cole, C.V., Watanabe, F.S., & Dean, L.A. (1954). Estimation of available phosphorus in soils by extraction with sodium bicarbonate. In: USDA circular. USDA, Washington, DC, 939 pp.

  • Palmer-Felgate, E. J., Mortimer, R. J. G., Krom, M. D., Jarvie, H. P., Williams, R. J., Spraggs, R. E., et al. (2011). Internal loading of phosphorus in a sedimentation pond of a treatment wetland: Effect of a phytoplankton crash. Science of the Total Environment, 409, 2222–2232.

    CAS  Article  Google Scholar 

  • Papaspyrou, S., Gregersen, T., Kristensen, E., Christensen, B., & Cox, R. P. (2006). Microbial reaction rates and bacterial communities in sediment surrounding burrows of two nereidid polychaetes (Nereis diversicolor and N. virens). Marine Biology, 148, 541–550.

    CAS  Article  Google Scholar 

  • Pigneret, M., Mermillod-Blondin, F., Volatier, L., Romestaing, C., Maire, E., Adrien, J., et al. (2016). Urban pollution of sediments: Impact on the physiology and burrowing activity of tubificid worms and consequences on biogeochemical processes. Science of the Total Environment, 568, 196–207.

    CAS  Article  Google Scholar 

  • Pilditch, C. A., & Miller, D. C. (2006). Phytoplankton deposition to permeable sediments under oscillatory flow: Effects of ripple geometry and resuspension. Continental Shelf Research, 26, 1806–1825.

    Article  Google Scholar 

  • Qian, Y., Liang, X., Chen, Y., Lou, L., Cui, X., Tang, J., et al. (2011). Significance of biological effects on phosphorus transformation processes at the water–sediment interface under different environmental conditions. Ecological Engineering, 37, 816–825.

    Article  Google Scholar 

  • Queiros, A. M., Birchenough, S. N. R., Bremner, J., Godbold, J. A., Parker, R. E., Romero-Ramirez, A., et al. (2013). A bioturbation classification of European marine infaunal invertebrates. Ecology and Evolution, 3(11), 3958–3985.

    Article  Google Scholar 

  • Quintana, C. O., Tang, M., & Kristensen, E. (2007). Simultaneous study of particle reworking, irrigation transport and reaction rates in sediment bioturbated by the polychaetes Heteromastus and Marenzelleria. Journal of Experimental Marine Biology and Ecology, 352, 392–406.

    Article  Google Scholar 

  • Reise, K. (2002). Sediment mediated species interactions in coastal waters. Journal of Sea Research, 48, 127–141.

    Article  Google Scholar 

  • Riemann, B., & Hoffmann, E. (1991). Ecological consequences of dredging and bottom trawling in the Limfjord, Denmark. Marine Ecology Progress Series, 69, 171–178.

    CAS  Article  Google Scholar 

  • Rolighed, J., Jeppesen, E., Søndergaard, M., Bjerring, R., Janse, J. H., Mooij, W. M., et al. (2016). Climate change will make recovery from eutrophication more difficult in shallow Danish lake Søbygaard. Water, 8, 459. doi:10.3390/w8100459.

    Article  Google Scholar 

  • Sahu, S. N., & Jana, B. B. (2000). Enhancement of the fertilizer value of rock phosphate engineered through phosphate-solubilizing bacteria. Ecological Engineering, 15, 27–39.

    Article  Google Scholar 

  • Schaus, M. H., Vanni, M. J., Wissing, T. E., Bremigan, M. T., Garvey, J. E., & Stein, R. A. (1997). Nitrogen and phosphorus excretion by detritivorous gizzard shad in a reservoir ecosystem. Limnology and Oceanography, 42(6), 1386–1397.

    CAS  Article  Google Scholar 

  • Schiffers, K., Teal, L. R., Travis, J. M. J., & Solan, M. (2011). An open source simulation model for soil and sediment bioturbation. PLoS One, 6(12), e28028. doi:10.1371/journal.pone.0028028.

    CAS  Article  Google Scholar 

  • Serpa, D., Falcao, M., Duarte, P., da Fonseca, L. C., & Vale, C. (2007). Evaluation of ammonium and phosphate release from intertidal and subtidal sediments of a shallow coastal lagoon (Ria Formosa–Portugal): A modelling approach. Biogeochemistry, 82, 291–304.

    CAS  Article  Google Scholar 

  • Shaheen, S. M., Tsadilas, C. D., & Eskridge, K. (2009). Effect of common ions on phosphorus sorption and lability in Greek Alfisols with different pH. Soil Science, 174, 21–26.

    CAS  Article  Google Scholar 

  • Shaheen, S. M., Tsadilas, C. D., & Stamatiades, S. (2007). Inorganic phosphorus forms in some Entisol and Aridisol of Egypt. Geoderma, 142, 217–225.

    CAS  Article  Google Scholar 

  • Simcic, T. (2005). The role of plankton, zoobenthos, and sediment in organic matter degradation in oligotrophic and eutrophic lakes. Hydrobiologia, 532, 69–79.

    Article  Google Scholar 

  • Søndergaard, M., Jensen, J. P., & Jeppesen, E. (2003). Role of sediment and internal loading of phosphorus in shallow lakes. Hydrobiologia, 506, 135–145.

    Article  Google Scholar 

  • Søndergaard, M., Jeppesen, E., Lauridsen, T. L., Skov, C., Van Nes, E. H., Roijackers, R., et al. (2007). Lake restoration: Successes, failures and long-term effects. Journal of Applied Ecology, 44, 1095–1105.

    Article  Google Scholar 

  • Sparks, D. L., Page, A. L., Helmke, P. A., Loppert, R. H., Soltanpour, P. N., Tabatabai, M. A., et al. (1996). Methods of soil analysis: Chemical methods, part 3. Madison: ASA and SSSA.

    Google Scholar 

  • Stockdale, A., Davison, W., & Zhang, H. (2010). Formation of iron sulfide at faecal pellets and other microniches within suboxic surface sediment. Geochimica et Cosmochimica Acta, 74, 2665–2676.

    CAS  Article  Google Scholar 

  • Swan, B. K., Watts, J. M., Reifel, K. M., & Hurlbert, S. H. (2007). Role of the polychaete Neanthes succinea in phosphorus regeneration from sediments in the Salton Sea, California. Hydrobiologia, 576, 111–125.

    CAS  Article  Google Scholar 

  • Tang, X. Q., Wu, M., Li, Q. Y., Lin, L., & Zhao, W. H. (2014). Impacts of water level regulation on sediment physic-chemical properties and phosphorus adsorption desorption behaviors. Ecological Engineering, 70, 450–458.

    Article  Google Scholar 

  • Thomas, P., Sekhar, A. C., Upreti, R., Mujawar, M. M., & Pasha, S. S. (2015). Optimization of single plate-serial dilution spotting (SP-SDS) with sample anchoring as an assured method for bacterial and yeast cfu enumeration and single colony isolation from diverse samples. Biotechnology Reports, 8, 45–55.

    Article  Google Scholar 

  • Todd, J., Brown, E. J. G., & Wells, E. (2003). Ecological design applied. Ecological Engineering, 20, 421–440.

    Article  Google Scholar 

  • Todd, J., & Josephson, B. (1996). The design of living technologies for waste treatment. Ecological Engineering, 6, 109–136.

    Article  Google Scholar 

  • Triest, L., Stiers, I., & Onsem, S. V. (2015). Biomanipulation as a nature-based solution to reduce cyanobacterial blooms. Aquatic Ecology. doi:10.1007/s10452-015-9548-x.

    Google Scholar 

  • Valdemarsen, T., Kristensen, E., & Holmer, M. (2010). Sulfur, carbon, and nitrogen cycling in faunated marine sediments impacted by repeated organic enrichment. Marine Ecology Progress Series, 400, 37–53.

    CAS  Article  Google Scholar 

  • Volkenborn, N., & Reise, K. (2006). Lugworm exclusion experiment: Responses by deposit feeding worms to biogenic habitat transformations. Journal of Experimental Marine Biology and Ecology, 330, 169–179.

    Article  Google Scholar 

  • Wang, H., Appan, A., & Gulliver, J. S. (2003). Modeling of phosphorus dynamics in aquatic sediments: I-model development. Water Research, 37(16), 3928–3938.

    CAS  Article  Google Scholar 

  • Wetzel, R. G., & Lickens, G. E. (2000). Limnological analyses (3rd ed., p. 429). New York: Springer.

    Book  Google Scholar 

  • Wild, C., Røy, H., & Huettel, M. (2005). Role of pelletization in mineralization of fine-grained coastal sediments. Marine Ecology Progress Series, 291, 23–33.

    CAS  Article  Google Scholar 

  • Zhang, L., Gu, X., Fan, C., Shang, J., Shen, Q., Wang, Z., et al. (2010). Impact of different benthic animals on phosphorus dynamics across the sediment-water interface. Journal of Environmental Sciences, 22(11), 1674–1682.

    CAS  Article  Google Scholar 

Download references

Acknowledgements

This research was supported by Grant (F-No. 4(25)/97-ASR-I) from Indian Council of Agricultural Research, New Delhi. Acknowledgement is also due to Dr. Mridula Misra, Department of Nuclear Medicine, Indian Institute of Chemical Biology, Kolkata, for providing laboratory facilities in conducting the pilot study with radioactive P.

Author information

Affiliations

Authors

Corresponding author

Correspondence to Jayanta K. Biswas.

Rights and permissions

Reprints and Permissions

About this article

Verify currency and authenticity via CrossMark

Cite this article

Biswas, J.K., Hazra, S., Majumdar, J. et al. Impact of raking and bioturbation-mediated ecological manipulation on sediment–water phosphorus diagenesis: a mesocosm study supported with radioactive signature. Environ Geochem Health 39, 1563–1581 (2017). https://doi.org/10.1007/s10653-017-9949-y

Download citation

  • Received:

  • Accepted:

  • Published:

  • Issue Date:

  • DOI: https://doi.org/10.1007/s10653-017-9949-y

Keywords

  • Physical engineering
  • Bioturbation
  • Bacteria
  • Phosphorus exchange
  • Aquaculture