Abstract
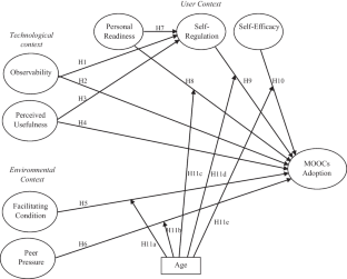
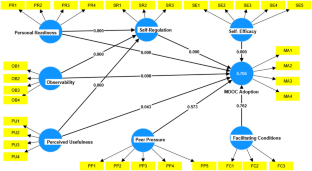
Access to traditional education is expensive and has limitations related to geographical locations. The internet development has enabled the use of alternative tools for providing teaching and learning services referred to as Massive Open Online Courses (MOOCs). Despite the advantages of using MOOCs in Higher Learning Institutions (HLIs), there is a paucity of studies related to the adoption of MOOCs in developing countries. Furthermore, the self-regulation aspect, an important factor in an uncontrolled learning environment has received less attention in the literature. Nevertheless, available studies on the adoption of MOOCs have not paid attention to the issue of the age difference, which is important in adopting innovative technology. Therefore, to address the gap this study extended the Technology-User- Environment (TUE) framework by examining mediating and moderating effects of self-regulation and age respectively on the adoption of the MOOCs in Tanzania. The study employed purposive sampling to collect a total of 351 which were analyzed using SmartPLS 4.0. Findings show that observability, perceived usefulness, peer pressure, self-regulation and self-efficacy have significant effects on the adoption of MOOCs. Furthermore, findings show that age moderates the relationship between peer pressure and MOOCs adoption behaviour. Also, Self-regulation was found to mediate the relationship between perceived usefulness, personal readiness, observability and MOOCs adoption. The study provides recommendations to enhance the adoption of MOOCs in Tanzania's higher education sector.



Similar content being viewed by others
Explore related subjects
Discover the latest articles, news and stories from top researchers in related subjects.Data availability
The datasets generated during and/or analysed during the current study are available from the corresponding author on reasonable request.
References
Abbad, M. M., Morris, D., & De Nahlik, C. (2009). Looking under the bonnet: Factors affecting student adoption of e-learning systems in Jordan. International Review of Research in Open and Distributed Learning, 10(2).
Al-Adwan, A. S. (2020). Investigating the drivers and barriers to MOOCs adoption: The perspective of TAM. Education and Information Technologies, 25(6), 5771–5795.
Alam, S. S., Masukujjaman, M., Susmit, S., Susmit, S., & Aziz, H. A. (2022). Augmented reality adoption intention among travel and tour operators in Malaysia: mediation effect of value alignment. Journal of Tourism Futures.
Alamri, M. M. (2022). Investigating students’ adoption of MOOCs during COVID-19 Pandemic: Students’ academic self-efficacy, learning engagement, and learning persistence. Sustainability, 14(2), 714.
Alassafi, M. O. (2022). E-learning intention material using TAM: A case study Madini. Materials Today: Proceedings Journal, 14, 8873–8877.
Aldhafeeri, F. M., & Khan, B. H. (2016). Teachers’ and Students’ Views on E-Learning Readiness in Kuwait’s Secondary Public Schools. Journal of Educational Technology Systems, 45(2), 202–235. https://doi.org/10.1177/0047239516646747
Aliyu, O., Arasanmi, C. C., & Ekundayo, S. (2019). Do demographic characteristics moderate the acceptance and use of the Moodle learning system among business students? International Journal of Education and Development Using ICT, 15(1).
Almaiah, M. A., Alfaisal, R., Salloum, S. A., Hajjej, F., Shishakly, R., Lutfi, A., Alrawad, M., Al Mulhem, A., Alkhdour, T., & Al-Maroof, R. S. (2022). Measuring institutions’ adoption of artificial intelligence applications in online learning environments: Integrating the innovation diffusion theory with technology adoption rate. Electronics, 11(20), 3291.
Al-Rahmi, W. M., Yahaya, N., Alamri, M. M., Alyoussef, I. Y., Al-Rahmi, A. M., & Kamin, Y. B. (2021). Integrating innovation diffusion theory with technology acceptance model: Supporting students’ attitude towards using a massive open online courses (MOOCs) systems. Interactive Learning Environments, 29(8), 1380–1392.
Alshehri, A., Rutter, M. J., & Smith, S. (2020). The Effects of Gender and Age on Students’ Use of a Learning Management System in Saudi Arabia. International Journal of Learning and Teaching, 6(3), 135–145.
Altalhi, M. (2021). Toward a model for acceptance of MOOCs in higher education: The modified UTAUT model for Saudi Arabia. Education and Information Technologies, 26, 1589–1605.
Anderson, J. C., & Gerbing, D. W. (1988). Structural equation modelling in practice: A review and recommended two-step approach. Psychological Bulletin, 103(3), 411.
Ayoub, A., Amin, R., & Wani, Z. A. (2020). Contribution of developed countries towards MOOCs: an exploration and assessment from a representative platform Coursera. Asian Association of Open Universities Journal.
Bagozzi, R. P., & Yi, Y. (1988). On the evaluation of structural equation models. Journal of the Academy of Marketing Science, 16(1), 74–94.
Barnard, L., Lan, W. Y., To, Y. M., Paton, V. O., & Lai, S.-L. (2009). Measuring self-regulation in online and blended learning environments. The Internet and Higher Education, 12(1), 1–6.
Baron, R. M., & Kenny, D. A. (1986). The moderator-mediator variable distinction in social psychological research: Conceptual, strategic, and statistical considerations. Journal of Personality and Social Psychology, 51(6), 1173–1182.
Beran, T. N., & Violato, C. (2010). Structural equation modeling in medical research: A primer. BMC Research Notes, 3(1), 1–10.
Chao, C.-M. (2019). Factors determining the behavioral intention to use mobile learning: An application and extension of the UTAUT model. Frontiers in Psychology, 10, 1652.
Chatterjee, S., Bhattacharjee, K. K., Tsai, C.-W., & Agrawal, A. K. (2021). Impact of peer influence and government support for successful adoption of technology for vocational education: A quantitative study using PLS-SEM technique. Quality & Quantity, 55(6), 2041–2064.
Chawla, D., & Joshi, H. (2020). The moderating role of gender and age in the adoption of mobile wallet. Foresight, 22(4), 483–504.
Cohen, J. (1988). Statistical Power Analysis for the Behavioral Sciences (2nd ed.). Hillsdale.
Dangol, J., & Maharjan, S. (2018). Parental and peer influence on the saving behavior of the youth. International Research Journal of Management Science, 3, 42–63.
Dökmecioğlu, B., Tas, Y., & Yerdelen, S. (2022). Predicting students’ critical thinking dispositions in science through their perceptions of constructivist learning environments and metacognitive self-regulation strategies: A mediation analysis. Educational Studies, 48(6), 809–826. https://doi.org/10.1080/03055698.2020.1833838
Fornell, C., & Larcker, D. (1981). Evaluating Structural Equation Models with Unobservable Variables and Measurement Error. Journal of Marketing Research, 18(1), 39–50.
Gajanayake, R., Sahama, T., & Iannella, R. (2013). The role of perceived usefulness and attitude on electronic health record acceptance. 2013 IEEE 15th International Conference on E-Health Networking, Applications and Services (Healthcom 2013), 388–393.
Ghasia, M., Machumu, H., Zhu, C., & DePryck, K. (2020). Reflection on E-Learning System of the Mzumbe University in Tanzania: Successes, Challenges and Way Forward. International Journal of Education and Development Using Information and Communication Technology, 16(2), 109–121.
Graf-Vlachy, L., Buhtz, K., & König, A. (2018). Social influence in technology adoption: Taking stock and moving forward. Management Review Quarterly, 68, 37–76.
Greszczuk, C., Mughal, F., Mathew, R., & Rashid, A. (2018). Peer influence as a driver of technological innovation in the UK National Health Service: a qualitative study of clinicians’ experiences and attitudes. BMJ Innovations, 4(2), 68.
Gunasinghe, A., Hamid, J. A., Khatibi, A., & Azam, S. M. F. (2020). The adequacy of UTAUT-3 in interpreting academician’s adoption to e-Learning in higher education environments. Interactive Technology and Smart Education, 17(1), 86–106. https://doi.org/10.1108/ITSE-05-2019-0020
Gupta, K. P. (2020). Investigating the adoption of MOOCs in a developing country: Application of technology-user-environment framework and self-determination theory. Interactive Technology and Smart Education, 17(4), 355–375.
Gupta, K. P., & Maurya, H. (2022). Adoption, completion and continuance of MOOCs: A longitudinal study of students’ behavioural intentions. Behaviour and Information Technology, 41(3), 611–628. https://doi.org/10.1080/0144929X.2020.1829054
Hair, J., Black, W. C., Babin, B. J., & Anderson, R. E. (2010). Multivariate Data Analysis : Multivariate data analysis: A Global Perspective (7th ed.). Prentice-Hall.
Hair, J. F., Jr., Ringle, C. M., & Sarstedt, M. (2011). PLS -SEM; Indeed a Sliver Bullet. Journal of Marketing Theory and Practice, 19(2), 139–151. https://doi.org/10.2753/MTP
Hair, J. F., Risher, J. J., Sarstedt, M., & Ringle, C. M. (2019). When to use and how to report the results of PLS-SEM. European Business Review, 31(1), 2–24. https://doi.org/10.1108/EBR-11-2018-0203
Hämäläinen, T., Kaipainen, K., Lappalainen, P., Puolakanaho, A., Keinonen, K., Lappalainen, R., & Kiuru, N. (2021). Usage activity, perceived usefulness, and satisfaction in a web-based acceptance and commitment therapy program among Finnish ninth-grade adolescents. Internet Interventions, 25(June), 100421. https://doi.org/10.1016/j.invent.2021.100421
Hong, A. H., & Sullivan, F. R. (2013). Towards an idea-centered, principle-base design to a creation approach support learning knowledge. Educational Technology Research and Development, 57(5), 613–627. 10.1007/sl
Kothari, C. (2004). Research Methodology: Methods & Techniques (2nd ed.). New Age International Publishers.
Kuo, T. M., Tsai, C.-C., & Wang, J.-C. (2021). Linking web-based learning self-efficacy and learning engagement in MOOCs: The role of online academic hardiness. The Internet and Higher Education, 51, 100819.
Liaw, S. S., & Huang, H. M. (2013). Perceived satisfaction, perceived usefulness and interactive learning environments as predictors to self-regulation in e-learning environments. Computers and Education, 60(1), 14–24. https://doi.org/10.1016/j.compedu.2012.07.015
Lim, C. L., Ab Jalil, H., Mar’of, A. M., & Saad, W. Z. (2020). Self-Regulated Learning as a Mediator in the Relationship between Peer Learning and Online Learning Satisfaction: A Study of a Private University in Malaysia. Malaysian Journal of Learning and Instruction, 17(1), 51–75.
Lin, W. R., Lin, C.-Y., & Ding, Y.-H. (2020). Factors affecting the behavioural intention to adopt mobile payment: An empirical study in Taiwan. Mathematics, 8(10), 1851.
Ma, L., & Lee, C. S. (2018). Understanding the Barriers to the Use of MOOCs in a Developing Country: An Innovation Resistance Perspective. Journal of Educational Computing Research.
Ma, L., & Lee, C. S. (2019). Investigating the adoption of MOOC s: A technology–user–environment perspective. Journal of Computer Assisted Learning, 35(1), 89–98.
Ma, L., & Lee, C. S. (2020). Drivers and barriers to MOOC adoption: Perspectives from adopters and non-adopters. Online Information Review, 44(3), 671–684.
Meet, R. K., Kala, D., & Al-Adwan, A. S. (2022). Exploring factors affecting the adoption of MOOC in Generation Z using extended UTAUT2 model. Education and Information Technologies, 27(7), 10261–10283.
Mendoza, G. A. G., Jung, I., & Kobayashi, S. (2017). A review of empirical studies on MOOC adoption: Applying the unified theory of acceptance and use of technology. International Journal for Educational Media and Technology, 11(1).
Menzli, L. J., Smirani, L. K., Boulahia, J. A., & Hadjouni, M. (2022). Investigation of open educational resources adoption in higher education using Rogers’ diffusion of innovation theory. Heliyon, 8(7), e09885. https://doi.org/10.1016/j.heliyon.2022.e09885
Mohan, M. M., Upadhyaya, P., & Pillai, K. R. (2020). Intention and barriers to use MOOCs: An investigation among the post graduate students in India. Education and Information Technologies, 25, 5017–5031.
Montenegro, X., Fisher, L., & Remez, S. (2002). Staying ahead of the curve: The AARP work and career study.
Morris, N. P., Swinnerton, B. J., & Hotchkiss, S. (2015). Can demographic information predict MOOC learner outcomes? Experience Track: Proceedings of the European MOOC Stakeholder.
Mtebe, J. S., Fulgence, K., & Gallagher, M. S. (2021). Covid-19 and technology enhanced teaching in higher education in sub-saharan africa: A case of the university of dar es salaam, tanzania. Journal of Learning for Development, 8(2), 383–397. https://doi.org/10.56059/jl4d.v8i2.483
Mtebe, J. S., & Kissaka, M. M. (2016). Enhancing the quality of computer science education with MOOCs in sub-Saharan Africa. In Handbook of Research on Active Learning and the Flipped Classroom Model in the Digital Age (pp. 366–377). IGI Global.
Mtebe, J., & Raphael, C. (2017). A decade of technology enhanced learning at the University of Dar es Salaam, Tanzania: Challenges, achievements, and opportunities. International Journal of Education and Development Using ICT, 13(2).
Naresh, B., Sree, D. B., & Pricilda, U. (2016). A Study on the Relationship Between Demographic Factor and e-Learning Readiness among Students in Higher Education. Sona Global Management Review, 10(4).
Nhamo, G. (2013). Massive open online courses (MOOCs) and green economy transition: Feasibility assessment for African higher education. Journal of Higher Education in Africa/revue De L’enseignement Supérieur En Afrique, 11(1–2), 101–119.
Niu, Z., Chen, C., Gao, Y., Wang, Y., Chen, Y., & Zhao, K. (2022). Peer effects, attention allocation and farmers’ adoption of cleaner production technology: Taking green control techniques as an example. Journal of Cleaner Production, 339, 130700.
Nunnally, J. (1978). Psychometric methods. McGraw-Hill.
Porter, S. R., & Umbach, P. D. (2006). Student survey response rates across institutions: Why do they vary? Research in Higher Education, 47(2), 229–247.
Qazi, A., Hasan, N., Abayomi-Alli, O., Hardaker, G., Scherer, R., Sarker, Y., Kumar Paul, S., & Maitama, J. Z. (2022). Gender differences in information and communication technology use & skills: a systematic review and meta-analysis. Education and Information Technologies, 27, 1–34.
Raffaghelli, J. E., Rodríguez, M. E., Guerrero-Roldán, A.-E., & Baneres, D. (2022). Applying the UTAUT model to explain the students’ acceptance of an early warning system in Higher Education. Computers & Education, 182, 104468.
Rasoolimanesh, S. M., Wang, M., Roldan, J. L., & Kunasekaran, P. (2021). Are we in right path for mediation analysis? Reviewing the literature and proposing robust guidelines. Journal of Hospitality and Tourism Management, 48, 395–405.
Rekha, I. S., Shetty, J., & Basri, S. (2023). Students’ continuance intention to use MOOCs: Empirical evidence from India. Education and Information Technologies, 28(4), 4265–4286. https://doi.org/10.1007/s10639-022-11308-w
Rekha, I. S., Shetty, J., & Basri, S. (2022). Students’ continuance intention to use MOOCs: empirical evidence from India. Education and Information Technologies, 1–22.
Ringle, C. M., Wende, S., & Becker, J.-M. (2022). SmartPLS 4. Smart PLS 4.
Rosli, M. S., Saleh, N. S., Md. Ali, A., & Abu Bakar. (2023). Factors determining the acceptance of E-wallet among gen Z from the lens of the extended technology acceptance model. Sustainability, 15(7), 5752.
Ruel, E., Wagner, W. E., & Gillespie, B. J. (2016). Pretesting and pilot testing. The Practice of Survey Research: Theory and Applications. Thousand Oaks: Sage Publications, 101–120.
Saint, J., & Gutierrez, A. (2017). Adoption of learning analytics in the UK: Identification of key factors using the TOE framework. International Conference on Information Systems Education and Research, 1–14.
Sarstedt, M., Ringle, C. M., & Hair, J. F. (2017). Partial least squares structural equation modeling. Handbook of Market Research, 26(1), 1–40.
Shams, A., Tareaf, R. Bin, Renz, J., & Meinel, C. (2018). Smart MOOC :Social Computing for Learning and Knowledge Sharing. In Proceedings of the 10th International Conference on Computer Supported Education (CSEDU 2018), 391–396.
Shuhaiber, A. (2016). How facilitating conditions impact students’ intention to use virtual lectures? An Empirical Evidence. AICT, 2016, 79.
Singh, A., & Sharma, A. (2021). Acceptance of MOOCs as an alternative for internship for management students during COVID-19 pandemic: An Indian perspective. International Journal of Educational Management, 35(6), 1231–1244.
So, W. W. M., Chen, Y., & Wan, Z. H. (2019). Multimedia e-Learning and Self-Regulated Science Learning: A Study of Primary School Learners’ Experiences and Perceptions. Journal of Science Education and Technology, 28(5), 508–522. https://doi.org/10.1007/s10956-019-09782-y
Sobel, M. E. (1982). Asymptotic Confidence Intervals for Indirect Effects in Structural Equation Models. Sociological Methodology, 13(1982), 290–312.
SternadZabukovšek, S., Bobek, S., Zabukovšek, U., Kalinić, Z., & Tominc, P. (2022). Enhancing PLS-SEM-Enabled Research with ANN and IPMA: Research Study of Enterprise Resource Planning (ERP) Systems’ Acceptance Based on the Technology Acceptance Model (TAM). Mathematics, 10(9), 1379. https://doi.org/10.3390/math10091379
Tarhini, A., Hone, K., & Liu, X. (2014). Measuring the moderating effect of gender and age on E-learning acceptance in England: A structural equation modeling approach for an extended Technology Acceptance Model. Journal of Educational Computing Research, 51(2), 163–184. https://doi.org/10.2190/EC.51.2.b
Tella, A., Tsabedze, V., Ngoaketsi, J., & Enakrire, R. T. (2021). Perceived Usefulness, Reputation, and Tutors’ Advocate as Predictors of MOOC Utilization by Distance Learners: Implication on Library Services in Distance Learning in Eswatini’. Journal of Library and Information Services in Distance Learning, 15(1), 41–67. https://doi.org/10.1080/1533290X.2020.1828218
Trucano, M. (2013). MOOCs in Africa. https://blogs.worldbank.org/edutech/moocs-in-africa
Tseng, T. H., Lin, S., Wang, Y. S., & Liu, H. X. (2022). Investigating teachers’ adoption of MOOCs: The perspective of UTAUT2. Interactive Learning Environments, 30(4), 635–650. https://doi.org/10.1080/10494820.2019.1674888
Ullah, F., Qayyum, S., Thaheem, M. J., Al-Turjman, F., & Sepasgozar, S. M. E. (2021). Risk management in sustainable smart cities governance: A TOE framework. Technological Forecasting and Social Change, 167, 120743.
Unar, N., Tunio, S., Hussain, I. M., Ali, N., & Shakir, M. (2022). Adoption of MOOCs by Generation-Z: Evidence from Pakistan. International Journal of Early Childhood Special Education, 14(7).
Vohs, K. D., & Baumeister, R. F. (2016). Handbook of self-regulation: Research, theory, and applications. Guilford Publications.
Wambugu, P. W. (2018). Massive Open Online Courses (MOOCs) for Professional Teacher and Teacher Educator Development: A Case of TESSA MOOC in Kenya. Universal Journal of Educational Research, 6(6), 1153–1157.
Wertz, R. E. H. (2022). Learning presence within the Community of Inquiry framework: An alternative measurement survey for a four-factor model. Internet and Higher Education, 52, 100832. https://doi.org/10.1016/j.iheduc.2021.100832
World Bank. (2023). Higher Education for Economic Transformation Project.
Xu, J., & Qiu, X. (2021). The Influence of Self-Regulation on Learner’s Behavioral Intention to Reuse E-Learning Systems: A Moderated Mediation Model. Frontiers in Psychology, 12(October). https://doi.org/10.3389/fpsyg.2021.763889
Yunusa, A. A., Umar, I. N., & Bervell, B. (2021). Massive Open Online Courses (MOOCs) in Sub-Saharan African Higher Education Landscape: A Bibliometric Review. In MOOC (Massive Open Online Courses) (pp. 1–25). IntechOpen.
Yusoff, M. S. B. (2019). ABC of content validation and content validity index calculation. Resource, 11(2), 49–54.
Zakaria, M., Awang, S., & Rahman, R. A. (2019). Are MOOCs in blended learning more effective than traditional classrooms for undergraduate learners? Universal Journal of Educational Research, 7(11), 2417–2424. https://doi.org/10.13189/ujer.2019.071119
Zaremohzzabieh, Z., Roslan, S., Mohamad, Z., Ismail, I. A., Jalil, H. A., & Ahrari, S. (2022). Influencing Factors in MOOCs Adoption in Higher Education: A Meta-Analytic Path Analysis. Sustainability (switzerland), 14(14), 8268. https://doi.org/10.3390/su14148268
Zhao, X., Lynch, J. G., & Chen, Q. (2010). Reconsidering Baron and Kenny: Myths and truths about mediation analysis. Journal of Consumer Research, 37(2), 197–206. https://doi.org/10.1086/651257
Author information
Authors and Affiliations
Corresponding author
Ethics declarations
Conflict of interest
None.
Additional information
Publisher's Note
Springer Nature remains neutral with regard to jurisdictional claims in published maps and institutional affiliations.
Rights and permissions
Springer Nature or its licensor (e.g. a society or other partner) holds exclusive rights to this article under a publishing agreement with the author(s) or other rightsholder(s); author self-archiving of the accepted manuscript version of this article is solely governed by the terms of such publishing agreement and applicable law.
About this article
Cite this article
Mandari, H., Koloseni, D. & Mahunnah, M. Self-regulation and age perspectives on moocs adoption in tanzanian higher learning Institutions: The role of technology, user, and environmental factors. Educ Inf Technol 29, 11927–11954 (2024). https://doi.org/10.1007/s10639-023-12318-y
Received:
Accepted:
Published:
Issue Date:
DOI: https://doi.org/10.1007/s10639-023-12318-y


