Skip to main content

Inhibition of Rb and mTOR signaling associates with synergistic anticancer effect of palbociclib and erlotinib in glioblastoma cells

Summary

Genomic studies have established a set of three core-signaling pathways, receptor tyrosine kinase (RTK), p53 and retinoblastoma (Rb) signaling pathways, contributing glioblastoma (GBM) and revealed that dysregulation of at least two pathways is required for GBM progression. In the present study, we investigate efficacy of combination of palbociclib, cyclin-dependent kinase 4/6 (CDK4/6) inhibitor, and erlotinib, epidermal growth factor receptor (EGFR) inhibitor in GBM cell systems with different p53 status. Cell proliferation and colony formation assays showed that the combination treatment synergistically suppressed GBM cell proliferation. LN229 cells with mutant p53 and wild-type PTEN were more sensitive to the combination treatment. Further studies indicated that the synergetic anti-GBM effects were due to cell apoptosis induction and cell cycle arrest at G1 phase. Signaling examination indicated that levels of p-Rb and p-4E-BP1 significantly decreased by the combination treatment; however, Akt and MAPK signaling were differentially suppressed among the three GBM cell lines. Hence, our data demonstrate that palbociclib and erlotinib exert synergistic anti-GBM activity, providing pre-clinical evidence and a proof-ofconcept that usage of the combination of EGFR and CDK4/6 inhibitors for GBM treatment.

This is a preview of subscription content, access via your institution.

Fig. 1
Fig. 2
Fig. 3
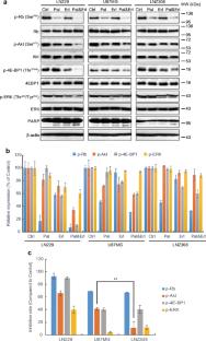
Fig. 4
Fig. 5

References

  1. Asghar U, Witkiewicz AK, Turner NC, Knudsen ES (2015) The history and future of targeting cyclin-dependent kinases in cancer therapy. Nat Rev Drug Discov 14:130–146

    CAS  Article  Google Scholar 

  2. Bollard J, Miguela V, Ruiz de Galarreta M, Venkatesh A, Bian CB, Roberto MP, Tovar V, Sia D, Molina-Sanchez P, Nguyen CB, Nakagawa S, Llovet JM, Hoshida Y, Lujambio A (2016) Palbociclib (PD-0332991), a selective CDK4/6 inhibitor, restricts tumour growth in preclinical models of hepatocellular carcinoma. Gut 66(7):1286–1296

    Article  Google Scholar 

  3. Brandes AA, Franceschi E, Tosoni A, Hegi ME, Stupp R (2008) Epidermal growth factor receptor inhibitors in neuro-oncology: hopes and disappointments. Clin Cancer Res: Official J Am Assoc Cancer Res 14:957–960

    CAS  Article  Google Scholar 

  4. Brennan CW, Verhaak RG, McKenna A, Campos B, Noushmehr H, Salama SR, Zheng S, Chakravarty D, Sanborn JZ, Berman SH, Beroukhim R, Bernard B, Wu CJ, Genovese G, Shmulevich I, Barnholtz-Sloan J, Zou L, Vegesna R, Shukla SA, Ciriello G, Yung WK, Zhang W, Sougnez C, Mikkelsen T, Aldape K, Bigner DD, Van Meir EG, Prados M, Sloan A, Black KL, Eschbacher J, Finocchiaro G, Friedman W, Andrews DW, Guha A, Iacocca M, O'Neill BP, Foltz G, Myers J, Weisenberger DJ, Penny R, Kucherlapati R, Perou CM, Hayes DN, Gibbs R, Marra M, Mills GB, Lander E, Spellman P, Wilson R, Sander C, Weinstein J, Meyerson M, Gabriel S, Laird PW, Haussler D, Getz G, Chin L, Network TR (2013) The somatic genomic landscape of glioblastoma. Cell 155:462–477

    CAS  Article  Google Scholar 

  5. Cancer Genome Atlas Research, N (2008) Comprehensive genomic characterization defines human glioblastoma genes and core pathways. Nature 455:1061–1068

    Article  Google Scholar 

  6. Chou TC, Motzer RJ, Tong Y, Bosl GJ (1994) Computerized quantitation of synergism and antagonism of taxol, topotecan, and cisplatin against human teratocarcinoma cell growth: a rational approach to clinical protocol design. J Natl Cancer Inst 86:1517–1524

    CAS  Article  Google Scholar 

  7. de Groot JF, Gilbert MR, Aldape K, Hess KR, Hanna TA, Ictech S, Groves MD, Conrad C, Colman H, Puduvalli VK, Levin V, Yung WK (2008) Phase II study of carboplatin and erlotinib (Tarceva, OSI-774) in patients with recurrent glioblastoma. J Neuro-Oncol 90:89–97

    Article  Google Scholar 

  8. Dickson MA, Tap WD, Keohan ML, D'Angelo SP, Gounder MM, Antonescu CR, Landa J, Qin LX, Rathbone DD, Condy MM, Ustoyev Y, Crago AM, Singer S, Schwartz GK (2013) Phase II trial of the CDK4 inhibitor PD0332991 in patients with advanced CDK4-amplified well-differentiated or dedifferentiated liposarcoma. J Clin Oncol Off J Am Soc Clin Oncol 31:2024–2028

    CAS  Article  Google Scholar 

  9. Finn RS, Crown JP, Lang I, Boer K, Bondarenko IM, Kulyk SO, Ettl J, Patel R, Pinter T, Schmidt M, Shparyk Y, Thummala AR, Voytko NL, Fowst C, Huang X, Kim ST, Randolph S, Slamon DJ (2015) The cyclin-dependent kinase 4/6 inhibitor palbociclib in combination with letrozole versus letrozole alone as first-line treatment of oestrogen receptor-positive, HER2-negative, advanced breast cancer (PALOMA-1/TRIO-18): a randomised phase 2 study. Lancet Oncol 16:25–35

    CAS  Article  Google Scholar 

  10. Fry DW, Harvey PJ, Keller PR, Elliott WL, Meade M, Trachet E, Albassam M, Zheng X, Leopold WR, Pryer NK, Toogood PL (2004) Specific inhibition of cyclin-dependent kinase 4/6 by PD 0332991 and associated antitumor activity in human tumor xenografts. Mol Cancer Ther 3:1427–1438

    CAS  PubMed  Google Scholar 

  11. Furnari FB, Fenton T, Bachoo RM, Mukasa A, Stommel JM, Stegh A, Hahn WC, Ligon KL, Louis DN, Brennan C, Chin L, DePinho RA, Cavenee WK (2007) Malignant astrocytic glioma: genetics, biology, and paths to treatment. Genes Dev 21:2683–2710

    CAS  Article  Google Scholar 

  12. Gan HK, Kaye AH, Luwor RB (2009) The EGFRvIII variant in glioblastoma multiforme. J Clin Neurosci: Off J Neurosurg Soc Australas 16:748–754

    CAS  Article  Google Scholar 

  13. Gatzemeier U, Pluzanska A, Szczesna A, Kaukel E, Roubec J, De Rosa F, Milanowski J, Karnicka-Mlodkowski H, Pesek M, Serwatowski P, Ramlau R, Janaskova T, Vansteenkiste J, Strausz J, Manikhas GM, Von Pawel J (2007) Phase III study of erlotinib in combination with cisplatin and gemcitabine in advanced non-small-cell lung cancer: the Tarceva lung cancer investigation trial. J Clin Oncol Off J Am Soc Clin Oncol 25:1545–1552

    CAS  Article  Google Scholar 

  14. Hatanpaa KJ, Burma S, Zhao D, Habib AA (2010) Epidermal growth factor receptor in glioma: signal transduction, neuropathology, imaging, and radioresistance. Neoplasia 12:675–684

    CAS  Article  Google Scholar 

  15. He Y, Su Z, Xue L, Xu H, Zhang C (2016) Co-delivery of erlotinib and doxorubicin by pH-sensitive charge conversion nanocarrier for synergistic therapy. J Control Release: Off Journal Control Release Soc 229:80–92

    CAS  Article  Google Scholar 

  16. Huang J, Liu F, Liu Z, Tang H, Wu H, Gong Q, Chen J (2017) Immune checkpoint in glioblastoma: promising and challenging. Front Pharmacol 8:242

    Article  Google Scholar 

  17. Huether A, Hopfner M, Sutter AP, Schuppan D, Scherubl H (2005) Erlotinib induces cell cycle arrest and apoptosis in hepatocellular cancer cells and enhances chemosensitivity towards cytostatics. J Hepatol 43:661–669

    CAS  Article  Google Scholar 

  18. Jovcevska I, Kocevar N, Komel R (2013) Glioma and glioblastoma - how much do we (not) know? Mol Clin Oncol 1:935–941

    CAS  Article  Google Scholar 

  19. Karpel-Massler G, Schmidt U, Unterberg A, Halatsch ME (2009) Therapeutic inhibition of the epidermal growth factor receptor in high-grade gliomas: where do we stand? Mol Cancer Res: MCR 7:1000–1012

    CAS  Article  Google Scholar 

  20. Ling YH, Li T, Yuan Z, Haigentz M Jr, Weber TK, Perez-Soler R (2007) Erlotinib, an effective epidermal growth factor receptor tyrosine kinase inhibitor, induces p27KIP1 up-regulation and nuclear translocation in association with cell growth inhibition and G1/S phase arrest in human non-small-cell lung cancer cell lines. Mol Pharmacol 72:248–258

    CAS  Article  Google Scholar 

  21. McClendon AK, Dean JL, Rivadeneira DB, Yu JE, Reed CA, Gao E, Farber JL, Force T, Koch WJ, Knudsen ES (2012) CDK4/6 inhibition antagonizes the cytotoxic response to anthracycline therapy. Cell Cycle 11:2747–2755

    CAS  Article  Google Scholar 

  22. Michel L, Ley J, Wildes TM, Schaffer A, Robinson A, Chun SE, Lee W, Lewis J Jr, Trinkaus K, Adkins D (2016) Phase I trial of palbociclib, a selective cyclin dependent kinase 4/6 inhibitor, in combination with cetuximab in patients with recurrent/metastatic head and neck squamous cell carcinoma. Oral Oncol 58:41–48

    CAS  Article  Google Scholar 

  23. Nie P, Hu W, Zhang T, Yang Y, Hou B, Zou Z (2015) Synergistic induction of Erlotinib-mediated apoptosis by resveratrol in human non-small-cell lung cancer cells by down-regulating Survivin and up-regulating PUMA. Cell Physiol Biochem: Int J Exp Cell Physiol Biochem Pharmacol 35:2255–2271

    CAS  Article  Google Scholar 

  24. Omuro AM (2008) Exploring multi-targeting strategies for the treatment of gliomas. Curr Opin Investig Drugs 9:1287–1295

    CAS  PubMed  Google Scholar 

  25. Palanisamy RP (2016) Palbociclib: a new hope in the treatment of breast cancer. J Cancer Res Ther 12:1220–1223

    CAS  Article  Google Scholar 

  26. Pearson G, Robinson F, Beers Gibson T, Xu BE, Karandikar M, Berman K, Cobb MH (2001) Mitogen-activated protein (MAP) kinase pathways: regulation and physiological functions. Endocr Rev 22:153–183

    CAS  PubMed  Google Scholar 

  27. Peereboom DM, Shepard DR, Ahluwalia MS, Brewer CJ, Agarwal N, Stevens GH, Suh JH, Toms SA, Vogelbaum MA, Weil RJ, Elson P, Barnett GH (2010) Phase II trial of erlotinib with temozolomide and radiation in patients with newly diagnosed glioblastoma multiforme. J Neuro-Oncol 98:93–99

    CAS  Article  Google Scholar 

  28. Qaddoumi I, Kocak M, Pai Panandiker AS, Armstrong GT, Wetmore C, Crawford JR, Lin T, Boyett JM, Kun LE, Boop FA, Merchant TE, Ellison DW, Gajjar A, Broniscer A (2014) Phase II trial of Erlotinib during and after radiotherapy in children with newly diagnosed high-grade gliomas. Front Oncol 4:67

    Article  Google Scholar 

  29. Shan F, Shao Z, Jiang S, Cheng Z (2016) Erlotinib induces the human non-small-cell lung cancer cells apoptosis via activating ROS-dependent JNK pathways. Cancer Med 5:3166–3175

    CAS  Article  Google Scholar 

  30. Sherr CJ, Roberts JM (2004) Living with or without cyclins and cyclin-dependent kinases. Genes Dev 18:2699–2711

    CAS  Article  Google Scholar 

  31. Siegel RL, Miller KD, Jemal A (2015) Cancer statistics, 2015. CA Cancer J Clin 65:5–29

    Article  Google Scholar 

  32. Tao Z, Le Blanc JM, Wang C, Zhan T, Zhuang H, Wang P, Yuan Z, Lu B (2016) Coadministration of Trametinib and Palbociclib Radiosensitizes KRAS-mutant non-small cell lung cancers in vitro and in vivo. Clin Cancer Res: Off J Am Assoc Cancer Res 22:122–133

    CAS  Article  Google Scholar 

  33. Vivanco I, Robins HI, Rohle D, Campos C, Grommes C, Nghiemphu PL, Kubek S, Oldrini B, Chheda MG, Yannuzzi N, Tao H, Zhu S, Iwanami A, Kuga D, Dang J, Pedraza A, Brennan CW, Heguy A, Liau LM, Lieberman F, Yung WK, Gilbert MR, Reardon DA, Drappatz J, Wen PY, Lamborn KR, Chang SM, Prados MD, Fine HA, Horvath S, Wu N, Lassman AB, DeAngelis LM, Yong WH, Kuhn JG, Mischel PS, Mehta MP, Cloughesy TF, Mellinghoff IK (2012) Differential sensitivity of glioma- versus lung cancer-specific EGFR mutations to EGFR kinase inhibitors. Cancer Discov 2:458–471

    CAS  Article  Google Scholar 

  34. Vlenterie M, Hillebrandt-Roeffen MH, Schaars EW, Flucke UE, Fleuren ED, Navis AC, Leenders WP, Versleijen-Jonkers YM, van der Graaf WT (2016) Targeting cyclin-dependent kinases in synovial sarcoma: Palbociclib as a potential treatment for synovial sarcoma patients. Ann Surg Oncol 23:2745–2752

    Article  Google Scholar 

  35. Wiedemeyer WR, Dunn IF, Quayle SN, Zhang J, Chheda MG, Dunn GP, Zhuang L, Rosenbluh J, Chen S, Xiao Y, Shapiro GI, Hahn WC, Chin L (2010) Pattern of retinoblastoma pathway inactivation dictates response to CDK4/6 inhibition in GBM. Proc Natl Acad Sci U S A 107:11501–11506

    Article  Google Scholar 

  36. Wilson TA, Karajannis MA, Harter DH (2014) Glioblastoma multiforme: state of the art and future therapeutics. Surg Neurol Int 5:64

    Article  Google Scholar 

  37. Zhu JJ, Wong ET (2013) Personalized medicine for glioblastoma: current challenges and future opportunities. Curr Mol Med 13:358–367

    CAS  PubMed  Google Scholar 

Download references

Funding

This work is supported by grants from Natural Science Foundation of Hunan (No.2016jj3169 and 2015jj4101).

Author information

Affiliations

Authors

Corresponding author

Correspondence to Yifeng Li.

Ethics declarations

Conflict of interest

All authors declare that they have no conflict of interest and consent for the submission.

Ethical approval

This article does not contain any studies with human participants or animals performed by any of the authors.

Electronic supplementary material

Supplemental figure 1

Effect of palbociclib, erlotinib alone or combination on cell cycle progression in LNZ308 (A), LN229 (B), and U87MG cells. Following treated with palbociclib (0.5 μM), erlotinib (2 μM) alone or combination for 24 h, cells were collected, fixed, and stained with PI as described followed by Flow cytometry analysis. (PDF 321 kb)

Supplemental figure 2

Effect of palbociclib, erlotinib alone or combination on expression levels of CDK4, CDK6, and Cyclin D1 proteins. Following treatment with palbociclib, erlotinib alone or combination at the concentration described in Fig. 4, cell lysates were collected and analyzed western blotting using indicated antibodies. (PDF 436 kb)

Rights and permissions

Reprints and Permissions

About this article

Verify currency and authenticity via CrossMark

Cite this article

Liu, S., Tang, Y., Yuan, X. et al. Inhibition of Rb and mTOR signaling associates with synergistic anticancer effect of palbociclib and erlotinib in glioblastoma cells. Invest New Drugs 36, 961–969 (2018). https://doi.org/10.1007/s10637-018-0575-z

Download citation

  • Received:

  • Accepted:

  • Published:

  • Issue Date:

  • DOI: https://doi.org/10.1007/s10637-018-0575-z

Keywords

  • Glioblastoma
  • Palbociclib
  • Erlotinib
  • Synergistic effect