Skip to main content

4-methylumbelliferone and imatinib combination enhances senescence induction in chronic myeloid leukemia cell lines

Summary

Chronic myeloid leukemia (CML) is a myeloproliferative syndrome characterized by the presence of the Philadelphia chromosome which encodes a constitutively activated tyrosine kinase (BCR-ABL). The first line treatment for CML consists on BCR-ABL inhibitors such as Imatinib. Nevertheless, such treatment may lead to the selection of resistant cells. Therefore, it is of great value to find molecules that enhance the anti-proliferative effect of first-line drugs. Hyaluronan is the main glycosaminglican of the extracellular matrix which is involved in tumor progression and multidrug resistance. We have previously demonstrated that the inhibition of hyaluronan synthesis by 4-methylumbelliferone (4MU) induces senescence and can revert Vincristine resistance in CML cell lines. However, the effect of 4MU on Imatinib therapy remains unknown. The aim of this work was to determine whether the combination of 4MU with Imatinib is able to modulate the proliferation as well as apoptosis and senescence induction in human CML cell lines. For this purpose the ATCC cell line K562, and its multidrug resistant derivate, Kv562 were used. Cells were exposed to 4MU, Imatinib or a combination of both. We demonstrated that 4MU and Imatinib co-treatment abrogated the proliferation of both cell lines. However, such co-treatment did not increase the levels of apoptosis when compared with the treatment with Imatinib alone. For both cell lines the mechanisms of tumor suppression involved was senescence, since the combination of 4MU and Imatinib arrested the cell cycle and increased senescence associated β-galactosidase activity and senescence associated heterochromatin foci presence when compared to each drug alone. Moreover, 4MU, Imatinib and 4MU + Imatinib decreased pAkt/Akt ratio in both cell lines and reduced the pERK/ERK ratio only in K562 cells. These findings highlight the potential use of 4MU together with Imatinib for CML therapy.

This is a preview of subscription content, access via your institution.

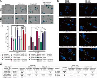
Fig. 1
Fig. 2
Fig. 3
Fig. 4
Fig. 5
Fig. 6

References

  1. von Bubnoff N, Duyster J (2010) Chronic myelogenous leukemia. Dtsch Arztebl Int 107:114–121. doi:10.3238/arztebl.2010.0114

    Google Scholar 

  2. Wei G, Rafiyath S, Liu D (2010) First-line treatment for chronic myeloid leukemia: dasatinib, nilotinib, or imatinib. J Hematol Oncol 3:47. doi:10.1186/1756-8722-3-47

    CAS  Article  PubMed  PubMed Central  Google Scholar 

  3. Chandraa HS, Heistekampb NC, Hungerfordc A et al (2011) Philadelphia chromosome symposium: commemoration of the 50th anniversary of the discovery of the Ph chromosome. Cancer Genet 204:171–179. doi:10.1016/j.biotechadv.2011.08.021.Secreted

    Article  Google Scholar 

  4. Karimiani EG, Marriage F, Merritt AJ et al (2014) Single-cell analysis of K562 cells: an imatinib-resistant subpopulation is adherent and has upregulated expression of BCR-ABL mRNA and protein. Exp Hematol 42:183–191. doi:10.1016/j.exphem.2013.11.006

    CAS  Article  PubMed  Google Scholar 

  5. Wetzel R, Goss VL, Norris B et al (2005) Evaluation of CML model cell lines and imatinib mesylate response: determinants of signaling profiles. J Immunol Methods 305:59–66. doi:10.1016/j.jim.2005.07.012

  6. Drullion C, Trégoat C, Lagarde V et al (2012) Apoptosis and autophagy have opposite roles on imatinib-induced K562 leukemia cell senescence. Cell Death Dis 3:e373. doi:10.1038/cddis.2012.111

    CAS  Article  PubMed  PubMed Central  Google Scholar 

  7. Galluzzi L, Vitale I, Abrams JM et al (2012) Molecular definitions of cell death subroutines: recommendations of the nomenclature committee on cell death 2012. Cell Death Differ 19:107–120. doi:10.1038/cdd.2011.96

    CAS  Article  PubMed  Google Scholar 

  8. Campisi J, di d’Adda FF (2007) Cellular senescence: when bad things happen to good cells. Nat Rev Mol Cell Biol 8:729–740. doi:10.1038/nrm2233

    CAS  Article  PubMed  Google Scholar 

  9. Rodier F, Campisi J (2011) Four faces of cellular senescence. J Cell Biol 192:547–556. doi:10.1083/jcb.201009094

    CAS  Article  PubMed  PubMed Central  Google Scholar 

  10. Nardella C, Clohessy JG, Alimonti A, Pandolfi PP (2011) Pro-senescence therapy for cancer treatment. Nat Rev Cancer 11:503–511. doi:10.1038/nrc3057

    CAS  Article  PubMed  Google Scholar 

  11. Campisi J (2013) Aging, cellular senescence, and cancer. Annu Rev Physiol 75:685–705. doi:10.1146/annurev-physiol-030212-183653

    CAS  Article  PubMed  Google Scholar 

  12. Comert M, Baran Y, Saydam G (2013) Changes in molecular biology of chronic myeloid leukemia in tyrosine kinase inhibitor era. Am J Blood Res 3:191–200

    CAS  PubMed  PubMed Central  Google Scholar 

  13. Mauro MJ (2006) Defining and managing imatinib resistance. Hematology Am Soc Hematol Educ Program:219–225. doi:10.1182/asheducation-2006.1.219

  14. Bissel MJ, Radisky D (2001) Putting tumors in context. Nat Rev Cancer 1:46–54. doi:10.1038/35094059.PUTTING

    Article  Google Scholar 

  15. Wong GS, Rustgi a K (2013) Matricellular proteins: priming the tumour microenvironment for cancer development and metastasis. Br J Cancer 108:755–761. doi:10.1038/bjc.2012.592

    CAS  Article  PubMed  PubMed Central  Google Scholar 

  16. Hanahan D, Weinberg RA (2011) Hallmarks of cancer: the next generation. Cell 144:646–674

    CAS  Article  PubMed  Google Scholar 

  17. Simpson M, Heldin P (2014) Hyaluronan signaling and turnover. Books. doi:10.1016/B978-0-12-800092-2.09991-3

    Google Scholar 

  18. Toole BP (2004) Hyaluronan: from extracellular glue to pericellular cue. Nat Rev Cancer 4:528–539. doi:10.1038/nrc1391

    CAS  Article  PubMed  Google Scholar 

  19. Vigetti D, Karousou E, Viola M et al (2014) Hyaluronan: biosynthesis and signaling. Biochim Biophys Acta - Gen Subj 1840:2452–2459. doi:10.1016/j.bbagen.2014.02.001

    CAS  Article  Google Scholar 

  20. Hascall VC, Wang A, Tammi M et al (2014) The dynamic metabolism of hyaluronan regulates the cytosolic concentration of UDP-GlcNAc. Matrix Biol 35:14–17. doi:10.1016/j.matbio.2014.01.014

    CAS  Article  PubMed  PubMed Central  Google Scholar 

  21. Csoka AB, Stern R (2013) Hypotheses on the evolution of hyaluronan: a highly ironic acid. Glycobiology 23:398–411. doi:10.1093/glycob/cws218

    CAS  Article  PubMed  PubMed Central  Google Scholar 

  22. Lompardía SL, Papademetrio DL, Mascaró M et al (2013) Human leukemic cell lines synthesize hyaluronan to avoid senescence and resist chemotherapy. Glycobiology 23:1463–1476

    Article  PubMed  Google Scholar 

  23. Sironen RK, Tammi M, Tammi R et al (2011) Hyaluronan in human malignancies. Exp Cell Res 317:383–391. doi:10.1016/j.yexcr.2010.11.017

    CAS  Article  PubMed  Google Scholar 

  24. Auvinen P, Tammi R, Kosma VM et al (2013) Increased hyaluronan content and stromal cell CD44 associate with HER2 positivity and poor prognosis in human breast cancer. Int J Cancer 132:531–539. doi:10.1002/ijc.27707

    CAS  Article  PubMed  Google Scholar 

  25. Boregowda RK, Appaiah HN, Siddaiah M et al (2006) Expression of hyaluronan in human tumor progression. J Carcinog 5:2. doi:10.1186/1477-3163-5-2

    Article  PubMed  PubMed Central  Google Scholar 

  26. Provenzano PP, Hingorani SR (2013) Hyaluronan, fluid pressure, and stromal resistance in pancreas cancer. Br J Cancer 108:1–8. doi:10.1038/bjc.2012.569

    CAS  Article  PubMed  PubMed Central  Google Scholar 

  27. Tammi RH, Kultti A, Kosma VM et al (2008) Hyaluronan in human tumors: Pathobiological and prognostic messages from cell-associated and stromal hyaluronan. Semin Cancer Biol 18:288–295. doi:10.1016/j.semcancer.2008.03.005

    CAS  Article  PubMed  Google Scholar 

  28. Bourguignon LYW, Earle C, Wong G, Spevak CC (2012) Stem cell marker (Nanog) and stat-3 signaling promote MicroRNA-21 expression and chemoresistance in hyaluronan/ CD44-activated head and neck squamous cell carcinoma cells. Oncogene 31:149–160. doi:10.1038/onc.2011.222.Stem

    CAS  Article  PubMed  Google Scholar 

  29. Toole BP (2009) Hyaluronan-CD44 interactions in cancer: paradoxes and possibilities. Clin Cancer Res 15:7462–7468. doi:10.1158/1078-0432.CCR-09-0479.Hyaluronan-CD44

    CAS  Article  PubMed  PubMed Central  Google Scholar 

  30. Heldin P, Basu K, Olofsson B et al (2013) Deregulation of hyaluronan synthesis, degradation and binding promotes breast cancer. J Biochem 154:395–408. doi:10.1093/jb/mvt085

    CAS  Article  PubMed  Google Scholar 

  31. Misra S, Hascall VC, Markwald RR et al (2015) Interactions between hyaluronan and its receptors (CD44, RHAMM) regulate the activities of inflammation and cancer. Front Immunol 6:201. doi:10.3389/fimmu.2015.00201

    Article  PubMed  PubMed Central  Google Scholar 

  32. Lompardía SL, Díaz M, Papademetrio DL et al (2016) Hyaluronan oligomers sensitize chronic myeloid leukemia cell lines to the effect of imatinib. Glycobiology 26:343–352

    Article  PubMed  Google Scholar 

  33. Kultti A, Pasonen-Seppänen S, Jauhiainen M et al (2009) 4-methylumbelliferone inhibits hyaluronan synthesis by depletion of cellular UDP-glucuronic acid and downregulation of hyaluronan synthase 2 and 3. Exp Cell Res 315:1914–1923. doi:10.1016/j.yexcr.2009.03.002

    CAS  Article  PubMed  Google Scholar 

  34. Nagy N, Kuipers HF, Frymoyer AR et al (2015) 4-methylumbelliferone treatment and hyaluronan inhibition as a therapeutic strategy in inflammation, autoimmunity, and cancer. Front Immunol 6:123. doi:10.3389/fimmu.2015.00123

    PubMed  PubMed Central  Google Scholar 

  35. Arai E, Nishida Y, Wasa J et al (2011) Inhibition of hyaluronan retention by 4-methylumbelliferone suppresses osteosarcoma cells in vitro and lung metastasis in vivo. Br J Cancer 105:1839–1849. doi:10.1038/bjc.2011.459

    CAS  Article  PubMed  PubMed Central  Google Scholar 

  36. Lokeshwar VB, Lopez LE, Munoz D et al (2010) Antitumor activity of hyaluronic acid synthesis inhibitor 4-methylumbelliferone in prostate cancer cells. Cancer Res 70:2613–2623. doi:10.1158/0008-5472.CAN-09-3185

    CAS  Article  PubMed  PubMed Central  Google Scholar 

  37. Piccioni F, Malvicini M, Garcia MG et al (2012) Antitumor effects of hyaluronic acid inhibitor 4-methylumbelliferone in an orthotopic hepatocellular carcinoma model in mice. Glycobiology 22:400–410. doi:10.1093/glycob/cwr158

    CAS  Article  PubMed  Google Scholar 

  38. Urakawa H, Nishida Y, Wasa J et al (2012) Inhibition of hyaluronan synthesis in breast cancer cells by 4-methylumbelliferone suppresses tumorigenicity in vitro and metastatic lesions of bone in vivo. Int J Cancer 130:454–466. doi:10.1002/ijc.26014

    CAS  Article  PubMed  Google Scholar 

  39. Twarock S, Freudenberger T, Poscher E et al (2011) Inhibition of oesophageal squamous cell carcinoma progression by in vivo targeting of hyaluronan synthesis. Mol Cancer 10:30. doi:10.1186/1476-4598-10-30

    CAS  Article  PubMed  PubMed Central  Google Scholar 

  40. Papademetrio DL, Cavaliere V, Simunovich T et al (2014) Interplay between autophagy and apoptosis in pancreatic tumors in response to gemcitabine. Target Oncol 9:123–134. doi:10.1007/s11523-013-0278-5

    Article  PubMed  Google Scholar 

  41. Cavaliere V, Papademetrio DL, Lorenzetti M et al (2009) Caffeic acid Phenylethyl Ester and MG-132 have apoptotic and Antiproliferative effects on leukemic cells but not on normal mononuclear cells. Transl Oncol 2:46–58. doi:10.1593/tlo.08202

    Article  PubMed  PubMed Central  Google Scholar 

  42. Debacq-Chainiaux F, Erusalimsky JD, Campisi J, Toussaint O (2009) Protocols to detect senescence-associated beta-galactosidase (SA-betagal) activity, a biomarker of senescent cells in culture and in vivo. Nat Protoc 4:1798–1806. doi:10.1038/nprot.2009.191

    CAS  Article  PubMed  Google Scholar 

  43. Yang MY, Lin PM, Liu YC et al (2012) Induction of cellular senescence by doxorubicin is associated with upregulated miR-375 and induction of autophagy in K562 cells. PLoS One. doi:10.1371/journal.pone.0037205

    Google Scholar 

  44. Papademetrio DL, Lompardía SL, Simunovich T et al (2016) Inhibition of survival pathways MAPK and NF-kB triggers apoptosis in pancreatic ductal adenocarcinoma cells via suppression of autophagy. Target Oncol 11:183–195. doi:10.1007/s11523-015-0388-3

    Article  PubMed  Google Scholar 

  45. Elfineh L, Classon C, Asplund A et al (2014) Tyrosine phosphorylation profiling via in situ proximity ligation assay. BMC Cancer 14:435. doi:10.1186/1471-2407-14-435

    Article  PubMed  PubMed Central  Google Scholar 

  46. Yin T, Wu YL, Sun HP et al (2004) Combined effects of As4S4 and imatinib on chronic myeloid leukemia cells and BCR-ABL oncoprotein. Blood 104:4219–4225. doi:10.1182/blood-2004-04-1433

    CAS  Article  PubMed  Google Scholar 

  47. Czyzewski K, Styczynski J (2009) Imatinib is a substrate for various multidrug resistance proteins. Neoplasma 56:202–207. doi:10.4149/neo

    CAS  Article  PubMed  Google Scholar 

  48. Silva KL, de Souza PS, Nestal de Moraes G et al (2013) XIAP and P-glycoprotein co-expression is related to imatinib resistance in chronic myeloid leukemia cells. Leuk Res 37:1350–1358. doi:10.1016/j.leukres.2013.06.014

    CAS  Article  PubMed  Google Scholar 

  49. Oostendorp RL, Buckle T, Beijnen JH et al (2009) The effect of P-gp (Mdr1a/1b), BCRP (Bcrp1) and P-gp/BCRP inhibitors on the in vivo absorption, distribution, metabolism and excretion of imatinib. Investig New Drugs 27:31–40. doi:10.1007/s10637-008-9138-z

    CAS  Article  Google Scholar 

  50. Goncharova V, Serobyan N, Iizuka S et al (2012) Hyaluronan expressed by the hematopoietic microenvironment is required for bone marrow hematopoiesis. J Biol Chem 287:25419–25433. doi:10.1074/jbc.M112.376699

    CAS  Article  PubMed  PubMed Central  Google Scholar 

  51. Jiang D, Liang J, Noble PW (2011) Hyaluronan as an immune regulator in human diseases. Physiol Rev 91:221–264. doi:10.1152/physrev.00052.2009

    CAS  Article  PubMed  PubMed Central  Google Scholar 

Download references

Author information

Affiliations

Authors

Corresponding author

Correspondence to Silvina Laura Lompardía.

Ethics declarations

Conflict of interest

Author SLL declares that she has no conflict of interest. Author MD declares that she has no conflict of interest. Author DLP declares that she has no conflict of interest. Author MP declares that he has no conflict of interest. Author EA declares that she has no conflict of interest. Author SEH declares that she has no conflict of interest.

Funding

This work was supported by Consejo Nacional de Investigaciones Científicas y Técnicas (PIP N°0199 to SH); and Universidad de Buenos Aires (UBACYT B021 to SH), Argentina.

Ethical approval

This article does not contain any studies with human participants or animals performed by any of the authors.

Rights and permissions

Reprints and Permissions

About this article

Verify currency and authenticity via CrossMark

Cite this article

Lompardía, S.L., Díaz, M., Papademetrio, D.L. et al. 4-methylumbelliferone and imatinib combination enhances senescence induction in chronic myeloid leukemia cell lines. Invest New Drugs 35, 1–10 (2017). https://doi.org/10.1007/s10637-016-0397-9

Download citation

  • Received:

  • Accepted:

  • Published:

  • Issue Date:

  • DOI: https://doi.org/10.1007/s10637-016-0397-9

Keywords

  • Chronic myeloid leukemia
  • Imatinib
  • 4-methylumbelliferone
  • Senescence