Abstract
Background
It has been revealed that circular RNAs (circRNAs) play an important role in regulating the malignant phenotype of tumor cells, thus involving in the progression of malignancies. However, the role of circ_0023984 in esophageal squamous cell carcinoma (ESCC) remains largely unclear.
Methods
The quantitative real-time polymerase chain reaction and Western blot assays were used to detect the expression of circ_0023984, microRNA (miR)-443-3p, and protein reversionless 3-like (REV3L). In vitro and in vivo assays were performed using cell counting kit-8, colony formation, transwell, wound healing, flow cytometry, and xenograft assays. The interaction miR-433-3p and circ_0023984 or REV3L was confirmed by dual-luciferase reporter, pull-down or RIP assays.
Results
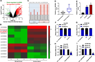
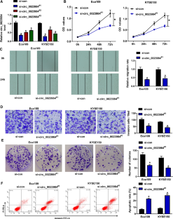
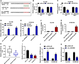
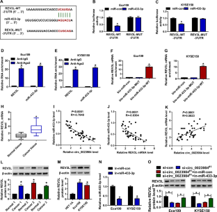
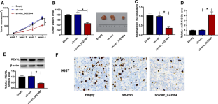
Circ_0023984 was highly expressed in ESCC tissues and cells, knockdown of circ_0023984 suppressed cancer cell proliferation, migration, invasion, and promoted cell apoptosis in vitro. Mechanistic analysis confirmed that circ_0023984 functioned as a sponge for miR-433-3p to positively regulate the expression of REV3L that was verified to be a target of miR-433-3p. Circ_0023984 knockdown repressed the tumorigenesis of ESCC cells via targeting miR-433-3p. Additionally, miR-433-3p performed anti-proliferative, anti-migratory, and anti-invasive abilities in ESCC cells, which were reversed by REV3L overexpression. Pre-clinically, silencing of circ_0023984 suppresses the tumorigenesis and growth of xenografts in nude mice.
Conclusion
Circ_0023984 exerted an oncogenic role in ESCC tumorigenesis and aggressiveness through promoting cell growth, migration, and invasion via miR-433-3p/REV3L axis.







Availability of data and materials
The datasets used during the current study are available from the corresponding author on reasonable request.
References
Codipilly DC, Qin Y, Dawsey SM et al. Screening for esophageal squamous cell carcinoma: recent advances. Gastrointest Endosc. 2018;88:413–426. https://doi.org/10.1016/j.gie.2018.04.2352.
Rustgi AK, El-Serag HB. Esophageal carcinoma. N Engl J Med. 2014;371:2499–2509. https://doi.org/10.1056/NEJMra1314530.
Siegel RL, Miller KD, Jemal A. Cancer statistics, 2016. CA Cancer J Clin 2016;66:7–30. https://doi.org/10.3322/caac.21332.
Torre LA, Siegel RL, Ward EM et al. Global cancer incidence and mortality rates and trends—an update. Cancer Epidemiol Biomarkers Prev 2016;25:16–27. https://doi.org/10.1158/1055-9965.epi-15-0578.
Jeck WR, Sharpless NE. Detecting and characterizing circular RNAs. Nat Biotechnol 2014;32:453–461. https://doi.org/10.1038/nbt.2890.
Wilusz JE, Sharp PA. Molecular biology. A circuitous route to noncoding RNA. Science 2013;340:440–441. https://doi.org/10.1126/science.1238522.
Huang XY, Huang ZL, Xu YH et al. Comprehensive circular RNA profiling reveals the regulatory role of the circRNA-100338/miR-141-3p pathway in hepatitis B-related hepatocellular carcinoma. Sci Rep 2017;7:5428. https://doi.org/10.1038/s41598-017-05432-8.
Chen J, Li Y, Zheng Q et al. Circular RNA profile identifies circPVT1 as a proliferative factor and prognostic marker in gastric cancer. Cancer Lett 2017;388:208–219. https://doi.org/10.1016/j.canlet.2016.12.006.
Hsiao KY, Lin YC, Gupta SK et al. Noncoding effects of circular RNA CCDC66 promote colon cancer growth and metastasis. Cancer Res 2017;77:2339–2350. https://doi.org/10.1158/0008-5472.can-16-1883.
Li RC, Ke S, Meng FK et al. CiRS-7 promotes growth and metastasis of esophageal squamous cell carcinoma via regulation of miR-7/HOXB13. Cell Death Dis 2018;9:838. https://doi.org/10.1038/s41419-018-0852-y.
Pan Z, Lin J, Wu D et al. Hsa_circ_0006948 enhances cancer progression and epithelial-mesenchymal transition through the miR-490-3p/HMGA2 axis in esophageal squamous cell carcinoma. Aging (Albany NY) 2019;11:11937–11954
Wang X, Tao G, Huang D et al. Circular RNA NOX4 promotes the development of colorectal cancer via the microRNA-485-5p/CKS1B axis. Oncol Rep 2020;44:2009–2020. https://doi.org/10.3892/or.2020.7758.
Geng Y, Jiang J, Wu C. Function and clinical significance of circRNAs in solid tumors. J Hematol Oncol 2018;11:98. https://doi.org/10.1186/s13045-018-0643-z.
Wu J, Qi X, Liu L et al. Emerging epigenetic regulation of circular RNAs in human cancer. Mol Ther Nucleic Acids 2019;16:589–596. https://doi.org/10.1016/j.omtn.2019.04.011.
Qu S, Liu Z, Yang X et al. The emerging functions and roles of circular RNAs in cancer. Cancer Lett 2018;414:301–309. https://doi.org/10.1016/j.canlet.2017.11.022.
Zhang L, Wu J, Li Y et al. Circ_0000527 promotes the progression of retinoblastoma by regulating miR-646/LRP6 axis. Cancer Cell Int 2020;20:301. https://doi.org/10.1186/s12935-020-01396-4.
Han D, Li J, Wang H et al. Circular RNA circMTO1 acts as the sponge of microRNA-9 to suppress hepatocellular carcinoma progression. Hepatology 2017;66:1151–1164. https://doi.org/10.1002/hep.29270.
Hansen TB, Jensen TI, Clausen BH et al. Natural RNA circles function as efficient microRNA sponges. Nature 2013;495:384–388. https://doi.org/10.1038/nature11993.
Thomson DW, Dinger ME. Endogenous microRNA sponges: evidence and controversy. Nat Rev Genet 2016;17:272–283. https://doi.org/10.1038/nrg.2016.20.
Sun S, Wang X, Xu X et al. MiR-433-3p suppresses cell growth and enhances chemosensitivity by targeting CREB in human glioma. Oncotarget. 2017;8:5057–5068. https://doi.org/10.18632/oncotarget.13789.
Weng L, Qiu K, Gao W et al. LncRNA PCGEM1 accelerates non-small cell lung cancer progression via sponging miR-433-3p to upregulate WTAP. BMC Pulm Med 2020;20:213. https://doi.org/10.1186/s12890-020-01240-5.
Shi Q, Wang Y, Mu Y et al. MiR-433-3p inhibits proliferation and invasion of esophageal squamous cell carcinoma by targeting GRB2. Cell Physiol Biochem 2018;46:2187–2196. https://doi.org/10.1159/000489548.
Gan GN, Wittschieben JP, Wittschieben B et al. DNA polymerase zeta (pol zeta) in higher eukaryotes. Cell Res 2008;18:174–183. https://doi.org/10.1038/cr.2007.117.
Yang L, Shi T, Liu F et al. REV3L, a promising target in regulating the chemosensitivity of cervical cancer cells. PLoS One 2015;10:e0120334. https://doi.org/10.1371/journal.pone.0120334.
Kong L, Murata MM, Digman MA. Absence of REV3L promotes p53-regulated cancer cell metabolism in cisplatin-treated lung carcinoma cells. Biochem Biophys Res Commun 2018;496:199–204. https://doi.org/10.1016/j.bbrc.2018.01.026.
Chen Q, Hou J, Wu Z et al. miR-145 Regulates the sensitivity of esophageal squamous cell carcinoma cells to 5-FU via targeting REV3L. Pathol Res Pract 2019;215:152427. https://doi.org/10.1016/j.prp.2019.04.019.
Zhu X, Zou S, Zhou J et al. REV3L, the catalytic subunit of DNA polymerase ζ, is involved in the progression and chemoresistance of esophageal squamous cell carcinoma. Oncol Rep 2016;35:1664–1670. https://doi.org/10.3892/or.2016.4549.
Acknowledgment
None
Funding
None.
Author information
Authors and Affiliations
Contributions
LSP conceived the project and supervised all experiments. LT conducted all experiments and analyzed the data. LSP and LT wrote the paper. All authors read and approved the final manuscript.
Corresponding author
Ethics declarations
Conflicts of interest
The authors declare that they have no financial conflicts of interest.
Consent for publication
Written informed consent for publication was obtained from all participants.
Ethics approval
The hospital’s Institutional Review Board approved the current study.
Additional information
Publisher's Note
Springer Nature remains neutral with regard to jurisdictional claims in published maps and institutional affiliations.
Rights and permissions
About this article
Cite this article
Li, T., Li, S. Circ_0023984 Facilitates Esophageal Squamous Cell Carcinoma Progression by Regulating miR-433-3p/REV3L Axis. Dig Dis Sci 67, 892–903 (2022). https://doi.org/10.1007/s10620-021-06916-4
Received:
Accepted:
Published:
Issue Date:
DOI: https://doi.org/10.1007/s10620-021-06916-4