Skip to main content

MiR-137-3p Inhibits Colorectal Cancer Cell Migration by Regulating a KDM1A-Dependent Epithelial–Mesenchymal Transition

Abstract

Background

In colorectal cancer (CRC), miR-137-3p downregulation is associated with disease progression, but the mechanism is not fully understood. KDM1A, also known as LSD1, is upregulated in various cancer and promotes tumor metastasis. Interestingly, miR-137-3p is downregulated by hypoxia, which plays critical roles in tumor metastasis, and KDM1A is a miR-137-3p target gene in brain tumors.

Aims

To study if CRC metastasis is regulated by a hypoxia/miR-137-3p/KDM1A axis and if the epithelial–mesenchymal transition (EMT) process is involved.

Methods

We measured the levels of miR-137-3p, KDM1A, and some EMT markers in CRC biopsy tissues and cell lines. We also investigated the regulation of KDM1A by miR-137-3p and the effects of KDM1A inhibition on the EMT process and cell migration.

Results

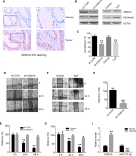
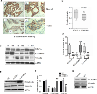
We verified the low miR-137-3p and high KDM1A levels in CRC tumors. Inhibiting miR-137-3p upregulated KDM1A expression and promoted the invasiveness of CRC cells. KDM1A knockdown, or treatment with tranylcypromine, a specific KDM1A inhibitor, reduced the migration and invasion of CRC cells by inhibiting the EMT process. CRC cells cultured under hypoxic conditions expressed less miR-137-3p but more KDM1A than cells cultured under normal conditions, implying the involvement of miR-137-3p and KDM1A in hypoxia-induced tumor metastasis.

Conclusions

We conclude that MiR-137-3p inhibits CRC cell migration by regulating a KDM1A-dependent EMT process. Our study suggests that restoring the expression of miR-137-3p or targeting KDM1A might be potential therapeutic strategies for CRC.

This is a preview of subscription content, access via your institution.

Fig. 1
Fig. 2
Fig. 3
Fig. 4

References

  1. Wang W, Kandimalla R, Huang H, et al. Molecular subtyping of colorectal cancer: recent progress, new challenges and emerging opportunities. Semin Cancer Biol. 2019;55:37–52.

    CAS  PubMed  Google Scholar 

  2. Tariq K, Ghias K. Colorectal cancer carcinogenesis: a review of mechanisms. Cancer Biol Med. 2016;13:120–135.

    CAS  PubMed  PubMed Central  Google Scholar 

  3. Wlodarczyk M, Wlodarczyk J, Siwinski P, Sobolewska-Wlodarczyk A, Fichna J. Genetic molecular subtypes in optimizing personalized therapy for metastatic colorectal cancer. Curr Drug Targets. 2018;19:1731–1737.

    CAS  PubMed  Google Scholar 

  4. Lv T, Yuan D, Miao X, et al. Over-expression of LSD1 promotes proliferation, migration and invasion in non-small cell lung cancer. PLoS ONE. 2012;7:e35065.

    CAS  PubMed  PubMed Central  Google Scholar 

  5. Liu C, Liu L, Chen X, et al. LSD1 stimulates cancer-associated fibroblasts to drive Notch3-dependent self-renewal of liver cancer stem-like cells. Cancer Res. 2018;78:938–949.

    CAS  PubMed  Google Scholar 

  6. Nagasawa S, Sedukhina AS, Nakagawa Y, et al. LSD1 overexpression is associated with poor prognosis in basal-like breast cancer, and sensitivity to PARP inhibition. PLoS ONE. 2015;10:e0118002.

    PubMed  PubMed Central  Google Scholar 

  7. Hayami S, Kelly JD, Cho HS, et al. Overexpression of LSD1 contributes to human carcinogenesis through chromatin regulation in various cancers. Int J Cancer. 2011;128:574–586.

    CAS  PubMed  Google Scholar 

  8. Huang Z, Li S, Song W, et al. Lysine-specific demethylase 1 (LSD1/KDM1A) contributes to colorectal tumorigenesis via activation of the Wnt/beta-catenin pathway by down-regulating Dickkopf-1 (DKK1). PLoS ONE. 2013;8:e70077.

    CAS  PubMed  PubMed Central  Google Scholar 

  9. Hosseini A, Minucci S. A comprehensive review of lysine-specific demethylase 1 and its roles in cancer. Epigenomics. 2017;9:1123–1142.

    CAS  PubMed  Google Scholar 

  10. Zheng YC, Ma J, Wang Z, et al. A systematic review of histone lysine-specific demethylase 1 and its inhibitors. Med Res Rev. 2015;35:1032–1071.

    CAS  PubMed  Google Scholar 

  11. Miranda-Goncalves V, Lameirinhas A, Henrique R, Jeronimo C. Metabolism and epigenetic interplay in cancer: regulation and putative therapeutic targets. Front Genet. 2018;9:427.

    CAS  PubMed  PubMed Central  Google Scholar 

  12. Hino S, Kohrogi K, Nakao M. Histone demethylase LSD1 controls the phenotypic plasticity of cancer cells. Cancer Sci. 2016;107:1187–1192.

    CAS  PubMed  PubMed Central  Google Scholar 

  13. Bajan S, Hutvagner G. Regulation of miRNA processing and miRNA mediated gene repression in cancer. Microrna. 2014;3:10–17.

    CAS  PubMed  PubMed Central  Google Scholar 

  14. Li Z, Rana TM. Therapeutic targeting of microRNAs: current status and future challenges. Nat Rev Drug Discov. 2014;13:622–638.

    CAS  PubMed  Google Scholar 

  15. Sarvizadeh M, Malekshahi ZV, Razi E, Sharifi H, Moussavi N, Taghizadeh M. MicroRNA: a new player in response to therapy for colorectal cancer. J Cell Physiol. 2019;234:8533–8540.

    CAS  PubMed  Google Scholar 

  16. Kozaki K, Imoto I, Mogi S, Omura K, Inazawa J. Exploration of tumor-suppressive microRNAs silenced by DNA hypermethylation in oral cancer. Cancer Res. 2008;68:2094–2105.

    CAS  PubMed  Google Scholar 

  17. Silber J, Lim DA, Petritsch C, et al. miR-124 and miR-137-3p inhibit proliferation of glioblastoma multiforme cells and induce differentiation of brain tumor stem cells. BMC Med. 2008;6:14.

    PubMed  PubMed Central  Google Scholar 

  18. Li X, Chen W, Zeng W, Wan C, Duan S, Jiang S. microRNA-137 promotes apoptosis in ovarian cancer cells via the regulation of XIAP. Br J Cancer. 2017;116:66–76.

    CAS  PubMed  Google Scholar 

  19. Bandres E, Cubedo E, Agirre X, et al. Identification by real-time PCR of 13 mature microRNAs differentially expressed in colorectal cancer and non-tumoral tissues. Mol Cancer. 2006;5:29.

    CAS  PubMed  PubMed Central  Google Scholar 

  20. Livak KJ, Schmittgen TD. Analysis of relative gene expression data using real-time quantitative PCR and the 2(-Delta Delta C(T)) Method. Methods. 2001;25:402–408.

    CAS  PubMed  Google Scholar 

  21. Althoff K, Beckers A, Odersky A, et al. MiR-137-3p functions as a tumor suppressor in neuroblastoma by downregulating KDM1A. Int J Cancer. 2013;133:1064–1073.

    CAS  PubMed  Google Scholar 

  22. Zhang X, Zhang X, Yu B, Hu R, Hao L. Oncogene LSD1 is epigenetically suppressed by miR-137-3p overexpression in human non-small cell lung cancer. Biochimie. 2017;137:12–19.

    CAS  PubMed  Google Scholar 

  23. Carvalho S, Freitas M, Antunes L, et al. Prognostic value of histone marks H3K27me3 and H3K9me3 and modifying enzymes EZH2, SETDB1 and LSD-1 in colorectal cancer. J Cancer Res Clin Oncol. 2018;144:2127–2137.

    CAS  PubMed  Google Scholar 

  24. Boulding T, McCuaig RD, Tan A, et al. LSD1 activation promotes inducible EMT programs and modulates the tumour microenvironment in breast cancer. Sci Rep. 2018;8:73.

    CAS  PubMed  PubMed Central  Google Scholar 

  25. Ambrosio S, Sacca CD, Amente S, Paladino S, Lania L, Majello B. Lysine-specific demethylase LSD1 regulates autophagy in neuroblastoma through SESN2-dependent pathway. Oncogene. 2017;36:6701–6711.

    CAS  PubMed  PubMed Central  Google Scholar 

  26. Amente S, Milazzo G, Sorrentino MC, et al. Lysine-specific demethylase (LSD1/KDM1A) and MYCN cooperatively repress tumor suppressor genes in neuroblastoma. Oncotarget. 2015;6:14572–14583.

    PubMed  PubMed Central  Google Scholar 

  27. Rankin EB, Giaccia AJ. Hypoxic control of metastasis. Science. 2016;352:175–180.

    CAS  PubMed  PubMed Central  Google Scholar 

  28. Kim Y, Nam HJ, Lee J, et al. Methylation-dependent regulation of HIF-1alpha stability restricts retinal and tumour angiogenesis. Nat Commun. 2016;7:10347.

    CAS  PubMed  PubMed Central  Google Scholar 

  29. Li W, Zhang X, Zhuang H, et al. MicroRNA-137 is a novel hypoxia-responsive microRNA that inhibits mitophagy via regulation of two mitophagy receptors FUNDC1 and NIX. J Biol Chem. 2014;289:10691–10701.

    CAS  PubMed  PubMed Central  Google Scholar 

  30. De Craene B, Berx G. Regulatory networks defining EMT during cancer initiation and progression. Nat Rev Cancer. 2013;13:97–110.

    PubMed  Google Scholar 

  31. Mishra VK, Johnsen SA. Targeted therapy of epigenomic regulatory mechanisms controlling the epithelial to mesenchymal transition during tumor progression. Cell Tissue Res. 2014;356:617–630.

    CAS  PubMed  Google Scholar 

  32. Bedi U, Mishra VK, Wasilewski D, Scheel C, Johnsen SA. Epigenetic plasticity: a central regulator of epithelial-to-mesenchymal transition in cancer. Oncotarget. 2014;5:2016–2029.

    PubMed  PubMed Central  Google Scholar 

  33. Skrypek N, Goossens S, De Smedt E, Vandamme N, Berx G. Epithelial-to-mesenchymal transition: epigenetic reprogramming driving cellular plasticity. Trends Genet. 2017;33:943–959.

    CAS  PubMed  Google Scholar 

  34. Lamouille S, Xu J, Derynck R. Molecular mechanisms of epithelial-mesenchymal transition. Nat Rev Mol Cell Biol. 2014;15:178–196.

    CAS  PubMed  PubMed Central  Google Scholar 

  35. Gofuku J, Shiozaki H, Tsujinaka T, et al. Expression of E-cadherin and alpha-catenin in patients with colorectal carcinoma. Correlation with cancer invasion and metastasis. Am J Clin Pathol. 1999;111:29–37.

    CAS  PubMed  Google Scholar 

  36. Tamim S, Vo DT, Uren PJ, Qiao M, et al. Genomic analyses reveal broad impact of miR-137-3p on genes associated with malignant transformation and neuronal differentiation in glioblastoma cells. PLoS ONE. 2014;9:e85591.

    PubMed  PubMed Central  Google Scholar 

  37. Chen T, Cai SL, Li J, et al. Mecp2-mediated epigenetic silencing of miR-137-3p contributes to colorectal adenoma-carcinoma sequence and tumor progression via relieving the suppression of c-Met. Sci Rep. 2017;7:44543.

    CAS  PubMed  PubMed Central  Google Scholar 

  38. Jin L, Hanigan CL, Wu Y, et al. Loss of LSD1 (lysine-specific demethylase 1) suppresses growth and alters gene expression of human colon cancer cells in a p53- and DNMT1(DNA methyltransferase 1)-independent manner. Biochem J. 2013;449:459–468.

    CAS  PubMed  Google Scholar 

  39. Smith AR, Marquez RT, Tsao WC, et al. Tumor suppressive microRNA-137 negatively regulates Musashi-1 and colorectal cancer progression. Oncotarget. 2015;6:12558–12573.

    PubMed  PubMed Central  Google Scholar 

  40. Dong P, Xiong Y, Watari H, et al. MiR-137-3p and miR-34a directly target Snail and inhibit EMT, invasion and sphere-forming ability of ovarian cancer cells. J Exp Clin Cancer Res. 2016;35:132.

    PubMed  PubMed Central  Google Scholar 

  41. Luo H, Shenoy AK, Li X, et al. MOF acetylates the histone demethylase LSD1 to suppress epithelial-to-mesenchymal transition. Cell Rep. 2016;15:2665–2678.

    CAS  PubMed  Google Scholar 

  42. Lin T, Ponn A, Hu X, Law BK, Lu J. Requirement of the histone demethylase LSD1 in Snai1-mediated transcriptional repression during epithelial-mesenchymal transition. Oncogene. 2010;29:4896–4904.

    CAS  PubMed  PubMed Central  Google Scholar 

  43. Daugaard I, Sanders KJ, Idica A, et al. miR-151a induces partial EMT by regulating E-cadherin in NSCLC cells. Oncogenesis. 2017;6:e366.

    CAS  PubMed  PubMed Central  Google Scholar 

  44. Yamashita N, Tokunaga E, Iimori M, et al. Epithelial paradox: clinical significance of coexpression of E-cadherin and vimentin with regard to invasion and metastasis of breast cancer. Clin Breast Cancer. 2018;18:e1003–e1009.

    CAS  PubMed  Google Scholar 

  45. Majello B, Gorini F, Sacca CD, Amente S. Expanding the role of the histone lysine-specific demethylase LSD1 in cancer. Cancers (Basel). 2019;11:324.

    CAS  Google Scholar 

  46. Kohnoh T, Hashimoto N, Ando A, et al. Hypoxia-induced modulation of PTEN activity and EMT phenotypes in lung cancers. Cancer Cell Int. 2016;16:33.

    PubMed  PubMed Central  Google Scholar 

  47. Wang JQ, Wu KJ. Epigenetic regulation of epithelial-mesenchymal transition by hypoxia in cancer: targets and therapy. Curr Pharm Des. 2015;21:1272–1278.

    CAS  PubMed  Google Scholar 

  48. Lee JY, Park JH, Choi HJ, et al. LSD1 demethylates HIF1alpha to inhibit hydroxylation and ubiquitin-mediated degradation in tumor angiogenesis. Oncogene. 2017;36:5512–5521.

    CAS  PubMed  Google Scholar 

  49. Bao L, Chen Y, Lai HT, et al. Methylation of hypoxia-inducible factor (HIF)-1alpha by G9a/GLP inhibits HIF-1 transcriptional activity and cell migration. Nucleic Acids Res. 2018;46:6576–6591.

    CAS  PubMed  PubMed Central  Google Scholar 

  50. Tanaka H, Yamamoto M, Hashimoto N, et al. Hypoxia-independent overexpression of hypoxia-inducible factor 1alpha as an early change in mouse hepatocarcinogenesis. Cancer Res. 2006;66:11263–11270.

    CAS  PubMed  Google Scholar 

  51. Birner P, Schindl M, Obermair A, Plank C, Breitenecker G, Oberhuber G. Overexpression of hypoxia-inducible factor 1alpha is a marker for an unfavorable prognosis in early-stage invasive cervical cancer. Cancer Res. 2000;60:4693–4696.

    CAS  PubMed  Google Scholar 

  52. Molinari C, Marisi G, Passardi A, Matteucci L, De Maio G, Ulivi P. Heterogeneity in colorectal cancer: a challenge for personalized medicine? Int J Mol Sci. 2018;19:3733.

    PubMed Central  Google Scholar 

  53. Fang Y, Liao G, Yu B. LSD1/KDM1A inhibitors in clinical trials: advances and prospects. J Hematol Oncol. 2019;12:129.

    PubMed  PubMed Central  Google Scholar 

  54. Schenk T, Chen WC, Gollner S, et al. Inhibition of the LSD1 (KDM1A) demethylase reactivates the all-trans-retinoic acid differentiation pathway in acute myeloid leukemia. Nat Med. 2012;18:605–611.

    CAS  PubMed  PubMed Central  Google Scholar 

  55. Sheng W, LaFleur MW, Nguyen TH, et al. LSD1 ablation stimulates anti-tumor immunity and enables checkpoint blockade. Cell. 2018;174:549–563 e519.

    Google Scholar 

  56. Morse MA, Hochster H, Benson A. Perspectives on treatment of metastatic colorectal cancer with immune checkpoint inhibitor therapy. Oncologist. 2020;25:33–45.

    CAS  PubMed  Google Scholar 

Download references

Acknowledgments

This work was supported by the National Natural Science Foundation of China [Grant Number 81771681]; Jiangsu Six Elite Units Foundation [Grant Number WSW-058].

Author information

Affiliations

Authors

Corresponding author

Correspondence to Xiaorong Zhou.

Ethics declarations

Conflict of interest

The authors declare no conflict of interest.

Additional information

Publisher's Note

Springer Nature remains neutral with regard to jurisdictional claims in published maps and institutional affiliations.

Electronic supplementary material

Below is the link to the electronic supplementary material.

Supplementary material 1 (DOCX 12 kb)

Supplementary material 2 (TIFF 1954 kb)

Rights and permissions

Reprints and Permissions

About this article

Verify currency and authenticity via CrossMark

Cite this article

Ding, X., Zhang, J., Feng, Z. et al. MiR-137-3p Inhibits Colorectal Cancer Cell Migration by Regulating a KDM1A-Dependent Epithelial–Mesenchymal Transition. Dig Dis Sci 66, 2272–2282 (2021). https://doi.org/10.1007/s10620-020-06518-6

Download citation

  • Received:

  • Accepted:

  • Published:

  • Issue Date:

  • DOI: https://doi.org/10.1007/s10620-020-06518-6

Keywords

  • Colorectal neoplasms
  • MicroRNAs
  • Epithelial–mesenchymal transition
  • Histone lysine demethylases
  • Neoplasm metastasis