Abstract
Background and Aims
Bacterially derived factors from the gut play a major role in the activation of inflammatory pathways in the liver and in the pathogenesis of alcoholic liver disease. The intestinal brush-border enzyme intestinal alkaline phosphatase (IAP) detoxifies a variety of bacterial pro-inflammatory factors and also functions to preserve gut barrier function. The aim of this study was to investigate whether oral IAP supplementation could protect against alcohol-induced liver disease.
Methods
Mice underwent acute binge or chronic ethanol exposure to induce alcoholic liver injury and steatosis ± IAP supplementation. Liver tissue was assessed for biochemical, inflammatory, and histopathological changes. An ex vivo co-culture system was used to examine the effects of alcohol and IAP treatment in regard to the activation of hepatic stellate cells and their role in the development of alcoholic liver disease.
Results
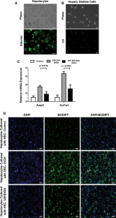
Pretreatment with IAP resulted in significantly lower serum alanine aminotransferase compared to the ethanol alone group in the acute binge model. IAP treatment attenuated the development of alcohol-induced fatty liver, lowered hepatic pro-inflammatory cytokine and serum LPS levels, and prevented alcohol-induced gut barrier dysfunction. Finally, IAP ameliorated the activation of hepatic stellate cells and prevented their lipogenic effect on hepatocytes.
Conclusions
IAP treatment protected mice from alcohol-induced hepatotoxicity and steatosis. Oral IAP supplementation could represent a novel therapy to prevent alcoholic-related liver disease in humans.








References
Miniño AM, Murphy SL, Xu J, et al. Deaths: final data for 2008. Natl Vital Stat Rep. 2011;7:1–126.
Varma V, Webb K, Mirza DF. Liver transplantation for alcoholic liver disease. World J Gastroenterol. 2010;21:4377–4393.
O’Shea RS, Dasarathy S, McCullough AJ. Alcoholic liver disease. Hepatology. 2010;51:307–328.
Celli R, Zhang X. Pathology of alcoholic liver disease. J Clin Transl Hepatol. 2014;15:103–109.
Thurman RG. Alcoholic liver injury involves activation of Kupffer cells by endotoxin. Am J Physiol Gastrointest Liver Physiol. 1998;275:G605–G611.
Lin HZ, Yang SQ, Zeldin G, et al. Chronic ethanol consumption induces the production of tumor necrosis factor-alpha and related cytokines in liver and adipose tissue. Alcohol Clin Exp Res. 1998;22:231S–237S.
Inokuchi S, Tsukamoto H, Park E, et al. Toll-like receptor 4 mediates alcohol-induced steatohepatitis through bone marrow-derived and endogenous liver cells in mice. Alcohol Clin Exp Res. 2011;35:1509–1518.
Bird GL, Sheron N, Goka AK, et al. Increased plasma tumor necrosis factor in sever alcoholic hepatitis. Ann Intern Med. 1990;112:917–920.
Felver ME, Mezey E, McGuire M, et al. Plasma tumor necrosis factor alpha predicts decreased long term survival in severe alcoholic hepatitis. Alcohol Clin Exp Res. 1990;14:255–259.
Seki E, Brenner DA. Toll-like receptors and adaptor molecules in liver disease: update. Hepatology. 2008;48:322–335.
Petrasek J, Mandrekar P, Szabo G. Toll-like receptors in the pathogenesis of alcoholic liver disease. Gastroenterol Res Pract. 2010;2010:710381.
Nanji AA, Khettry U, Sadrzadeh SM, et al. Severity of liver injury in experimental alcoholic liver disease. Correlation with plasma endotoxin, prostaglandin E2, leukotriene B4, and thromboxane B2. Am J Pathol. 1993;142:367–373.
Fukui H. Relation of endotoxin, endotoxin binding proteins and macrophages to severe alcoholic liver injury and multiple organ failure. Alcohol Clin Exp Res. 2005;29:172S–179S.
Horie Y, Kato S, Ohki E, et al. Role of endothelin in endotoxin-induced hepatic microvascular dysfunction in rats fed chronically with ethanol. J Gastroenterol Hepatol. 2001;16:916–922.
Horie Y, Kato S, Ohki E, et al. Hepatic microvascular dysfunction in endotoxemic rats after acute ethanol administration. Alcohol Clin Exp Res. 2000;24:691–698.
Deaciuc IV, Nikolova-Karakashian M, Fortunato F, et al. Apoptosis and dysregulated ceramide metabolism in a murine model of alcohol enhanced lipopolysaccharide hepatotoxicity. Alcohol Clin Exp Res. 2000;24:1557–1565.
Sandahl TD, Grønbaek H, Møller HJ, et al. Hepatic macrophage activation and the LPS pathway in patients with alcoholic hepatitis: a prospective cohort study. Am J Gastroenterol. 2014;109:1749–1756.
Mathurin P, Deng QG, Keshavarzian A, et al. Exacerbation of alcoholic liver injury by enteral endotoxin in rats. Hepatology. 2000;32:1008–1017.
Malo MS, Alam SN, Mostafa G, et al. Intestinal alkaline phosphatase preserves the normal homeostasis of gut microbiota. Gut. 2010;59:1476–1484.
Chen KT, Malo MS, Beasley-Topliffe LK, et al. A role for intestinal alkaline phosphatase in the maintenance of local gut immunity. Dig Dis Sci. 2011;56:1020–1027.
Bates JM, Akerlund J, Mittge E, et al. Intestinal alkaline phosphatase detoxifies lipopolysaccharide and prevents inflammation in zebrafish in response to the gut microbiota. Cell Host Microbe. 2007;2:371–382.
Chen KT, Malo MS, Moss AK, et al. Identification of specific targets for the gut mucosal defense factor intestinal alkaline phosphatase. Am J Physiol Gastrointest Liver Physiol. 2010;299:G467–G475.
Rentea RM, Liedel JL, Welak SR, et al. Intestinal alkaline phosphatase administration in newborns is protective of gut barrier function in a neonatal necrotizing enterocolitis rat model. J Pediatr Surg. 2012;47:1135–1142.
Nakano T, Inoue I, Koyama I, et al. Disruption of the murine intestinal alkaline phosphatase gene Akp3 impairs lipid transcytosis and induces visceral fat accumulation and hepatic steatosis. Am J Physiol Gastrointest Liver Physiol. 2007;292:G1439–G1449.
Kaliannan K, Hamarneh SR, Economopoulos KP, et al. Intestinal alkaline phosphatase prevents metabolic syndrome in mice. Proc Natl Acad Sci USA. 2013;110:7003–7008.
Hufnagel H, Bode C, Bode JC, et al. Damage of rat small intestine induced by ethanol. Effect of ethanol on fecal excretion of intestinal alkaline phosphatase. Res Exp Med. 1980;178:65–70.
Eloy R, Battinger F, Bignon JY, et al. Intestinal brush border enzymes and chronic alcohol ingestion. Res Exp Med. 1979;175:257–269.
Iakovleva LM. Structural and functional characteristic of rat jejunum after long-term exposure to alcohol. Morfologiia. 2012;141:45–48.
Carson EJ, Pruett SB. Development and characterization of a binge drinking model in mice for evaluation of the immunological effects of ethanol. Alcohol Clin Exp Res. 1996;20:132–138.
Zhou Z, Sun X, Lambert JC, et al. Metallothionein-independent zinc protection from alcoholic liver injury. Am J Pathol. 2002;160:2267–2274.
Folch J, Lees M. SLOANE STANLEY GH. A simple method for the isolation and purification of total lipides from animal tissues. J Biol Chem. 1957;226:497–509.
Mohar I, Brempelis KJ, Murray SA, et al. Isolation of non-parenchymal cells from the mouse liver. Methods Mol Biol. 2015;1325:3–17.
Hamarneh S, Morrison SA, Tantillo TJ, et al. A novel approach to maintaining gut mucosal integrity using an oral enzyme supplement. Ann Surg. 2014;260:706–715.
Reeves HL, Burt AD, Wood S, et al. Hepatic stellate cell activation occurs in the absence of hepatitis in alcoholic liver disease and correlates with the severity of steatosis. J Hepatol. 1996;25:677–683.
Jeong WI, Osei-Hyiaman D, Park O, et al. Paracrine activation of hepatic CB1 receptors by stellate cell-derived endocannabinoids mediates alcoholic fatty liver. Cell Metab. 2008;7:227–235.
Fukui H, Brauner B, Bode JC, et al. Plasma endotoxin concentrations in patients with alcoholic and nonalcoholic liver disease: reevaluation with an improved chromogenic assay. J Hepatol. 1991;12:162–169.
Bode C, Fukui H, Bode JC. “Hidden” endotoxin in plasma of patients with alcoholic liver disease. Eur J Gastroenterol Hepatol. 1993;5:257–262.
Rao R. Endotoxemia and gut barrier dysfunction in alcoholic liver disease. Hepatology. 2009;50:638–644.
Tamai H, Kato S, Horie Y, et al. Effect of acute ethanol administration on the intestinal absorption of endotoxin in rats. Alcohol Clin Exp Res. 2000;24:390–394.
Yan AW, Fouts DE, Brandl J, et al. Enteric dysbiosis associated with a mouse model of alcoholic liver disease. Hepatology. 2011;53:96–105.
Adachi Y, Moore LE, Bradford BU, et al. Antibiotics prevent liver injury in rats following long-term exposure to ethanol. Gastroenterology. 1995;108:218–224.
Forsyth CB, Farhadi A, Jakate SM, et al. Lactobacillus GG treatment ameliorates alcohol-induced intestinal oxidative stress, gut leakiness, and liver injury in a rat model of alcoholic steatohepatitis. Alcohol. 2009;43:163–172.
Eliakim R, Mahmood A, Alpers DH. Rat intestinal alkaline phosphatase secretion into lumen and serum is coordinately regulated. Biochim Biophys Acta. 1991;1091:1–8.
Schaller K, Höller H. Thiamine absorption in the rat. II. Intestinal alkaline phosphatase activity and thiamine absorption from rat small intestine in vitro and in-vivo. Int J Vitam Nutr Res. 1975;45:30–38.
Tsukamoto H, Lu SC. Current concepts in the pathogenesis of alcoholic liver injury. FASEB J. 2001;15:1335–1349.
Goldberg RF, Austen WG Jr, Zhang X, et al. Intestinal alkaline phosphatase is a gut mucosal defense factor maintained by enteral nutrition. Proc Natl Acad Sci USA. 2008;4:3551–3556.
Watson AJ, Hughes KR. TNF-α-induced intestinal epithelial cell shedding: implications for intestinal barrier function. Ann N Y Acad Sci. 2012;1258:1–8.
Gustot T, Lemmers A, Moreno C, et al. Differential liver sensitization to toll-like receptor pathways in mice with alcoholic fatty liver. Hepatology. 2006;43:989–1000.
Wang Z, Wu X, Zhang Y, et al. Discrepant roles of CpG ODN on acute alcohol-induced liver injury in mice. Int Immunopharmacol. 2012;12:526–533.
Oak S, Mandrekar P, Catalano D, et al. TLR2- and TLR4-mediated signals determine attenuation or augmentation of inflammation by acute alcohol in monocytes. J Immunol. 2006;176:7628–7635.
Lallès JP. Intestinal alkaline phosphatase: novel functions and protective effects. Nutr Rev. 2013;72:82–94.
Acknowledgments
Richard A. Hodin was supported by National Institute of Health grant NIH/NIDDK T32 (No. DK007754), The Ellison Foundation grant and Nutritional Obesity Research Center of Harvard (NORCH) NIH (No. P30-DK040561). We also thank the animal facility and the pathology lab at MGH for maintainance of animals and preparation of tissue sections.
Author information
Authors and Affiliations
Contributions
RAH, MYC, MSM, SRH, and BK contributed to study concept and theory; RAH, MYC, SRH, and BK contributed to research design; SRH, BK, KK, SAM, TJT, QT, MMRM, JMR, AK, WL, DH, AT, SSG, KPE, AKB, MSM, MYC, and RAH contributed to data acquisition; SRH, BK, KK, SAM, TJT, QT, MMRM, JMR, AK, WL, DH, AT, SSG, KPE, AKB, MSM, MYC, and RAH contributed to data analyses and interpretation; SRH, BK, SAM, KPE, MYC, and RAH contributed to statistical analyses; SRH, BK, CYM, and RAH contributed to drafting of the manuscript; all authors contributed to critical review of the manuscript for important intellectual content; RAH obtained funding; all authors contributed to approval of the manuscript; RAH and MYC supervised the study.
Corresponding authors
Ethics declarations
Conflict of interest
None.
Additional information
Sulaiman R. Hamarneh and Byeong-Moo Kim have contributed equally to this work.
Rights and permissions
About this article
Cite this article
Hamarneh, S.R., Kim, BM., Kaliannan, K. et al. Intestinal Alkaline Phosphatase Attenuates Alcohol-Induced Hepatosteatosis in Mice. Dig Dis Sci 62, 2021–2034 (2017). https://doi.org/10.1007/s10620-017-4576-0
Received:
Accepted:
Published:
Issue Date:
DOI: https://doi.org/10.1007/s10620-017-4576-0