Skip to main content

Roles of microRNA-330 and Its Target Gene ING4 in the Development of Aggressive Phenotype in Hepatocellular Carcinoma Cells

Abstract

Background

Aberrant expression of microRNAs contributes to tumor growth and progression.

Aims

This study was designed to explore the prognostic and biological significance of miR-330 in hepatocellular carcinoma (HCC).

Methods

The expression of miR-330 and its associations with tumor parameters and overall survival were analyzed in HCC patients. The biological functions of miR-330 in HCC cell growth, invasion, and tumorigenesis were investigated. Bioinformatic analysis and luciferase reporter assays were performed to search for potential targets of miR-330.

Results

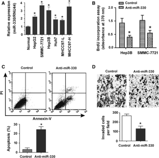
The miR-330 level was significantly higher in HCCs than in adjacent normal tissues (P = 0.0085). High expression of miR-330 was significantly associated with more aggressive phenotypes and shorter overall survival in HCC. Loss- and gain-of-function studies indicated the favorable effect of miR-330 on tumor cell growth, invasion, and tumorigenesis. Inhibitor of growth 4 (ING4) was identified to be a direct target of miR-330. Overexpression of miR-330 reduced the expression of ING4 in HCC cells. Importantly, restoration of ING4 almost completely reversed the promotion of HCC cell proliferation and invasion by miR-330.

Conclusions

Altogether, this study demonstrates that upregulation of miR-330 is associated with poor prognosis and contributes to more aggressive phenotypes of HCC. The oncogenic role of miR-330 in HCC is linked to downregulation of ING4.

This is a preview of subscription content, access via your institution.

Fig. 1
Fig. 2
Fig. 3
Fig. 4
Fig. 5

References

  1. Venook AP, Papandreou C, Furuse J, de Guevara LL. The incidence and epidemiology of hepatocellular carcinoma: a global and regional perspective. Oncologist. 2010;15:5–13.

    Article  PubMed  Google Scholar 

  2. Tagliamonte M, Petrizzo A, Tornesello ML, Ciliberto G, Buonaguro FM, Buonaguro L. Combinatorial immunotherapy strategies for hepatocellular carcinoma. Curr Opin Immunol. 2016;39:103–113.

    CAS  Article  PubMed  Google Scholar 

  3. Pavkovic M, Vaidya VS. MicroRNAs and drug-induced kidney injury. Pharmacol Ther. 2016;163:48–57.

    CAS  Article  PubMed  Google Scholar 

  4. Lu D, Xu AD. Mini review: circular RNAs as potential clinical biomarkers for disorders in the central nervous system. Front Genet. 2016;7:53.

    Article  PubMed  PubMed Central  Google Scholar 

  5. Pinweha P, Rattanapornsompong K, Charoensawan V, Jitrapakdee S. MicroRNAs and oncogenic transcriptional regulatory networks controlling metabolic reprogramming in cancers. Comput Struct Biotechnol J. 2016;14:223–233.

    CAS  Article  PubMed  PubMed Central  Google Scholar 

  6. Pfeffer SR, Yang CH, Pfeffer LM. The role of miR-21 in cancer. Drug Dev Res. 2015;76:270–277.

    CAS  Article  PubMed  Google Scholar 

  7. Agostini M, Knight RA. miR-34: from bench to bedside. Oncotarget. 2014;5:872–881.

    Article  PubMed  PubMed Central  Google Scholar 

  8. Svoronos AA, Engelman DM, Slack FJ. OncomiR or tumor suppressor? The duplicity of MicroRNAs in cancer. Cancer Res. 2016;76:3666–3670.

    CAS  Article  PubMed  Google Scholar 

  9. Wu GG, Li WH, He WG, et al. Mir-184 post-transcriptionally regulates SOX7 expression and promotes cell proliferation in human hepatocellular carcinoma. PLoS ONE. 2014;9:e88796.

    Article  PubMed  PubMed Central  Google Scholar 

  10. Emdad L, Janjic A, Alzubi MA, et al. Suppression of miR-184 in malignant gliomas upregulates SND1 and promotes tumor aggressiveness. Neuro-oncology. 2015;17:419–429.

    CAS  PubMed  Google Scholar 

  11. Lee KH, Chen YL, Yeh SD, et al. MicroRNA-330 acts as tumor suppressor and induces apoptosis of prostate cancer cells through E2F1-mediated suppression of Akt phosphorylation. Oncogene. 2009;28:3360–3370.

    CAS  Article  PubMed  Google Scholar 

  12. Mao Y, Chen H, Lin Y, et al. microRNA-330 inhibits cell motility by downregulating Sp1 in prostate cancer cells. Oncol Rep. 2013;30:327–333.

    CAS  PubMed  Google Scholar 

  13. Qu S, Yao Y, Shang C, et al. MicroRNA-330 is an oncogenic factor in glioblastoma cells by regulating SH3GL2 gene. PLoS ONE. 2012;7:e46010.

    CAS  Article  PubMed  PubMed Central  Google Scholar 

  14. Meng H, Wang K, Chen X, et al. MicroRNA-330-3p functions as an oncogene in human esophageal cancer by targeting programmed cell death 4. Am J Cancer Res. 2015;5:1062–1075.

    CAS  PubMed  PubMed Central  Google Scholar 

  15. Colla S, Tagliaferri S, Morandi F, et al. The new tumor-suppressor gene inhibitor of growth family member 4 (ING4) regulates the production of proangiogenic molecules by myeloma cells and suppresses hypoxia-inducible factor-1 alpha (HIF-1alpha) activity: involvement in myeloma-induced angiogenesis. Blood. 2007;110:4464–4475.

    CAS  Article  PubMed  Google Scholar 

  16. Liu X, Shi H, Liu B, Li J, Liu Y, Yu B. miR-330-3p controls cell proliferation by targeting early growth response 2 in non-small-cell lung cancer. Acta Biochim Biophys Sin (Shanghai). 2015;47:431–440.

    Article  Google Scholar 

  17. Li Y, Zhu X, Xu W, Wang D, Yan J. miR-330 regulates the proliferation of colorectal cancer cells by targeting Cdc42. Biochem Biophys Res Commun. 2013;431:560–565.

    CAS  Article  PubMed  Google Scholar 

  18. Gunduz M, Gunduz E, Rivera RS, Nagatsuka H. The inhibitor of growth (ING) gene family: potential role in cancer therapy. Curr Cancer Drug Targets. 2008;8:275–284.

    CAS  Article  PubMed  Google Scholar 

  19. Coles AH, Jones SN. The ING gene family in the regulation of cell growth and tumorigenesis. J Cell Physiol. 2009;218:45–57.

    CAS  Article  PubMed  PubMed Central  Google Scholar 

  20. Qu H, Yin H, Yan S, Tao M, Xie Y, Chen W. Inhibitor of growth 4 suppresses colorectal cancer growth and invasion by inducing G1 arrest, inhibiting tumor angiogenesis and reversing epithelial-mesenchymal transition. Oncol Rep. 2016;35:2927–2935.

    PubMed  Google Scholar 

  21. Zhang H, Zhou X, Xu C, et al. Synergistic tumor suppression by adenovirus-mediated ING4/PTEN double gene therapy for gastric cancer. Cancer Gene Ther. 2016;23:13–23.

    CAS  Article  PubMed  Google Scholar 

  22. Wu J, Zhu Y, Xu C, et al. Adenovirus-mediated p53 and ING4 gene co-transfer elicits synergistic antitumor effects through enhancement of p53 acetylation in breast cancer. Oncol Rep. 2016;35:243–252.

    CAS  PubMed  Google Scholar 

  23. Xu M, Xie Y, Sheng W, Miao J, Yang J. Adenovirus-mediated ING4 gene transfer in osteosarcoma suppresses tumor growth via induction of apoptosis and inhibition of tumor angiogenesis. Technol Cancer Res Treat. 2015;14:617–626.

    PubMed  Google Scholar 

  24. Fang F, Luo LB, Tao YM, Wu F, Yang LY. Decreased expression of inhibitor of growth 4 correlated with poor prognosis of hepatocellular carcinoma. Cancer Epidemiol Biomark Prev. 2009;18:409–416.

    CAS  Article  Google Scholar 

  25. Rakshit N, Yang S, Zhou W, et al. Adenovirus-mediated co-expression of ING4 and PTEN cooperatively enhances their antitumor activity in human hepatocellular carcinoma cells. Acta Biochimica et Biophysica Sinica (Shanghai). 2016;48:704–713.

    Article  Google Scholar 

Download references

Acknowledgments

This work was supported by the Youth Foundation of the Affiliated Hospital of Qingdao University of China (Nos. 2192 and 2193).

Author information

Affiliations

Authors

Corresponding author

Correspondence to Chuandong Sun.

Ethics declarations

Conflict of interest

None.

Rights and permissions

Reprints and Permissions

About this article

Verify currency and authenticity via CrossMark

Cite this article

Hu, X., Feng, Y., Sun, L. et al. Roles of microRNA-330 and Its Target Gene ING4 in the Development of Aggressive Phenotype in Hepatocellular Carcinoma Cells. Dig Dis Sci 62, 715–722 (2017). https://doi.org/10.1007/s10620-016-4429-2

Download citation

  • Received:

  • Accepted:

  • Published:

  • Issue Date:

  • DOI: https://doi.org/10.1007/s10620-016-4429-2

Keywords

  • Growth
  • Invasion
  • microRNA
  • Oncogene
  • Prognosis