Skip to main content

Cytoglobin May Be Involved in the Healing Process of Gastric Mucosal Injuries in the Late Phase Without Angiogenesis

Abstract

Background and Aims

Cytoglobin (Cygb) is the newest globin family and is upregulated during hypoxia to maintain the oxygen status. Herein, we investigated Cygb expression in both acute and chronic gastric mucosal injuries.

Methods

Acute gastric mucosal injuries in rats were produced by oral administration of indomethacin, followed by sacrifice at 1, 3, 6, 24, and 48 h. Gastric ulcer was produced by acetic acid, followed by sacrifice on days 3, 7, 11, 18, and 25. Each protein expression of Cygb and hypoxia-inducible factor (HIF)-1α was evaluated by western blotting. We measured vascular endothelial growth factor (VEGF) mRNA by RT-PCR and examined localization of Cygb by immunofluorescence.

Results

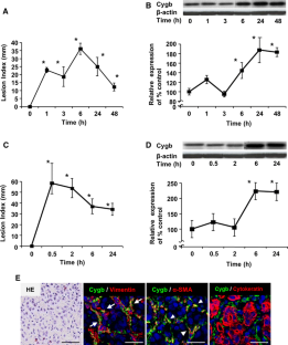
In indomethacin-induced injury, Cygb protein was significantly increased at 24 h. In ulcerated tissues, HIF-1α protein was significantly increased on days 7 and 11 (1.83 ± 0.11 and 2.12 ± 0.19 folds, respectively, p < 0.05 and 0.01), which corresponded to the early healing phase. In contrast, Cygb protein was significantly increased on days 11 and 18 (1.87 ± 0.13 and 1.60 ± 0.06 folds, respectively, p < 0.05), which demonstrated late phase. Though these proteins peaked on day 11, VEGF mRNA was gradually increased from day 11 to 18. Cygb was expressed in fibroblasts and myofibroblasts in both acute and chronic models. Cygb and HIF-1α were abundantly colocalized at the ulcer margin before angiogenesis development. However, faint localization was observed with angiogenesis.

Conclusions

Cygb may be involved in the healing process of gastric mucosal injuries in the late phase without angiogenesis.

This is a preview of subscription content, access via your institution.

Fig. 1
Fig. 2
Fig. 3
Fig. 4

Abbreviations

Cygb:

Cytoglobin

NO:

Nitric oxide

HRE:

Hypoxia response element

HIF:

Hypoxia-inducible factor

VEGF:

Vascular endothelial growth factor

RT-PCR:

Reverse transcription-polymerase chain reaction

α-SMA:

α-smooth muscle actin

vWF:

von Willebrand factor

References

  1. Kawada N, Kristensen DB, Asahina K, et al. Characterization of a stellate cell activation-associated protein (STAP) with peroxidase activity found in rat hepatic stellate cells. J Biol Chem. 2001;276:25318–25323.

    PubMed  Article  CAS  Google Scholar 

  2. Asahina K, Kawada N, Kristensen DB, et al. Characterization of human stellate cell activation-associated protein and its expression in human liver. Biochim Biophys Acta. 2002;1577:471–475.

    PubMed  Article  CAS  Google Scholar 

  3. Nakatani K, Okuyama H, Shimahara Y, et al. Cytoglobin/STAP, its unique localization in splanchnic fibroblast-like cells and function in organ fibrogenesis. Lab Invest. 2004;84:91–101.

    PubMed  Article  CAS  Google Scholar 

  4. Fordel E, Thijs L, Moens L, Dewilde S. Neuroglobin and cytoglobin expression in mice. Evidence for a correlation with reactive oxygen species scavenging. FEBS J. 2007;274:1312–1317.

    PubMed  Article  CAS  Google Scholar 

  5. Mammen PP, Shelton JM, Ye Q, et al. Cytoglobin is a stress-responsive hemoprotein expressed in the developing and adult brain. J Histochem Cytochem. 2006;54:1349–1361.

    PubMed  Article  CAS  Google Scholar 

  6. Fago A, Hundahl C, Dewilde S, Gilany K, Moens L, Weber RE. Allosteric regulation and temperature dependence of oxygen binding in human neuroglobin and cytoglobin. Molecular mechanisms and physiological significance. J Biol Chem. 2004;279:44417–44426.

    PubMed  Article  CAS  Google Scholar 

  7. Burmester T, Ebner B, Weich B, Hankeln T. Cytoglobin: a novel globin type ubiquitously expressed in vertebrate tissues. Mol Biol Evol. 2002;19:416–421.

    PubMed  Article  CAS  Google Scholar 

  8. Hankeln T, Ebner B, Fuchs C, et al. Neuroglobin and cytoglobin in search of their role in the vertebrate globin family. J Inorg Biochem. 2005;99:110–119.

    PubMed  Article  CAS  Google Scholar 

  9. Schmidt M, Gerlach F, Avivi A, et al. Cytoglobin is a respiratory protein in connective tissue and neurons, which is up-regulated by hypoxia. J Biol Chem. 2004;279:8063–8069.

    PubMed  Article  CAS  Google Scholar 

  10. Fordel E, Geuens E, Dewilde S, et al. Cytoglobin expression is upregulated in all tissues upon hypoxia: an in vitro and in vivo study by quantitative real-time PCR. Biochem Biophys Res Commun. 2004;319:342–348.

    PubMed  Article  CAS  Google Scholar 

  11. Guo X, Philipsen S, Tan-Un KC. Study of the hypoxia-dependent regulation of human CYGB gene. Biochem Biophys Res Commun. 2007;364:145–150.

    PubMed  Article  CAS  Google Scholar 

  12. Ferrara N. Role of vascular endothelial growth factor in regulation of physiological angiogenesis. Am J Physiol Cell Physiol. 2001;280:C1358–C1366.

    PubMed  CAS  Google Scholar 

  13. Takahashi M, Kawabe T, Ogura K, et al. Expression of vascular endothelial growth factor at the human gastric ulcer margin and in cultured gastric fibroblasts: a new angiogenic factor for gastric ulcer healing. Biochem Biophys Res Commun. 1997;234:493–498.

    PubMed  Article  CAS  Google Scholar 

  14. Jones MK, Itani RM, Wang H, et al. Activation of VEGF and Ras genes in gastric mucosa during angiogenic response to ethanol injury. Am J Physiol. 1999;276:G1345–G1355.

    PubMed  CAS  Google Scholar 

  15. Hashimoto H, Akimoto M, Maeda A, Shigemoto M, Yamashito K. Relation of hypoxia-inducible factor-1alpha to vascular endothelial growth factor and vasoactive factors during healing of gastric ulcers. J Cardiovasc Pharmacol. 2004;44:S407–S409.

    PubMed  Article  CAS  Google Scholar 

  16. Forsythe JA, Jiang BH, Iyer NV, et al. Activation of vascular endothelial growth factor gene transcription by hypoxia-inducible factor 1. Mol Cell Biol. 1996;16:4604–4613.

    PubMed  CAS  Google Scholar 

  17. Salceda S, Caro J. Hypoxia-inducible factor 1alpha (HIF-1alpha) protein is rapidly degraded by the ubiquitin-proteasome system under normoxic conditions. Its stabilization by hypoxia depends on redox-induced changes. J Biol Chem. 1997;272:22642–22647.

    PubMed  Article  CAS  Google Scholar 

  18. Ito M, Tanaka S, Kim S, et al. The specific expression of hypoxia inducible factor-1alpha in human gastric mucosa induced by nonsteroidal anti-inflammatory drugs. Aliment Pharmacol Ther. 2003;18:90–98.

    PubMed  Article  CAS  Google Scholar 

  19. Baatar D, Jones MK, Tsugawa K, et al. Esophageal ulceration triggers expression of hypoxia-inducible factor-1 alpha and activates vascular endothelial growth factor gene: implications for angiogenesis and ulcer healing. Am J Pathol. 2002;161:1449–1457.

    PubMed  Article  CAS  Google Scholar 

  20. Semenza GL, Jiang BH, Leung SW, et al. Hypoxia response elements in the aldolase A, enolase 1, and lactate dehydrogenase A gene promoters contain essential binding sites for hypoxia-inducible factor 1. J Biol Chem. 1996;271:32529–32537.

    PubMed  Article  CAS  Google Scholar 

  21. Watanabe T, Higuchi K, Hamaguchi M, et al. Monocyte chemotactic protein-1 regulates leukocyte recruitment during gastric ulcer recurrence induced by tumor necrosis factor-alpha. Am J Physiol Gastrointest Liver Physiol. 2004;287:G919–G928.

    PubMed  Article  CAS  Google Scholar 

  22. Taira K, Watanabe T, Tanigawa T, et al. Roles of cyclooxygenase-2 and prostaglandin E receptors in gastric mucosal defense in Helicobacter pylori-infected mice. Inflammopharmacology. 2007;15:132–138.

    PubMed  Article  CAS  Google Scholar 

  23. Okabe S, Roth JL, Pfeiffer CJ. A method for experimental, penetrating gastric and duodenal ulcers in rats. Observations on normal healing. Am J Dig Dis. 1971;16:277–284.

    PubMed  Article  CAS  Google Scholar 

  24. Tominaga K, Arakawa T, Kim S, Iwao H, Kobayashi K. Increased expression of transforming growth factor-beta1 during gastric ulcer healing in rats. Dig Dis Sci. 1997;42:616–625.

    PubMed  Article  CAS  Google Scholar 

  25. Hayakawa T, Fujiwara Y, Hamaguchi M, et al. Roles of cyclooxygenase 2 and microsomal prostaglandin E synthase 1 in rat acid reflux oesophagitis. Gut. 2006;55:450–456.

    PubMed  Article  CAS  Google Scholar 

  26. Uchida M, Kawano O, Misaki N, Saitoh K, Irino O. Healing of acetic acid-induced gastric ulcer and gastric mucosal PGI2 level in rats. Dig Dis Sci. 1990;35:80–85.

    PubMed  Article  CAS  Google Scholar 

  27. Xu R, Harrison PM, Chen M, et al. Cytoglobin overexpression protects against damage-induced fibrosis. Mol Ther. 2006;13:1093–1100.

    PubMed  Article  CAS  Google Scholar 

  28. Grinnell F, Billingham RE, Burgess L. Distribution of fibronectin during wound healing in vivo. J Invest Dermatol. 1981;76:181–189.

    PubMed  Article  CAS  Google Scholar 

  29. Kurkinen M, Vaheri A, Roberts PJ, Stenman S. Sequential appearance of fibronectin and collagen in experimental granulation tissue. Lab Invest. 1980;43:47–51.

    PubMed  CAS  Google Scholar 

Download references

Conflict of interest

None.

Author information

Affiliations

Authors

Corresponding author

Correspondence to Kazunari Tominaga.

Rights and permissions

Reprints and Permissions

About this article

Cite this article

Tanaka, F., Tominaga, K., Sasaki, E. et al. Cytoglobin May Be Involved in the Healing Process of Gastric Mucosal Injuries in the Late Phase Without Angiogenesis. Dig Dis Sci 58, 1198–1206 (2013). https://doi.org/10.1007/s10620-012-2514-8

Download citation

  • Received:

  • Accepted:

  • Published:

  • Issue Date:

  • DOI: https://doi.org/10.1007/s10620-012-2514-8

Keywords

  • Stomach ulcer
  • Hypoxia
  • Angiogenesis
  • Mesenchyme
  • Fibroblast