Abstract
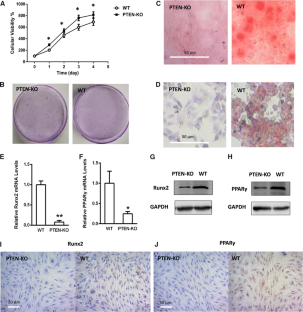
The tumor suppressor PTEN is involved in the regulation of cell proliferation, lineage determination, motility, adhesion and apoptosis. Loss of PTEN in the bone mesenchymal stem cells (BMSCs) was shown to change their function in the repair tissue. So far, the CRISPR/Cas9 system has been proven extremely simple and flexible. Using this system to manipulate PTEN gene editing could produce the PTEN-Knocking-out (PTEN-KO) strain. We knocked out PTEN in MSCs and validated the expression by PCR and Western blot. To clarify the changes in proliferation, CCK-8 assay was applied. In support, living cell proportion was assessed by Trypan blue staining. For osteogenic and adipogenic induction, cells were cultured in different media for 2 weeks. Oil red staining and alizarin red staining were performed for assessment of osteogenic or adipogenic differentiation. The expression of Id4, Runx2, ALP and PPARγ was examined by qPCR and immunocytochemistry staining. The PTEN-KO strain was identified by sequencing. The PTEN-KO cells had an increased cell viability and higher survival compared with the wild type. However, decreased expression of Runx2 and PPARγ was found in the PTEN loss strain after induction, and consistently decreased osteogenic or adipogenic differentiation was observed by alizarin and oil red staining. Together, PTEN-KO strain showed an increased proliferation capability but decreased multi-directional differentiation potential. When BMSCs serve as seed cells for tissue engineering, the PTEN gene may be used as an indicator.


Similar content being viewed by others
Abbreviations
- CRISPR:
-
Clustered, regularly interspaced, short palindromic repeats
- FBS:
-
Fetal bovine serum
- MSCs:
-
Mesenchymal stem cells
- PTEN:
-
Phosphatase and tensin homolog deleted from chromosome 10
- SEM:
-
Standard error of mean
- TALENs:
-
Transcription activator-like effector nucleases
- ZFNs:
-
Zinc-finger nucleases
References
Guo XR, Hu QY, Yuan YH, Tang XJ, Yang ZS, Zou DD, Bian LJ, Dai LJ, Li DS (2016) PTEN-mRNA engineered mesenchymal stem cell-mediated cytotoxic effects on U251 glioma cells. Oncol Lett 11:2733–2740
Huang J, Yuan SX, Wang DX, Wu QX, Wang X, Pi CJ, Zou X, Chen L, Ying LJ, Wu K, Yang JQ, Sun WJ, Deng ZL, He BC (2014) The role of COX-2 in mediating the effect of PTEN on BMP9 induced osteogenic differentiation in mouse embryonic fibroblasts. Biomaterials 35:9649–9659
Hwang WY, Fu Y, Reyon D, Maeder ML, Tsai SQ, Sander JD, Peterson RT, Yeh JR, Joung JK (2013) Efficient genome editing in zebrafish using a CRISPR-Cas system. Nat Biotechnol 31:227–229
Kajimoto H, Kai H, Aoki H, Uchiwa H, Aoki Y, Yasuoka S, Anegawa T, Mishina Y, Suzuki A, Fukumoto Y, Imaizumi T (2015) BMP type I receptor inhibition attenuates endothelial dysfunction in mice with chronic kidney disease. Kidney Int 87:128–136
Liu X, Chen T, Wu Y, Tang Z (2017) Role and mechanism of PTEN in adiponectin-induced osteogenesis in human bone marrow mesenchymal stem cells. Biochem Biophys Res Commun 483:712–717
Niu J, Zhang B, Chen H (2014) Applications of TALENs and CRISPR/Cas9 in human cells and their potentials for gene therapy. Mol Biotechnol 56:681–688
Ran FA, Hsu PD, Wright J, Agarwala V, Scott DA, Zhang F (2013) Genome engineering using the CRISPR-Cas9 system. Nat Protoc 8:2281–2308
Song G, Xu G, Ji C, Shi C, Shen Y, Chen L, Zhu L, Yang L, Zhao Y, Guo X (2014) The role of microRNA-26b in human adipocyte differentiation and proliferation. Gene 533:481–487
Song BQ, Chi Y, Li X, Du WJ, Han ZB, Tian JJ, Li JJ, Chen F, Wu HH, Han LX, Lu SH, Zheng YZ, Han ZC (2015) Inhibition of Notch Signaling Promotes the Adipogenic Differentiation of Mesenchymal Stem Cells Through Autophagy Activation and PTEN-PI3 K/AKT/mTOR Pathway. Cell Physiol Biochem 36:1991–2002
Song H, Zhang Y, Liu N, Wan C, Zhang D, Zhao S, Kong Y, Yuan L (2016) miR-92b regulates glioma cells proliferation, migration, invasion, and apoptosis via PTEN/Akt signaling pathway. J Physiol Biochem 72:201–211
Tan W, Gu Z, Shen B, Jiang J, Meng Y, Da Z, Liu H, Tao T, Cheng C (2015) PTEN/Akt-p27(kip1) Signaling Promote the BM-MSCs Senescence and Apoptosis in SLE Patients. J Cell Biochem 116:1583–1594
Tang J, Li L, Huang W, Sui C, Yang Y, Lin X, Hou G, Chen X, Fu J, Yuan S, Li S, Wen W, Tang S, Cao D, Wu M, Chen L, Wang H (2015) MiR-429 increases the metastatic capability of HCC via regulating classic Wnt pathway rather than epithelial-mesenchymal transition. Cancer Lett 364:33–43
Tian DD, Zhang RX, Wu N, Yuan W, Luo SH, Chen HQ, Liu Y, Wang Y, He BC, Deng ZL (2017) Tetrandrine inhibits the proliferation of human osteosarcoma cells by upregulating the PTEN pathway. Oncol Rep 37:2795–2802
Trohatou O, Zagoura D, Orfanos NK, Pappa KI, Marinos E, Anagnou NP, Roubelakis MG (2017) miR-26a Mediates Adipogenesis of Amniotic Fluid Mesenchymal Stem/Stromal Cells via PTEN, Cyclin E1, and CDK6. Stem Cells Dev 26:482–494
Wang H, Yang H, Shivalila CS, Dawlaty MM, Cheng AW, Zhang F, Jaenisch R (2013) One-step generation of mice carrying mutations in multiple genes by CRISPR/Cas-mediated genome engineering. Cell 153:910–918
Wei C, Liu J, Yu Z, Zhang B, Gao G, Jiao R (2013) TALEN or Cas9–rapid, efficient and specific choices for genome modifications. J Genet Genom 40:281–289
Wu YR, Qi HJ, Deng DF, Luo YY, Yang SL (2016) MicroRNA-21 promotes cell proliferation, migration, and resistance to apoptosis through PTEN/PI3 K/AKT signaling pathway in esophageal cancer. Tumour Biol 37:12061–12070
Zhou J, Hu Y, Chen Y, Yang L, Song J, Tang Y, Deng F, Zheng L (2016a) Dicer-dependent pathway contribute to the osteogenesis mediated by regulation of Runx2. Am J Transl Res 8:5354–5369
Zhou XM, Sun R, Luo DH, Sun J, Zhang MY, Wang MH, Yang Y, Wang HY, Mai SJ (2016b) Upregulated TRIM29 promotes proliferation and metastasis of nasopharyngeal carcinoma via PTEN/AKT/mTOR signal pathway. Oncotarget 7:13634–13650
Zhu G, Chai J, Ma L, Duan H, Zhang H (2013) Downregulated microRNA-32 expression induced by high glucose inhibits cell cycle progression via PTEN upregulation and Akt inactivation in bone marrow-derived mesenchymal stem cells. Biochem Biophys Res Commun 433:526–531
Author information
Authors and Affiliations
Corresponding author
Rights and permissions
About this article
Cite this article
Shen, Y., Zhang, J., Yu, T. et al. Generation of PTEN knockout bone marrow mesenchymal stem cell lines by CRISPR/Cas9-mediated genome editing. Cytotechnology 70, 783–791 (2018). https://doi.org/10.1007/s10616-017-0183-3
Received:
Accepted:
Published:
Issue Date:
DOI: https://doi.org/10.1007/s10616-017-0183-3


