Skip to main content

Associations Between Parental Attachment and Course of Depression Between Adolescence and Young Adulthood

Abstract

A study of the associations of maternal, paternal and peer attachment with the course of depression from adolescence to young adulthood. In the Youth and Mental Health study 242 adolescents completed the Kiddie-Schedule for Affective Disorders and Schizophrenia-Present and Lifetime version for depressive disorders at age 15 and 20. Attachment was measured with the inventory for parent and peer attachment, separately for mother, father, and peers, at age 15. Multinomial logistic regression, indicated insecure attachment relationships with both parents, but not with peers, and were associated with the course of depression. Less secure attachment to mothers was associated with becoming depressed. Less secure attachment to both parents was associated with becoming well and remaining depressed. These results suggest attachment relationships with parents as potential influences on the course of depression and may provide important framework for clinical work with adolescents and young adults.

This is a preview of subscription content, access via your institution.

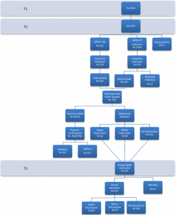
Fig. 1

References

  1. Caspi A, Sugden K, Moffitt TE, Taylor A, Craig IW, Harrington H et al (2003) Influence of life stress on depression: moderation by a polymorphism in the 5-HTT gene. Science 301(5631):386–389

    PubMed  Article  Google Scholar 

  2. Rice F, Harold G, Thapar A (2002) The genetic aetiology of childhood depression: a review. J Child Psychol Psychiatry 43(1):65–79

    PubMed  Article  Google Scholar 

  3. Ingram RE, Trenary L, Odom M, Berry L, Nelson T (2007) Cognitive, affective and social mechanisms in depression risk: cognition, hostility, and coping style. Cogn Emot 21(1):78–94

    Article  Google Scholar 

  4. Cicchetti D (1993) Developmental psychopathology—reactions, reflections, projections. Dev Rev 13(4):471–502

    Article  Google Scholar 

  5. Hartrup WW, Laursen B (1999) Relationships as developmental contexts: Retrospective themes and contemporary issues. In: WACBL (ed) Relationships as developmental contexts

  6. Copeland WE, Adair CE, Smetanin P, Stiff D, Briante C, Colman I et al (2013) Diagnostic transitions from childhood to adolescence to early adulthood. J Child Psychol Psychiatry 54(7):791–799

    PubMed Central  PubMed  Article  Google Scholar 

  7. Armsden GC, Greenberg MT (1989) The inventory of parent and peer attachment: preliminary test manual. University of Washington (available from Mark Greenberg, mxg47@psi.edu), Seattle

  8. Rudolph KD, Flynn M, Abaied JL (2008) A developmental perspective on interpersonal theories of youth depression. In: Hankin JZABL (ed) Handbook of depression in children and adolescents. Guilford Press, New York

    Google Scholar 

  9. Association AP (2000) Diagnostic and statistic manual of mental disorders. Washington, DC

  10. Barbe RP, Williamson DE, Bridge JA, Birmaher B, Dahl RE, Axelson DA et al (2005) Clinical differences between suicidal and nonsuicidal depressed children and adolescents. J Clin Psychiatry 66(4):492–498

    PubMed  Article  Google Scholar 

  11. Jaffee SR, Moffitt TE, Caspi A, Fombonne E, Poulton R, Martin J (2002) Differences in early childhood risk factors for juvenile-onset and adult-onset depression. Arch Gen Psychiatry 59(3):215–222

    PubMed  Article  Google Scholar 

  12. Sund AM, Larsson B, Wichstrom L (2011) Prevalence and characteristics of depressive disorders in early adolescents in Central Norway. Child Adolesc Psychiatry Ment Health 5(1):28

    PubMed Central  PubMed  Article  Google Scholar 

  13. Allen NB, Kuppens P, Sheeber LB (2012) Heart rate responses to parental behavior in depressed adolescents. Biol Psychol 90(1):80–87

    PubMed Central  PubMed  Article  Google Scholar 

  14. Vander Stoep A, Adrian MC, Rhew IC, McCauley E, Herting JR, Kraemer HC (2012) Identifying comorbid depression and disruptive behavior disorders: comparison of two approaches used in adolescent studies. J Psychiatr Res 46(7):873–881

  15. Sihvola E, Keski-Rahkonen A, Dick DM, Pulkkinen L, Rose RJ, Marttunen M et al (2007) Minor depression in adolescence: phenomenology and clinical correlates. J Affect Disord 97(1–3):211–218

    PubMed Central  PubMed  Article  Google Scholar 

  16. Costello EJ, Copeland W, Angold A (2011) Trends in psychopathology across the adolescent years: what changes when children become adolescents, and when adolescents become adults? J Child Psychol Psychiatry 52(10):1015–1025

    PubMed Central  PubMed  Article  Google Scholar 

  17. Thapar A, Collishaw S, Pine DS, Thapar AK (2012) Depression in adolescence. Lancet 379(9820):1056–1067

    PubMed Central  PubMed  Article  Google Scholar 

  18. Association AP (2013) Diagnostic and statistical manual of mental disorders-5. American Psychiatric Association, Washington

    Google Scholar 

  19. Hankin BL, Abramson LY, Moffitt TE, Silva PA, McGee R, Angell KE (1998) Development of depression from preadolescence to young adulthood: emerging gender differences in a 10-year longitudinal study. J Abnorm Psychol 107(1):128–140

    PubMed  Article  Google Scholar 

  20. Haarasilta L, Marttunen M, Kaprio J, Aro H (2001) The 12-month prevalence and characteristics of major depressive episode in a representative nationwide sample of adolescents and young adults. Psychol Med 31(7):1169–1179

    PubMed  Article  Google Scholar 

  21. Costello EJ, Erkanli A, Angold A (2006) Is there an epidemic of child or adolescent depression? J Child Psychol Psychiatry 47(12):1263–1271

    Google Scholar 

  22. Lemstra M, Neudorf C, D’Arcy C, Kunst A, Warren LM, Bennett NR (2008) A systematic review of depressed mood and anxiety by SES in youth aged 10–15 years. Can J Public Health 99(2):125–129

    PubMed  Google Scholar 

  23. Pettit JW, Lewinsohn PM, Seeley JR, Roberts RE, Yaroslavsky I (2010) Developmental relations between depressive symptoms, minor hassles, and major events from adolescence through age 30 years. J Abnorm Psychol 119(4):811–824

    PubMed Central  PubMed  Article  Google Scholar 

  24. Twenge JM, Nolen-Hoeksema S (2002) Age, gender, race, socioeconomic status, and birth cohort differences on the children’s depression inventory: a meta-analysis. J Abnorm Psychol 111(4):578–588

    PubMed  Article  Google Scholar 

  25. Jonsson U, Bohman H, von Knorring L, Olsson G, Paaren A, von Knorring AL (2011) Mental health outcome of long-term and episodic adolescent depression: 15-year follow-up of a community sample. J Affect Disord 130(3):395–404

    PubMed  Article  Google Scholar 

  26. Kasen S, Cohen P, Skodol AE, Johnson JG, Smailes E, Brook JS (2001) Childhood depression and adult personality disorder: alternative pathways of continuity. Arch Gen Psychiatry 58(3):231–236

    PubMed  Article  Google Scholar 

  27. Naicker K, Galambos NL, Zeng Y, Senthilselvan A, Colman I (2013) Social, demographic, and health outcomes in the 10 years following adolescent depression. J Adolesc Health 52(5):533–538

    PubMed  Article  Google Scholar 

  28. Bronfenbrenner U (1986) Ecology of the family as a context for human development: research perspectives. Dev Psychol 22(6):723

    Article  Google Scholar 

  29. Bowlby J (1969) Attachment and loss. Hogarth P.; Institute of Psycho-Analysis, London

    Google Scholar 

  30. Bowlby J (1980) Sadness and depression. Basic Books, New York

    Google Scholar 

  31. Bornstein MH, Suwalsky JT, Breakstone DA (2012) Emotional relationships between mothers and infants: knowns, unknowns, and unknown unknowns. Dev Psychopathol 24(1):113–123

    PubMed Central  PubMed  Article  Google Scholar 

  32. Gage MG, Christensen DH (1991) Parental role socialization and the transition to parenthood. Fam Relat 40(3):332–337

    Article  Google Scholar 

  33. Bowlby J (1988) A secure base: clinical applications of attachment theory. Routledge, London

    Google Scholar 

  34. Waters E, Cummings EM (2000) A secure base from which to explore close relationships. Child Dev 71(1):164–172

    PubMed  Article  Google Scholar 

  35. Thompson RA (2008) Early attachment and later development, familiar questions, new answers. In: Cassidy J, Shaver PR (eds) Handbook of attachment, theory, research, and clinical applications. The Guildford Press, New York

    Google Scholar 

  36. Bowlby J (1997) Attachment : vol. 1 of the “Attachment and loss” trilogy. Pimlico, London

  37. Ainsworth MDS (1978) Patterns of attachment : a psychological study of the strange situation. Lawrence Erlbaum Associates; distributed by Halsted Press Division of Wiley, Hillsdale, NJ

  38. Armsden GC, McCauley E, Greenberg MT, Burke PM, Mitchell JR (1990) Parent and peer attachment in early adolescent depression. J Abnorm Child Psychol 18(6):683–697

    PubMed  Article  Google Scholar 

  39. Lee A, Hankin BL (2009) Insecure attachment, dysfunctional attitudes, and low self-esteem predicting prospective symptoms of depression and anxiety during adolescence. J Clin Child Adolesc Psychol Off J Soc Clin Child Adolesc Psychol Am Psychol Assoc Div 53 38(2):219–231

  40. Cooper ML, Shaver PR, Collins NL (1998) Attachment styles, emotion regulation, and adjustment in adolescence. J Pers Soc Psychol 74(5):1380–1397

    PubMed  Article  Google Scholar 

  41. Overbeek G, Vollebergh W, Engels RCME, Meeus W (2003) Parental attachment and romantic relationships: associations with emotional disturbance during late adolescence. J Couns Psychol 50(1):28–39

    Article  Google Scholar 

  42. Sund AM, Wichstrom L (2002) Insecure attachment as a risk factor for future depressive symptoms in early adolescence. J Am Acad Child Adolesc Psychiatry 41(12):1478–1485

    PubMed  Article  Google Scholar 

  43. Jinyao Y, Xiongzhao Z, Auerbach RP, Gardiner CK, Lin C, Yuping W et al (2012) Insecure attachment as a predictor of depressive and anxious symptomology. Depress Anxiety 29(9):789–796

    PubMed  Article  Google Scholar 

  44. Rosenstein DS, Horowitz HA (1996) Adolescent attachment and psychopathology. J Consult Clin Psychol 64(2):244–253

    PubMed  Article  Google Scholar 

  45. Laible DJ, Carlo G, Raffaelli M (2000) The differential relations of parent and peer attachment to adolescent adjustment. J Youth Adolesc 29(1):45–59

    Article  Google Scholar 

  46. Raja SN, Mcgee R, Stanton WR (1992) Perceived attachments to parents and peers and psychological well-being in adolescence. J Youth Adolesc 21(4):471–485

    PubMed  Article  Google Scholar 

  47. Rosenfarb IS, Becker J, Khan A (1994) Perceptions of parental and peer attachments by women with mood disorders. J Abnorm Psychol 103(4):637–644

    PubMed  Article  Google Scholar 

  48. Wilkinson RB (2004) The role of parental and peer attachment in the psychological health and self-esteem of adolescents. J Youth Adolesc 33(6):479–493

    Article  Google Scholar 

  49. Kullik A, Petermann F (2013) Attachment to parents and peers as a risk factor for adolescent depressive disorders: the mediating role of emotion regulation. Child Psychiatry Hum Dev 44(4):537–548

    PubMed  Article  Google Scholar 

  50. Wei MF, Heppner PP, Mallinckrodt B (2003) Perceived coping as a mediator between attachment and psychological distress: a structural equation modeling approach. J Couns Psychol 50(4):438–447

    Article  Google Scholar 

  51. Muris P, Meesters C, van Melick M, Zwambag L (2001) Self-reported attachment style, attachment quality, and symptoms of anxiety and depression in young adolescents. Pers Indiv Differ 30(5):809–818

    Article  Google Scholar 

  52. Beck R, Taylor C, Robbins M (2003) Missing home: sociotropy and autonomy and their relationship to psychological distress and homesickness in college freshmen. Anxiety Stress Copin 16(2):155–166

    Article  Google Scholar 

  53. Brumariu LE, Kerns KA (2010) Mother-child attachment patterns and different types of anxiety symptoms: is there specificity of relations? Child Psychiatry Hum Dev 41(6):663–674

    PubMed  Article  Google Scholar 

  54. Brenning K, Soenens B, Braet C, Beyers W (2013) Longitudinal dynamics of depressogenic personality and attachment dimensions in adolescence: an examination of associations with changes in depressive symptoms. J Youth Adolesc 42(8):1128–1144

    PubMed  Article  Google Scholar 

  55. Morley TE, Moran G (2011) The origins of cognitive vulnerability in early childhood: mechanisms linking early attachment to later depression. Clin Psychol Rev 31(7):1071–1082

    PubMed  Article  Google Scholar 

  56. Eberhart NK, Hammen CL (2006) Interpersonal predictors of onset of depression during the transition to adulthood. Pers Relatsh 13(2):195–206

    Article  Google Scholar 

  57. Kane P, Garber J (2004) The relations among depression in fathers, children’s psychopathology, and father-child conflict: a meta-analysis. Clin Psychol Rev 24(3):339–360

    PubMed  Article  Google Scholar 

  58. Beardslee WR, Gladstone TRG, O’Connor EE (2011) Transmission and prevention of mood disorders among children of affectively ill parents: a review. J Am Acad Child Adolesc Psychiatry 50(11):1098–1109

    PubMed  Article  Google Scholar 

  59. Cassidy J (1999) The nature of the child’s ties. In: Cassidy J, Shaver PR (ed) Handbook of attachment: theory, research, and clinical applications. Guildford Press, New York

  60. Allen JP, Hauser ST, Bell KL, Oconnor TG (1994) Longitudinal assessment of autonomy and relatedness in adolescent-family interactions as predictors of adolescent ego development and self-esteem. Child Dev 65(1):179–194

    PubMed  Article  Google Scholar 

  61. Allen JP, McElhaney KB, Land DJ, Kuperminc GP, Moore CW, O’Beirne-Kelly H et al (2003) A secure base in adolescence: markers of attachment security in the mother–adolescent relationship. Child Dev 74(1):292–307

    PubMed  Article  Google Scholar 

  62. Allen JP, Porter M, McFarland C, McElhaney KB, Marsh P (2007) The relation of attachment security to adolescents’ paternal and peer relationships, depression, and externalizing behavior. Child Dev 78(4):1222–1239

    PubMed Central  PubMed  Article  Google Scholar 

  63. Allen JP, Moore C, Kuperminc G, Bell K (1998) Attachment and adolescent psychosocial functioning. Child Dev 69(5):1406–1419

    PubMed Central  PubMed  Article  Google Scholar 

  64. Roisman GI, Madsen SD, Hennighausen KH, Sroufe LA, Collins WA (2001) The coherence of dyadic behavior across parent–child and romantic relationships as mediated by the internalized representation of experience. Attach Human Dev 3(2):156–172

    Google Scholar 

  65. Dinya E, Csorba J, Grosz Z (2012) Are there temperament differences between major depression and dysthymic disorder in adolescent clinical outpatients? Compr Psychiatry 53(4):350–354

    PubMed  Article  Google Scholar 

  66. Sund AM (2004) Development of depressive symptoms in early adolescence: the youth and mental health study. NTNU, Trondheim

  67. Kaufman J, Birmaher B, Brent D, Rao U, Flynn C, Moreci P et al (1997) Schedule for affective disorders and schizophrenia for school-age children-present and lifetime version (K-SADS-PL): initial reliability and validity data. J Am Acad Child Adolesc Psychiatry 36(7):980–988

    PubMed  Article  Google Scholar 

  68. Angold A, Costello EJ, Winder F (1987) The development of a questionnaire for use in epidemiological studies of depression in children and adolescents. Medical Research Council, London

    Google Scholar 

  69. Costello EJ, Angold A (1988) Scales to assess child and adolescent depression: checklists, screens, and nets. J Am Acad Child Adolesc Psychiatry 27(6):726–737

    PubMed  Article  Google Scholar 

  70. Costello EJ, Benjamin R, Angold A, Silver D (1991) Mood variability in adolescents: a study of depressed, nondepressed and comorbid patients. J Affect Disord 23(4):199–212

    PubMed  Article  Google Scholar 

  71. Sund AM, Larsson B, Wichstrom L (2001) Depressive symptoms among young Norwegian adolescents as measured by the Mood and Feelings Questionnaire (MFQ). Eur Child Adolesc Psychiatry 10(4):222–229

    PubMed  Article  Google Scholar 

  72. Daviss WB, Birmaher B, Melhem NA, Axelson DA, Michaels SM, Brent DA (2006) Criterion validity of the mood and feelings questionnaire for depressive episodes in clinic and non-clinic subjects. J Child Psychol Psychiatry 47(9):927–934

    PubMed  Article  Google Scholar 

  73. Goodyer IM, Herbert J, Tamplin A, Secher SM, Pearson J (1997) Short-term outcome of major depression: II. Life events, family dysfunction, and friendship difficulties as predictors of persistent disorder. J Am Acad Child Adolesc Psychiatry 36(4):474–480

    PubMed  Article  Google Scholar 

  74. Shaffer D, Gould MS, Brasic J, Ambrosini P, Fisher P, Bird H et al (1983) A childrens global assessment scale (Cgas). Arch Gen Psychiatry 40(11):1228–1231

    PubMed  Article  Google Scholar 

  75. Armsden GC, Greenberg MT (1987) The inventory of parent and peer attachment—individual-differences and their relationship to psychological well-being in adolescence. J Youth Adolesc 16(5):427–454

    PubMed  Article  Google Scholar 

  76. Angold A, Weissman MM, John K, Merikangas KR, Prusoff BA, Wickramaratne P et al (1987) Parent and child reports of depressive symptoms in children at low and high risk of depression. J Child Psychol Psychiatry 28(6):901–915

    PubMed  Article  Google Scholar 

  77. Agerup T, Lydersen S, Wallander J, Sund AM (2014) Longitudinal course of diagnosed depression from ages 15 to 20 in a community sample: patterns and parental risk factors. Child Psychiatry Hum Dev. doi:10.1007/s10578-014-0444-8

  78. Muris P, Mayer B, Meesters C (2000) Self-reported attachment style, anxiety, and depression in children. Soc Behav Personal 28(2):157–162

    Article  Google Scholar 

  79. Roelofs J, Meesters C, ter Huurne M, Bamelis L, Muris P (2006) On the links between attachment style, parental rearing behaviors, and internalizing and externalizing problems in non-clinical children. J Child Fam Stud 15(3):319–332

    Article  Google Scholar 

  80. Liu YL (2006) Paternal/maternal attachment, peer support, social expectations of peer interaction, and depressive symptoms. Adolescence 41(164):705–721

    PubMed  Google Scholar 

  81. Muris P, Meesters C, van Den Berg S (2003) Internalizing and externalizing problems as correlates of self-reported attachment style and percieved parental rearing in normal adolescents. J Child Fam Stud 12(2):171–183

    Article  Google Scholar 

  82. Nickerson AB, Nagle RJ (2005) Parent and peer attachment in late childhood and early adolescence. J Early Adolesc 25(2):223–249

    Article  Google Scholar 

  83. Millings A, Buck R, Montgomery A, Spears M, Stallard P (2012) School connectedness, peer attachment, and self-esteem as predictors of adolescent depression. J Adolesc 35(4):1061–1067

    PubMed  Article  Google Scholar 

  84. George C, Kaplan N, Main M (1985) The adult attachment interview. Department of Psychology, University of California, Berkley

  85. Pettersen SV (2014) Nøkkeltall for Innvandring og Innvandrere. [Internet] The Central Beaureau of Statistics Norway (SSB): SSB; [updated August 25. 2014; cited 2014 07.09.]; http://www.ssb.no/innvandring-og-innvandrere/nokkeltall/innvandring-og-innvandrere

  86. Epland J, Kirkeberg MI (2012) Wealth distribution in Norway. Evidence from a new register-based data source. http://www.ssb.no/en/inntekt-og-forbruk/artikler-og-publikasjoner/wealth-distribution-in-norway: Statistisk sentralbyrå; 2012 [cited 2014 07.09.2014]; Reports 2012/35. http://www.ssb.no/en/inntekt-og-forbruk/artikler-og-publikasjoner/wealth-distribution-in-norway

  87. Weissman MM, Wickramaratne P, Nomura Y, Warner V, Pilowsky D, Verdeli H (2006) Offspring of depressed parents: 20 years later. A J Psychiatry 163(6):1001–1008

    Article  Google Scholar 

  88. Canals J, Domenech-Llaberia E, Fernandez-Ballart J, Marti-Henneberg C (2002) Predictors of depression at eighteen. A 7-year follow-up study in a Spanish nonclinical population. Eur Child Adolesc Psychiatry 11(5):226–233

    PubMed  Article  Google Scholar 

Download references

Author information

Affiliations

Authors

Corresponding author

Correspondence to Tea Agerup.

Rights and permissions

Reprints and Permissions

About this article

Verify currency and authenticity via CrossMark

Cite this article

Agerup, T., Lydersen, S., Wallander, J. et al. Associations Between Parental Attachment and Course of Depression Between Adolescence and Young Adulthood. Child Psychiatry Hum Dev 46, 632–642 (2015). https://doi.org/10.1007/s10578-014-0506-y

Download citation

  • Published:

  • Issue Date:

  • DOI: https://doi.org/10.1007/s10578-014-0506-y

Keywords

  • Depression
  • Adolescence
  • Young adulthood
  • Parent–child attachment