Skip to main content

Tumor Suppressor Candidate 1 Suppresses Cell Growth and Predicts Better Survival in Glioblastoma

Abstract

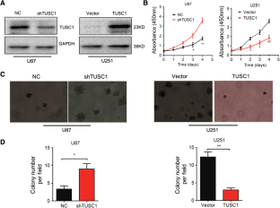
Glioblastoma (GBM) is the most common malignant brain tumor with poor prognosis and limited treatment options. Tumor suppressor candidate 1 (TUSC1) was recently identified as a potential tumor suppressor in human cancers. However, the expression and potential function of TUSC1 in GBM remain unclear. Herein, we report that TUSC1 is significantly decreased in GBM tissues and cell lines. Patients with high levels of TUSC1 displayed a significant better survival compared with those with low levels of TUSC1. Functional experiments demonstrated that exogenous expression of TUSC1 inhibited GBM cell proliferation and induced G1 phase arrest by down-regulating CDK4. Moreover, overexpression of TUSC1 retarded tumor growth in vivo. Together, our findings revealed that TUSC1 might be a crucial tumor suppressor gene and a novel therapeutic target for GBM.

This is a preview of subscription content, access via your institution.

Fig. 1
Fig. 2
Fig. 3
Fig. 4

References

Download references

Acknowledgments

This work was supported by the National Natural Science Foundation of China (81201978, No. 81372709), the Jiangsu Province’s Natural Science Foundation (BK2012483), the Program for Advanced Talents within Six Industries of Jiangsu Province (2012-WSN- 019), and Science and technology development foundation of Nanjing Medical University (2014NJMUZD080).

Author information

Affiliations

Authors

Corresponding authors

Correspondence to Huibo Wang or Gang Wang.

Ethics declarations

Conflict of interest

The authors declare no conflict of interest.

Additional information

Rui Zhang and Wan Yu have contributed equally to the work.

Electronic supplementary material

Below is the link to the electronic supplementary material.

Supplementary material 1 (DOCX 221 kb)

Rights and permissions

Reprints and Permissions

About this article

Verify currency and authenticity via CrossMark

Cite this article

Zhang, R., Yu, W., Liang, G. et al. Tumor Suppressor Candidate 1 Suppresses Cell Growth and Predicts Better Survival in Glioblastoma. Cell Mol Neurobiol 37, 37–42 (2017). https://doi.org/10.1007/s10571-016-0339-2

Download citation

  • Received:

  • Accepted:

  • Published:

  • Issue Date:

  • DOI: https://doi.org/10.1007/s10571-016-0339-2

Keywords

  • Glioblastoma
  • Proliferation
  • Tumor suppressor
  • TUSC1