Skip to main content

MicroRNA-29c/PTEN Pathway is Involved in Mice Brain Development and Modulates Neurite Outgrowth in PC12 Cells

An Erratum to this article was published on 04 May 2017

Abstract

Growing evidence indicates that microRNAs (miRNAs) are important mediators of brain development and neurite growth. However, the affected signaling mechanisms are not clearly clarified. In the present study, we confirm that miR-29c is expressed during mice brain development and increases neurite outgrowth via decreasing PTEN expression. We first screen the picked-out miR-29c up-regulated in PC12 cells induced by nerve growth factor (NGF). In silico analysis of possible miR-29c targets, VEGFA, MAPK3, PDGFB, and PTEN mRNA are proposed as relatively likely putative binding sites for miR-29c. Subsequently, we detect that miR-29c is involved in brain development and has a negative relationship with the expression of PTEN. Then, using luciferase reporter assay,we demonstrate that miR-29c could directly target to the 3′-UTR of PTEN mRNA and result in down-expression of PTEN. By infecting PC12 cells with lentiviral pLKO-miR-29c or control, we also find that increasing levels of miR-29c markedly increase Akt phosphorylation level, and thus, promote neurite outgrowth of PC12 cells. Together, our results identify that miR-29c is required for mice brain development and modulates neurite outgrowth in PC12 cells via targeting PTEN and has a promising therapeutic target for neural disease.

This is a preview of subscription content, access via your institution.

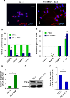
Fig. 1
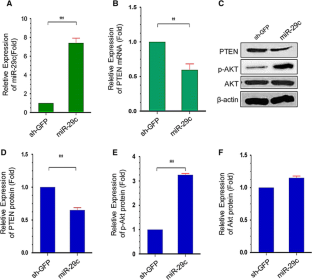
Fig. 2
Fig. 3
Fig. 4
Fig. 5
Fig. 6

References

  • Backman SA et al (2001) Deletion of pten in mouse brain causes seizures, ataxia and defects in soma size resembling Lhermitte-duclos disease. Nat Genet 29:396–403

    CAS  Article  PubMed  Google Scholar 

  • Bartel DP (2009) Micrornas: target recognition and regulatory functions. Cell 136:215–233

    CAS  Article  PubMed  PubMed Central  Google Scholar 

  • Benowitz LI et al (1997) Gap-43: an intrinsic determinant of neuronal development and plasticity. Trends Neurosci 20:84–91

    CAS  Article  PubMed  Google Scholar 

  • Chang TC et al (2007) Micrornas in vertebrate physiology and human disease. Annu Rev Genomics Hum Genet 8:215–239

    CAS  Article  PubMed  Google Scholar 

  • Esquela-Kerscher A et al (2006) Oncomirs: micrornas with a role in cancer. Nat Rev Cancer 6:259–269

    CAS  Article  PubMed  Google Scholar 

  • Fan Y et al (2014) Down-regulation of mir-29c in human bladder cancer and the inhibition of proliferation in t24 cell via pi3k-akt pathway. Med Oncol 31:65

    Article  PubMed  Google Scholar 

  • Gu X et al (2014) Mir-124 represses rock1 expression to promote neurite elongation through activation of the pi3k/akt signal pathway. J Mol Neurosci 52:156–165

    CAS  Article  PubMed  Google Scholar 

  • Hong P et al (2014) Functional requirement of dicer1 and mir-17-5p in reactive astrocyte proliferation after spinal cord injury in the mouse. Glia 62:2044–2060

  • Izumi B et al (2011) Microrna-223 expression in neutrophils in the early phase of secondary damage after spinal cord injury. Neurosci Lett 492:114–118

    CAS  Article  PubMed  Google Scholar 

  • Kong G et al (2011) Upregulated microrna-29a by hepatitis b virus × protein enhances hepatoma cell migration by targeting pten in cell culture model. PLoS One 6:e19518

    CAS  Article  PubMed  PubMed Central  Google Scholar 

  • Kriegel AJ et al (2012) The mir-29 family: genomics, cell biology, and relevance to renal and cardiovascular injury. Physiol Genomics 44:237–244

    CAS  Article  PubMed  PubMed Central  Google Scholar 

  • Lachyankar MB et al (2000) A role for nuclear pten in neuronal differentiation. J Neurosci 20:1404–1413

    CAS  PubMed  Google Scholar 

  • Li B et al (2013) Mir-26a promotes neurite outgrowth by repressing pten expression. Mol Med Rep 8:676–680

    PubMed  Google Scholar 

  • Liaw D et al (1997) Germline mutations of the pten gene in cowden disease, an inherited breast and thyroid cancer syndrome. Nat Genet 16:64–67

    CAS  Article  PubMed  Google Scholar 

  • Lin W et al (2014) Bone marrow stromal cells promote neurite outgrowth of spinal motor neurons by means of neurotrophic factors in vitro. Neurol Sci 35:449–457

    Article  PubMed  Google Scholar 

  • Maire CL et al (2014) Pten loss in olig2 expressing neural progenitor cells and oligodendrocytes leads to interneuron dysplasia and leukodystrophy. Stem Cells 32:313–326

    CAS  Article  PubMed  PubMed Central  Google Scholar 

  • Montalban E et al (2014) Mir-21 is an ngf-modulated microrna that supports ngf signaling and regulates neuronal degeneration in pc12 cells. Neuromol Med 16:415–430

    CAS  Article  Google Scholar 

  • Park KK et al (2008) Promoting axon regeneration in the adult cns by modulation of the pten/mtor pathway. Science 322:963–966

    CAS  Article  PubMed  PubMed Central  Google Scholar 

  • Pollock JD et al (1990) Differential effects of ngf, fgf, egf, camp, and dexamethasone on neurite outgrowth and sodium channel expression in pc12 cells. J Neurosci 10:2626–2637

    CAS  PubMed  Google Scholar 

  • Roshan R et al (2014) Brain-specific knockdown of mir-29 results in neuronal cell death and ataxia in mice. RNA 20:1287–1297

    CAS  Article  PubMed  PubMed Central  Google Scholar 

  • Sengupta S et al (2008) Microrna 29c is down-regulated in nasopharyngeal carcinomas, up-regulating mrnas encoding extracellular matrix proteins. Proc Natl Acad Sci USA 105:5874–5878

    CAS  Article  PubMed  PubMed Central  Google Scholar 

  • Sun E et al (2014) Micrornas: small molecules with big roles in neurodevelopment and diseases. Exp Neurol. doi:10.1016/j.expneurol.2014.08.005

  • Tumaneng K et al (2012) Yap mediates crosstalk between the hippo and pi(3)k-tor pathways by suppressing pten via mir-29. Nat Cell Biol 14:1322–1329

    CAS  Article  PubMed  PubMed Central  Google Scholar 

  • Wang H et al (2008) Nf-kappab-yy1-mir-29 regulatory circuitry in skeletal myogenesis and rhabdomyosarcoma. Cancer Cell 14:369–381

    CAS  Article  PubMed  Google Scholar 

  • Wei W et al (2013) Mir-29 targets akt3 to reduce proliferation and facilitate differentiation of myoblasts in skeletal muscle development. Cell Death Dis 4:e668

    CAS  Article  PubMed  PubMed Central  Google Scholar 

  • Zhang X et al (2014) Mir-29b protects dorsal root ganglia neurons from diabetic rat. Cell Biochem Biophys 70:1105–1111

  • Zhang Y et al (2012) Pten deletion enhances survival, neurite outgrowth and function of dopamine neuron grafts to mitopark mice. Brain 135:2736–2749

    Article  PubMed  PubMed Central  Google Scholar 

  • Zhang Y et al (2013) The microrna-17-92 cluster enhances axonal outgrowth in embryonic cortical neurons. J Neurosci 33:6885–6894

    CAS  Article  PubMed  PubMed Central  Google Scholar 

Download references

Acknowledgments

This study was supported by Grants from the Changzhou Science & Technology Bureau (CJ20122027) and the National Science Foundation of China (8137218, 81471263).

Conflict of interest

We state that the manuscript, or parts of it, have not been and will not be submitted elsewhere for publication. Hongjun Zou, Ya Ding, Weifeng Shi, Xu Xu, Aihua Gong, Zhijian Zhang, Jinbo Liu have agreed to the submission of the final manuscript and declare no conflicts of interest.

Author information

Affiliations

Authors

Corresponding author

Correspondence to Jinbo Liu.

Additional information

An erratum to this article is available at http://dx.doi.org/10.1007/s10571-017-0493-1.

Rights and permissions

Reprints and Permissions

About this article

Verify currency and authenticity via CrossMark

Cite this article

Zou, H., Ding, Y., Shi, W. et al. MicroRNA-29c/PTEN Pathway is Involved in Mice Brain Development and Modulates Neurite Outgrowth in PC12 Cells. Cell Mol Neurobiol 35, 313–322 (2015). https://doi.org/10.1007/s10571-014-0126-x

Download citation

  • Received:

  • Accepted:

  • Published:

  • Issue Date:

  • DOI: https://doi.org/10.1007/s10571-014-0126-x

Keywords

  • miRNA
  • Brain development
  • Neurite outgrowth
  • miR-29c
  • PTEN
  • Akt