Skip to main content

The Protective Effects of Inosine Against Chemical Hypoxia on Cultured Rat Oligodendrocytes

Abstract

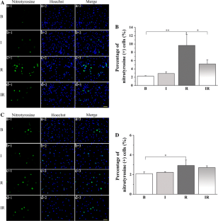
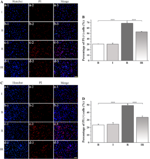
Inosine is a purine nucleoside and is considered protective to neural cells including neurons and astrocytes against hypoxic injury. However, whether oligodendrocytes (OLs) could also be protected from hypoxia by inosine is not known. Here we investigated the effects of inosine on primarily cultured rat OLs injured by rotenone-mediated chemical hypoxia, and the mechanisms of the effects using ATP assay, MTT assay, PI-Hoechst staining, TUNEL, and immunocytochemistry. Results showed that rotenone exposure for 24 h caused cell death and impaired viability in both immature and mature OLs, while pretreatment of 10 mM inosine 30 min before rotenone administration significantly reduced cell death and improved the viability of OLs. The same concentration of inosine given 120 min after rotenone exposure also improved viability of injured mature OLs. Immunocytochemistry for nitrotyrosine and cellular ATP content examination indicated that inosine may protect OLs by providing ATP and scavenging peroxynitrite for cells. In addition, immature OLs were more susceptible to hypoxia than mature OLs; and at the similar degree of injury, inosine protected immature and mature OLs differently. Quantitative real-time PCR revealed that expression of adenosine receptors was different between these two stages of OLs. These data suggest that inosine protect OLs from hypoxic injury as an antioxidant and ATP provider, and the protective effects of inosine on OLs vary with cell differentiation, possibly due to the adenosine receptors expression profile. As OLs form myelin in the central nervous system, inosine could be used as a promising drug to treat demyelination-involved disorders.

This is a preview of subscription content, access via your institution.

Fig. 1
Fig. 2
Fig. 3
Fig. 4
Fig. 5
Fig. 6
Fig. 7
Fig. 8
Fig. 9
Fig. 10

References

  • Back SA, Craig A, Luo NL, Ren J, Akundi RS, Ribeiro I, Rivkees SA (2006) Protective effects of caffeine on chronic hypoxia-induced perinatal white matter injury. Ann Neurol 60(6):696–705

    PubMed  Article  CAS  Google Scholar 

  • Barankiewicz J, Cohen A (1985) Purine nucleotide metabolism in resident and activated rat macrophages in vitro. Eur J Immunol 15(6):627–631

    PubMed  Article  CAS  Google Scholar 

  • Baud O, Greene AE, Li J, Wang H, Volpe JJ, Rosenberg PA (2004a) Glutathione peroxidase–catalase cooperativity is required for resistance to hydrogen peroxide by mature rat oligodendrocytes. J Neurosci 24(7):1531–1540

    PubMed  Article  CAS  Google Scholar 

  • Baud O, Haynes RF, Wang H, Folkerth RD, Li J, Volpe JJ, Rosenberg PA (2004b) Developmental up-regulation of MnSOD in rat oligodendrocytes confers protection against oxidative injury. Eur J Neurosci 20(1):29–40

    PubMed  Article  Google Scholar 

  • Becker D, Sadowsky CL, McDonald JW (2003) Restoring function after spinal cord injury. Neurologist 9(1):1–15

    PubMed  Article  Google Scholar 

  • Benowitz LI, Goldberg DE, Madsen JR, Soni D, Irwin N (1999) Inosine stimulates extensive axon collateral growth in the rat corticospinal tract after injury. Proc Natl Acad Sci USA 96(23):13486–13490

    PubMed  Article  CAS  Google Scholar 

  • Benowitz LI, Goldberg DE, Irwin N (2002) Inosine stimulates axon growth in vitro and in the adult CNS. Prog Brain Res 137:389–399

    PubMed  Article  CAS  Google Scholar 

  • Blight AR (1983) Cellular morphology of chronic spinal cord injury in the cat: analysis of myelinated axons by line-sampling. Neuroscience 10(2):521–543

    PubMed  Article  CAS  Google Scholar 

  • Bradl M, Lassmann H (2010) Oligodendrocytes: biology and pathology. Acta Neuropathol 119(1):37–53

    PubMed  Article  Google Scholar 

  • Brana C, Benham C, Sundstrom L (2002) A method for characterising cell death in vitro by combining propidium iodide staining with immunohistochemistry. Brain Res Protoc 10:109–114

    Article  CAS  Google Scholar 

  • Bunge MB, Bunge RP, Ris H (1961) Ultrastructural study of remyelination in an experimental lesion in adult cat spinal cord. J Biophys Biochem Cytol 10:67–94

    PubMed  Article  CAS  Google Scholar 

  • Bunge RP, Puckett WR, Becerra JL, Marcillo A, Quencer RM (1993) Observations on the pathology of human spinal cord injury. A review and classification of 22 new cases with details from a case of chronic cord compression with extensive focal demyelination. Adv Neurol 59:75–89

    PubMed  CAS  Google Scholar 

  • Butts BD, Houde C, Mehmet H (2008) Maturation dependent sensitivity of oligodendrocyte lineage cells to apoptosis implications for normal development and disease. Cell Death Differ 15(7):1178–1186

    PubMed  Article  CAS  Google Scholar 

  • Chen Y, Balasubramaniyan V, Peng J, Hurlock EC, Tallquist M, Li J, Lu QR (2007) Isolation and culture of rat and mouse oligodendrocyte. Nat Protoc 2(5):1044–1051

    PubMed  Article  CAS  Google Scholar 

  • Deng YH, Kuang SJ, Hei MY, Tian L (2006) Effects of inosine on neuronal apoptosis and the expression of cytochrome C mRNA following hypoxic-ischemic brain damage in neonatal rats. Zhongguo Dang Dai Er Ke Za Zhi 8(4):266–271

    PubMed  CAS  Google Scholar 

  • Fernandes-Alnemri T, Litwack G, Alnemri ES (1994) CPP32, a novel human apoptotic protein with homology to Caenorhabditis elegans cell death protein Ced-3 and mammalian interleukin-1 beta-converting enzyme. J Biol Chem 269(49):30761–30764

    PubMed  CAS  Google Scholar 

  • Gomez G, Sitkovsky MV (2003) Differential requirement for A2a and A3 adenosine receptors for the protective effect of inosine in vivo. Blood 102(13):4472–4478

    PubMed  Article  CAS  Google Scholar 

  • Hasko G, Kuhel DG, Nemeth ZH, Mabley JG, Stachlewitz RF, Virag L, Lohinai Z, Southan GJ, Salzman AL, Szabo C (2000) Inosine inhibits inflammatory cytokine production by a posttranscriptional mechanism and protects against endotoxin-induced shock. J Immunol 164(2):1013–1019

    PubMed  CAS  Google Scholar 

  • Hou B, You SW, Wu MM, Kuang F, Liu HL, Jiao XY, Ju G (2004) Neuroprotective effect of inosine on axotomized retinal ganglion cells in adult Rats. Invest Ophth Vis Sci 45(2):662–667

    Article  Google Scholar 

  • Huang J, Hao L, Xiong N, Cao X, Liang Z, Sun S, Wang T (2009) Involvement of glyceraldehyde-3-phosphate dehydrogenase in rotenone-induced cell apoptosis: relevance to protein misfolding and aggregation. Brain Res 1279:1–8

    PubMed  Article  CAS  Google Scholar 

  • Irwin N, Li YM, O’Toole JE, Benowitz LI (2006) Mst3b, a purine-sensitive Ste20-like protein kinase, regulates axon outgrowth. Proc Natl Acad Sci USA 103(48):18320–18325

    PubMed  Article  CAS  Google Scholar 

  • Itoh Y, Takaoka R, Ohira M, Abe T, Tanahashi N, Suzuki N (2006) Reactive oxygen species generated by mitochondrial injury in human brain microvessel endothelial cells. Clin Hemorheol Microcirc 34(1–2):163–168

    PubMed  CAS  Google Scholar 

  • Jeong JI, Lee YW, Kim YK (2003) Chemical hypoxia-induced cell death in human glioma cells: role of reactive oxygen species, ATP depletion, mitochondrial damage and Ca2+. Neurochem Res 28(8):1201–1211

    PubMed  Article  CAS  Google Scholar 

  • Jin X, Shepherd RK, Duling BR, Linden J (1997) Inosine binds to A3 adenosine receptors and stimulates mast cell degranulation. J Clin Invest 100(11):2849–2857

    PubMed  Article  CAS  Google Scholar 

  • Jurkowitz MS, Litsky ML, Browning MJ, Hohl CM (1998) Adenosine, inosine, and guanosine protect glia cells during glucose deprivation and mitochondrial inhibition: correlation between protection and ATP preservation. J Neurochem 71(2):535–548

    PubMed  Article  CAS  Google Scholar 

  • Kim YK, Lee SK, Ha MS, Woo JS, Jung JS (2002) Differential role of reactive oxygen species in chemical hypoxia-induced cell injury in opossum kidney cells and rabbit renal cortical slices. Exp Nephrol 10(4):275–284

    PubMed  Article  CAS  Google Scholar 

  • Kong T, Westerman KA, Faigle M, Eltzschig HK, Colgan SP (2006) HIF-dependent induction of adenosine A2B receptor in hypoxia. Faseb J 20(13):2242–2250

    PubMed  Article  CAS  Google Scholar 

  • Levine JM, Reynolds R, Fawcett JW (2001) The oligodendrocyte precursor cell in health and disease. Trends Neurosci 24(1):39–47

    PubMed  Article  CAS  Google Scholar 

  • Liaudet L, Mabley JG, Pacher P, Virag L, Soriano FG, Marton A, Hasko G, Deitch EA, Szabo C (2002) Inosine exerts a broad range of anti-inflammatory effects in a murine model of acute lung injury. Ann Surg 235(4):568–578

    PubMed  Article  Google Scholar 

  • Litsky ML, Hohl CM, Lucas JH, Jurkowitz MS (1999) Inosine and guanosine preserve neuronal and glial cell viability in mouse spinal cord cultures during chemical hypoxia. Brain Res 821(2):426–432

    PubMed  Article  CAS  Google Scholar 

  • Liu XZ, Xu XM, Hu R, Du C, Zhang SX, McDonald JW, Dong HX, Wu YJ, Fan GS, Jacquin MF, Hsu CY, Choi DW (1997) Neuronal and glial apoptosis after traumatic spinal cord injury. J Neurosci 17(14):5395–5406

    PubMed  CAS  Google Scholar 

  • Liu F, You SW, Yao LP, Liu HL, Jiao XY, Shi M, Zhao QB, Ju G (2006) Secondary degeneration reduced by inosine after spinal cord injury in rats. Spinal Cord 44(7):421–426

    PubMed  CAS  Google Scholar 

  • Mann CM, Kwon BK (2010) An update on the pathophysiology of acute spinal cord injury. Semin Spine Surg 19:272–279

    Article  Google Scholar 

  • Marton A, Pacher P, Murthy KG, Nemeth ZH, Hasko G, Szabo C (2001) Anti-inflammatory effects of inosine in human monocytes, neutrophils and epithelial cells in vitro. Int J Mol Med 8(6):617–621

    PubMed  CAS  Google Scholar 

  • Mayer SA, Lignelli A, Fink ME, Kessler DB, Thomas CE, Swarup R, Van Heertum RL (1998) Perilesional blood flow and edema formation in acute intracerebral hemorrhage: a SPECT study. Stroke 29(9):1791–1798

    PubMed  Article  CAS  Google Scholar 

  • McDonald JW, Belegu V (2006) Demyelination and remyelination after spinal cord injury. J Neurotrauma 23(3–4):345–359

    PubMed  Article  Google Scholar 

  • Melani A, Cipriani S, Vannucchi MG, Nosi D, Donati C, Bruni P, Giovannini MG, Pedata F (2009) Selective adenosine A2a receptor antagonism reduces JNK activation in oligodendrocytes after cerebral ischaemia. Brain 132(Pt 6):1480–1495

    PubMed  Article  Google Scholar 

  • Moriyama K, Sitkovsky MV (2010) Adenosine A2A receptor is involved in cell surface expression of A2B receptor. J Biol Chem 285(50):39271–39288

    PubMed  Article  CAS  Google Scholar 

  • Mosmann T (1983) Rapid colorimetric assay for cellular growth and survival: application to proliferation and cytotoxicity assays. J Immunol Methods 65(1–2):55–63

    PubMed  Article  CAS  Google Scholar 

  • Pastorino JG, Snyder JW, Serroni A, Hoek JB, Farber JL (1993) Cyclosporin and carnitine prevent the anoxic death of cultured hepatocytes by inhibiting the mitochondrial permeability transition. J Biol Chem 268(19):13791–13798

    PubMed  CAS  Google Scholar 

  • Pei W, Liou AK, Chen J (2003) Two caspase-mediated apoptotic pathways induced by rotenone toxicity in cortical neuronal cells. Faseb J 17(3):520–522

    PubMed  CAS  Google Scholar 

  • Pendlebury ST, Lee MA, Blamire AM, Styles P, Matthews PM (2000) Correlating magnetic resonance imaging markers of axonal injury and demyelination in motor impairment secondary to stroke and multiple sclerosis. Magn Reson Imaging 18(4):369–378

    PubMed  Article  CAS  Google Scholar 

  • Radad K, Rausch WD, Gille G (2006) Rotenone induces cell death in primary dopaminergic culture by increasing ROS production and inhibiting mitochondrial respiration. Neurochem Int 49(4):379–386

    PubMed  Article  CAS  Google Scholar 

  • Schoenfeld R, Wong A, Silva J, Li M, Itoh A, Horiuchi M, Itoh T, Pleasure D, Cortopassi G (2010) Oligodendroglial differentiation induces mitochondrial genes and inhibition of mitochondrial function represses oligodendroglial differentiation. Mitochondrion 10(2):143–150

    PubMed  Article  CAS  Google Scholar 

  • Shen H, Chen GJ, Harvey BK, Bickford PC, Wang Y (2005) Inosine reduces ischemic brain injury in rats. Stroke 36(3):654–659

    PubMed  Article  CAS  Google Scholar 

  • Shen XF, Zhao Y, Zhang YK, Jia LY, Ju G (2009) A modified ferric tannate method for visualizing a blood vessel and its usage in the study of spinal cord injury. Spinal Cord 47(12):852–856

    PubMed  Article  Google Scholar 

  • Shi M, You SW, Meng JH, Ju G (2002) Direct protection of inosine on PC12 cells against zinc-induced injury. Neuroreport 13(4):477–479

    PubMed  Article  CAS  Google Scholar 

  • Silva JM, Wong A, Carelli V, Cortopassi GA (2009) Inhibition of mitochondrial function induces an integrated stress response in oligodendroglia. Neurobiol Dis 34(2):357–365

    PubMed  Article  CAS  Google Scholar 

  • Spitsin S, Koprowski H (2008) Role of uric acid in multiple sclerosis. Curr Top Microbiol Immunol 318:325–342

    PubMed  Article  CAS  Google Scholar 

  • Spitsin S, Hooper DC, Leist T, Streletz LJ, Mikheeva T, Koprowskil H (2001) Inactivation of peroxynitrite in multiple sclerosis patients after oral administration of inosine may suggest possible approaches to therapy of the disease. Mult Scler 7(5):313–319

    PubMed  CAS  Google Scholar 

  • Spitsin S, Markowitz CE, Zimmerman V, Koprowski H, Hooper DC (2010) Modulation of serum uric acid levels by inosine in patients with multiple sclerosis does not affect blood pressure. J Hum Hypertens 24(5):359–362

    PubMed  Article  CAS  Google Scholar 

  • Szabo G, Stumpf N, Radovits T, Sonnenberg K, Gero D, Hagl S, Szabo C, Bahrle S (2006) Effects of inosine on reperfusion injury after heart transplantation. Eur J Cardiothorac Surg 30(1):96–102

    PubMed  Article  Google Scholar 

  • Tator CH, Fehlings MG (1991) Review of the secondary injury theory of acute spinal cord trauma with emphasis on vascular mechanisms. J Neurosurg 75(1):15–26

    PubMed  Article  CAS  Google Scholar 

  • Tator CH, Koyanagi I (1997) Vascular mechanisms in the pathophysiology of human spinal cord injury. J Neurosurg 86(3):483–492

    PubMed  Article  CAS  Google Scholar 

  • Waxman SG (1989) Demyelination in spinal cord injury. J Neurol Sci 91(1–2):1–14

    PubMed  Article  CAS  Google Scholar 

  • Waxman SG (1992) Demyelination in spinal cord injury and multiple sclerosis: what can we do to enhance functional recovery? J Neurotrauma 9(Suppl 1):S105–S117

    PubMed  Google Scholar 

  • Whitmarsh TE (2009) The treatment of multiple sclerosis with inosine. J Altern Complement Med 15(6):609

    PubMed  Article  Google Scholar 

  • Wu MM, You SW, Hou B, Jiao XY, Li YY, Ju G (2003) Effects of inosine on axonal regeneration of axotomized retinal ganglion cells in adult rats. Neurosci Lett 341:84–86

    PubMed  Article  CAS  Google Scholar 

  • Wu ZL, Liu F, Wang YZ, Jiao XY, Shi M, Zhao QB, Ju G, You SW (2008) Reduced cell death by inosine pretreatment after photochemically induced cerebral ischemia in adult rats. Prog Nat Sci 18:1513–1518

    Article  CAS  Google Scholar 

  • Yitzhaki S, Hochhauser E, Porat E, Shainberg A (2007) Uridine-5’-triphosphate (UTP) maintains cardiac mitochondrial function following chemical and hypoxic stress. J Mol Cell Cardiol 43(5):653–662

    PubMed  Article  CAS  Google Scholar 

  • Zai L, Ferrari C, Subbaiah S, Havton LA, Coppola G, Strittmatter S, Irwin N, Geschwind D, Benowitz LI, Irwin N, Geschwind D, Benowitz LI (2009) Inosine alters gene expression and axonal projections in neurons contralateral to a cortical infarct and improves skilled use of the impaired limb. J Neurosci 29(25):8187–8197

    PubMed  Article  CAS  Google Scholar 

Download references

Acknowledgments

The present study was supported by Grant 2009ZX09301-009-PT02, Grant 08Z028, and NSFC 30800325 in China.

Author information

Affiliations

Authors

Corresponding authors

Correspondence to Gong Ju or Fang Kuang.

Rights and permissions

Reprints and Permissions

About this article

Cite this article

Ma, QR., Yang, H., Zhao, XH. et al. The Protective Effects of Inosine Against Chemical Hypoxia on Cultured Rat Oligodendrocytes. Cell Mol Neurobiol 31, 1171–1186 (2011). https://doi.org/10.1007/s10571-011-9719-9

Download citation

  • Received:

  • Accepted:

  • Published:

  • Issue Date:

  • DOI: https://doi.org/10.1007/s10571-011-9719-9

Keywords

  • Inosine
  • Mature oligodendrocyte
  • Immature oligodendrocyte
  • Chemical hypoxia
  • Rat