Abstract
Background
The development of mindfulness parenting programs in recent years offers a promising direction for targeting parental emotional dysregulation in families of children with attention deficit hyperactivity disorder (ADHD). Nevertheless, research on the effectiveness of mindfulness parenting programs is limited, and little is known about the contribution of mindfulness skills to parenting when integrated with parent training (PT).
Objective
The present study evaluated a mindfulness skills augmentation to PT for ADHD. We hypothesized that mindfulness-enhanced PT would improve parental emotion regulation and reduce hostile and coercive parenting.
Method
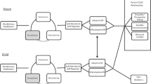
We developed a 90-min mindfulness skills protocol and integrated it with a nonviolent resistance (NVR) PT program addressing ADHD and behavior difficulties. A total of 79 families were randomly assigned to PT or mindfulness-enhanced PT. Forty-three families completed intervention. We used multilevel modeling to evaluate parental emotion regulation, hostile and coercive parenting, and child behavioral symptoms across treatments and over time.
Results
Across treatment conditions, mothers’ negative feelings, escalating behaviors, and capacity for emotion regulation improved significantly following treatment. Fathers in the mindfulness condition reported greater improvement in the capacity for emotion regulation, reduced negative feelings, and reduced parental submission compared with fathers in the PT condition. We found no differences in child externalizing symptoms, which decreased significantly in both groups.
Conclusions
Study results suggest that PT in NVR is effective in improving maternal capacity for emotion regulation and in reducing hostile and coercive parenting. For fathers, a mindfulness-based skills augmentation may be important for enhancing treatment benefits.


Similar content being viewed by others
Notes
The first author’s prior experience with mindfulness involved the study and practice of mindful meditation, training in mindfulness at the school setting and administration of mindfulness groups with adolescents.
References
Achenbach, T. M. (1991). Manual for the Child behavior checklist. Burlington: University of Vermont, Department of Psychiatry.
Bearman, S. K., & Weisz, J. R. (2015). Review: Comprehensive treatments for youth comorbidity–evidence-guided approaches to a complicated problem. Child and adolescent mental health, 20(3), 131–141. doi:10.1111/camh.12092.
Beauchaine, T. P., Webster-Stratton, C., & Reid, M. J. (2005). Mediators, moderators and predictors of 1-year outcomes among children treated for early-onset conduct problems: A latent growth curve analysis. Journal of Consulting and Clinical Psychology, 73(3), 371–388. doi:10.1037/0022-006X.73.3.371.
Ben-Porath, D. D. (2010). Dialectical behavior therapy applied to parent skill training: Adjunctive treatment for parents with difficulties in affect regulation. Cognitive and Behavioral Practice, 17(4), 458–465. doi:10.1016/j.cbpra.2009.07.005.
Bjørnebekk, G., Kjøbli, J., & Ogden, T. (2015). Children with conduct problems and co-occurring ADHD: Behavioral improvements following parent management training. Child & Family Behavior Therapy, 37(1), 1–19. doi:10.1080/07317107.2015.1000227.
Bögels, S., Hellemans, J., van Deursen, S., Römer, M., & van der Meulen, R. (2014). Mindful parenting in mental health care: Effects on parental and child psychopathology, parental stress, parenting, coparenting, and marital functioning. Mindfulness, 5, 536–551. doi:10.1007/s12671-013-0209-7.
Bridgett, D. J., Burt, N. M., Edwards, E. S., & Deater-Deckard, K. (2015). Intergenerational transmission of self-regulation: A multidisciplinary review and integrative conceptual framework. Psychological Bulletin, 141(3), 602–654. doi:10.1037/a0038662.
Burt, S. A., Krueger, R. F., McGue, M., & Iacono, W. (2003). Parent-child conflict and the comorbidity among childhood externalizing disorders. Archive of Genetic Psychiatry, 60(5), 505–513. doi:10.1001/archpsyc.60.5.505.
Cavell, T. A., Harrist, A. W., & Del Vecchio, T. (2013). Working with parents of aggressive children: Ten principles and the role of authoritative parenting. In R. E. Larzelere, A. S. Morris, & A. W. Harrist (Eds.), Authoritative parenting: Synthesizing nurturance and discipline for optimal child development (pp. 165–188). Washington, DC: American Psychological Association.
Chacko, A., Wymbs, B. T., Wymbs, F. A., Pelham, W. E., Swanger-Gagne, M. S., Girio, E., et al. (2009). Enhancing traditional behavioral parent training for single mothers of children with ADHD. Journal of Clinical Child & Adolescent Psychology, 38(2), 206–218. doi:10.1080/15374410802698388.
Coatsworth, J. D., Duncan, L. G., Nix, R. L., Greenberg, M. T., Gayles, J. G., Bamberger, K. T., et al. (2015). Integrating mindfulness with parent training: Effects of the mindfulness-enhanced strengthening families program. Developmental Psychology, 51(1), 26–35. doi:10.1037/a0038212.
Colalillo, S., & Johnston, C. (2016). Parenting cognition and affective outcomes following parent management training: A systematic review. Clinical Child and Family Psychology Review, 19(3), 216–235. doi:10.1007/s10567-016-0208-z.
DeKlyen, M., Speltz, M. L., & Greenberg, M. T. (1998). Fathering and early onset conduct problems: Positive and negative parenting, father–son attachment, and the marital context. Clinical Child and Family Psychology Review, 1(1), 3-21. doi:10.1023/A:1021844214633
Drabick, D. A. G., Gadow, K. D., & Sprafkin, J. (2006). Co-occurrence of conduct disorder and depression in a clinic-based sample of boys with ADHD. Journal of Child Psychology and Psychiatry, 47, 766–774. doi:10.1111/j.1469-7610.2006.01625.x.
Dumas, J. E. (2005). Mindfulness-based parent training: Strategies to lessen the Grip of automaticity in families with disruptive children. Journal of Clinical Child & Adolescent Psychology, 34, 779–791. doi:10.1207/s15374424jccp3404_20.
Duncan, L. G., Coatsworth, J. D., & Greenberg, M. T. (2009). A model of mindful parenting: implications for parent-child relationships and prevention research. Clinical Child and Family Psychological Review, 12(3), 255–270. doi:10.1007/s10567-009-0046-3.
Eames, C., Crane, R., Gold, E., & Pratt, S. (2015). Mindfulness-based wellbeing for socio-economically disadvantaged parents: a pre-post pilot study. Journal of Children’s Services, 10(1), 17–28. doi:10.1108/JCS-09-2014-0040.
Erisman, S. M., & Roemer, L. (2010). A preliminary investigation of the effects of experimentally induced mindfulness on emotional responding to film clips. Emotion, 10(1), 72–82. doi:10.1037/a0017162.
Evans, S. W., Owens, J. S., & Bunford, N. (2014). Evidence based psychosocial treatments for children and adolescents with attention-deficit/hyperactivity disorder. Journal of Clinical Child & Adolescent Psychology, 43(4), 527–551. doi:10.1080/15374416.2013.850700.
Gardner, F., Hutchings, J., Bywater, T., & Whitaker, C. (2010). Who benefits and how does it work? Moderators and mediators of outcome in an effectiveness trial of a parenting intervention. Journal of Clinical Child & Adolescent Psychology, 39(4), 568–580. doi:10.1080/15374416.2010.486315.
Gershy, N., & Omer, H. (2017). Can we have the session without the father? A qualitative study of father-resistance and a data-informed model of father-recruitment. Journal of Family Psychotherapy, 28(1), 38–58. doi:10.1080/08975353.2017.1283143.
Granic, I., O’Hara, A., Pepler, D., & Lewis, M. (2007). A dynamic systems analysis of parent–child changes associated with successful “real-world” interventions for aggressive children. Journal of Abnormal Child Psychology, 35(5), 845–857. doi:10.1007/s10802-007-9133-4.
Gratz, K., & Roemer, L. (2004). Multidimensional assessment of emotion regulation and dysregulation: Development, factor structure, and initial validation of the difficulties in emotion regulation scale. Journal of Psychopathology and Behavioral Assessment, 26(1), 41–54. doi:10.1023/B:JOBA.0000007455.08539.94.
Halligan, S. L., Cooper, P. J., Fearon, P., Wheeler, S. L., Crosby, M., & Murray, L. (2013). The longitudinal development of emotion regulation capacities in children at risk for externalizing disorders. Development and Psychopathology, 25(2), 391–406. doi:10.1017/S0954579412001137.
Haydicky, J., Shecter, C., Wiener, J., & Ducharme, J. (2015). Evaluation of MBCT for adolescents with ADHD and their parents: Impact on individual and family functioning. Journal of Child and Family Studies, 24(1), 76–94. doi:10.1007/s10826-013-9815-1.
Hayes, A. M., & Feldman, G. (2004). Clarifying the construct of mindfulness in the context of emotion regulation and the process of change in therapy. Clinical Psychology: Science and Practice, 11(3), 255–262. doi:10.1093/clipsy.bph080.
Kabat-Zinn, J. (1990). Full catastrophe living: How to cope with stress, pain and illness using mindfulness meditation. London: Pitakus.
Kazdin, A. E. (1997). Parent management training: evidence, outcomes, and issues. Journal of the American Academy for Child and Adolescent Psychiatry, 36(10), 1349–1356. doi:10.1097/00004583-199710000-00016.
Kazdin, A. E. (2005). Parent management training: Treatment for oppositional aggressive and antisocial behavior in children and adolescents. New York: Oxford University Press.
Kazdin, A. E., Holland, L., & Crowley, M. (1997). Family experience of barriers to treatment and premature termination from child therapy. Journal of Consulting and Clinical Psychology, 65(3), 453–463. doi:10.1037/0022-006X.65.3.453.
Kolko, D. J., Dorn, L. D., Bukstein, O. G., Pardini, D., Holden, E. A., & Hart, J. (2009). Community versus clinic-based modular treatment of children with early-onset ODD or CD: A clinical trial with 3-year follow-up. Journal of Abnormal Child Psychology, 37(5), 591–609. doi:10.1007/s10802-009-9303-7.
Kumar, S., Feldman, G., & Hayes, A. (2008). Changes in mindfulness and emotion regulation in an exposure-based cognitive therapy for depression. Cognitive Therapy and Research, 32(6), 734–744. doi:10.1007/s10608-008-9190-1.
Laugesen, B., & Grønkjær, M. (2015). Parenting experiences of living with a child with attention deficit hyperactivity disorder: a systematic review of qualitative evidence. JBI Database of Systematic Reviews and Implementation Reports, 13(11), 169–234. doi:10.11124/jbisrir-2015-2449.
Lavi- Levavi, I. (2009). Improvement in systemic intra-familial variables by “Non- violent resistance” treatment for parents of children and adolescents with behavioral problems. Unpublished doctoral dissertation, Tel Aviv University, Tel Aviv, Israel.
Lavi-Levavi, I., Shachar, I., & Omer, H. (2013). Training in nonviolent resistance for parents of violent children: Differences between fathers and mothers. Journal of Systemic Therapies, 32, 79–93. doi:10.1521/jsyt.2013.32.4.79.
Lee, P. C., Niew, W. I., Yang, H. J., Chen, V. C. H., & Lin, K. C. (2012). A meta-analysis of behavioral parent training for children with attention deficit hyperactivity disorder. Research in Developmental Disabilities, 33(6), 2040–2049. doi:10.1016/j.ridd.2012.05.011.
Leerkes, E. M., Supple, A. J., O’Brien, M., Calkins, S. D., Haltigan, J. D., Wong, M. S., et al. (2015). Antecedents of maternal sensitivity during distressing tasks: Integrating attachment, social information processing, and psychobiological perspectives. Child Development, 86(1), 94–111. doi:10.1111/cdev.12288.
Linehan, M. M. (1993). Cognitive-behavioral treatment of borderline personality disorder. New York: Guilford Press.
Linehan, M. M., Waltz, J., Dimeff, L., & Koerner, K. (2000). This one moment: skills for everyday mindfulness. Seattle: The Behavioral Technology Transfer Group.
Lundahl, B., Risser, H. J., & Lovejoy, M. C. (2006). A meta-analysis of parent training: Moderators and follow-up effects. Clinical Psychology Review, 26(1), 86–104. doi:10.1016/j.cpr.2005.07.004.
Maliken, A., & Katz, L. (2013). Exploring the impact of parental psychopathology and emotion regulation on evidence-based parenting interventions: A transdiagnostic approach to improving treatment effectiveness. Clinical Child and Family Psychology Review, 16(2), 173–186. doi:10.1007/s10567-013-0132-4.
Marceau, K., Zahn-Waxler, C., Shirtcliff, E. A., Schreiber, J. E., Hastings, P., & Klimes-Dougan, B. (2015). Adolescents’, mothers’, and fathers’ gendered coping strategies during conflict: Youth and parent influences on conflict resolution and psychopathology. Development and Psychopathology, 27(4), 1025–1044. doi:10.1017/S0954579415000668.
Melnick, S., & Hinshaw, S. (2000). Emotion regulation and parenting in AD/HD and comparison boys: Linkages with social behaviors and peer preference. Journal of Abnormal Child Psychology, 28(1), 73–86. doi:10.1023/A:1005174102794.
Molgaard, V. M., Kumpfer, K. L., & Fleming, E. (2001). The strengthening families program: For parents and youth 10–14; A videobased curriculum. Ames, IA: Iowa State University Extension.
Neacsiu, A. D., Bohus, M., & Linehan, M. M. (2014). Dialectical behavior therapy: An intervention for emotion dysregulation. In J. J. Gross (Ed.), Handbook of emotion regulation (pp. 491–507). New York: Guilford publications.
Newman, M., Fagan, C., & Webb, R. (2014). Innovations in practice: The efficacy of nonviolent resistance groups in treating aggressive and controlling children and young people: A preliminary analysis of pilot NVR groups in Kent. Child and Adolescent Mental Health, 19(2), 138-141. doi: 10.1111/camh.12049.
Ollefs, B., Schlippe, A. V., Omer, H., & Kriz, J. (2009). Youngster with externalizing behavior problems: Effects of parent training. Familiendynamik, 34, 256–265. (in German).
Omer, H. (2004). Nonviolent resistance. A new approach to violent and self-destructive children. Cambridge: Cambridge University Press.
Panter-Brick, C., Burgess, A., Eggerman, M., McAllister, F., Pruett, K., & Leckman, J. F. (2014). Practitioner review: Engaging fathers—recommendations for a game change in parenting interventions based on a systematic review of the global evidence. Journal of Child Psychology and Psychiatry, 55(11), 1187–1212. doi:10.1111/jcpp.12280.
Roemer, L., Williston, S. K., & Rollins, L. G. (2015). Mindfulness and emotion regulation. Current Opinion in Psychology, 3, 52–57. doi:10.1016/j.copsyc.2015.02.006.
Rutherford, H. J. V., Wallace, N. S., Laurent, H. K., & Mayes, L. C. (2015). Emotion regulation in parenthood. Developmental Review, 36, 1–14. doi:10.1016/j.dr.2014.12.008.
Segal, Z. V., Williams, J. M. G., & Teasdale, J. D. (2012). Mindfulness-based cognitive therapy for depression. New York: Guilford Press.
Singer, J. D., & Willett, J. B. (2013). Applied longitudinal data analysis: Modeling change and event occurrence. New York: Oxford University Press.
Singh, N. N., Singh, A. N., Lancioni, G. E., Singh, J., Winton, A. S. W., & Adkins, A. D. (2010). Mindfulness training for parents and their children with ADHD increases the children’s compliance. Journal of Child and Family Studies, 19(2), 157–166. doi:10.1007/s10826-009-9272-z.
Teasdale, J. D., Segal, Z. V., & Williams, J. M. G. (2003). Mindfulness training and problem formulation. Clinical Psychology: Science and Practice, 10(2), 157–160. doi:10.1093/clipsy.bpg017.
Townshend, K., Jordan, Z., Stephenson, M., & Tsey, K. (2016). The effectiveness of mindful parenting programs in promoting parents’ and children’s wellbeing: a systematic review. JBI Database of Systematic Reviews and Implementation Reports, 14(3), 139–180. doi:10.11124/JBISRIR-2016-2314.
van de Weijer-Bergsma, E., Formsma, A., de Bruin, E., & Bögels, S. (2012). The effectiveness of mindfulness training on behavioral problems and attentional functioning in adolescents with ADHD. Journal of Child and Family Studies, 21(5), 775–787. doi:10.1007/s10826-011-9531-7.
van der Oord, S., Bögels, S., & Peijnenburg, D. (2012). The effectiveness of mindfulness training for children with ADHD and mindful parenting for their parents. Journal of Child and Family Studies, 21(21), 139–147. doi:10.1007/s10826-011-9457-0.
Van Holen, F., Vanderfaeillie, J., & Omer, H. (2016). Adaptation and evaluation of a nonviolent resistance intervention for foster parents: A progress report. Journal of marital and family therapy, 42(2), 256–271. doi:10.1111/jmft.12125.
Weinblatt, U., & Omer, H. (2008). Nonviolent resistance: A treatment for parents of children with acute behavior problems. Journal of Marital & Family Therapy., 34(1), 75–92. doi:10.1111/j.1752-0606.2008.00054.x.
Zilber, N., Auerbach, J., & Lerner, Y. (1994). Israeli norms for the Achenbach Child Behavior Checklist: Comparison of clinically-referred and non-referred children. Israeli Journal of Psychiatry and Related Sciences, 31, 5–12.
Acknowledgements
We would like to thank the therapists at the Clinic for Systems Based Treatment for ADHD at Schneider Children Hospital for their important contribution to the development of the mindfulness protocol and for their enthusiasm to implement it in their work. We are also thankful to Michael Partas and Eyal Ronen Ackerman for their help with data collection and data analysis.
Author information
Authors and Affiliations
Corresponding author
Ethics declarations
Conflict of interest
The authors declare that they have no conflict of interest.
Ethical Approval
All procedures performed in this study were in accordance with the ethical standards of the institutional research committee and with the 1964 Helsinki declaration and its later amendments or comparable ethical standards.
Informed Consent
Informed consent was obtained from all individual participants included in the study.
Rights and permissions
About this article
Cite this article
Gershy, N., Meehan, K.B., Omer, H. et al. Randomized Clinical Trial of Mindfulness Skills Augmentation in Parent Training. Child Youth Care Forum 46, 783–803 (2017). https://doi.org/10.1007/s10566-017-9411-4
Published:
Issue Date:
DOI: https://doi.org/10.1007/s10566-017-9411-4


