Skip to main content

miR-330-5p inhibits NLRP3 inflammasome-mediated myocardial ischaemia–reperfusion injury by targeting TIM3

Abstract

Background/aims

The Nod-like receptor protein-3 (NLRP3) inflammasome signalling pathway is involved in the inflammatory reaction of myocardial ischaemia–reperfusion (I/R) injury. Our previous study showed that miR-330-5p was differentially expressed in both cerebral and myocardial I/R injury, and thus might be a biomarker for I/R injury-related diseases. Another study also indicated that miR-330-5p could promote NLRP3 inflammasome activation in renal IRI. However, the role of miR-330-5p in myocardial I/R injury-induced inflammatory responses is unknown. This study aimed to investigate the role of miR-330-5p in NLRP3 inflammasome-mediated myocardial I/R injury.

Methods

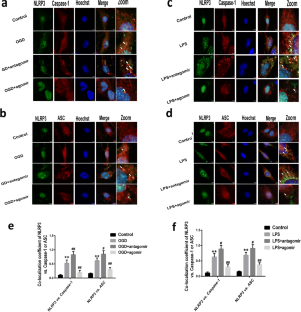
Myocardial I/R injury was induced in mice by occlusion of the left anterior descending coronary artery for 45 min followed by reperfusion. For NLRP3 inflammasome stimulation in vitro, cardiomyocytes were treated with 2 h of oxygen and glucose deprivation (OGD) or LPS (100 ng/ml). Myocardial miR-330-5p expression was examined by PCR at different treatment times. A miR-330-5p antagomir and an agomir were used to regulate miR-330-5p expression. To evaluate the role of miR-330-5p in myocardial I/R injury, 2,3,5-triphenyltetrazolium chloride (TTC) staining, echocardiography, and immunoblotting were used to assess infarct volume, cardiac function, and NLRP3 inflammasome activation respectively. A luciferase binding assay was used to examine whether miR-330-5p could directly bind to the T cell immunoglobulin domain and mucin domain-containing molecule-3 (TIM3). Finally, the role of the miR-330-5p/TIM3 axis in regulating apoptosis and NLRP3 inflammasome formation was evaluated with flow cytometry assays and immunofluorescence staining.

Results

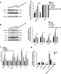
Compared to that in the model group, the inhibition of miR-330-5p significantly aggravated myocardial I/R injury, resulting in increased infarct volume and more severe cardiac dysfunction. Moreover, inhibition of miR-330-5p significantly increased the levels of NLRP3 inflammasome-related proteins, including caspase-1, IL-1β, IL-18 and TNF-α, in both in-vivo and in-vitro models. Furthermore, TIM3 was confirmed as a potential target of miR-330-5p. As predicted, suppression of TIM3 by siRNA ameliorated the anti-miR-330-5p-mediated activation of the NLRP3 inflammasome induced by OGD and LPS, thus decreasing cardiomyocyte apoptosis.

Conclusions

Our study indicated that the miR-330-5p/TIM3 axis was involved in the regulatory mechanism of NLRP3 inflammasome-mediated myocardial inflammation.

This is a preview of subscription content, access via your institution.

Fig. 1
Fig. 2
Fig. 3
Fig. 4
Fig. 5
Fig. 6
Fig. 7
Fig. 8

References

  1. Anderson JL, Morrow DA. Acute myocardial infarction. N Engl J Med. 2017;376:2053–64.

    CAS  Article  Google Scholar 

  2. Yellon DM, Hausenloy DJ. Myocardial reperfusion injury. N Engl J Med. 2007;357:1121–35.

    CAS  Article  Google Scholar 

  3. Marchetti C, Chojnacki J, Toldo S, Mezzaroma E, Tranchida N, Rose SW, et al. A novel pharmacologic inhibitor of the NLRP3 inflammasome limits myocardial injury after ischemia–reperfusion in the mouse. J Cardiovasc Pharmacol. 2014;63:316–22.

    CAS  Article  Google Scholar 

  4. Takahashi M. NLRP3 inflammasome as a novel player in myocardial infarction. Int Heart J. 2014;55:101–5.

    CAS  Article  Google Scholar 

  5. Toldo S, Mezzaroma E, Mauro AG, Salloum F, Van Tassell BW, Abbate A. The inflammasome in myocardial injury and cardiac remodeling. Antioxid Redox Signal. 2015;22:1146–61.

    CAS  Article  Google Scholar 

  6. Sutterwala FS, Haasken S, Cassel SL. Mechanism of NLRP3 inflammasome activation. Ann N Y Acad Sci. 2014;1319:82–95.

    CAS  Article  Google Scholar 

  7. Toldo S, Seropian IM, Mezzaroma E, Van Tassell BW, Salloum FN, Lewis EC, et al. Alpha-1 antitrypsin inhibits caspase-1 and protects from acute myocardial ischemia–reperfusion injury. J Mol Cell Cardiol. 2011;51:244–51.

    CAS  Article  Google Scholar 

  8. Anderson AC, Anderson DE, Bregoli L, Hastings WD, Kassam N, Lei C, et al. Promotion of tissue inflammation by the immune receptor Tim-3 expressed on innate immune cells. Science. 2007;318:1141–3.

    CAS  Article  Google Scholar 

  9. Boenisch O, D'Addio F, Watanabe T, Elyaman W, Magee CN, et al. TIM-3: a novel regulatory molecule of alloimmune activation. J Immunol. 2010;185:5806–19.

    CAS  Article  Google Scholar 

  10. Han G, Chen G, Shen B, Li Y. Tim-3: an activation marker and activation limiter of innate immune cells. Front Immunol. 2013;4:449.

    Article  Google Scholar 

  11. Sabatos CA, Chakravarti S, Cha E, Schubart A, Sanchez-Fueyo A, Zheng XX, et al. Interaction of Tim-3 and Tim-3 ligand regulates T helper type 1 responses and induction of peripheral tolerance. Nat Immunol. 2003;4:1102–10.

    CAS  Article  Google Scholar 

  12. Sun J, Huang Q, Li S, Meng F, Li X, Gong X. miR-330-5p/Tim-3 axis regulates macrophage M2 polarization and insulin resistance in diabetes mice. Mol Immunol. 2018;95:107–13.

    CAS  Article  Google Scholar 

  13. Yu A, Zhang X, Li M, Ye P, Duan H, Zhang T, et al. Tim-3 enhances brain inflammation by promoting M1 macrophage polarization following intracerebral hemorrhage in mice. Int Immunopharmacol. 2017;53:143–8.

    CAS  Article  Google Scholar 

  14. Jiang X, Yu J, Shi Q, Xiao Y, Wang W, Chen G, et al. Tim-3 promotes intestinal homeostasis in DSS colitis by inhibiting M1 polarization of macrophages. Clin Immunol. 2015;160:328–35.

    CAS  Article  Google Scholar 

  15. Koh HS, Chang CY, Jeon SB, Yoon HJ, Ahn YH, Kim HS, et al. The HIF-1/glial TIM-3 axis controls inflammation-associated brain damage under hypoxia. Nat Commun. 2015;6:6340.

    CAS  Article  Google Scholar 

  16. Du X, Wu Z, Xu Y, Liu Y, Liu W, Wang T, et al. Increased Tim-3 expression alleviates liver injury by regulating macrophage activation in MCD induced NASH mice. Cell Mol Immunol. 2019. 2018;16(11):878–86.

    Article  Google Scholar 

  17. Lee J, Park EJ, Yuki Y, Ahmad S, Mizuguchi K, Ishii KJ, et al. Profiles of microRNA networks in intestinal epithelial cells in a mouse model of colitis. Sci Rep. 2015;5:18174.

    CAS  Article  Google Scholar 

  18. Suzuki HI, Katsura A, Matsuyama H, Miyazono K. MicroRNA regulons in tumor microenvironment. Oncogene. 2015;34:3085–94.

    CAS  Article  Google Scholar 

  19. Sebastiani G, Guarino E, Grieco GE, Formichi C, Poggi CD, Ceccarelli E, et al. Circulating microRNA (miRNA) expression profiling in plasma of patients with gestational diabetes mellitus reveals upregulation of miRNA miR-330-3p. Front Endocrinol. 2017;8:345.

    Article  Google Scholar 

  20. Sun XL, Zhang YL, Xi SM, M LJ, Li SP. MiR-330-3p suppresses phosphoglycerate mutase family member 5-inducted mitophagy to alleviate hepatic ischemia–reperfusion injury. J Cell Biochem. 2019;20(3):4255–67.

    Article  Google Scholar 

  21. Wang H, Chen SH, Kong P, Zhang LY, Zhang LL, Zhang NQ, et al. Increased expression of miR-330-3p: a novel independent indicator of poor prognosis in human breast cancer. Eur Rev Med Pharmacol Sci. 2018;22(6):1726–30.

    CAS  PubMed  Google Scholar 

  22. Liu J, Huang GQ, Ke ZP. Silence of long intergenic noncoding RNA HOTAIR ameliorates oxidative stress and inflammation response in ox-LDL-treated human macrophages by upregulating miR-330-5p. J Cell Physiol. 2019;234(4):5134–42.

    CAS  Article  Google Scholar 

  23. Gu TT, Song L, Chen TY, Wang X, Zhao XJ, Ding XQ, et al. Fructose downregulates miR-330 to induce renal inflammatory response and insulin signaling impairment: attenuation by morin. Mol Nutr Food Res. 2017;61(8):1–20.

    Article  Google Scholar 

  24. Fooladinezhad H, Khanahmad H, Ganjalikhani-Hakemi M, Doosti A. Negative regulation of TIM-3 expression in AML cell line (HL-60) using miR-330-5p. Br J Biomed Sci. 2016;73:129–33.

    Article  Google Scholar 

  25. Gao E, Lei YH, Shang X, Huang ZM, Zuo L, Boucher M, et al. A novel and efficient model of coronary artery ligation and myocardial infarction in the mouse. Circ Res. 2010;107(12):1445–53.

    CAS  Article  Google Scholar 

  26. Calvert JW, Gundewar S, Jha S, Greer JJ, Bestermann WH, Tian R, et al. Acute metformin therapy confers cardioprotection against myocardial infarction via AMPK-eNOS-mediated signaling. Diabetes. 2008;57:696–705.

    CAS  Article  Google Scholar 

  27. Guo Y, Wang L, Ma R, Mu QQ, Yu N, Zhang Y, et al. JiangTang XiaoKe granule attenuates cathepsin K expression and improves IGF-1 expression in the bone of high fat diet induced KK-ay diabetic mice. Life Sci. 2016;148:24–30.

    CAS  Article  Google Scholar 

  28. Li YZ, Lu DY, Tan WQ, Wang JX, Li PF. p53 initiates apoptosis by transcriptionally targeting the anti-apoptotic protein ARC. Mol Cell Biol. 2008;28:564–74.

    CAS  Article  Google Scholar 

  29. Arslan F, Smeets MB, O’Neill LA, Keogh B, McGuirk P, Timmers L, et al. Myocardial ischemia/reperfusion injury is mediated by leukocytic toll-like receptor-2 and reduced by systemic administration of a novel anti-toll-like receptor-2 antibody. Circulation. 2010;121:80–90.

    CAS  Article  Google Scholar 

  30. McMullen NT, Goldberger B, Glaser EM. Postnatal development of lamina III/IV nonpyramidal neurons in rabbit auditory cortex: quantitative and spatial analyses of Golgi-impregnated material. J Comp Neurol. 1988;278:139–55.

    CAS  Article  Google Scholar 

  31. Jiang SE, Jeong JJ, Hyam SR, Han MJ, Kim DH. Ursolic acid isolated from the seed of Cornus officinalis ameliorates colitis in mice by inhibiting the binding of lipopolysaccharide to toll-like receptor 4 on macrophages. J Agric Food Chem. 2014;62(40):9711–21.

    Article  Google Scholar 

  32. Luo YP, Jiang L, Kang K, Fei DS, Meng XL, Nan CC, et al. Hemin inhibits NLRP3 inflammasome activation in sepsis-induced acute lung injury, involving heme oxygenase-1. Int Immunopharmacol. 2014;20(1):24–32.

    CAS  Article  Google Scholar 

  33. Sandanger O, Ranheim T, Vinge LE, Bliksoen M, Alfsnes K, Finsen AV, et al. The NLRP3 inflammasome is up-regulated in cardiac fibroblasts and mediates myocardial ischaemia–reperfusion injury. Cardiovasc Res. 2013;99:164–74.

    CAS  Article  Google Scholar 

  34. Lamkanfi M, Dixit VM. Mechanisms and functions of inflammasomes. Cell. 2014;157(5):1013–22.

    CAS  Article  Google Scholar 

  35. Kleinbongard P, Schulz R, Heusch G. TNFalpha in myocardial ischemia/reperfusion, remodeling and heart failure. Heart Fail Rev. 2011;16:49–69.

    CAS  Article  Google Scholar 

  36. Artlett CM, Gaha SS, Hope JL, Feghali-Bostwick CA, Katsikis PD. Mir-155 is overexpressed in systemic sclerosis fibroblasts and is required for NLRP3 inflammasome-mediated collagen synthesis during fibrosis. Arthritis Res Ther. 2017;19(1):144.

    Article  Google Scholar 

  37. Haneklaus M, Gerlic M, Stolarska MK, Rainey AA, Pich D, Mclnnes IB, et al. Cutting edge: miR-223 and EBV miR-BART15 regulate the NLRP3 inflammasome and IL-1beta production. J Immunol. 2012;189(8):3795–9.

    CAS  Article  Google Scholar 

  38. Neudecker V, Haneklaus M, Jensen O, Khailova L, Masterson JC, Tye H, et al. Myeloid-derived miR-223 regulates intestinal inflammation via repression of the NLRP3 inflammasome. J Exp Med. 2017;214(6):1737–52.

    CAS  Article  Google Scholar 

  39. Du X, Wu Z, Xu Y, Liu Y, Liu W, Wang T, et al. Increased Tim-3 expression alleviates liver injury by regulating macrophage activation in MCDinduced NASH mice. Cell Mol Immunol. 2019;16(11):878–86.

    CAS  Article  Google Scholar 

  40. Shen J, Wang L, Jiang N, Mou S, Zhang M, Gu L, et al. NLRP3 inflammasome mediates contrast media-induced acute kidney injury by regulating cell apoptosis. Sci Rep. 2016;6:34682.

    CAS  Article  Google Scholar 

Download references

Funding

This work was supported by funding from by National Natural Science Foundation of China Grants No. 81974183, CAMS Innovation Fund for Medical Science (CAMS-2016-I2M-1-011), Wu Jieping Medical Foundation (320.6750.2020-04-16).

Author information

Affiliations

Authors

Contributions

Animal experiment: Wei Zuo and Lun Wang; Cell experiment: Hongmei Zhao and Jingyi Li; Echocardiography: Xinglin Yang; Biochemical experiment: Wei Zuo and Lihong Xu; Data analysis: Ran Tian and Qian Chen; Project administration, Zhenyu Liu; Supervision, Bo Zhang; Writing — original draft: Wei Zuo and Zhenyu Liu; Writing — review & editing: Ran Tian and Yingxian Liu.

Corresponding authors

Correspondence to Bo Zhang or Zhenyu Liu.

Ethics declarations

Conflict of interest

The authors declare no conflicts of interest.

Ethical approval

This article does not contain any studies with human participants or animals performed by any of the authors.

Informed consent

This article does not contain any studies with human participants performed by any of the authors.

Additional information

Publisher’s note

Springer Nature remains neutral with regard to jurisdictional claims in published maps and institutional affiliations.

Supplementary Information

(MP4 2295 kb)

(MP4 2296 kb)

(MP4 2304 kb)

(MP4 1721 kb)

(MP4 2300 kb)

Rights and permissions

Reprints and Permissions

About this article

Verify currency and authenticity via CrossMark

Cite this article

Zuo, W., Tian, R., Chen, Q. et al. miR-330-5p inhibits NLRP3 inflammasome-mediated myocardial ischaemia–reperfusion injury by targeting TIM3. Cardiovasc Drugs Ther 35, 691–705 (2021). https://doi.org/10.1007/s10557-020-07104-8

Download citation

  • Accepted:

  • Published:

  • Issue Date:

  • DOI: https://doi.org/10.1007/s10557-020-07104-8

Keywords

  • Myocardial ischaemia–reperfusion injury
  • miR-330-5p
  • Inflammasome
  • TIM3
  • LPS