Skip to main content

PI3K independent activation of mTORC1 as a target in lapatinib-resistant ERBB2+ breast cancer cells

Abstract

Therapies targeting the ERBB2 receptor, including the kinase inhibitor lapatinib (Tykerb, GlaxoSmithKline), have improved clinical outcome for women with ERBB2-amplified breast cancer. However, acquired resistance to lapatinib remains a significant clinical problem, and the mechanisms governing resistance remain poorly understood. We sought to define molecular alterations that confer an acquired lapatinib resistance phenotype in ER−/ERBB2+ human breast cancer cells. ERBB2-amplified SKBR3 breast cancer cells were rendered resistant to lapatinib via culture in increasing concentrations of the drug, and molecular changes associated with a resistant phenotype were interrogated using a collaborative enzyme-enhanced immunoassay platform and immunoblotting techniques for detection of phosphorylated signaling cascade proteins. Interestingly, despite apparent inactivation of the PI3K/AKT signaling pathway, resistant cells exhibited constitutive activation of mammalian target of rapamycin complex 1 (mTORC1) and were highly sensitive to mTOR inhibition with rapamycin and the dual PI3K/mTOR inhibitor NVP-BEZ235. These data demonstrate a role for downstream activation of mTORC1 in the absence of molecular alterations leading to PI3K/AKT hyperactivation as a potential mechanism of lapatinib resistance in this model of ERBB2+ breast cancer and support the rationale of combination or sequential therapy using ERBB2 and mTOR-targeting molecules to prevent or target resistance to lapatinib. Moreover, our data suggest that assessment of mTOR substrate phosphorylation (i.e., S6) may serve as a more robust biomarker to predict sensitivity to mTOR inhibitors in the context of lapatinib resistance than PI3K mutations, loss of PTEN and p-AKT levels.

This is a preview of subscription content, access via your institution.

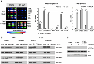
Fig. 1
Fig. 2
Fig. 3
Fig. 4
Fig. 5

References

  1. Slamon DJ, Clark GM, Wong SG, Levin WJ, Ullrich A, McGuire WL (1987) Human breast cancer: correlation of relapse and survival with amplification of the HER-2/neu oncogene. Science 235(4785):177–182

    PubMed  Article  CAS  Google Scholar 

  2. Nahta R, Yuan LX, Zhang B, Kobayashi R, Esteva FJ (2005) Insulin-like growth factor-I receptor/human epidermal growth factor receptor 2 heterodimerization contributes to trastuzumab resistance of breast cancer cells. Cancer Res 65(23):11118–11128. doi:10.1158/0008-5472.CAN-04-3841

    PubMed  Article  CAS  Google Scholar 

  3. Berns K, Horlings HM, Hennessy BT, Madiredjo M, Hijmans EM, Beelen K, Linn SC, Gonzalez-Angulo AM, Stemke-Hale K, Hauptmann M, Beijersbergen RL, Mills GB, van de Vijver MJ, Bernards R (2007) A functional genetic approach identifies the PI3K pathway as a major determinant of trastuzumab resistance in breast cancer. Cancer Cell 12(4):395–402. doi:10.1016/j.ccr.2007.08.030

    PubMed  Article  CAS  Google Scholar 

  4. Shattuck DL, Miller JK, Carraway KL III, Sweeney C (2008) Met receptor contributes to trastuzumab resistance of Her2-overexpressing breast cancer cells. Cancer Res 68(5):1471–1477. doi:10.1158/0008-5472.CAN-07-5962

    PubMed  Article  CAS  Google Scholar 

  5. Ritter CA, Perez-Torres M, Rinehart C, Guix M, Dugger T, Engelman JA, Arteaga CL (2007) Human breast cancer cells selected for resistance to trastuzumab in vivo overexpress epidermal growth factor receptor and ErbB ligands and remain dependent on the ErbB receptor network. Clin Cancer Res 13(16):4909–4919. doi:10.1158/1078-0432.CCR-07-0701

    PubMed  Article  CAS  Google Scholar 

  6. O’Brien NA, Browne BC, Chow L, Wang Y, Ginther C, Arboleda J, Duffy MJ, Crown J, O’Donovan N, Slamon DJ (2010) Activated phosphoinositide 3-kinase/AKT signaling confers resistance to trastuzumab but not lapatinib. Mol Cancer Ther 9(6):1489–1502. doi:10.1158/1535-7163.MCT-09-1171

    PubMed  Article  Google Scholar 

  7. Xia W, Husain I, Liu L, Bacus S, Saini S, Spohn J, Pry K, Westlund R, Stein SH, Spector NL (2007) Lapatinib antitumor activity is not dependent upon phosphatase and tensin homologue deleted on chromosome 10 in ErbB2-overexpressing breast cancers. Cancer Res 67(3):1170–1175. doi:10.1158/0008-5472.CAN-06-2101

    PubMed  Article  CAS  Google Scholar 

  8. Johnston S, Trudeau M, Kaufman B, Boussen H, Blackwell K, LoRusso P, Lombardi DP, Ben Ahmed S, Citrin DL, DeSilvio ML, Harris J, Westlund RE, Salazar V, Zaks TZ, Spector NL (2008) Phase II study of predictive biomarker profiles for response targeting human epidermal growth factor receptor 2 (HER-2) in advanced inflammatory breast cancer with lapatinib monotherapy. J Clin Oncol 26(7):1066–1072. doi:10.1200/JCO.2007.13.9949

    PubMed  Article  CAS  Google Scholar 

  9. Xu BH, Jiang ZF, Chua D, Shao ZM, Luo RC, Wang XJ, Liu DG, Yeo W, Yu SY, Newstat B, Preston A, Martin AM, Chi HD, Wang L (2011) Lapatinib plus capecitabine in treating HER2-positive advanced breast cancer: efficacy, safety, and biomarker results from Chinese patients. Chin J Cancer 30(5):327–335

    PubMed  Article  CAS  Google Scholar 

  10. Gayle SS, Arnold SL, O’Regan RM, Nahta R (2012) Pharmacologic inhibition of mTOR improves lapatinib sensitivity in HER2-overexpressing breast cancer cells with primary trastuzumab resistance. Anti-Cancer Agents Med Chem 12(2):151–162

    CAS  Google Scholar 

  11. Eichhorn PJ, Gili M, Scaltriti M, Serra V, Guzman M, Nijkamp W, Beijersbergen RL, Valero V, Seoane J, Bernards R, Baselga J (2008) Phosphatidylinositol 3-kinase hyperactivation results in lapatinib resistance that is reversed by the mTOR/phosphatidylinositol 3-kinase inhibitor NVP-BEZ235. Cancer Res 68(22):9221–9230. doi:10.1158/0008-5472.CAN-08-1740

    PubMed  Article  CAS  Google Scholar 

  12. Xia W, Bacus S, Hegde P, Husain I, Strum J, Liu L, Paulazzo G, Lyass L, Trusk P, Hill J, Harris J, Spector NL (2006) A model of acquired autoresistance to a potent ErbB2 tyrosine kinase inhibitor and a therapeutic strategy to prevent its onset in breast cancer. Proc Nat Acad Sci USA 103(20):7795–7800. doi:10.1073/pnas.0602468103

    PubMed  Article  CAS  Google Scholar 

  13. Liu L, Greger J, Shi H, Liu Y, Greshock J, Annan R, Halsey W, Sathe GM, Martin AM, Gilmer TM (2009) Novel mechanism of lapatinib resistance in HER2-positive breast tumor cells: activation of AXL. Cancer Res 69(17):6871–6878. doi:10.1158/0008-5472.CAN-08-4490

    PubMed  Article  CAS  Google Scholar 

  14. Xia W, Bacus S, Husain I, Liu L, Zhao S, Liu Z, Moseley MA III, Thompson JW, Chen FL, Koch KM, Spector NL (2010) Resistance to ErbB2 tyrosine kinase inhibitors in breast cancer is mediated by calcium-dependent activation of RelA. Mol Cancer Ther 9(2):292–299. doi:10.1158/1535-7163.MCT-09-1041

    PubMed  Article  CAS  Google Scholar 

  15. Nakayama GR, Caton MC, Nova MP, Parandoosh Z (1997) Assessment of the Alamar Blue assay for cellular growth and viability in vitro. J Immunol Methods 204(2):205–208

    PubMed  Article  CAS  Google Scholar 

  16. Iorns E, Ward TM, Dean S, Jegg A, Thomas D, Murugaesu N, Sims D, Mitsopoulos C, Fenwick K, Kozarewa I, Naceur-Lombarelli C, Zvelebil M, Isacke CM, Lord CJ, Ashworth A, Hnatyszyn HJ, Pegram M, Lippman M (2012) Whole genome in vivo RNAi screening identifies the leukemia inhibitory factor receptor as a novel breast tumor suppressor. Breast Cancer Res Treat. doi:10.1007/s10549-012-2068-7

    Google Scholar 

  17. Kim P, Liu X, Lee T, Liu L, Barham R, Kirkland R, Leesman G, Kuller A, Ybarrondo B, Ng SC, Singh S (2011) Highly sensitive proximity mediated immunoassay reveals HER2 status conversion in the circulating tumor cells of metastatic breast cancer patients. Proteome Sci 9(1):75. doi:10.1186/1477-5956-9-75

    PubMed  Article  CAS  Google Scholar 

  18. Ward TM, Iorns E, Liu X, Hoe N, Kim P, Singh S, Dean S, Jegg AM, Gallas M, Rodriguez C, Lippman M, Landgraf R, Pegram MD (2012) Truncated p110 ERBB2 induces mammary epithelial cell migration, invasion and orthotopic xenograft formation, and is associated with loss of phosphorylated STAT5. Oncogene. doi:10.1038/onc.2012.256

    Google Scholar 

  19. Burris HA III, Hurwitz HI, Dees EC, Dowlati A, Blackwell KL, O’Neil B, Marcom PK, Ellis MJ, Overmoyer B, Jones SF, Harris JL, Smith DA, Koch KM, Stead A, Mangum S, Spector NL (2005) Phase I safety, pharmacokinetics, and clinical activity study of lapatinib (GW572016), a reversible dual inhibitor of epidermal growth factor receptor tyrosine kinases, in heavily pretreated patients with metastatic carcinomas. J Clin Oncol 23(23):5305–5313. doi:10.1200/JCO.2005.16.584

    PubMed  Article  CAS  Google Scholar 

  20. Jegg AWT, Issac B, Iorns E, Hoe N, Gallas M, Aparicio S, Pegram MD (2011) Identifying novel mechanisms of resistance to lapatinib in ERBB2+ breast cancer cells through whole genome mutational analysis. Paper presented at the SABCS, San Antonio

    Google Scholar 

  21. Ravichandran KS (2001) Signaling via Shc family adapter proteins. Oncogene 20(44):6322–6330. doi:10.1038/sj.onc.1204776

    PubMed  Article  CAS  Google Scholar 

  22. Kovacina KS, Park GY, Bae SS, Guzzetta AW, Schaefer E, Birnbaum MJ, Roth RA (2003) Identification of a proline-rich Akt substrate as a 14-3-3 binding partner. J Biol Chem 278(12):10189–10194. doi:10.1074/jbc.M210837200

    PubMed  Article  CAS  Google Scholar 

  23. Inoki K, Li Y, Zhu T, Wu J, Guan KL (2002) TSC2 is phosphorylated and inhibited by Akt and suppresses mTOR signalling. Nat Cell Biol 4(9):648–657. doi:10.1038/ncb839

    PubMed  Article  CAS  Google Scholar 

  24. Gwinn DM, Shackelford DB, Egan DF, Mihaylova MM, Mery A, Vasquez DS, Turk BE, Shaw RJ (2008) AMPK phosphorylation of raptor mediates a metabolic checkpoint. Mol Cell 30(2):214–226. doi:10.1016/j.molcel.2008.03.003

    PubMed  Article  CAS  Google Scholar 

  25. Peterson TR, Laplante M, Thoreen CC, Sancak Y, Kang SA, Kuehl WM, Gray NS, Sabatini DM (2009) DEPTOR is an mTOR inhibitor frequently overexpressed in multiple myeloma cells and required for their survival. Cell 137(5):873–886. doi:10.1016/j.cell.2009.03.046

    PubMed  Article  CAS  Google Scholar 

  26. Saucedo LJ, Gao X, Chiarelli DA, Li L, Pan D, Edgar BA (2003) Rheb promotes cell growth as a component of the insulin/TOR signalling network. Nat Cell Biol 5(6):566–571. doi:10.1038/ncb996

    PubMed  Article  CAS  Google Scholar 

  27. Carriere A, Cargnello M, Julien LA, Gao H, Bonneil E, Thibault P, Roux PP (2008) Oncogenic MAPK signaling stimulates mTORC1 activity by promoting RSK-mediated raptor phosphorylation. Curr Biol 18(17):1269–1277. doi:10.1016/j.cub.2008.07.078

    PubMed  Article  CAS  Google Scholar 

  28. Holz MK, Blenis J (2005) Identification of S6 kinase 1 as a novel mammalian target of rapamycin (mTOR)-phosphorylating kinase. J Biol Chem 280(28):26089–26093. doi:10.1074/jbc.M504045200

    PubMed  Article  CAS  Google Scholar 

  29. O’Reilly KE, Rojo F, She QB, Solit D, Mills GB, Smith D, Lane H, Hofmann F, Hicklin DJ, Ludwig DL, Baselga J, Rosen N (2006) mTOR inhibition induces upstream receptor tyrosine kinase signaling and activates Akt. Cancer Res 66(3):1500–1508. doi:10.1158/0008-5472.CAN-05-2925

    PubMed  Article  Google Scholar 

  30. Shi Y, Yan H, Frost P, Gera J, Lichtenstein A (2005) Mammalian target of rapamycin inhibitors activate the AKT kinase in multiple myeloma cells by up-regulating the insulin-like growth factor receptor/insulin receptor substrate-1/phosphatidylinositol 3-kinase cascade. Mol Cancer Ther 4(10):1533–1540. doi:10.1158/1535-7163.MCT-05-0068

    PubMed  Article  CAS  Google Scholar 

  31. Sergina NV, Rausch M, Wang D, Blair J, Hann B, Shokat KM, Moasser MM (2007) Escape from HER-family tyrosine kinase inhibitor therapy by the kinase-inactive HER3. Nature 445(7126):437–441. doi:10.1038/nature05474

    PubMed  Article  CAS  Google Scholar 

  32. Carracedo A, Pandolfi PP (2008) The PTEN-PI3K pathway: of feedbacks and cross-talks. Oncogene 27(41):5527–5541. doi:10.1038/onc.2008.247

    PubMed  Article  CAS  Google Scholar 

  33. Vazquez-Martin A, Oliveras-Ferraros C, Colomer R, Brunet J, Menendez JA (2008) Low-scale phosphoproteome analyses identify the mTOR effector p70 S6 kinase 1 as a specific biomarker of the dual-HER1/HER2 tyrosine kinase inhibitor lapatinib (Tykerb) in human breast carcinoma cells. Ann Oncol 19(6):1097–1109. doi:10.1093/annonc/mdm589

    PubMed  Article  CAS  Google Scholar 

Download references

Acknowledgments

This study was supported by a grant from the Jiv Daya Foundation. AJ acknowledges partial support and assistance from the Sheila and David Fuente Graduate Program in Cancer Biology, Sylvester Comprehensive Cancer Center. We wish to thank Dorraya El-Ashry and Marc Lippman for critical review of the manuscript.

Conflict of interest

The authors declare no conflict of interest.

Author information

Affiliations

Authors

Corresponding author

Correspondence to Mark D. Pegram.

Electronic supplementary material

Below is the link to the electronic supplementary material.

Supplementary material 1 (PPT 1649 kb)

Supplementary material 2 (DOCX 75 kb)

Rights and permissions

Reprints and Permissions

About this article

Cite this article

Jegg, AM., Ward, T.M., Iorns, E. et al. PI3K independent activation of mTORC1 as a target in lapatinib-resistant ERBB2+ breast cancer cells. Breast Cancer Res Treat 136, 683–692 (2012). https://doi.org/10.1007/s10549-012-2252-9

Download citation

  • Received:

  • Accepted:

  • Published:

  • Issue Date:

  • DOI: https://doi.org/10.1007/s10549-012-2252-9

Keywords

  • Breast cancer
  • Clinical drug resistance
  • ERBB2-targeted therapy
  • Lapatinib
  • mTOR