Skip to main content

Three-dimensional collagen represses cyclin E1 via β1 integrin in invasive breast cancer cells

Abstract

The behavior of breast epithelial cells is influenced by their microenvironment which includes stromal cells and extracellular matrix (ECM). During cancer progression, the tissue microenvironment fails to control proliferation and differentiation, resulting in uncontrolled growth and invasion. Upon invasion, the ECM encountered by breast cancer cells changes from primarily laminin and collagen IV to primarily collagen I. We show here that culturing invasive breast cancer cells in 3-dimensional (3D) collagen I inhibits proliferation through direct regulation of cyclin E1, a G1/S regulator that is overexpressed in breast cancer. When the breast cancer cell line MDA-MB-231 was cultured within 3D collagen I gels, the G1/S transition was inhibited as compared to cells cultured on conventional 2D collagen or plastic dishes. Cells in 3D collagen downregulated cyclin E1 protein and mRNA, with no change in cyclin D1 level. Cyclin D1 was primarily cytoplasmic in 3D cultures, and this was accompanied by decreased phosphorylation of Rb, a nuclear target for both cyclin E1- and cyclin D1-associated kinases. Positive regulators of cyclin E1 expression, the transcription factor c-Myc and cold-inducible RNA binding protein (CIRP), were decreased in 3D collagen cultures, while the collagen I receptor β1 integrin was greatly increased. Inhibition of β1 integrin function rescued proliferation and cyclin E1 expression as well as c-Myc expression and Rb phosphorylation, but cyclin D1 remained cytoplasmic. We conclude that cyclin E1 is repressed independent of effects on cyclin D1 in a 3D collagen environment and dependent on β1 integrin interaction with collagen I, reducing proliferation of invasive breast cancer cells.

This is a preview of subscription content, access via your institution.

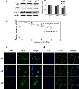
Fig. 1
Fig. 2
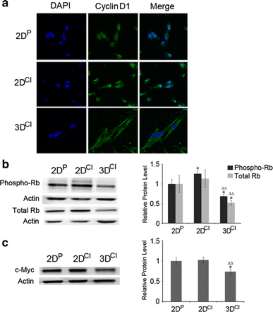
Fig. 3
Fig. 4
Fig. 5
Fig. 6

References

  1. Duffy MJ, Crown J (2008) A personalized approach to cancer treatment: how biomarkers can help. Clin Chem 54:1770–1779

    PubMed  Article  CAS  Google Scholar 

  2. Lu J, Steeg PS, Price JE, Krishnamurthy S, Mani SA, Reuben J, Cristofanilli M, Dontu G, Bidaut L, Valero V, Hortobagyi GN, Yu D (2009) Breast cancer metastasis: challenges and opportunities. Cancer Res 69:4951–4953

    PubMed  Article  CAS  Google Scholar 

  3. Geng Y, Yu Q, Sicinska E, Das M, Schneider JE, Bhattacharya S, Rideout WM, Bronson RT, Gardner H, Sicinski P (2003) Cyclin E ablation in the mouse. Cell 114:431–443

    PubMed  Article  CAS  Google Scholar 

  4. Sherr CJ, Roberts JM (2004) Living with or without cyclins and cyclin-dependent kinases. Genes Dev 18:2699–2711

    PubMed  Article  CAS  Google Scholar 

  5. Butt AJ, McNeil CM, Musgrove EA, Sutherland RL (2005) Downstream targets of growth factor and oestrogen signalling and endocrine resistance: the potential roles of c-Myc, cyclin D1 and cyclin E. Endocr Relat Cancer 12(Suppl 1):S47–S59. doi:10.1677/erc.1.00993

    Google Scholar 

  6. Keyomarsi K, O’Leary N, Molnar G, Lees E, Fingert HJ, Pardee AB (1994) Cyclin E, a potential prognostic marker for breast cancer. Cancer Res 54:380–385

    PubMed  CAS  Google Scholar 

  7. Sieuwerts AM, Look MP, Meijer-van Gelder ME, Timmermans M, Trapman AM, Garcia RR, Arnold M, Goedheer AJ, de Weerd V, Portengen H, Klijn JG, Foekens JA (2006) Which cyclin E prevails as prognostic marker for breast cancer? Results from a retrospective study involving 635 lymph node-negative breast cancer patients. Clin Cancer Res 12:3319–3328. doi:10.1158/1078-0432.CCR-06-0225

    PubMed  Article  CAS  Google Scholar 

  8. Potemski P, Kusinska R, Pasz-Walczak G, Piekarski JH, Watala C, Pluciennik E, Bednarek AK, Kordek R (2009) Prognostic relevance of cyclin E expression in operable breast cancer. Med Sci Monit 15:MT34–MT40

    Google Scholar 

  9. Henriet P, Zhong ZD, Brooks PC, Weinberg KI, DeClerck YA (2000) Contact with fibrillar collagen inhibits melanoma cell proliferation by up-regulating p27KIP1. Proc Natl Acad Sci USA 97:10026–10031

    PubMed  Article  CAS  Google Scholar 

  10. Koyama H, Raines EW, Bornfeldt KE, Roberts JM, Ross R (1996) Fibrillar collagen inhibits arterial smooth muscle proliferation through regulation of Cdk2 inhibitors. Cell 87:1069–1078

    PubMed  Article  CAS  Google Scholar 

  11. Cho MK, Suh SH, Lee CH, Kim SG (2005) Bovine type I collagen inhibits Raw264.7 cell proliferation through phosphoinositide 3-kinase- and mitogen-activated protein kinase-dependent down-regulation of cyclins D1, A and B1. Biochim Biophys Acta 1744:47–57. doi:10.1016/j.bbamcr.2004.11.004

    Google Scholar 

  12. Klekotka PA, Santoro SA, Ho A, Dowdy SF, Zutter MM (2001) Mammary epithelial cell-cycle progression via the alpha(2)beta(1) integrin: unique and synergistic roles of the alpha(2) cytoplasmic domain. Am J Pathol 159:983–992

    PubMed  Article  CAS  Google Scholar 

  13. Gudjonsson T, Ronnov-Jessen L, Villadsen R, Bissell MJ, Petersen OW (2003) To create the correct microenvironment: three-dimensional heterotypic collagen assays for human breast epithelial morphogenesis and neoplasia. Methods 30:247–255

    PubMed  Article  CAS  Google Scholar 

  14. Ronnov-Jessen L, Bissell MJ (2009) Breast cancer by proxy: can the microenvironment be both the cause and consequence? Trends Mol Med 15:5–13

    PubMed  Article  Google Scholar 

  15. Elsdale T, Bard J (1972) Collagen substrata for studies on cell behavior. J Cell Biol 54:626–637

    PubMed  Article  CAS  Google Scholar 

  16. Wozniak MA, Keely PJ (2005) Use of three-dimensional collagen gels to study mechanotransduction in T47D breast epithelial cells. Biol Proced Online 7:144–161

    PubMed  Article  CAS  Google Scholar 

  17. Guo X, Hartley RS (2006) HuR contributes to cyclin E1 deregulation in MCF-7 breast cancer cells. Cancer Res 66:7948–7956

    PubMed  Article  CAS  Google Scholar 

  18. Hall DE, Reichardt LF, Crowley E, Holley B, Moezzi H, Sonnenberg A, Damsky CH (1990) The alpha 1/beta 1 and alpha 6/beta 1 integrin heterodimers mediate cell attachment to distinct sites on laminin. J Cell Biol 110:2175–2184

    PubMed  Article  CAS  Google Scholar 

  19. Park CC, Zhang H, Pallavicini M, Gray JW, Baehner F, Park CJ, Bissell MJ (2006) Beta1 integrin inhibitory antibody induces apoptosis of breast cancer cells, inhibits growth, and distinguishes malignant from normal phenotype in three dimensional cultures and in vivo. Cancer Res 66:1526–1535

    PubMed  Article  CAS  Google Scholar 

  20. Porter DC, Keyomarsi K (2000) Novel splice variants of cyclin E with altered substrate specificity. Nucleic Acids Res 28:E101

    PubMed  Article  CAS  Google Scholar 

  21. Harwell RM, Porter DC, Danes C, Keyomarsi K (2000) Processing of cyclin E differs between normal and tumor breast cells. Cancer Res 60:481–489

    PubMed  CAS  Google Scholar 

  22. Diehl JA (2002) Cycling to cancer with cyclin D1. Cancer Biol Ther 1:226–231

    PubMed  CAS  Google Scholar 

  23. Solomon DA, Wang Y, Fox SR, Lambeck TC, Giesting S, Lan Z, Senderowicz AM, Conti CJ, Knudsen ES (2003) Cyclin D1 splice variants. Differential effects on localization, RB phosphorylation, and cellular transformation. J Biol Chem 278:30339–30347

    PubMed  Article  CAS  Google Scholar 

  24. Gladden AB, Diehl JA (2005) Location, location, location: the role of cyclin D1 nuclear localization in cancer. J Cell Biochem 96:906–913

    PubMed  Article  CAS  Google Scholar 

  25. Lundberg AS, Weinberg RA (1998) Functional inactivation of the retinoblastoma protein requires sequential modification by at least two distinct cyclin-cdk complexes. Mol Cell Biol 18:753–761

    PubMed  CAS  Google Scholar 

  26. Benaud CM, Dickson RB (2001) Adhesion-regulated G1 cell cycle arrest in epithelial cells requires the downregulation of c-Myc. Oncogene 20:4554–4567

    PubMed  Article  CAS  Google Scholar 

  27. Guo X, Wu Y, Hartley RS (2009) Cold-inducible RNA-binding protein contributes to human antigen R and cyclin E1 deregulation in breast cancer. Mol Carcinog 49(2):130–140

    Google Scholar 

  28. Aoki K, Matsumoto K, Tsujimoto M (2003) Xenopus cold-inducible RNA-binding protein 2 interacts with ElrA, the Xenopus homolog of HuR, and inhibits deadenylation of specific mRNAs. J Biol Chem 278:48491–48497

    PubMed  Article  CAS  Google Scholar 

  29. Brennan CM, Steitz JA (2001) HuR and mRNA stability. Cell Mol Life Sci 58:266–277

    PubMed  Article  CAS  Google Scholar 

  30. De Leeuw F, Zhang T, Wauquier C, Huez G, Kruys V, Gueydan C (2007) The cold-inducible RNA-binding protein migrates from the nucleus to cytoplasmic stress granules by a methylation-dependent mechanism and acts as a translational repressor. Exp Cell Res 313:4130–4144

    PubMed  Article  Google Scholar 

  31. Nishiyama H, Itoh K, Kaneko Y, Kishishita M, Yoshida O, Fujita J (1997) A glycine-rich RNA-binding protein mediating cold-inducible suppression of mammalian cell growth. J Cell Biol 137:899–908

    PubMed  Article  CAS  Google Scholar 

  32. McCall-Culbreath KD, Zutter MM (2008) Collagen receptor integrins: rising to the challenge. Current Drug Targets 9:139–149

    PubMed  Article  CAS  Google Scholar 

  33. Taddei I, Faraldo MM, Teuliere J, Deugnier MA, Thiery JP, Glukhova MA (2003) Integrins in mammary gland development and differentiation of mammary epithelium. J Mammary Gland Biol Neoplasia 8:383–394. doi:10.1023/B:JOMG.0000017426.74915.b9

    PubMed  Article  Google Scholar 

  34. White DE, Kurpios NA, Zuo D, Hassell JA, Blaess S, Mueller U, Muller WJ (2004) Targeted disruption of beta1-integrin in a transgenic mouse model of human breast cancer reveals an essential role in mammary tumor induction. Cancer Cell 6:159–170. doi:10.1016/j.ccr.2004.06.025

    PubMed  Article  CAS  Google Scholar 

  35. Faraldo MM, Deugnier MA, Lukashev M, Thiery JP, Glukhova MA (1998) Perturbation of beta1-integrin function alters the development of murine mammary gland. EMBO J 17:2139–2147. doi:10.1093/emboj/17.8.2139

    PubMed  Article  CAS  Google Scholar 

  36. Wang F, Weaver VM, Petersen OW, Larabell CA, Dedhar S, Briand P, Lupu R, Bissell MJ (1998) Reciprocal interactions between beta1-integrin and epidermal growth factor receptor in three-dimensional basement membrane breast cultures: a different perspective in epithelial biology. Proc Natl Acad Sci USA 95:14821–14826

    PubMed  Article  CAS  Google Scholar 

  37. Pasqualini R, Hemler ME (1994) Contrasting roles for integrin beta 1 and beta 5 cytoplasmic domains in subcellular localization, cell proliferation, and cell migration. J Cell Biol 125:447–460

    PubMed  Article  CAS  Google Scholar 

  38. Benaud CM, Dickson RB (2001) Regulation of the expression of c-Myc by beta1 integrins in epithelial cells. Oncogene 20:759–768

    PubMed  Article  CAS  Google Scholar 

  39. Weaver VM, Petersen OW, Wang F, Larabell CA, Briand P, Damsky C, Bissell MJ (1997) Reversion of the malignant phenotype of human breast cells in three-dimensional culture and in vivo by integrin blocking antibodies. J Cell Biol 137:231–245

    PubMed  Article  CAS  Google Scholar 

  40. Debnath J, Mills KR, Collins NL, Reginato MJ, Muthuswamy SK, Brugge JS (2002) The role of apoptosis in creating and maintaining luminal space within normal and oncogene-expressing mammary acini. Cell 111:29–40

    PubMed  Article  CAS  Google Scholar 

  41. Wozniak MA, Desai R, Solski PA, Der CJ, Keely PJ (2003) ROCK-generated contractility regulates breast epithelial cell differentiation in response to the physical properties of a three-dimensional collagen matrix. J Cell Biol 163:583–595. doi:10.1083/jcb.200305010

    PubMed  Article  CAS  Google Scholar 

  42. Tsuboi N, Yoshida H, Kawamura T, Furukawa Y, Hosoya T, Yamada H (2000) Three-dimensional matrix suppresses E2F-controlled gene expression in glomerular mesangial cells. Kidney Int 57:1581–1589

    PubMed  Article  CAS  Google Scholar 

  43. Sweeney KJ, Swarbrick A, Sutherland RL, Musgrove EA (1998) Lack of relationship between CDK activity and G1 cyclin expression in breast cancer cells. Oncogene 16:2865–2878. doi:10.1038/sj.onc.1201814

    PubMed  Article  CAS  Google Scholar 

  44. Pontano LL, Diehl JA (2008) Speeding through cell cycle roadblocks: nuclear cyclin D1-dependent kinase and neoplastic transformation. Cell Div 3:12

    PubMed  Article  Google Scholar 

  45. Barbash O, Zamfirova P, Lin DI, Chen X, Yang K, Nakagawa H, Lu F, Rustgi AK, Diehl JA (2008) Mutations in Fbx4 inhibit dimerization of the SCF(Fbx4) ligase and contribute to cyclin D1 overexpression in human cancer. Cancer Cell 14:68–78

    PubMed  Article  CAS  Google Scholar 

  46. Lin DI, Lessie MD, Gladden AB, Bassing CH, Wagner KU, Diehl JA (2008) Disruption of cyclin D1 nuclear export and proteolysis accelerates mammary carcinogenesis. Oncogene 27:1231–1242

    PubMed  Article  CAS  Google Scholar 

  47. Ross J (1995) mRNA stability in mammalian cells. Microbiol Rev 59:423–450

    PubMed  CAS  Google Scholar 

Download references

Acknowledgments

This study was supported by the National Cancer Institute-National Institutes of Health R01 CA095898 to RSH. We thank Therese Mitchell and Tamara Howard for technical support. AIIB2 monoclonal antibody (Dr. Caroline H. Damsky) was obtained from the Developmental Studies Hybridoma Bank developed under the auspices of the NICHD and maintained by The University of Iowa, Department of Biology, Iowa City, IA 52242. Images were generated in the UNM Cancer Center Microscopy Facility, supported from NCRR 1 S10 RR14668, NSF MCB9982161, NCRR P20 RR11830, NCI P30 CA118100, NCRR S10 RR19287, NCRR S10 RR016918, the UNM HSC, and the UNM Cancer Center.

Author information

Affiliations

Authors

Corresponding author

Correspondence to Rebecca S. Hartley.

Electronic supplementary material

Rights and permissions

Reprints and Permissions

About this article

Cite this article

Wu, Y., Guo, X., Brandt, Y. et al. Three-dimensional collagen represses cyclin E1 via β1 integrin in invasive breast cancer cells. Breast Cancer Res Treat 127, 397–406 (2011). https://doi.org/10.1007/s10549-010-1013-x

Download citation

  • Received:

  • Accepted:

  • Published:

  • Issue Date:

  • DOI: https://doi.org/10.1007/s10549-010-1013-x

Keywords

  • 3-Dimensional collagen
  • Breast cancer
  • Cyclin E1
  • Cell cycle
  • β1 Integrin