Skip to main content

Disruption of the lactate dehydrogenase and acetate kinase genes in Klebsiella pneumoniae HD79 to enhance 2,3-butanediol production, and related transcriptomics analysis

Abstract

Objectives

2,3-Butanediol (2,3-BD) is widely used in several chemical syntheses as well as the manufacture of plastics, solvents, and antifreeze formulations, and can be manufactured by microbial glucose fermentation. Conventional (2,3-BD) fermentation typically has low productivity, yield, and purity, and is expensive for commercial applications. We aimed to delete the lactate dehydrogenase and acetate kinase (ldhA and ack) genes in Klebsiella pneumoniae HD79 by using λRed homologous recombination technology, to eliminate by-products and thereby improve (2,3-BD) production. We also analyzed the resulting gene changes by using transcriptomics.

Results

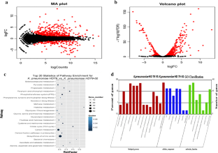
The yield of (2,3-BD) from the mutant Klebsiella strain was 46.21 g/L, the conversion rate was 0.47 g/g, and the productivity was 0.64 g/L·h, which represented increases of 54.9%, 20.5%, and 106.5% respectively, compared to (WT) strains. Lactate and acetate decreased by 48.2% and 62.8%, respectively. Transcriptomics analysis showed that 4628 genes were differentially expressed (404 significantly up-regulated and 162 significantly down-regulated). Moreover, the (2,3-BD) operon genes were differentially expressed.

Conclusion

Our data showed that the biosynthesis of (2,3-BD) was regulated by inducers (lactate and acetate), a regulator (BudR), and carbon flux. Elimination of acidic by-products by ldhA and ack knockdown significantly improved (2,3-BD) production. Our results provide a deeper understanding of the mechanisms underlying (2,3-BD) production, and form a molecular basis for the improvement this process by genetic modification in the future.

This is a preview of subscription content, access via your institution.

Fig. 1
Fig. 2
Fig. 3
Fig. 4

References

  • Białkowska AM (2016) Strategies for efficient and economical 2,3-butanediol production: new trends in this field. World J Microbiol Biotechnol 32:1–14

    Article  Google Scholar 

  • Chen L, Ma C, Wang R, Yang J, Zheng H (2016) Deletion of ldhA and aldH genes in Klebsiella pneumoniae to enhance 1,3-propanediol production. Biotechnol Lett 38:1769–1774

    CAS  Article  Google Scholar 

  • Dimont E, Shi J, Kirchner R, Hide W (2015) edgeRun: an R package for sensitive, functionally relevant differential expression discovery using an unconditional exact test. Bioinform 31:2589–2590

    CAS  Article  Google Scholar 

  • Förster AH, Gescher J (2014) Metabolic engineering of Escherichia coli for production of mixed-acid fermentation end products. Biotechnol Bioeng 2:16

    Article  Google Scholar 

  • Gao Y, Huang H, Chen S, Qi G (2018) Production of optically pure 2,3-butanediol from Miscanthus floridulus hydrolysate using engineered Bacillus licheniformis strains. World J Microbiol Biotechnol 34:66

    Article  Google Scholar 

  • Ge Y, Li K, Li L, Chao G, Zhang L, Ma C, Ping X (2016) Contracted but effective: production of enantiopure 2,3-butanediol by thermophilic and GRAS Bacillus licheniformis. Green Chem 18:4693–4703

    CAS  Article  Google Scholar 

  • Guo X, Cao C, Wang Y, Li C, Wu M, Chen Y, Zhang C, Pei H, Xiao D (2014) Effect of the inactivation of lactate dehydrogenase, ethanol dehydrogenase, and phosphotransacetylase on 2,3-butanediol production in Klebsiella pneumoniae strain. Biotechnol Biofuels 7:44

    Article  Google Scholar 

  • Guo XW, Zhang Y, Li LL, Guan XY, Guo J, Wu DG, Chen YF, Xiao GD (2018) Improved xylose tolerance and 2,3-butanediol production of Klebsiella pneumoniae by directed evolution of rpoD and the mechanisms revealed by transcriptomics. Biotechnol Biofuels 11:307

    CAS  Article  Google Scholar 

  • Harney E, Dubief B, Boudry P, Basuyaux O, Schilhabel MB, Huchette S, Paillard C, Nunes FLD (2016) De novo assembly and annotation of the European abalone Haliotis tuberculata transcriptome. Mar Genom 28:11–16

    Article  Google Scholar 

  • Harvianto GR, Haider J, Hong J, Long NVD, Shim JJ, Cho MH, Kim WK, Lee M (2018) Purification of 2,3-butanediol from fermentation broth: process development and techno-economic analysis. Biotechnol Biofuels 11:18

    Article  Google Scholar 

  • Heum SS, Sewhan K, Jae Young K, Soojin L, Youngsoon U, Min-Kyu O, Young-Rok K, Jinwon L (2012) Complete genome sequence of the 2,3-butanediol-producing Klebsiella pneumoniae strain KCTC 2242. J Bacteriol 194:2736–2737

    Article  Google Scholar 

  • Ishii J, Morita K, Ida K, Kato H, Kinoshita S, Hataya S, Shimizu H, Kondo A, Matsuda F (2018) A pyruvate carbon flux tugging strategy for increasing 2,3-butanediol production and reducing ethanol subgeneration in the yeast Saccharomyces cerevisiae. Biotechnol Biofuels 11:180

    Article  Google Scholar 

  • Ji XJ, Huang H, Li S, Du J, Lian M (2008) Enhanced 2,3-butanediol production by altering the mixed acid fermentation pathway in Klebsiella oxytoca. Biotechnol Lett 30:731–734

    CAS  Article  Google Scholar 

  • Ji XJ, Huang H, Ouyang PK (2011) Microbial 2,3-butanediol production: a state-of-the-art review. Biotechnol Adv 29:351–364

    CAS  Article  Google Scholar 

  • Kanehisa M, Furumichi M, Mao T, Sato Y, Morishima K (2017) KEGG: new perspectives on genomes, pathways, diseases and drugs. Nucleic Acids Res 45:D353–D361

    CAS  Article  Google Scholar 

  • Kim DK, Rathnasingh C, Song H, Lee HJ, Seung D, Yong KC (2013) Metabolic engineering of a novel Klebsiella oxytoca strain for enhanced 2,3-butanediol production. J Biosci Bioeng 116:186–192

    CAS  Article  Google Scholar 

  • Kiran Gopinath B, Vivek Nagaraj T, Rohit Nandan S, Madavan V (2015) Ameliorated de novo transcriptome assembly using illumina paired end sequence data with trinity assembler. Genomics 5:352–359

    Google Scholar 

  • Lee S, Kim B, Jeong D, Oh M, Um Y, Kim YR, Kim J, Lee J (2013) Observation of 2,3-butanediol biosynthesis in Lys regulator mutated Klebsiella pneumoniae at gene transcription level. J Biotechnol 168:520–526

    CAS  Article  Google Scholar 

  • Lee S, Kim B, Yang J, Jeong D, Park S, Sang HS, Kook JH, Yang KS, Lee J (2015) Comparative whole genome transcriptome and metabolome analyses of five Klebsiella pneumonia strains. Bioprocess Biosyst Eng 38:2201–2219

    CAS  Article  Google Scholar 

  • Li T, Zhang X, Zhang J, Liu R, Gu C (2018) The transcriptome difference between vulnerable and stable carotid atherosclerotic plaque. Int J Clin Exp Med 11:8988–9004

    CAS  Google Scholar 

  • Markert CL, Shaklee JB, Whitt GS (1975) Evolution of a gene. multiple genes for LDH isozymes provide a model of the evolution of gene structure, function and regulation. Science 189:102–114

    CAS  Article  Google Scholar 

  • Mayer D, Schlensog V, Ck AB (1995) Identification of the transcriptional activator controlling the butanediol fermentation pathway in Klebsiella terrigena. J Bacteriol 177:5261–5269

    CAS  Article  Google Scholar 

  • Nguyen AD, Hwang IY, Lee OK, Kim D, Kalyuzhnaya MG, Mariyana R, Hadiyati S, Kim MS, Lee EY (2018) Systematic metabolic engineering of Methylomicrobium alcaliphilum 20Z for 2,3-butanediol production from methane. Metab Eng 47:323–333

    CAS  Article  Google Scholar 

  • Park JM, Rathnasingh C, Song H (2015) Enhanced production of (R, R)-2,3-butanediol by metabolically engineered Klebsiella oxytoca. J Ind Microbiol Biotechnol 42:1419–1425

    CAS  Article  Google Scholar 

  • Park SW, Lee YJ, Lee WJ, Jee Y, Choi WY (2016) One-step reverse transcription-polymerase chain reaction for ebola and marburg viruses. Int J Env Res Pub Health 7:205–209

    Google Scholar 

  • Patel RK, Jain M (2012) NGS QC Toolkit: a toolkit for quality control of next generation sequencing data. PLoS ONE 7:e30619

    CAS  Article  Google Scholar 

  • Petrov K, Petrova P (2009) High production of 2,3-butanediol from glycerol by Klebsiella pneumoniae G31. Appl Microbiol Biotechnol 84:659–665

    CAS  Article  Google Scholar 

  • Rathnasingh C, Park JM, Kim DK, Song H, Yong KC (2016) Metabolic engineering of Klebsiella pneumoniae and in silico investigation for enhanced 2,3-butanediol production. Biotechnol Lett 38:975–982

    CAS  Article  Google Scholar 

  • Sang JL, Han SC, Chan KK, Thapa LP, Park C, Kim SW (2017) Process strategy for 2,3-butanediol production in fed-batch culture by acetate addition. J Ind Eng Chem 56:157–162

    Article  Google Scholar 

  • Sikora B, Kubik C, Kalinowska H, Gromek E, Białkowska A, Jędrzejczak-Krzepkowska M, Schüett F, Turkiewicz M (2015) Application of byproducts from food processing for production of 2,3-butanediol using Bacillus amyloliquefaciens TUL 308. Prep Biochem Biotech 46:610–619

    Article  Google Scholar 

  • Sun LH, Wang XD, Dai JY, Xiu ZL (2009) Microbial production of 2,3-butanediol from Jerusalem artichoke tubers by Klebsiella pneumoniae. Appl Microbiol Biot 82:847–852

    CAS  Article  Google Scholar 

  • Suwannakham S, Huang Y, Yang ST (2010) Construction and characterization of ack knock-out mutants of Propionibacterium acidipropionici for enhanced propionic acid fermentation. Biotechnol Bioeng 94:383–395

    Article  Google Scholar 

  • Taeyeon K, Sukhyeong C, Sun-Mi L, Min WH, Jinwon L, Youngsoon U, Jin-Ho S (2016) High production of 2,3-Butanediol (2,3-BD) by Raoultella ornithinolytica B6 via optimizing fermentation conditions and overexpressing 2,3-BD synthesis genes. PLoS ONE 11:0165076

    Google Scholar 

  • Theissinger K, Falckenhayn C, Blande D, Toljamo A, Gutekunst J, Makkonen J, Jussila J, Lyko F, Schrimpf A, Schulz R, Kokko H (2016) De novo assembly and annotation of the freshwater crayfish Astacus astacus transcriptome. Mar Genomics 28:7–10

    Article  Google Scholar 

  • Wang P, Zhang J, Feng J, Wang S, Guo L, Wang Y, Lee YY, Taylor S, McDonald T, Wang Y (2019) Enhancement of acid re-assimilation and biosolvent production in Clostridium saccharoperbutylacetonicum through metabolic engineering for efficient biofuel production from lignocellulosic biomass. Bioresource Technol 281:217–225

    CAS  Article  Google Scholar 

  • Yang Z, Zhang Z (2018) Production of (2R, 3R)-2,3-butanediol using engineered Pichia pastoris: strain construction, characterization and fermentation. Biotechnol Biofuels 11:35

    Article  Google Scholar 

  • Yang T, Rao Z, Zhang X, Xu M, Xu Z, Yang ST (2017) Metabolic engineering strategies for acetoin and 2,3-butanediol production: advances and prospects. Crit Rev Biotechnol 37:1–16

    Article  Google Scholar 

  • You KO, Park SH, Seol EH, Kim SH, Mi SK, Hwang JW, Dewey DY (2008) Carbon and energy balances of glucose fermentation with hydrogen-producing bacterium Citrobacter amalonaticus Y19. J Microbiol Biotechnol 18:532–538

    Google Scholar 

Download references

Acknowledgement

This work was supported by the National Natural Science Foundation of China (Grant Nos 31570492, 31770544) and Heilongjiang Provincial Key Laboratory of Plant Genetic Engineering and Biological Fermentation Engineering for Cold Region.

Author information

Affiliations

Authors

Corresponding author

Correspondence to Wenxiang Ping.

Ethics declarations

Conflict of interest

The authors declare that there are no conflicts of interest.

Additional information

Publisher's Note

Springer Nature remains neutral with regard to jurisdictional claims in published maps and institutional affiliations.

Rights and permissions

Reprints and Permissions

About this article

Verify currency and authenticity via CrossMark

Cite this article

Ge, J., Wang, J., Ye, G. et al. Disruption of the lactate dehydrogenase and acetate kinase genes in Klebsiella pneumoniae HD79 to enhance 2,3-butanediol production, and related transcriptomics analysis. Biotechnol Lett 42, 537–549 (2020). https://doi.org/10.1007/s10529-020-02802-7

Download citation

  • Received:

  • Accepted:

  • Published:

  • Issue Date:

  • DOI: https://doi.org/10.1007/s10529-020-02802-7

Keywords

  • Klebsiella pneumoniae
  • Lactate dehydrogenase
  • Acetate kinase
  • 2,3-Butanediol
  • Transcriptomics