Skip to main content

DNM1L Variant Alters Baseline Mitochondrial Function and Response to Stress in a Patient with Severe Neurological Dysfunction

Abstract

Mitochondria play vital roles in brain development and neuronal activity, and mitochondrial dynamics (fission and fusion) maintain organelle function through the removal of damaged components. Dynamin-like protein-1 (DRP-1), encoded by DNM1L, is an evolutionarily conserved GTPase that mediates mitochondrial fission by surrounding the scission site in concentric ring-like structures via self-oligomerization, followed by GTPase-dependant constriction. Here, we describe the clinical characteristics and cellular phenotype of a patient with severe neurological dysfunction, possessing a homozygous DNM1L variant c.305C>T (p.T115M) in the GTPase domain. For comparative analysis, we also describe a previously identified heterozygous variant demonstrating a rapidly fatal neurocognitive phenotype (c.261dup/c.385:386del, p.W88M*9/E129K*6). Using patient-generated fibroblasts, we demonstrated both DNM1L variants undergo adverse alterations to mitochondrial structure and function, including impaired mitochondrial fission, reduced membrane potential, and lower oxidative capacity including an increased cellular level of reactive oxygen species (ROS) and dsDNA breaks. Mutation of DNM1L was also associated with impaired responses to oxidative stress, as treatment with hydrogen peroxide dramatically increased cellular ROS, with minimal exacerbation of already impaired mitochondrial function. Taken together, our observations indicate that homozygous p.T115M variant of DNM1L produces a neurological and neurodevelopmental phenotype, consistent with impaired mitochondrial architecture and function, through a diminished ability to oligomerize, which was most prevalent under oxidative stress.

This is a preview of subscription content, access via your institution.

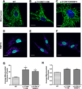
Fig. 1
Fig. 2
Fig. 3
Fig. 4
Fig. 5
Fig. 6
Fig. 7
Fig. 8

References

  • Adzhubei IA, Schmidt S, Peshkin L, Ramensky VE, Gerasimova A, Bork P et al (2010) A method and server for predicting damaging missense mutations. Nat Methods 7(4):248–249

    CAS  Article  PubMed  PubMed Central  Google Scholar 

  • Balaban RS, Nemoto S, Finkel T (2005) Mitochondria, oxidants, and aging. Cell 120(4):483–495

    CAS  Article  PubMed  Google Scholar 

  • Benard G, Bellance N, James D, Parrone P, Fernandez H, Letellier T, Rossignol R (2007) Mitochondrial bioenergetics and structural network organization. J Cell Sci 120(5):838–848

    CAS  Article  PubMed  Google Scholar 

  • Chang CR, Blackstone C (2010) Dynamic regulation of mitochondrial fission through modification of the dynamin-related protein Drp1. Ann N Y Acad Sci 1201(1):34–39

    CAS  Article  PubMed  PubMed Central  Google Scholar 

  • Chao Y-H, Robak LA, Xia F, Koenig MK, Adesina A, Bacino CA et al (2016) Missense variants in the middle domain of DNM1L in cases of infantile encephalopathy alter peroxisomes and mitochondria when assayed in Drosophila. Hum Mol Genet 25(9):1846–1856

    CAS  Article  PubMed  PubMed Central  Google Scholar 

  • Clinton RW, Francy CA, Ramachandran R, Qi X, Mears JA (2016) Dynamin-related protein 1 oligomerization in solution impairs functional interactions with membrane-anchored mitochondrial fission factor. J Biol Chem 291(1):478–492

    CAS  Article  PubMed  Google Scholar 

  • Desler C, Hansen TL, Frederiksen JB, Marcker ML, Singh KK, Juel Rasmussen L (2012) Is there a link between mitochondrial reserve respiratory capacity and aging? J Aging Res 2012:192503

    Article  PubMed  PubMed Central  Google Scholar 

  • Dickey AS, Strack S (2011) PKA/AKAP1 and PP2A/Bβ2 regulate neuronal morphogenesis via Drp1 phosphorylation and mitochondrial bioenergetics. J Neurosci 31(44):15716–15726

    CAS  Article  PubMed  PubMed Central  Google Scholar 

  • Fahrner JA, Liu R, Perry MS, Klein J, Chan DC (2016) A novel de novo dominant negative mutation in DNM1L impairs mitochondrial fission and presents as childhood epileptic encephalopathy. Am J Med Genet A 170(8):2002–2011

    CAS  Article  PubMed  PubMed Central  Google Scholar 

  • Federico A, Cardaioli E, Da Pozzo P, Formichi P, Gallus GN, Radi E (2012) Mitochondria, oxidative stress and neurodegeneration. J Neurol Sci 322(1):254–262

    CAS  Article  PubMed  Google Scholar 

  • Frank M, Duvezin-Caubet S, Koob S, Occhipinti A, Jagasia R, Petcherski A, Reichert AS (2012) Mitophagy is triggered by mild oxidative stress in a mitochondrial fission dependent manner. Biochim Biophys Acta Mol Cell Res 1823(12):2297–2310

    CAS  Article  Google Scholar 

  • Guo Z, Kozlov S, Lavin MF, Person MD, Paull TT (2010) ATM activation by oxidative stress. Science 330(6003):517–521

    CAS  Article  PubMed  Google Scholar 

  • Guo X, Sesaki H, Qi X (2014) Drp1 stabilizes p53 on the mitochondria to trigger necrosis under oxidative stress conditions in vitro and in vivo. Biochem J 461(1):137–146

    CAS  Article  PubMed  PubMed Central  Google Scholar 

  • Hoppins S, Lackner L, Nunnari J (2007) The machines that divide and fuse mitochondria. Annu Rev Biochem 76:751–780

    CAS  Article  PubMed  Google Scholar 

  • Ishihara N, Nomura M, Jofuku A, Kato H, Suzuki SO, Masuda K, Goto Y-I (2009) Mitochondrial fission factor Drp1 is essential for embryonic development and synapse formation in mice. Nat Cell Biol 11(8):958–966

    CAS  Article  PubMed  Google Scholar 

  • Jendrach M, Mai S, Pohl S, Vöth M, Bereiter-Hahn J (2008) Short-and long-term alterations of mitochondrial morphology, dynamics and mtDNA after transient oxidative stress. Mitochondrion 8(4):293–304

    CAS  Article  PubMed  Google Scholar 

  • Knott AB, Perkins G, Schwarzenbacher R, Bossy-Wetzel E (2008) Mitochondrial fragmentation in neurodegeneration. Nat Rev Neurosci 9(7):505–518

    CAS  Article  PubMed  PubMed Central  Google Scholar 

  • Koirala S, Guo Q, Kalia R, Bui HT, Eckert DM, Frost A, Shaw JM (2013) Interchangeable adaptors regulate mitochondrial dynamin assembly for membrane scission. Proc Natl Acad Sci 110(15):E1342–E1351

    CAS  Article  PubMed  PubMed Central  Google Scholar 

  • Lavin MF (2008) Ataxia-telangiectasia: from a rare disorder to a paradigm for cell signalling and cancer. Nat Rev Mol Cell Biol 9(10):759–769

    CAS  Article  PubMed  Google Scholar 

  • Lee H-C, Wei Y-H (2005) Mitochondrial biogenesis and mitochondrial DNA maintenance of mammalian cells under oxidative stress. Int J Biochem Cell Biol 37(4):822–834

    CAS  Article  PubMed  Google Scholar 

  • Manczak M, Sesaki H, Kageyama Y, Reddy PH (2012) Dynamin-related protein 1 heterozygote knockout mice do not have synaptic and mitochondrial deficiencies. Biochim Biophys Acta (BBA) 1822(6):862–874

    CAS  Article  Google Scholar 

  • Martelotto LG, Ng CK, De Filippo MR, Zhang Y, Piscuoglio S, Lim RS, Weigelt B (2014) Benchmarking mutation effect prediction algorithms using functionally validated cancer-related missense mutations. Genome Biol 15(10):484

    Article  PubMed  PubMed Central  Google Scholar 

  • Mears JA, Lackner LL, Fang S, Ingerman E, Nunnari J, Hinshaw JE (2011) Conformational changes in Dnm1 support a contractile mechanism for mitochondrial fission. Nat Struct Mol Biol 18(1):20–26

    CAS  Article  PubMed  Google Scholar 

  • Nasca A, Legati A, Baruffini E, Nolli C, Moroni I, Ardissone A, Ghezzi D (2016) Biallelic mutations in DNM1L are associated with a slowly progressive infantile encephalopathy. Hum Mutat 37(9):898–903

    CAS  Article  PubMed  PubMed Central  Google Scholar 

  • Palmer CS, Osellame LD, Laine D, Koutsopoulos OS, Frazier AE, Ryan MT (2011) MiD49 and MiD51, new components of the mitochondrial fission machinery. EMBO Rep 12(6):565–573

    CAS  Article  PubMed  PubMed Central  Google Scholar 

  • Parone PA, Da Cruz S, Tondera D, Mattenberger Y, James DI, Maechler P, Martinou J-C (2008) Preventing mitochondrial fission impairs mitochondrial function and leads to loss of mitochondrial DNA. PLoS ONE 3(9):e3257

    Article  PubMed  PubMed Central  Google Scholar 

  • Qi X, Qvit N, Su Y-C, Mochly-Rosen D (2013) A novel Drp1 inhibitor diminishes aberrant mitochondrial fission and neurotoxicity. J Cell Sci 126(3):789–802

    CAS  Article  PubMed  PubMed Central  Google Scholar 

  • Ranjan R, Ahamad N, Ahmed S (2014) Fission yeast Drp1 is an essential protein required for recovery from DNA damage and chromosome segregation. DNA Repair 24:98–106

    CAS  Article  PubMed  Google Scholar 

  • Reddy PH, Reddy TP, Manczak M, Calkins MJ, Shirendeb U, Mao P (2011) Dynamin-related protein 1 and mitochondrial fragmentation in neurodegenerative diseases. Brain Res Rev 67(1):103–118

    CAS  Article  PubMed  Google Scholar 

  • Santos JH, Mandavilli BS, Van Houten B (2002) Measuring oxidative mtDNA damage and repair using quantitative PCR. Mitochondrial DNA Methods Protoc. https://doi.org/10.1385/1-59259-284-8:159

    Google Scholar 

  • Schmid SL, Frolov VA (2011) Dynamin: functional design of a membrane fission catalyst. Annu Rev Cell Dev Biol 27:79–105

    CAS  Article  PubMed  Google Scholar 

  • Schrader M (2006) Shared components of mitochondrial and peroxisomal division. Biochim Biophys Acta (BBA) Mol Cell Res 1763(5):531–541

    CAS  Article  Google Scholar 

  • Shadel GS, Horvath TL (2015) Mitochondrial ROS signaling in organismal homeostasis. Cell 163(3):560–569

    CAS  Article  PubMed  PubMed Central  Google Scholar 

  • Sheffer R, Douiev L, Edvardson S, Shaag A, Tamimi K, Soiferman D, Saada A (2016) Postnatal microcephaly and pain insensitivity due to a de novo heterozygous DNM1L mutation causing impaired mitochondrial fission and function. Am J Med Genet A 170(6):1603–1607

    CAS  Article  PubMed  Google Scholar 

  • Shutt TE, McBride HM (2013) Staying cool in difficult times: mitochondrial dynamics, quality control and the stress response. Biochim Biophys Acta (BBA) Mol Cell Res 1833(2):417–424

    CAS  Article  Google Scholar 

  • Smirnova E, Griparic L, Shurland D-L, Van Der Bliek AM (2001) Dynamin-related protein Drp1 is required for mitochondrial division in mammalian cells. Mol Biol Cell 12(8):2245–2256

    CAS  Article  PubMed  PubMed Central  Google Scholar 

  • Strack S, Wilson TJ, Cribbs JT (2013) Cyclin-dependent kinases regulate splice-specific targeting of dynamin-related protein 1 to microtubules. J Cell Biol 201(7):1037–1051

    CAS  Article  PubMed  PubMed Central  Google Scholar 

  • Taguchi N, Ishihara N, Jofuku A, Oka T, Mihara K (2007) Mitotic phosphorylation of dynamin-related GTPase Drp1 participates in mitochondrial fission. J Biol Chem 282(15):11521–11529

    CAS  Article  PubMed  Google Scholar 

  • Uo T, Dworzak J, Kinoshita C, Inman DM, Kinoshita Y, Horner PJ, Morrison RS (2009) Drp1 levels constitutively regulate mitochondrial dynamics and cell survival in cortical neurons. Exp Neurol 218(2):274–285

    CAS  Article  PubMed  PubMed Central  Google Scholar 

  • Vanstone JR, Smith AM, McBride S, Naas T, Holcik M, Antoun G et al (2015) DNM1L-related mitochondrial fission defect presenting as refractory epilepsy. Eur J Hum Genet 24:1084–1088

    Article  PubMed  PubMed Central  Google Scholar 

  • Wakabayashi J, Zhang Z, Wakabayashi N, Tamura Y, Fukaya M, Kensler TW, Sesaki H (2009) The dynamin-related GTPase Drp1 is required for embryonic and brain development in mice. J Cell Biol 186(6):805–816

    CAS  Article  PubMed  PubMed Central  Google Scholar 

  • Waterham HR, Koster J, van Roermund CW, Mooyer PA, Wanders RJ, Leonard JV (2007) A lethal defect of mitochondrial and peroxisomal fission. N Engl J Med 356(17):1736–1741

    CAS  Article  PubMed  Google Scholar 

  • Westermann B (2010) Mitochondrial fusion and fission in cell life and death. Nat Rev Mol Cell Biol 11(12):872–884

    CAS  Article  PubMed  Google Scholar 

  • Wilson TJ, Slupe AM, Strack S (2013) Cell signaling and mitochondrial dynamics: implications for neuronal function and neurodegenerative disease. Neurobiol Dis 51:13–26

    CAS  Article  PubMed  Google Scholar 

  • Yoon Y, Pitts KR, Dahan S, McNiven MA (1998) A novel dynamin-like protein associates with cytoplasmic vesicles and tubules of the endoplasmic reticulum in mammalian cells. J Cell Biol 140(4):779–793

    CAS  Article  PubMed  PubMed Central  Google Scholar 

  • Yoon G, Malam Z, Paton T, Marshall CR, Hyatt E, Ivakine Z, Cohn RD (2016) Lethal disorder of mitochondrial fission caused by mutations in DNM1L. J Pediatr 171(313–316):e312

    Google Scholar 

  • Zhao J, Liu T, Jin S, Wang X, Qu M, Uhlén P, Nistér M (2011) Human MIEF1 recruits Drp1 to mitochondrial outer membranes and promotes mitochondrial fusion rather than fission. EMBO J 30(14):2762–2778

    CAS  Article  PubMed  PubMed Central  Google Scholar 

Download references

Acknowledgements

The authors would like to acknowledge the Hospital for Sick Children David Fear Fund.

Funding

This research did not receive any specific grant from funding agencies in the public, commercial, or not-for-profit sectors.

Author information

Affiliations

Authors

Corresponding author

Correspondence to Jason T. Maynes.

Ethics declarations

Conflict of interest

We have no conflicts of interest to report.

Ethical Statement

All samples were collected after institutional ethics approval (Regional Ethics Board File Number: 1000009004) and approved parental consent. Each subject (parental caregivers) gave signed informed consent to sample acquisition, fibroblast isolation, analysis, and publication.

Rights and permissions

Reprints and Permissions

About this article

Verify currency and authenticity via CrossMark

Cite this article

Hogarth, K.A., Costford, S.R., Yoon, G. et al. DNM1L Variant Alters Baseline Mitochondrial Function and Response to Stress in a Patient with Severe Neurological Dysfunction. Biochem Genet 56, 56–77 (2018). https://doi.org/10.1007/s10528-017-9829-2

Download citation

  • Received:

  • Accepted:

  • Published:

  • Issue Date:

  • DOI: https://doi.org/10.1007/s10528-017-9829-2

Keywords

  • DNM1L
  • DRP-1
  • Mitochondrial fission
  • Oxidative function