Skip to main content

Upregulation of DR5 receptor by the diaminothiazole DAT1 [4-amino-5-benzoyl-2-(4-methoxy phenyl amino) thiazole] triggers an independent extrinsic pathway of apoptosis in colon cancer cells with compromised pro and antiapoptotic proteins

Abstract

Mitochondria mediated signalling is the more common way of apoptosis induction exhibited by many chemotherapeutic agents in cancer cells. Death receptor mediated signalling for apoptosis in many cells also requires further amplification from the mitochondrial pathway activation through tBid. Thus the potential of most chemotherapeutic agents in tumours with intrinsic apoptosis resistance due to changes in molecules involved in the mitochondrial pathway is limited. Diaminothiazoles were shown earlier to bind to tubulin thereby exhibiting cytotoxicity towards different cancer cells. We observed that the lead diaminothiazole, DAT1 [4-amino-5-benzoyl-2-(4-methoxy phenyl amino) thiazole] could induce apoptosis in the colon cancer cell line HCT116 by both pathways. However, in contrast to many other chemotherapeutic agents, DAT1 triggered apoptosis where the intrinsic pathway was blocked by changing the pro and antiapoptotic proteins. An independent extrinsic pathway activation triggered by the upregulation of DR5 receptor accounted for that. The induction of DR5 occurred in the transcriptional level and the essential role of DR5 was confirmed by the fact that siRNA downregulation of DR5 significantly reduced DAT1 induced apoptosis. HCT116 cells were earlier shown to have a type II response for apoptosis induction where extrinsic pathway was connected to the intrinsic pathway via the mediator protein tBid. Our finding thus indicates that the signalling events in the manifestation of apoptosis depend not only on the cancer cell type, but also on the inducer. Our results also place diaminothiazoles in a promising position in the treatment of tumours with compromised apoptotic factors.

This is a preview of subscription content, access via your institution.

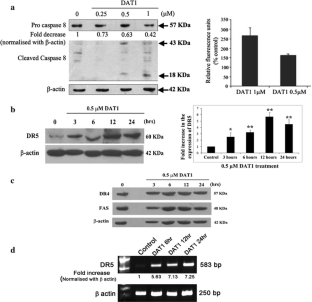
Fig. 1
Fig. 2
Fig. 3
Fig. 4
Fig. 5
Fig. 6
Fig. 7
Fig. 8
Fig. 9

References

  1. Strasser A, O’Connor L, Dixit VM (2000) Apoptosis signaling. Annu Rev Biochem 69:217–245

    PubMed  Article  CAS  Google Scholar 

  2. Scaffidi C, Fulda S, Srinivasan A et al (1998) Two CD95 (APO-1/Fas) signaling pathways. EMBO J 17:1675–1687

    PubMed  Article  CAS  Google Scholar 

  3. Yin XM (2000) Signal transduction mediated by Bid, a pro-death Bcl-2 family proteins, connects the death receptor and mitochondria apoptosis pathways. Cell Res 10:161–167

    PubMed  Article  CAS  Google Scholar 

  4. Youle RJ, Strasser A (2008) The BCL-2 protein family: opposing activities that mediate cell death. Nat Rev Mol Cell Biol 9:47–59

    PubMed  Article  CAS  Google Scholar 

  5. Willis SN, Fletcher JI, Kaufmann T et al (2007) Apoptosis initiated when BH3 ligands engage multiple Bcl-2 homologs, not Bax or Bak. Science 315:856–859

    PubMed  Article  CAS  Google Scholar 

  6. Youle RJ (2007) Cell biology. Cellular demolition and the rules of engagement. Science 315:776–777

    PubMed  Article  CAS  Google Scholar 

  7. Mitchison TJ (1988) Microtubule dynamics and kinetochore function in mitosis. Annu Rev Cell Biol 4:527–549

    PubMed  Article  CAS  Google Scholar 

  8. Blagosklonny MV (2001) Unwinding the loop of Bcl-2 phosphorylation. Leukemia 15:869–874

    PubMed  Article  CAS  Google Scholar 

  9. Konishi Y, Lehtinen M, Donovan N, Bonni A (2002) Cdc2 phosphorylation of BAD links the cell cycle to the cell death machinery. Mol Cell 9:1005–1016

    PubMed  Article  CAS  Google Scholar 

  10. Yamaguchi H, Paranawithana SR, Lee MW, Huang Z, Bhalla KN, Wang HG (2002) Epothilone B analogue (BMS-247550)-mediated cytotoxicity through induction of Bax conformational change in human breast cancer cells. Cancer Res 62:466–471

    PubMed  CAS  Google Scholar 

  11. Ruvolo PP, Deng X, May WS (2001) Phosphorylation of Bcl2 and regulation of apoptosis. Leukemia 15:515–522

    PubMed  CAS  Google Scholar 

  12. Yamaguchi H, Chen J, Bhalla K, Wang HG (2004) Regulation of Bax activation and apoptotic response to microtubule-damaging agents by p53 transcription-dependent and -independent pathways. J Biol Chem 279:39431–39437

    PubMed  Article  CAS  Google Scholar 

  13. Chandrika BB, Maney SK, Lekshmi SU et al (2010) Bax deficiency mediated drug resistance can be reversed by endoplasmic reticulum stress induced death signaling. Biochem Pharmacol 79:1589–1599

    PubMed  Article  CAS  Google Scholar 

  14. Gobe G, Rubin M, Williams G, Sawczuk I, Buttyan R (2002) Apoptosis and expression of Bcl-2, Bcl-XL, and Bax in renal cell carcinomas. Cancer Invest 20:324–332

    PubMed  Article  CAS  Google Scholar 

  15. Yagi OK, Akiyama Y, Nomizu T, Iwama T, Endo M, Yuasa Y (1998) Proapoptotic gene BAX is frequently mutated in hereditary nonpolyposis colorectal cancers but not in adenomas. Gastroenterology 114:268–274

    PubMed  Article  CAS  Google Scholar 

  16. Gazitt Y, Rothenberg ML, Hilsenbeck SG, Fey V, Thomas C, Montegomrey W (1998) Bcl-2 overexpression is associated with resistance to paclitaxel, but not gemcitabine, in multiple myeloma cells. Int J Oncol 13:839–848

    PubMed  CAS  Google Scholar 

  17. Upreti M, Chu R, Galitovskaya E, Smart SK, Chambers TC (2008) Key role for Bak activation and Bak-Bax interaction in the apoptotic response to vinblastine. Mol Cancer Ther 7:2224–2232

    PubMed  Article  CAS  Google Scholar 

  18. Chu SS, Alegria LA, Bender SL et al (2003) Thiazole compounds and pharmaceutical compositions for inhibiting protein kinases and methods for their use. US Patent 6(620):828

    Google Scholar 

  19. Romagnoli R, Baraldi PG, Carrion MD et al (2009) 2-Arylamino-4-amino-5-aroylthiazoles. “One-pot” synthesis and biological evaluation of a new class of inhibitors of tubulin polymerization. J Med Chem 52:5551–5555

    PubMed  Article  CAS  Google Scholar 

  20. Sengupta S, Smitha SL, Thomas NE et al (2005) 4-Amino-5-benzoyl-2-(4-methoxyphenylamino)thiazole (DAT1): a cytotoxic agent towards cancer cells and a probe for tubulin-microtubule system. Br J Pharmacol 145:1076–1083

    PubMed  Article  CAS  Google Scholar 

  21. Thomas SA, Thamkachy R, Ashokan B et al (2012) Diaminothiazoles inhibit angiogenesis efficiently by suppressing Akt phosphorylation. J Pharmacol Exp Ther 341:718–724

    PubMed  Article  CAS  Google Scholar 

  22. Sreejalekshmi KG, Devi SKC, Rajasekharan KN (2006) An efficient protocol for solid phase aminothiazole synthesis. Tetrahedron Lett 47:6179–6182

    Article  CAS  Google Scholar 

  23. Gajate C, Barasoain I, Andreu JM, Mollinedo F (2000) Induction of apoptosis in leukemic cells by the reversible microtubule-disrupting agent 2-methoxy-5-(2′,3′,4′-trimethoxyphenyl)-2,4,6-cycloheptatrien-1 -one: protection by Bcl-2 and Bcl-X(L) and cell cycle arrest. Cancer Res 60:2651–2659

    PubMed  CAS  Google Scholar 

  24. Jordan MA (2002) Mechanism of action of antitumor drugs that interact with microtubules and tubulin. Curr Med Chem Anticancer Agents 2:1–17

    PubMed  Article  CAS  Google Scholar 

  25. Liu X, Kim CN, Yang J, Jemmerson R, Wang X (1996) Induction of apoptotic program in cell-free extracts: requirement for dATP and cytochrome c. Cell 86:147–157

    PubMed  Article  CAS  Google Scholar 

  26. Li P, Nijhawan D, Budihardjo I et al (1997) Cytochrome c and dATP-dependent formation of Apaf-1/caspase-9 complex initiates an apoptotic protease cascade. Cell 91:479–489

    PubMed  Article  CAS  Google Scholar 

  27. Breitschopf K, Haendeler J, Malchow P, Zeiher AM, Dimmeler S (2000) Posttranslational modification of Bcl-2 facilitates its proteasome-dependent degradation: molecular characterization of the involved signaling pathway. Mol Cell Biol 20:1886–1896

    PubMed  Article  CAS  Google Scholar 

  28. Haldar S, Jena N, Croce CM (1995) Inactivation of Bcl-2 by phosphorylation. Proc Natl Acad Sci U S A 92:4507–4511

    PubMed  Article  CAS  Google Scholar 

  29. Blagosklonny MV, Schulte T, Nguyen P, Trepel J, Neckers LM (1996) Taxol-induced apoptosis and phosphorylation of Bcl-2 protein involves c-Raf-1 and represents a novel c-Raf-1 signal transduction pathway. Cancer Res 56:1851–1854

    PubMed  CAS  Google Scholar 

  30. Scatena CD, Stewart ZA, Mays D et al (1998) Mitotic phosphorylation of Bcl-2 during normal cell cycle progression and Taxol-induced growth arrest. J Biol Chem 273:30777–30784

    PubMed  Article  CAS  Google Scholar 

  31. Ray CA, Black RA, Kronheim SR et al (1992) Viral inhibition of inflammation: cowpox virus encodes an inhibitor of the interleukin-1 beta converting enzyme. Cell 69:597–604

    PubMed  Article  CAS  Google Scholar 

  32. Tewari M, Telford WG, Miller RA, Dixit VM (1995) CrmA, a poxvirus-encoded serpin, inhibits cytotoxic T-lymphocyte-mediated apoptosis. J Biol Chem 270:22705–22708

    PubMed  Article  CAS  Google Scholar 

  33. Jordan MA, Wilson L (2004) Microtubules as a target for anticancer drugs. Nat Rev Cancer 4:253–265

    PubMed  Article  CAS  Google Scholar 

  34. Zhou J, Giannakakou P (2005) Targeting microtubules for cancer chemotherapy. Curr Med Chem Anticancer Agents 5:65–71

    PubMed  Article  CAS  Google Scholar 

  35. Blagosklonny V (2007) Mitotic arrest and cell fate: why and how mitotic inhibition of transcription drives mutually exclusive events. Cell Cycle 6:70–74

    PubMed  Article  CAS  Google Scholar 

  36. Nimmanapalli R, Perkins CL, Orlando M, O’Bryan E, Nguyen D, Bhalla KN (2001) Pretreatment with paclitaxel enhances apo-2 ligand/tumor necrosis factor-related apoptosis-inducing ligand-induced apoptosis of prostate cancer cells by inducing death receptors 4 and 5 protein levels. Cancer Res 61:759–763

    PubMed  CAS  Google Scholar 

  37. von Haefen C, Wieder T, Essmann F, Schulze-Osthoff K, Dorken B, Daniel PT (2003) Paclitaxel-induced apoptosis in BJAB cells proceeds via a death receptor-independent, caspases-3/-8-driven mitochondrial amplification loop. Oncogene 22:2236–2247

    Article  Google Scholar 

  38. Mooberry SL (2003) New insights into 2-methoxyestradiol, a promising antiangiogenic and antitumor agent. Curr Opin Oncol 15:425–430

    PubMed  Article  CAS  Google Scholar 

  39. LaVallee TM, Zhan XH, Johnson MS et al (2003) 2-methoxyestradiol up-regulates death receptor 5 and induces apoptosis through activation of the extrinsic pathway. Cancer Res 63:468–475

    PubMed  CAS  Google Scholar 

  40. Chang YH, Yang JS, Kuo SC, Chung JG (2009) Induction of mitotic arrest and apoptosis by a novel synthetic quinolone analogue, CWC-8, via intrinsic and extrinsic apoptotic pathways in human osteogenic sarcoma U-2 OS cells. Anticancer Res 29:3139–3148

    PubMed  CAS  Google Scholar 

  41. Krajewska M, Fenoglio-Preiser CM, Krajewski S et al (1996) Immunohistochemical analysis of Bcl-2 family proteins in adenocarcinomas of the stomach. Am J Pathol 149:1449–1457

    PubMed  CAS  Google Scholar 

  42. Rampino N, Yamamoto H, Ionov Y et al (1997) Somatic frameshift mutations in the BAX gene in colon cancers of the microsatellite mutator phenotype. Science 275:967–969

    PubMed  Article  CAS  Google Scholar 

  43. Yamaguchi H, Bhalla K, Wang HG (2003) Bax plays a pivotal role in thapsigargin-induced apoptosis of human colon cancer HCT116 cells by controlling Smac/Diablo and Omi/HtrA2 release from mitochondria. Cancer Res 63:1483–1489

    PubMed  CAS  Google Scholar 

  44. Igney FH, Krammer PH (2002) Death and anti-death: tumour resistance to apoptosis. Nat Rev Cancer 2:277–288

    PubMed  Article  CAS  Google Scholar 

  45. Lee JM, Bernstein A (1995) Apoptosis, cancer and the p53 tumour suppressor gene. Cancer Metastasis Rev 14:149–161

    PubMed  Article  CAS  Google Scholar 

  46. Ashkenazi A (2008) Targeting the extrinsic apoptosis pathway in cancer. Cytokine Growth Factor Rev 19:325–331

    PubMed  Article  CAS  Google Scholar 

Download references

Acknowledgments

The authors acknowledge Dr Julian Downward (London Research Institute) for the Bcl2 EGFP and BclXL EGFP plasmids, Dr Vishwa M. Dixit (University of California, SF) for the pcDNA3 CrmA plasmid and Dr Bert Vogelstein (Johns Hopkins School of Medicine) for the Bax deficient derivative of HCT116. The authors are also thankful for the financial support of R.G.C.B. core funding from Department of Biotechnology, Govt. of India and to the Council of Scientific and Industrial Research, Department of Biotechnology and University Grants Commission, Govt. of India for fellowships to Thomas, Vasudevan and Thamkachy respectively.

Conflict of interest

The authors confirm that there are no conflicts of interest.

Author information

Affiliations

Authors

Corresponding author

Correspondence to Suparna Sengupta.

Additional information

Sannu A. Thomas, Smreti Vasudevan and Reshma Thamkachy contributed equally in the work.

Electronic supplementary material

Below is the link to the electronic supplementary material.

Supplementary material 1 (PDF 6283 kb)

Supplementary material 2 (PDF 1362 kb)

Rights and permissions

Reprints and Permissions

About this article

Cite this article

Thomas, S.A., Vasudevan, S., Thamkachy, R. et al. Upregulation of DR5 receptor by the diaminothiazole DAT1 [4-amino-5-benzoyl-2-(4-methoxy phenyl amino) thiazole] triggers an independent extrinsic pathway of apoptosis in colon cancer cells with compromised pro and antiapoptotic proteins. Apoptosis 18, 713–726 (2013). https://doi.org/10.1007/s10495-013-0826-6

Download citation

  • Published:

  • Issue Date:

  • DOI: https://doi.org/10.1007/s10495-013-0826-6

Keywords

  • Diaminothiazoles
  • Microtubules
  • Intrinsic pathway
  • Extrinsic pathway
  • DR5