Skip to main content

Repression of the BH3-only molecule PMAIP1/Noxa impairs glucocorticoid sensitivity of acute lymphoblastic leukemia cells

Abstract

Glucocorticoid (GC)-induced apoptosis plays a major role in the treatment of acute lymphoblastic leukemia (ALL) and related malignancies. Members of the BCL2 family of pro- and anti-apoptotic proteins are regulated by GC, but to what extent these regulations contribute to GC-induced cell death and resistance development is poorly understood. Using primary lymphoblasts from ALL children during systemic GC monotherapy and related cell lines, we have previously shown that the response of the BCL2 rheostat to GC was dominated by induction of the pro-apoptotic BH3-only molecules BMF and BCL2L11/Bim, but we also observed an unexpected significant repression of the pro-apoptotic BCL2 protein PMAIP1/Noxa. Here, we report that GC represses Noxa mRNA levels and also interferes with its protein stability in a proteasome-dependent manner. Prevention of GC-mediated Noxa repression by conditional expression of transgenic Noxa changed the kinetics of GC-induced apoptosis to resemble cell death induced by BimEL alone. Hence, GC appear to activate functionally relevant pro- as well as anti-apoptotic pathways in ALL cells. Interfering with the anti-apoptotic component of the GC response might contribute to improved therapeutic approaches and circumvention of resistance to this therapy.

This is a preview of subscription content, access via your institution.

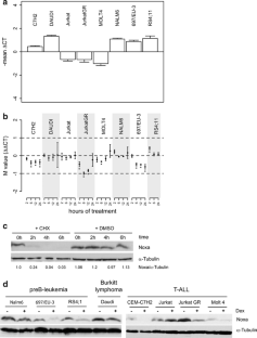
Fig. 1
Fig. 2
Fig. 3
Fig. 4
Fig. 5

References

  1. Pui CH, Relling MV, Downing JR (2004) Acute lymphoblastic leukemia. N Engl J Med 350:1535–1548. doi:10.1056/NEJMra023001

    PubMed  Article  CAS  Google Scholar 

  2. Cidlowski JA, King KL, Evans-Storms RB et al (1996) The biochemistry and molecular biology of glucocorticoid-induced apoptosis in the immune system. Recent Prog Horm Res 51:457–490

    PubMed  CAS  Google Scholar 

  3. Ashwell JD, Lu FW, Vacchio MS (2000) Glucocorticoids in T cell development and function. Annu Rev Immunol 18:309–345. doi:10.1146/annurev.immunol.18.1.309

    PubMed  Article  CAS  Google Scholar 

  4. Viegas LR, Hoijman E, Beato M et al (2008) Mechanisms involved in tissue-specific apopotosis regulated by glucocorticoids. J Steroid Biochem Mol Biol 109:273–278. doi:10.1016/j.jsbmb.2008.03.007

    PubMed  Article  CAS  Google Scholar 

  5. Herr I, Gassler N, Friess H et al (2007) Regulation of differential pro- and anti-apoptotic signaling by glucocorticoids. Apoptosis 12:271–291. doi:10.1007/s10495-006-0624-5

    PubMed  Article  CAS  Google Scholar 

  6. Laudet V, Gronemeyer H (2002) The nuclear receptor facts book. Academic Press, London, p 1

    Google Scholar 

  7. Schmidt S, Rainer J, Ploner C et al (2004) Glucocorticoid-induced apoptosis and glucocorticoid resistance: molecular mechanisms and clinical relevance. Cell Death Differ 11(Suppl 1):S45–S55. doi:10.1038/sj.cdd.4401456

    PubMed  Article  CAS  Google Scholar 

  8. Schmidt S, Rainer J, Riml S et al (2006) Identification of glucocorticoid response genes in children with acute lymphoblastic leukemia. Blood 107:2061–2069. doi:10.1182/blood-2005-07-2853

    PubMed  Article  CAS  Google Scholar 

  9. Tissing WJ, den Boer ML, Meijerink JP et al (2007) Genome-wide identification of prednisolone-responsive genes in acute lymphoblastic leukemia cells. Blood 109:3929–3935. doi:10.1182/blood-2006-11-056366

    PubMed  Article  CAS  Google Scholar 

  10. Cario G, Fetz A, Bretscher C, et al (2008) Initial leukemic gene expression profiles of patients with poor in vivo prednisone response are similar to those of blasts persisting under prednisone treatment in childhood acute lymphoblastic leukemia. Ann Hematol 87(9):709–716

    Google Scholar 

  11. Youle RJ, Strasser A (2008) The BCL-2 protein family: opposing activities that mediate cell death. Nat Rev Mol Cell Biol 9:47–59. doi:10.1038/nrm2308

    PubMed  Article  CAS  Google Scholar 

  12. Strasser A (2005) The role of BH3-only proteins in the immune system. Nat Rev Immunol 5:189–200. doi:10.1038/nri1568

    PubMed  Article  CAS  Google Scholar 

  13. Cory S, Huang DC, Adams JM (2003) The Bcl-2 family: roles in cell survival and oncogenesis. Oncogene 22:8590–8607. doi:10.1038/sj.onc.1207102

    PubMed  Article  CAS  Google Scholar 

  14. Reed JC (1998) Bcl-2 family proteins. Oncogene 17:3225–3236. doi:10.1038/sj.onc.1202591

    PubMed  Article  Google Scholar 

  15. Willis SN, Fletcher JI, Kaufmann T et al (2007) Apoptosis initiated when BH3 ligands engage multiple Bcl-2 homologs, not Bax or Bak. Science 315:856–859. doi:10.1126/science.1133289

    PubMed  Article  CAS  Google Scholar 

  16. Willis SN, Adams JM (2005) Life in the balance: how BH3-only proteins induce apoptosis. Curr Opin Cell Biol 17:617–625. doi:10.1016/j.ceb.2005.10.001

    PubMed  Article  CAS  Google Scholar 

  17. Labi V, Erlacher M, Kiessling S et al (2006) BH3-only proteins in cell death initiation, malignant disease and anticancer therapy. Cell Death Differ 13:1325–1338. doi:10.1038/sj.cdd.4401940

    PubMed  Article  CAS  Google Scholar 

  18. Green DR (2005) Apoptotic pathways: ten minutes to dead. Cell 121:671–674. doi:10.1016/j.cell.2005.05.019

    PubMed  Article  CAS  Google Scholar 

  19. Kim H, Rafiuddin-Shah M, Tu HC et al (2006) Hierarchical regulation of mitochondrion-dependent apoptosis by BCL-2 subfamilies. Nat Cell Biol 8:1348–1358. doi:10.1038/ncb1499

    PubMed  Article  CAS  Google Scholar 

  20. Ploner C, Rainer J, Niederegger H et al (2008) The BCL2 rheostat in glucocorticoid-induced apoptosis of acute lymphoblastic leukemia. Leukemia 22:370–377. doi:10.1038/sj.leu.2405039

    PubMed  Article  CAS  Google Scholar 

  21. Strasser-Wozak EMC, Hattmannstorfer R, Hála M et al (1995) Splice site mutation in the glucocorticoid receptor gene causes resistance to glucocorticoid-induced apoptosis in a human acute leukemic cell line. Cancer Res 55:348–353

    PubMed  CAS  Google Scholar 

  22. Helmberg A, Auphan N, Caelles C et al (1995) Glucocorticoid-induced apoptosis of human leukemic cells is caused by the repressive function of the glucocorticoid receptor. EMBO J 14:452–460

    PubMed  CAS  Google Scholar 

  23. Parson W, Kirchebner R, Mühlmann R et al (2005) Cancer cell line identification by short tandem repeat profiling: power and limitations. FASEB J 19:434–436

    PubMed  CAS  Google Scholar 

  24. Nicoletti I, Migliorati G, Pagliacci MC et al (1991) A rapid and simple method for measuring thymocyte apoptosis by propidium iodide staining and flow cytometry. J Immunol Methods 139:271–279. doi:10.1016/0022-1759(91)90198-O

    PubMed  Article  CAS  Google Scholar 

  25. Geley S, Hartmann BL, Hattmannstorfer R et al (1997) P53-induced apoptosis in the human T-ALL cell line CCRF-CEM. Oncogene 15:2429–2437. doi:10.1038/sj.onc.1201399

    PubMed  Article  CAS  Google Scholar 

  26. Rainer J, Ploner C, Jesacher S, et al (2009) Glucocorticoid regulated microRNAs and mirtrons in acute lymphoblastic leukemia. Leukemia 23(4):746–752

    Google Scholar 

  27. Smit LA, Hallaert DY, Spijker R et al (2007) Differential Noxa/Mcl-1 balance in peripheral versus lymph node chronic lymphocytic leukemia cells correlates with survival capacity. Blood 109:1660–1668. doi:10.1182/blood-2006-05-021683

    PubMed  Article  CAS  Google Scholar 

  28. Löffler M, Tonko M, Hartmann BL et al (1999) c-myc does not prevent glucocorticoid-induced apoptosis of human leukemic lymphoblasts. Oncogene 18:4626–4631. doi:10.1038/sj.onc.1202820

    PubMed  Article  Google Scholar 

  29. Chen L, Willis SN, Wei A et al (2005) Differential targeting of prosurvival Bcl-2 proteins by their BH3-only ligands allows complementary apoptotic function. Mol Cell 17:393–403. doi:10.1016/j.molcel.2004.12.030

    PubMed  Article  CAS  Google Scholar 

  30. Czabotar PE, Lee EF, van Delft MF et al (2007) Structural insights into the degradation of Mcl-1 induced by BH3 domains. Proc Natl Acad Sci USA 104:6217–6222. doi:10.1073/pnas.0701297104

    PubMed  Article  CAS  Google Scholar 

  31. Willis SN, Chen L, Dewson G et al (2005) Proapoptotic Bak is sequestered by Mcl-1 and Bcl-xL, but not Bcl-2, until displaced by BH3-only proteins. Genes Dev 19:1294–1305. doi:10.1101/gad.1304105

    PubMed  Article  CAS  Google Scholar 

  32. Wuilleme-Toumi S, Robillard N, Gomez P et al (2005) Mcl-1 is overexpressed in multiple myeloma and associated with relapse and shorter survival. Leukemia 19:1248–1252. doi:10.1038/sj.leu.2403784

    PubMed  Article  CAS  Google Scholar 

  33. Zhong Q, Gao W, Du F et al (2005) Mule/ARF-BP1, a BH3-only E3 ubiquitin ligase, catalyzes the polyubiquitination of Mcl-1 and regulates apoptosis. Cell 121:1085–1095. doi:10.1016/j.cell.2005.06.009

    PubMed  Article  CAS  Google Scholar 

Download references

Acknowledgments

We thank Dr. M. J. Ausserlechner for providing the pQ-tetCMV-Noxa-SV40-Neo plasmid, Dr. A. Villunger for helpful discussions, B. Gschirr, A. Kofler, and C. Mantinger for technical assistance, and M. Kat Occhipinti-Bender for editing the manuscript. Supported by grants from the Austrian Science Fund (SFB-F021, P18747) and by ONCOTYROL, a COMET Center funded by the Austrian Research Promotion Agency (FFG), the Tiroler Zukunftsstiftung and the Styrian Business Promotion Agency (SFG). The Tyrolean Cancer Research Institute is supported by the “Tiroler Landeskrankenanstalten Ges.m.b.H. (TILAK)”, the “Tyrolean Cancer Aid Society”, various businesses, financial institutions and the People of Tyrol.

Author information

Affiliations

Authors

Corresponding author

Correspondence to Christian Ploner.

Rights and permissions

Reprints and Permissions

About this article

Cite this article

Ploner, C., Rainer, J., Lobenwein, S. et al. Repression of the BH3-only molecule PMAIP1/Noxa impairs glucocorticoid sensitivity of acute lymphoblastic leukemia cells. Apoptosis 14, 821–828 (2009). https://doi.org/10.1007/s10495-009-0355-5

Download citation

  • Published:

  • Issue Date:

  • DOI: https://doi.org/10.1007/s10495-009-0355-5

Keywords

  • Acute lymphoblastic leukemia
  • PMAIP1/Noxa
  • Glucocorticoid-induced apoptosis
  • BCL2 family
  • Functional gene analysis