Skip to main content

Involvement of CD45 in DNA fragmentation in apoptosis induced by mitochondrial perturbing agents

Abstract

CD45 is a type I transmembrane molecule with phosphatase activity which comprises up to 10% of the cell surface area in nucleated haematopoietic cells. We have previously demonstrated the absence of nuclear apoptosis in CD45-negative T cells after chemical-induced apoptosis. The aim of this study was to characterize the role of CD45 in nuclear apoptosis. In contrast to wild type CD45-positive T cells, the CD45-deficient T cell lines are resistant to the induction of DNA fragmentation and chromatin condensation following tributyltin (TBT) or H2O2 exposure, but not to cycloheximide-induced apoptosis. CD45 transfection in deficient cell lines led to the restoration of chromatin condensation and DNA fragmentation following TBT exposure. In both CD45-positive and negative T cell lines, TBT exposure mediates intracellular calcium mobilization, caspase-3 activation and DFF45 cleavage. Moreover, DNA fragmentation was also induced by TBT in cells deficient in expression of p56lck, ZAP-70 and SHP-1. Subcellular partitioning showed a decrease in nuclear localisation of caspase-3 and DFF40. Together, these results demonstrate for the first time, that CD45 expression plays a key role in internucleosomal DNA fragmentation and chromatin condensation processes during apoptosis. CD45 activity or its substrates’ activity, appears to be located downstream of caspase-3 activation and plays a role in retention of DFF40 in the nucleus.

This is a preview of subscription content, access via your institution.

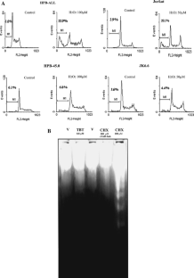
Fig. 1
Fig. 2
Fig. 3
Fig. 4
Fig. 5
Fig. 6
Fig. 7
Fig. 8

References

  1. Afford S, Randhawa S (2000) Apoptosis. Mol Pathol 53:55–63

    PubMed  Article  CAS  Google Scholar 

  2. Thompson CB (1995) Apoptosis in the pathogenesis and treatment of disease. Science 267:1456–1462

    PubMed  Article  CAS  Google Scholar 

  3. Robertson JD, Orrenius S, Zhivotovsky B (2000) Review: nuclear events in apoptosis. J Struct Biol 129:346–358

    PubMed  Article  CAS  Google Scholar 

  4. Widlak P (2000) The DFF40/CAD endonuclease and its role in apoptosis. Acta Biochim Pol 47:1037–1044

    PubMed  CAS  Google Scholar 

  5. Lechardeur D, Xu M, Lukacs GL (2004) Contrasting nuclear dynamics of the caspase-activated DNase (CAD) in dividing and apoptotic cells. J Cell Biol 167:851–862

    PubMed  Article  CAS  Google Scholar 

  6. Lechardeur D, Drzymala L, Sharma M, Zylka D, Kinach R, Pacia J, Hicks C, Usmani N, Rommens JM, Lukacs GL (2000) Determinants of the nuclear localization of the heterodimeric DNA fragmentation factor (ICAD/CAD). J Cell Biol 150:321–334

    PubMed  Article  CAS  Google Scholar 

  7. Widlak P, Kalinowska M, Parseghian MH, Lu X, Hansen JC, Garrard WT (2005) The histone H1 C-terminal domain binds to the apoptotic nuclease, DNA fragmentation factor (DFF40/CAD) and stimulates DNA cleavage. Biochemistry 44:7871–7878

    PubMed  Article  CAS  Google Scholar 

  8. Toh SY, Wang X, Li P (1998) Identification of the nuclear factor HMG2 as an activator for DFF nuclease activity. Biochem Biophys Res Commun 250:598–601

    PubMed  Article  CAS  Google Scholar 

  9. de la Taille A, Chen MW, Burchardt M, Chopin DK, Buttyan R (1999) Apoptotic conversion: evidence for exchange of genetic information between prostate cancer cells mediated by apoptosis. Cancer Res 59:5461–5463

    PubMed  Google Scholar 

  10. Nagata S (2000) Apoptotic DNA fragmentation. Exp Cell Res 256:12–18

    PubMed  Article  CAS  Google Scholar 

  11. Yamaguchi K, Uzzo R, Dulin N, Finke JH, Kolenko V (2004) Renal carcinoma cells undergo apoptosis without oligonucleosomal DNA fragmentation. Biochem Biophys Res Commun 318:710–713

    PubMed  Article  CAS  Google Scholar 

  12. Janicke RU, Sprengart ML, Wati MR, Porter AG (1998) Caspase-3 is required for DNA fragmentation and morphological changes associated with apoptosis. J Biol Chem 273:9357–9360

    PubMed  Article  CAS  Google Scholar 

  13. Luciano F, Ricci JE, Herrant M, Bertolotto C, Mari B, Cousin JL, Auberger P (2002) T and B leukemic cell lines exhibit different requirements for cell death: correlation between caspase activation, DFF40/DFF45 expression, DNA fragmentation and apoptosis in T cell lines but not in Burkitt’s lymphoma. Leukemia 16:700–707

    PubMed  Article  CAS  Google Scholar 

  14. Iguchi K, Hirano K, Ishida R (2002) Activation of caspase-3, proteolytic cleavage of DFF and no oligonucleosomal DNA fragmentation in apoptotic Molt-4 cells. J Biochem (Tokyo) 131:469–475

    CAS  Google Scholar 

  15. Rasola A, Farahi Far D, Hofman P, Rossi B (1999) Lack of internucleosomal DNA fragmentation is related to Cl(−) efflux impairment in hematopoietic cell apoptosis. FASEB J 13:1711–1723

    PubMed  CAS  Google Scholar 

  16. Zhang M, Li Y, Zhang H, Xue S (2001) BAPTA blocks DNA fragmentation and chromatin condensation downstream of caspase-3 and DFF activation in HT-induced apoptosis in HL-60 cells. Apoptosis 6:291–297

    PubMed  Article  CAS  Google Scholar 

  17. Widlak P, Garrard WT (2001) Ionic and cofactor requirements for the activity of the apoptotic endonuclease DFF40/CAD. Mol Cell Biochem 218:125–130

    PubMed  Article  CAS  Google Scholar 

  18. De Vos J, Jourdan M, Tarte K, Jasmin C, Klein B (2000) JAK2 tyrosine kinase inhibitor tyrphostin AG490 downregulates the mitogen-activated protein kinase (MAPK) and signal transducer and activator of transcription (STAT) pathways and induces apoptosis in myeloma cells. Br J Haematol 109:823–828

    PubMed  Article  Google Scholar 

  19. Kuwahara H, Nakamura N, Kanazawa H (2006) Nuclear localization of the serine/threonine kinase DRAK2 is involved in UV-induced apoptosis. Biol Pharm Bull 29:225–233

    PubMed  Article  CAS  Google Scholar 

  20. Alexander DR (2000) The CD45 tyrosine phosphatase: a positive and negative regulator of immune cell function. Semin Immunol 12:349–359

    PubMed  Article  CAS  Google Scholar 

  21. Altin JG, Sloan EK (1997) The role of CD45 and CD45-associated molecules in T cell activation. Immunol Cell Biol 75:430–445

    PubMed  Article  CAS  Google Scholar 

  22. Burns CM, Sakaguchi K, Appella E, Ashwell JD (1994) CD45 regulation of tyrosine phosphorylation and enzyme activity of src family kinases. J Biol Chem 269:13594–13600

    PubMed  CAS  Google Scholar 

  23. Irie-Sasaki J, Sasaki T, Matsumoto W, Opavsky A, Cheng M, Welstead G, Griffiths E, Krawczyk C, Richardson CD, Aitken K, Iscove N, Koretzky G, Johnson P, Liu P, Rothstein DM, Penninger JM (2001) CD45 is a JAK phosphatase and negatively regulates cytokine receptor signalling. Nature 409:349–354

    PubMed  Article  CAS  Google Scholar 

  24. Blaylock MG, Sexton DW, Walsh GM (1999) Ligation of CD45 and the isoforms CD45RA and CD45RB accelerates the rate of constitutive apoptosis in human eosinophils. J Allergy Clin Immunol 104:1244–1250

    PubMed  Article  CAS  Google Scholar 

  25. Klaus SJ, Sidorenko SP, Clark EA (1996) CD45 ligation induces programmed cell death in T and B lymphocytes. J Immunol 156:2743–2753

    PubMed  CAS  Google Scholar 

  26. Lesage S, Steff AM, Philippoussis F, Page M, Trop S, Mateo V, Hugo P (1997) CD4+ CD8+ thymocytes are preferentially induced to die following CD45 cross-linking, through a novel apoptotic pathway. J Immunol 159:4762–4771

    PubMed  CAS  Google Scholar 

  27. Ogimoto M, Katagiri T, Mashima K, Hasegawa K, Mizuno K, Yakura H (1994) Negative regulation of apoptotic death in immature B cells by CD45. Int Immunol 6:647–654

    PubMed  Article  CAS  Google Scholar 

  28. Liu S, Ishikawa H, Tsuyama N, Li FJ, Abroun S, Otsuyama KI, Zheng X, Ma Z, Maki Y, Iqbal MS, Obata M, Kawano MM (2006) Increased susceptibility to apoptosis in CD45(+) myeloma cells accompanied by the increased expression of VDAC1. Oncogene 25:419–429

    PubMed  CAS  Google Scholar 

  29. Dupere-Minier G, Hamelin C, Desharnais P, Bernier J (2004) Apoptotic volume decrease, pH acidification and chloride channel activation during apoptosis requires CD45 expression in HPB-ALL T cells. Apoptosis 9:543–551

    PubMed  Article  CAS  Google Scholar 

  30. Moreau P, Robillard N, Avet-Loiseau H, Pineau D, Morineau N, Milpied N, Harousseau JL, Bataille R (2004) Patients with CD45 negative multiple myeloma receiving high-dose therapy have a shorter survival than those with CD45 positive multiple myeloma. Haematologica 89:547–551

    PubMed  Google Scholar 

  31. Koretzky GA, Picus J, Thomas ML, Weiss A (1990) Tyrosine phosphatase CD45 is essential for coupling T-cell antigen receptor to the phosphatidyl inositol pathway. Nature 346:66–68

    PubMed  Article  CAS  Google Scholar 

  32. McKenney DW, Onodera H, Gorman L, Mimura T, Rothstein DM (1995) Distinct isoforms of the CD45 protein-tyrosine phosphatase differentially regulate interleukin 2 secretion and activation signal pathways involving Vav in T cells. J Biol Chem 270:24949–24954

    PubMed  Article  CAS  Google Scholar 

  33. Straus DB, Weiss A (1992) Genetic evidence for the involvement of the lck tyrosine kinase in signal transduction through the T cell antigen receptor. Cell 70:585–593

    PubMed  Article  CAS  Google Scholar 

  34. Williams BL, Schreiber KL, Zhang W, Wange RL, Samelson LE, Leibson PJ, Abraham RT (1998) Genetic evidence for differential coupling of Syk family kinases to the T-cell receptor: reconstitution studies in a ZAP-70-deficient Jurkat T-cell line. Mol Cell Biol 18:1388–1399

    PubMed  CAS  Google Scholar 

  35. Plas DR, Johnson R, Pingel JT, Matthews RJ, Dalton M, Roy G, Chan AC, Thomas ML (1996) Direct regulation of ZAP-70 by SHP-1 in T cell antigen receptor signaling. Science 272:1173–1176

    PubMed  Article  CAS  Google Scholar 

  36. Duplay P, Alcover A, Fargeas C, Sekaly RP, Branton PE (1996) An activated epidermal growth factor receptor/Lck chimera restores early T cell receptor-mediated calcium response in a CD45-deficient T cell line. J Biol Chem 271:17896–17902

    PubMed  Article  CAS  Google Scholar 

  37. Dressler LG, Bartow SA (1989) DNA flow cytometry in solid tumors: practical aspects and clinical applications. Semin Diagn Pathol 6:55–82

    PubMed  CAS  Google Scholar 

  38. Girard D, Paquet ME, Paquin R, Beaulieu AD (1996) Differential effects of interleukin-15 (IL-15) and IL-2 on human neutrophils: modulation of phagocytosis, cytoskeleton rearrangement, gene expression, and apoptosis by IL-15. Blood 88:3176–3184

    PubMed  CAS  Google Scholar 

  39. Patenaude J, D’Elia M, Hamelin C, Garrel D, Bernier J (2005) Burn injury induces a change in T cell homeostasis affecting preferentially CD4+ T cells. J Leukoc Biol 77:141–150

    PubMed  Article  CAS  Google Scholar 

  40. Juin P, Pelletier M, Oliver L, Tremblais K, Gregoire M, Meflah K, Vallette FM (1998) Induction of a caspase-3-like activity by calcium in normal cytosolic extracts triggers nuclear apoptosis in a cell-free system. J Biol Chem 273:17559–17564

    PubMed  Article  CAS  Google Scholar 

  41. Stridh H, Kimland M, Jones DP, Orrenius S, Hampton MB (1998) Cytochrome c release and caspase activation in hydrogen peroxide- and tributyltin-induced apoptosis. FEBS Lett 429:351–355

    PubMed  Article  CAS  Google Scholar 

  42. Belka C, Gruber C, Jendrossek V, Wesselborg S, Budach W (2003) The tyrosine kinase Lck is involved in regulation of mitochondrial apoptosis pathways. Oncogene 22:176–185

    PubMed  Article  CAS  Google Scholar 

  43. Gruber C, Henkel M, Budach W, Belka C, Jendrossek V (2004) Involvement of tyrosine kinase p56/Lck in apoptosis induction by anticancer drugs. Biochem Pharmacol 67:1859–1872

    PubMed  Article  CAS  Google Scholar 

  44. Ulyanova T, Blasioli J, Thomas ML (1997) Regulation of cell signaling by the protein tyrosine phosphatases, CD45 and SHP-1. Immunol Res 16:101–113

    PubMed  Article  CAS  Google Scholar 

  45. Aw TY, Nicotera P, Manzo L, Orrenius S (1990) Tributyltin stimulates apoptosis in rat thymocytes. Arch Biochem Biophys 283:46–50

    PubMed  Article  CAS  Google Scholar 

  46. Martins LM, Kottke TJ, Kaufmann SH, Earnshaw WC (1998) Phosphorylated forms of activated caspases are present in cytosol from HL-60 cells during etoposide-induced apoptosis. Blood 92:3042–3049

    PubMed  CAS  Google Scholar 

  47. Denault JB, Eckelman BP, Shin H, Pop C, Salvesen GS (2007) Caspase 3 attenuates XIAP (X-linked inhibitor of apoptosis protein)-mediated inhibition of caspase 9. Biochem J 405:11–19

    PubMed  CAS  Google Scholar 

  48. Deveraux QL, Leo E, Stennicke HR, Welsh K, Salvesen GS, Reed JC (1999) Cleavage of human inhibitor of apoptosis protein XIAP results in fragments with distinct specificities for caspases. EMBO J 18:5242–5251

    PubMed  Article  CAS  Google Scholar 

  49. Johnson DE, Gastman BR, Wieckowski E, Wang GQ, Amoscato A, Delach SM, Rabinowich H (2000) Inhibitor of apoptosis protein hILP undergoes caspase-mediated cleavage during T lymphocyte apoptosis. Cancer Res 60:1818–1823

    PubMed  CAS  Google Scholar 

  50. Slee EA, Adrain C, Martin SJ (2001) Executioner caspase-3, -6, and -7 perform distinct, non-redundant roles during the demolition phase of apoptosis. J Biol Chem 276:7320–7326

    PubMed  Article  CAS  Google Scholar 

  51. Kivinen K, Kallajoki M, Taimen P (2005) Caspase-3 is required in the apoptotic disintegration of the nuclear matrix. Exp Cell Res 311:62–73

    PubMed  Article  CAS  Google Scholar 

  52. Widlak P, Lanuszewska J, Cary RB, Garrard WT (2003) Subunit structures and stoichiometries of human DNA fragmentation factor proteins before and after induction of apoptosis. J Biol Chem 278:26915–26922

    PubMed  Article  CAS  Google Scholar 

  53. Majeti R, Bilwes AM, Noel JP, Hunter T, Weiss A (1998) Dimerization-induced inhibition of receptor protein tyrosine phosphatase function through an inhibitory wedge. Science 279:88–91

    PubMed  Article  CAS  Google Scholar 

  54. Fortin M, Steff AM, Felberg J, Ding I, Schraven B, Johnson P, Hugo P (2002) Apoptosis mediated through CD45 is independent of its phosphatase activity and association with leukocyte phosphatase-associated phosphoprotein. J Immunol 168:6084–6049

    PubMed  CAS  Google Scholar 

  55. Latinis KM, Koretzky GA (1996) Fas ligation induces apoptosis and Jun kinase activation independently of CD45 and Lck in human T cells. Blood 87:871–875

    PubMed  CAS  Google Scholar 

  56. Huntington ND, Tarlinton DM (2004) CD45: direct and indirect government of immune regulation. Immunol Lett 94:167–174

    PubMed  Article  CAS  Google Scholar 

  57. Byth KF, Conroy LA, Howlett S, Smith AJ, May J, Alexander DR, Holmes N (1996) CD45-null transgenic mice reveal a positive regulatory role for CD45 in early thymocyte development, in the selection of CD4+CD8+ thymocytes, and B cell maturation. J Exp Med 183:1707–1718

    PubMed  Article  CAS  Google Scholar 

  58. Anand AR, Ganju RK (2006) HIV-1 gp120-mediated apoptosis of T cells is regulated by the membrane tyrosine phosphatase CD45. J Biol Chem 281:12289–12299

    PubMed  Article  CAS  Google Scholar 

  59. Uckun FM, Tuel-Ahlgren L, Song CW, Waddick K, Myers DE, Kirihara J, Ledbetter JA, Schieven GL (1992) Ionizing radiation stimulates unidentified tyrosine-specific protein kinases in human B-lymphocyte precursors, triggering apoptosis and clonogenic cell death. Proc Natl Acad Sci USA 89:9005–9009

    PubMed  Article  CAS  Google Scholar 

  60. Lee JS, Kim SY, Kwon CH, Kim YK (2006) EGFR-dependent ERK activation triggers hydrogen peroxide-induced apoptosis in OK renal epithelial cells. Arch Toxicol 80(6):337–346

    PubMed  Article  CAS  Google Scholar 

  61. Samraj AK, Stroh C, Fischer U, Schulze-Osthoff K (2005) The tyrosine kinase Lck is a positive regulator of the mitochondrial apoptosis pathway by controlling Bak expression. Oncogene 25:186–197

    Google Scholar 

  62. Jurkiewicz M, Averill-Bates DA, Marion M, Denizeau F (2004) Involvement of mitochondrial and death receptor pathways in tributyltin-induced apoptosis in rat hepatocytes. Biochim Biophys Acta 1693:15–27

    PubMed  Article  CAS  Google Scholar 

  63. Kawabata Y, Hirokawa M, Kitabayashi A, Horiuchi T, Kuroki J, Miura AB (1999) Defective apoptotic signal transduction pathway downstream of caspase-3 in human B-lymphoma cells: a novel mechanism of nuclear apoptosis resistance. Blood 94:3523–3530

    PubMed  CAS  Google Scholar 

  64. Hirokawa M, Kawabata Y, Miura AB (2002) Dysregulation of apoptosis and a novel mechanism of defective apoptotic signal transduction in human B-cell neoplasms. Leuk Lymphoma 43:243–249

    PubMed  Article  CAS  Google Scholar 

  65. Samejima K, Tone S, Earnshaw WC (2001) CAD/DFF40 nuclease is dispensable for high molecular weight DNA cleavage and stage I chromatin condensation in apoptosis. J Biol Chem 276:45427–45432

    PubMed  Article  CAS  Google Scholar 

  66. Lechardeur D, Dougaparsad S, Nemes C, Lukacs GL (2005) Oligomerization state of the DNA fragmentation factor in normal and apoptotic cells. J Biol Chem 280:40216–40225

    PubMed  Article  CAS  Google Scholar 

  67. Chow SC, Orrenius S (1994) Rapid cytoskeleton modification in thymocytes induced by the immunotoxicant tributyltin. Toxicol Appl Pharmacol 127:19–26

    PubMed  Article  CAS  Google Scholar 

  68. Arendt CW, Hsi G, Ostergaard HL (1995) Immobilized antibodies to CD45 induce rapid morphologic changes and increased tyrosine phosphorylation of p56lck-associated proteins in T cells. J Immunol 155:5095–5103

    PubMed  CAS  Google Scholar 

  69. Kihlmark M, Rustum C, Eriksson C, Beckman M, Iverfeldt K, Hallberg E (2004) Correlation between nucleocytoplasmic transport and caspase-3-dependent dismantling of nuclear pores during apoptosis. Exp Cell Res 293:346–356

    PubMed  Article  CAS  Google Scholar 

  70. Kamada S, Kikkawa U, Tsujimoto Y, Hunter T (2005) A-kinase-anchoring protein 95 functions as a potential carrier for the nuclear translocation of active caspase 3 through an enzyme-substrate-like association. Mol Cell Biol 25:9469–9477

    PubMed  Article  CAS  Google Scholar 

  71. Kamada S, Kikkawa U, Tsujimoto Y, Hunter T (2005) Nuclear translocation of caspase-3 is dependent on its proteolytic activation and recognition of a substrate-like protein(s). J Biol Chem 280:857–860

    PubMed  Article  CAS  Google Scholar 

Download references

Acknowledgments

This work was supported by NSERC: Natural Sciences and Engineering Research Council of Canada. We are grateful to Drs. Michel Tremblay and Pascal Duplay for the cell lines.

Author information

Affiliations

Authors

Corresponding author

Correspondence to Jacques Bernier.

Additional information

Philippe Desharnais and Geneviève Dupéré-Minier have contributed equally to this work.

Rights and permissions

Reprints and Permissions

About this article

Cite this article

Desharnais, P., Dupéré-Minier, G., Hamelin, C. et al. Involvement of CD45 in DNA fragmentation in apoptosis induced by mitochondrial perturbing agents. Apoptosis 13, 197–212 (2008). https://doi.org/10.1007/s10495-007-0162-9

Download citation

  • Published:

  • Issue Date:

  • DOI: https://doi.org/10.1007/s10495-007-0162-9

Keywords

  • Lymphoma
  • CD45
  • DNA fragmentation
  • Nuclear apoptosis
  • TBT
  • Mitochondrial perturbating agent
  • DFF40
  • DFF45