Skip to main content

A Decade of Monitoring HIV Epidemics in Nigeria: Positioning for Post-2015 Agenda

Abstract

Background

Nigeria accounts for 9% of the global HIV burden and is a signatory to Millennium Development Goals as well as the post-2015 Sustainable Development Goals. This paper reviews maturation of her HIV M&E system and preparedness for monitoring of the post-2015 agenda.

Methods

Using the UNAIDS criteria for assessing a functional M&E system, a mixed-methods approach of desk review and expert consultations, was employed.

Results

Following adoption of a multi-sectoral M&E system, Nigeria experienced improved HIV coordination at the National and State levels, capacity building for epidemic appraisals, spectrum estimation and routine data quality assessments. National data and systems audit processes were instituted which informed harmonization of tools and indicators. The M&E achievements of the HIV response enhanced performance of the National Health Management Information System (NHMIS) using DHIS2 platform following its re-introduction by the Federal Ministry of Health, and also enabled decentralization of data management to the periphery.

Conclusion

A decade of implementing National HIV M&E framework in Nigeria and the recent adoption of the DHIS2 provides a strong base for monitoring the Post 2015 agenda. There is however a need to strengthen inter-sectoral data linkages and reduce the rising burden of data collection at the global level.

This is a preview of subscription content, access via your institution.

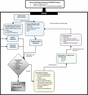
Fig. 1
Fig. 2
Fig. 3
Fig. 4

Source http://ennrims.com/dhis/dhis-web-commons/security/login.action

Fig. 5

Notes

  1. Before 2011, the UNGASS and Universal Access reports featured different HIV indicators from the National HIV response and were prepared by NACA and HIV/AIDS Division, FMOH respectively. In 2011, indicators that make up the two reports were merged into one – GARPR and are jointly prepared by NACA and the HIV/AIDS division of the FMOH.

  2. National Agency for Control of AIDS.

  3. Joint United Nations Programme on HIV/AIDS.

  4. World Health Organization.

  5. Presidential Emergency Funds For AIDS Relief.

  6. Global Fund for AIDS, TB and Malaria.

  7. Nigeria QUAL: Nigeria’s Quality Improvement Program.

References

  1. UNAIDS 2014 GAP report. Accessed http://www.unaids.org/sites/default/files/media_asset/UNAIDS_Gap_report_en.pdf. Last Accessed 14 June 2015.

  2. UNAIDS Global AIDS response country progress report for 2015, National Agency for Control of AIDS Nigeria GARPR 2016.

  3. Interagency expert group on millennium development goals indicators; Resolution adopted by the General Assembly: 55/2. United Nations millennium declaration. 8th Plenary meeting, September 2000. Accessed http://www.un.org/millennium/declaration/ares552e.htm. Last accessed 14 June 2015.

  4. United Nations General Assembly Special Session on HIV AIDS (UNGASS) 2011: Declaration of commitment on HIV AIDS.

  5. UNAIDS Monitoring and Evaluation Reference Group. Organizing framework for a functional national HIV M&E system. Geneva: UNAIDS; 2008.

    Google Scholar 

  6. UNAIDS Global AIDS response country progress report 2014, National Agency for Control of AIDS Nigeria GARPR 2015.

  7. National HIV and AIDS monitoring and evaluation plan for 2011–2016. Nigeria National Response Information Management System National Agency for Control of AIDS 2010.

  8. United Nations General Assembly Special Session Country report for 2008–2009 reporting period, 2010.

  9. UNAIDS 2003: Explanatory notes to the report of UNGASS in Nigeria indicators in Nigeria. Accessed http://data.unaids.org/topics/ungass2003/sub-saharan-africa/nigeria_ungassreport_2003-5_en.pdf. Last accessed June 17 2015.

  10. Nigeria UNGASS 2005 preliminary report. Accessed http://data.unaids.org/pub/Report/2006/2006_country_progress_report_nigeria_en.pdf Last accessed June 17 2015.

  11. National Agency for the Control of AIDS 2013: HIV epidemic appraisals in Nigeria. Evidence for prevention, data planning and implementation. Data from first 8 states. Accessed http://sbccvch.naca.gov.ng/sites/default/files/Local%20Epidemic%20Appraisal_glossy%20report.pdf. Last accessed June 17 2015.

  12. Ogungbemi K, Oyediran KA et al. Using UNAIDS’s organizing framework to assess Nigeria’s national HIV monitoring and evaluation system Open journal of preventive medicine No.3, 372–378 (2012). doi:10.4236/ojpm.2012.23054.

  13. National Agency for the Control of AIDS 2014: Data quality assurance templates.

  14. National Agency for the Control of AIDS 2013: National data quality assurance reports.

  15. National Agency for the Control of AIDS 2010: National AIDS Spending Assessment 2007–2008 Level of flow of resources and expenditure on the National HIV AIDS response.

  16. National Agency for the Control of AIDS 2015: World Bank Annual Report 2015.

  17. National Agency for the Control of AIDS 2013 National AIDS Spending Assessment 2011–2012, Level of flow of resources and expenditure on the National HIV AIDS response.

  18. Mahy Mary, Nzima Masauso, Ogungbemi Michael K, Ogbang Doris A, Morka Mercy Chinenye, Stover John. Redefining the HIV epidemic in Nigeria: from national to state level. AIDS. 2014;28(Supplement 4):S461–7.

    Article  PubMed  PubMed Central  Google Scholar 

  19. Presidential Emergency Funds for AIDS Relief 2015 Nigeria Country Operational Plan; Strategic Direction Summary.

  20. National Agency for the Control of AIDS 2013. HIV epidemic appraisals in Nigeria. Evidence for prevention, program planning and implementation, National Agency for AIDS Control.

  21. The Presidential Emergency Response Plan for HIV AIDS Nigeria. Accessed http://www.zero-hiv.org/wp-content/uploads/2013/09/PCRP-2013-2015-real-2-Aug-2013.pdf. Last accessed June 17, 2015.

  22. National Bureau of Statistics Nigeria 2013. Millennium development goals performance tracking survey report 2012.

  23. National Agency for the Control of AIDS 2015. Millennium development goals performance tracking survey report 2014.

Download references

Acknowledgements

The authors acknowledge the review and comments from Michael Alkan (Ben-Gurion University of the Negev, Beer-Sheva, Israel). We also appreciate comments/contributions from William Blattner (Institute of Human Virology University of Maryland, Batimore, USA), Obinna Ogbanufe (Centers for Disease Control and Prevention, Nigeria), Abiodun Hassan (Association for Reproductive and Family Health, Nigeria), Richard Ugbena (Monitoring and Evaluation Management Sciences, Nigeria—Current address: Society for Family Health Nigeria), Masauso Nzima (UNAIDS, Nigeria—Current address: UNAIDS Malawi), Dorcas Ogbang (UNAIDS, Nigeria), Adedayo Adeyemi (MEASURE, Nigeria), Chima Elewune (Department of Health Planning Research and Statistics-Millennium Development Goals, FMOH, Nigeria) and the following members of NACA’s Strategic Knowledge Management Unit: Mathias Alagi, Kenneth Alau, Eunice Oluchi Obi, Tosin Adebanjo and Festus Adebusoye Idepefo.

Funding

No Funding was received for this study.

Disclaimer

The views expressed are solely those of the authors and do not represent the views of their institutions.

Author information

Affiliations

Authors

Corresponding author

Correspondence to Oluyemisi Akinwande.

Ethics declarations

Conflict of interest

Oluyemisi Akinwande declares she has no conflict of interest. Adebobola Bashorun declares he has no conflict of interest. Aderemi Azeez declares he has no conflict of interest, Francis Agbo declares he has no conflict of interest, Patrick Dakum declares he has no conflict of interest, Alashle Abimiku declares she has no conflict of interest, Camara Bilali declares he has no conflict of interest, John Idoko declares he has no conflict of interest, Kayode Ogungbemi declares he has no conflict of interest

Research Involving Human and Animal Rights

This article does not contain any studies with human participants or animals performed by any of the authors.

Rights and permissions

Reprints and Permissions

About this article

Verify currency and authenticity via CrossMark

Cite this article

Akinwande, O., Bashorun, A., Azeez, A. et al. A Decade of Monitoring HIV Epidemics in Nigeria: Positioning for Post-2015 Agenda. AIDS Behav 21, 62–71 (2017). https://doi.org/10.1007/s10461-016-1603-7

Download citation

  • Published:

  • Issue Date:

  • DOI: https://doi.org/10.1007/s10461-016-1603-7

Keywords

  • Nigeria
  • HIV
  • Post-2015
  • Monitoring and evaluation
  • M&E
  • SDGs