Skip to main content

Talin-dependent integrin activation is required for endothelial proliferation and postnatal angiogenesis

This article has been updated

Abstract

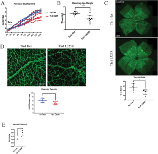
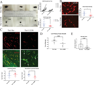
Integrin activation contributes to key blood cell functions including adhesion, proliferation and migration. An essential step in the cell signaling pathway that activates integrin requires the binding of talin to the β-integrin cytoplasmic tail. Whereas this pathway is understood in platelets in detail, considerably less is known regarding how integrin-mediated adhesion in endothelium contributes to postnatal angiogenesis. We utilized an inducible EC-specific talin1 knock-out mouse (Tln1 EC-KO) and talin1 L325R knock-in mutant (Tln1 L325R) mouse, in which talin selectively lacks the capacity to activate integrins, to assess the role of integrin activation during angiogenesis. Deletion of talin1 during postnatal days 1–3 (P1-P3) caused lethality by P8 with extensive defects in retinal angiogenesis and widespread hemorrhaging. Tln1 EC-KO mice displayed reduced retinal vascular area, impaired EC sprouting and proliferation relative to Tln1 CTRLs. In contrast, induction of talin1 L325R in neonatal mice resulted in modest defects in retinal angiogenesis and mice survived to adulthood. Interestingly, deletion of talin1 or expression of talin1 L325R in ECs increased MAPK/ERK signaling. Strikingly, B16-F0 tumors grown in Tln1 L325R adult mice were 55% smaller and significantly less vascularized than tumors grown in littermate controls. EC talin1 is indispensable for postnatal development angiogenesis. The role of EC integrin activation appears context-dependent as its inhibition is compatible with postnatal development with mild defects in retinal angiogenesis but results in marked defects in tumor growth and angiogenesis. Inhibiting EC pan-integrin activation may be an effective approach to selectively target tumor blood vessel growth.

This is a preview of subscription content, access via your institution.

Fig. 1
Fig. 2
Fig. 3
Fig. 4
Fig. 5

Change history

  • 18 November 2020

    The author name A. Wayne Orr was tagged correctly in XML

References

  1. Bergers G, Benjamin LE (2003) Tumorigenesis and the angiogenic switch. Nat Rev Cancer 3(6):401–410. https://doi.org/10.1038/nrc1093

    CAS  Article  PubMed  Google Scholar 

  2. Potente M, Gerhardt H, Carmeliet P (2011) Basic and therapeutic aspects of angiogenesis. Cell 146(6):873–887. https://doi.org/10.1016/j.cell.2011.08.039

    CAS  Article  PubMed  Google Scholar 

  3. Carmeliet P, Jain RK (2011) Molecular mechanisms and clinical applications of angiogenesis. Nature 473(7347):298–307. https://doi.org/10.1038/nature10144

    CAS  Article  PubMed  PubMed Central  Google Scholar 

  4. Hynes RO, Lively JC, McCarty JH, Taverna D, Francis SE, Hodivala-Dilke K, Xiao Q (2002) The diverse roles of integrins and their ligands in angiogenesis. Cold Spring Harb Symp Quant Biol 67:143–153

    CAS  Article  Google Scholar 

  5. Hynes RO (2002) Integrins: bidirectional, allosteric signaling machines. Cell 110(6):673–687

    CAS  Article  Google Scholar 

  6. Stupack DG, Cheresh DA (2002) ECM remodeling regulates angiogenesis: endothelial integrins look for new ligands. Sci STKE 2002(119):pe7. https://doi.org/10.1126/stke.2002.119.pe7

    Article  PubMed  Google Scholar 

  7. Foubert P, Varner JA (2012) Integrins in tumor angiogenesis and lymphangiogenesis. Methods Mol Biol 757:471–486. https://doi.org/10.1007/978-1-61779-166-6_27

    CAS  Article  PubMed  PubMed Central  Google Scholar 

  8. Bledzka K, Bialkowska K, Sossey-Alaoui K, Vaynberg J, Pluskota E, Qin J, Plow EF (2016) Kindlin-2 directly binds actin and regulates integrin outside-in signaling. J Cell Biol 213(1):97–108. https://doi.org/10.1083/jcb.201501006

    CAS  Article  PubMed  PubMed Central  Google Scholar 

  9. Law DA, Nannizzi-Alaimo L, Phillips DR (1996) Outside-in integrin signal transduction. Alpha IIb beta 3-(GP IIb IIIa) tyrosine phosphorylation induced by platelet aggregation. J Biol Chem 271(18):10811–10815

    CAS  Article  Google Scholar 

  10. Mahabeleshwar GH, Feng W, Reddy K, Plow EF, Byzova TV (2007) Mechanisms of integrin-vascular endothelial growth factor receptor cross-activation in angiogenesis. Circ Res 101(6):570–580. https://doi.org/10.1161/CIRCRESAHA.107.155655

    CAS  Article  PubMed  PubMed Central  Google Scholar 

  11. De S, Razorenova O, McCabe NP, O’Toole T, Qin J, Byzova TV (2005) VEGF-integrin interplay controls tumor growth and vascularization. Proc Natl Acad Sci USA 102(21):7589–7594. https://doi.org/10.1073/pnas.0502935102

    CAS  Article  PubMed  Google Scholar 

  12. Mahabeleshwar GH, Feng W, Phillips DR, Byzova TV (2006) Integrin signaling is critical for pathological angiogenesis. J Exp Med 203(11):2495–2507. https://doi.org/10.1084/jem.20060807

    CAS  Article  PubMed  PubMed Central  Google Scholar 

  13. Sahni A, Khorana AA, Baggs RB, Peng H, Francis CW (2006) FGF-2 binding to fibrin(ogen) is required for augmented angiogenesis. Blood 107(1):126–131. https://doi.org/10.1182/blood-2005-06-2460

    CAS  Article  PubMed  PubMed Central  Google Scholar 

  14. Yang L, O’Neill P, Martin K, Maass JC, Vassilev V, Ladher R, Groves AK (2013) Analysis of FGF-dependent and FGF-independent pathways in otic placode induction. PLoS One 8(1):e55011. https://doi.org/10.1371/journal.pone.0055011

    CAS  Article  PubMed  PubMed Central  Google Scholar 

  15. Tadokoro S, Shattil SJ, Eto K, Tai V, Liddington RC, de Pereda JM, Ginsberg MH, Calderwood DA (2003) Talin binding to integrin beta tails: a final common step in integrin activation. Science 302(5642):103–106. https://doi.org/10.1126/science.1086652

    CAS  Article  PubMed  Google Scholar 

  16. Calderwood DA, Zent R, Grant R, Rees DJ, Hynes RO, Ginsberg MH (1999) The Talin head domain binds to integrin beta subunit cytoplasmic tails and regulates integrin activation. J Biol Chem 274(40):28071–28074

    CAS  Article  Google Scholar 

  17. Shattil SJ, Kim C, Ginsberg MH (2010) The final steps of integrin activation: the end game. Nat Rev Mol Cell Biol 11(4):288–300. https://doi.org/10.1038/nrm2871

    CAS  Article  PubMed  PubMed Central  Google Scholar 

  18. Petrich BG, Marchese P, Ruggeri ZM, Spiess S, Weichert RA, Ye F, Tiedt R, Skoda RC, Monkley SJ, Critchley DR, Ginsberg MH (2007) Talin is required for integrin-mediated platelet function in hemostasis and thrombosis. J Exp Med 204(13):3103–3111. https://doi.org/10.1084/jem.20071800

    CAS  Article  PubMed  PubMed Central  Google Scholar 

  19. Nieswandt B, Moser M, Pleines I, Varga-Szabo D, Monkley S, Critchley D, Fassler R (2007) Loss of talin1 in platelets abrogates integrin activation, platelet aggregation, and thrombus formation in vitro and in vivo. J Exp Med 204(13):3113–3118. https://doi.org/10.1084/jem.20071827

    CAS  Article  PubMed  PubMed Central  Google Scholar 

  20. Haling JR, Monkley SJ, Critchley DR, Petrich BG (2011) Talin-dependent integrin activation is required for fibrin clot retraction by platelets. Blood 117(5):1719–1722. https://doi.org/10.1182/blood-2010-09-305433

    CAS  Article  PubMed  PubMed Central  Google Scholar 

  21. Stefanini L, Ye F, Snider AK, Sarabakhsh K, Piatt R, Paul DS, Bergmeier W, Petrich BG (2014) A talin mutant that impairs talin-integrin binding in platelets decelerates alphaIIbbeta3 activation without pathological bleeding. Blood 123(17):2722–2731. https://doi.org/10.1182/blood-2013-12-543363

    CAS  Article  PubMed  PubMed Central  Google Scholar 

  22. Avraamides CJ, Garmy-Susini B, Varner JA (2008) Integrins in angiogenesis and lymphangiogenesis. Nat Rev Cancer 8(8):604–617. https://doi.org/10.1038/nrc2353

    CAS  Article  PubMed  PubMed Central  Google Scholar 

  23. Monkley SJ, Kostourou V, Spence L, Petrich B, Coleman S, Ginsberg MH, Pritchard CA, Critchley DR (2011) Endothelial cell talin1 is essential for embryonic angiogenesis. Dev Biol 349(2):494–502. https://doi.org/10.1016/j.ydbio.2010.11.010

    CAS  Article  PubMed  PubMed Central  Google Scholar 

  24. Pulous FE, Grimsley-Myers CM, Kansal S, Kowalczyk AP, Petrich BG (2019) Talin-dependent integrin activation regulates VE-cadherin localization and endothelial cell barrier function. Circ Res 124(6):891–903. https://doi.org/10.1161/CIRCRESAHA.118.314560

    CAS  Article  PubMed  PubMed Central  Google Scholar 

  25. Pulous FE, Petrich BG (2019) Integrin-dependent regulation of the endothelial barrier. Tissue Barriers. https://doi.org/10.1080/21688370.2019.1685844

    Article  PubMed  PubMed Central  Google Scholar 

  26. Wang Y, Nakayama M, Pitulescu ME, Schmidt TS, Bochenek ML, Sakakibara A, Adams S, Davy A, Deutsch U, Luthi U, Barberis A, Benjamin LE, Makinen T, Nobes CD, Adams RH (2010) Ephrin-B2 controls VEGF-induced angiogenesis and lymphangiogenesis. Nature 465(7297):483–486. https://doi.org/10.1038/nature09002

    CAS  Article  PubMed  Google Scholar 

  27. Monvoisin A, Alva JA, Hofmann JJ, Zovein AC, Lane TF, Iruela-Arispe ML (2006) VE-cadherin-CreERT2 transgenic mouse: a model for inducible recombination in the endothelium. Dev Dyn 235(12):3413–3422. https://doi.org/10.1002/dvdy.20982

    CAS  Article  PubMed  Google Scholar 

  28. Pitulescu ME, Schmidt I, Benedito R, Adams RH (2010) Inducible gene targeting in the neonatal vasculature and analysis of retinal angiogenesis in mice. Nat Protoc 5(9):1518–1534. https://doi.org/10.1038/nprot.2010.113

    CAS  Article  PubMed  Google Scholar 

  29. Zudaire E, Gambardella L, Kurcz C, Vermeren S (2011) A computational tool for quantitative analysis of vascular networks. PLoS One 6(11):e27385. https://doi.org/10.1371/journal.pone.0027385

    CAS  Article  PubMed  PubMed Central  Google Scholar 

  30. Wegener KL, Partridge AW, Han J, Pickford AR, Liddington RC, Ginsberg MH, Campbell ID (2007) Structural basis of integrin activation by talin. Cell 128(1):171–182. https://doi.org/10.1016/j.cell.2006.10.048

    CAS  Article  PubMed  Google Scholar 

  31. Anthis NJ, Haling JR, Oxley CL, Memo M, Wegener KL, Lim CJ, Ginsberg MH, Campbell ID (2009) Beta integrin tyrosine phosphorylation is a conserved mechanism for regulating talin-induced integrin activation. J Biol Chem 284(52):36700–36710. https://doi.org/10.1074/jbc.M109.061275

    CAS  Article  PubMed  PubMed Central  Google Scholar 

  32. Kopp PM, Bate N, Hansen TM, Brindle NP, Praekelt U, Debrand E, Coleman S, Mazzeo D, Goult BT, Gingras AR, Pritchard CA, Critchley DR, Monkley SJ (2010) Studies on the morphology and spreading of human endothelial cells define key inter- and intramolecular interactions for talin1. Eur J Cell Biol 89(9):661–673. https://doi.org/10.1016/j.ejcb.2010.05.003

    CAS  Article  PubMed  PubMed Central  Google Scholar 

  33. Chen P, Lei L, Wang J, Zou X, Zhang D, Deng L, Wu D (2017) Downregulation of Talin1 promotes hepatocellular carcinoma progression through activation of the ERK1/2 pathway. Cancer Sci 108(6):1157–1168. https://doi.org/10.1111/cas.13247

    CAS  Article  PubMed  PubMed Central  Google Scholar 

  34. Dudiki T, Meller J, Mahajan G, Liu H, Zhevlakova I, Stefl S, Witherow C, Podrez E, Kothapalli CR, Byzova TV (2020) Microglia control vascular architecture via a TGFbeta1 dependent paracrine mechanism linked to tissue mechanics. Nat Commun 11(1):986. https://doi.org/10.1038/s41467-020-14787-y

    CAS  Article  PubMed  PubMed Central  Google Scholar 

  35. Pontes-Quero S, Fernandez-Chacon M, Luo W, Lunella FF, Casquero-Garcia V, Garcia-Gonzalez I, Hermoso A, Rocha SF, Bansal M, Benedito R (2019) High mitogenic stimulation arrests angiogenesis. Nat Commun 10(1):2016. https://doi.org/10.1038/s41467-019-09875-7

    CAS  Article  PubMed  PubMed Central  Google Scholar 

  36. Gingras AR, Bate N, Goult BT, Patel B, Kopp PM, Emsley J, Barsukov IL, Roberts GC, Critchley DR (2010) Central region of talin has a unique fold that binds vinculin and actin. J Biol Chem 285(38):29577–29587. https://doi.org/10.1074/jbc.M109.095455

    CAS  Article  PubMed  PubMed Central  Google Scholar 

  37. Gingras AR, Bate N, Goult BT, Hazelwood L, Canestrelli I, Grossmann JG, Liu H, Putz NS, Roberts GC, Volkmann N, Hanein D, Barsukov IL, Critchley DR (2008) The structure of the C-terminal actin-binding domain of talin. EMBO J 27(2):458–469. https://doi.org/10.1038/sj.emboj.7601965

    CAS  Article  PubMed  Google Scholar 

  38. Yao M, Goult BT, Klapholz B, Hu X, Toseland CP, Guo Y, Cong P, Sheetz MP, Yan J (2016) The mechanical response of talin. Nat Commun 7:11966. https://doi.org/10.1038/ncomms11966

    Article  PubMed  PubMed Central  Google Scholar 

  39. Atherton P, Stutchbury B, Wang DY, Jethwa D, Tsang R, Meiler-Rodriguez E, Wang P, Bate N, Zent R, Barsukov IL, Goult BT, Critchley DR, Ballestrem C (2015) Vinculin controls talin engagement with the actomyosin machinery. Nat Commun 6:10038. https://doi.org/10.1038/ncomms10038

    CAS  Article  PubMed  PubMed Central  Google Scholar 

  40. Zovein AC, Luque A, Turlo KA, Hofmann JJ, Yee KM, Becker MS, Fassler R, Mellman I, Lane TF, Iruela-Arispe ML (2010) Beta1 integrin establishes endothelial cell polarity and arteriolar lumen formation via a Par3-dependent mechanism. Dev Cell 18(1):39–51. https://doi.org/10.1016/j.devcel.2009.12.006

    CAS  Article  PubMed  PubMed Central  Google Scholar 

Download references

Acknowledgements

We thank the following investigators for generously providing mice used in these studies: David Critchley and Susan Monkley (Tln1fl/fl mice) and Ralf Adams (Cdh5-CreERT2 mice). We are also grateful for support from Children’s Healthcare of Atlanta and the Emory University Integrated Cellular Imaging Core.

Funding

This work was supported in part by National Institutes of Health National Heart, Lung, and Blood Institute grant HL117061 (B.G. Petrich), HL098435, HL133497, HL141155 (A.W. Orr), F31HL136194 (F.E. Pulous), Emory University School of Medicine Bridge Funding Grant 00098174, the Winship Invest$ Pilot Grant 00099018, Aflac Pilot Grant 00080676, Mark Foundation for Cancer Research Grant 18-031-ASP (C.J. Henry), and ASH Minority Hematology Graduate Award 0000055928 (J. A. G. Hamilton).

Author information

Affiliations

Authors

Corresponding author

Correspondence to Brian G. Petrich.

Additional information

Publisher's Note

Springer Nature remains neutral with regard to jurisdictional claims in published maps and institutional affiliations.

Electronic supplementary material

Below is the link to the electronic supplementary material.

Electronic supplementary material 1 (PDF 5427 kb)

Rights and permissions

Reprints and Permissions

About this article

Verify currency and authenticity via CrossMark

Cite this article

Pulous, F.E., Carnevale, J.C., Al-Yafeai, Z. et al. Talin-dependent integrin activation is required for endothelial proliferation and postnatal angiogenesis. Angiogenesis 24, 177–190 (2021). https://doi.org/10.1007/s10456-020-09756-4

Download citation

  • Received:

  • Accepted:

  • Published:

  • Issue Date:

  • DOI: https://doi.org/10.1007/s10456-020-09756-4

Keywords

  • Talin1
  • Angiogenesis
  • Proliferation
  • Integrin