Skip to main content

Inflamed tumor-associated adipose tissue is a depot for macrophages that stimulate tumor growth and angiogenesis

Abstract

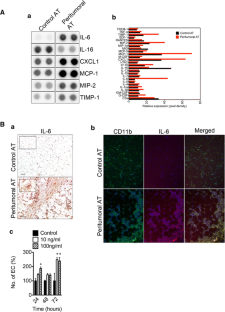
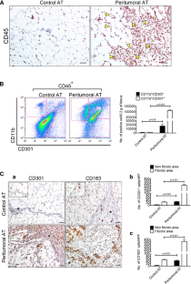
Tumor-associated stroma is typified by a persistent, non-resolving inflammatory response that enhances tumor angiogenesis, growth and metastasis. Inflammation in tumors is instigated by heterotypic interactions between malignant tumor cells, vascular endothelium, fibroblasts, immune and inflammatory cells. We found that tumor-associated adipocytes also contribute to inflammation. We have analyzed peritumoral adipose tissue in a syngeneic mouse melanoma model. Compared to control adipose tissue, adipose tissue juxtaposed to implanted tumors exhibited reduced adipocyte size, extensive fibrosis, increased angiogenesis and a dense macrophage infiltrate. A mouse cytokine protein array revealed up-regulation of inflammatory mediators including IL-6, CXCL1, MCP-1, MIP-2 and TIMP-1 in peritumoral versus counterpart adipose tissues. CD11b+ macrophages contributed strongly to the inflammatory activity. These macrophages were isolated from peritumoral adipose tissue and found to over-express ARG1, NOS2, CD301, CD163, MCP-1 and VEGF, which are indicative of both M1 and M2 polarization. Tumors implanted at a site distant from subcutaneous, anterior adipose tissue were strongly growth-delayed, had fewer blood vessels and were less populated by CD11b+ macrophages. In contrast to normal adipose tissue, micro-dissected peritumoral adipose tissue explants launched numerous vascular sprouts when cultured in an ex vivo model. Thus, inflamed tumor-associated adipose tissue fuels the growth of malignant cells by acting as a proximate source for vascular endothelium and activated pro-inflammatory cells, in particular macrophages.

This is a preview of subscription content, access via your institution.

Fig. 1
Fig. 2
Fig. 3
Fig. 4
Fig. 5
Fig. 6

References

  1. Mueller MM, Fusenig NE (2004) Friends or foes—bipolar effects of the tumour stroma in cancer. Nat Rev Cancer 4:839–849

    PubMed  Article  CAS  Google Scholar 

  2. Schafer M, Werner S (2008) Cancer as an overhealing wound: an old hypothesis revisited. Nat Rev Mol Cell Biol 9:628–638

    PubMed  Article  CAS  Google Scholar 

  3. Balkwill F, Charles KA, Mantovani A (2005) Smoldering and polarized inflammation in the initiation and promotion of malignant disease. Cancer Cell 7:211–217

    PubMed  Article  CAS  Google Scholar 

  4. McAllister SS, Weinberg RA (2010) Tumor-host interactions: a far-reaching relationship. J Clin Oncol 28:4022–4028

    PubMed  Article  Google Scholar 

  5. Mantovani A, Sozzani S, Locati M, Allavena P, Sica A (2002) Macrophage polarization: tumor-associated macrophages as a paradigm for polarized M2 mononuclear phagocytes. Trends Immunol 23:549–555

    PubMed  Article  CAS  Google Scholar 

  6. Lewis CE, Pollard JW (2006) Distinct role of macrophages in different tumor microenvironments. Cancer Res 66:605–612

    PubMed  Article  CAS  Google Scholar 

  7. Nucera S, Biziato D, De Palma M (2011) The interplay between macrophages and angiogenesis in development, tissue injury and regeneration. Int J Dev Biol 55:495–503

    PubMed  Article  CAS  Google Scholar 

  8. Murdoch C, Giannoudis A, Lewis CE (2004) Mechanisms regulating the recruitment of macrophages into hypoxic areas of tumors and other ischemic tissues. Blood 104:2224–2234

    PubMed  Article  CAS  Google Scholar 

  9. Guleng B, Tateishi K, Ohta M, Kanai F, Jazag A, Ijichi H, Tanaka Y, Washida M, Morikane K, Fukushima Y, Yamori T, Tsuruo T, Kawabe T, Miyagishi M, Taira K, Sata M, Omata M (2005) Blockade of the stromal cell-derived factor-1/CXCR4 axis attenuates in vivo tumor growth by inhibiting angiogenesis in a vascular endothelial growth factor-independent manner. Cancer Res 65:5864–5871

    PubMed  Article  CAS  Google Scholar 

  10. Murdoch C, Muthana M, Coffelt SB, Lewis CE (2008) The role of myeloid cells in the promotion of tumour angiogenesis. Nat Rev Cancer 8:618–631

    PubMed  Article  CAS  Google Scholar 

  11. Murdoch C, Muthana M, Lewis CE (2005) Hypoxia regulates macrophage functions in inflammation. J Immunol 175:6257–6263

    PubMed  CAS  Google Scholar 

  12. Grimshaw MJ, Balkwill FR (2001) Inhibition of monocyte and macrophage chemotaxis by hypoxia and inflammation–a potential mechanism. Eur J Immunol 31:480–489

    PubMed  Article  CAS  Google Scholar 

  13. Tan J, Buache E, Chenard MP, Dali-Youcef N, Rio MC (2011) Adipocyte is a non-trivial, dynamic partner of breast cancer cells. Int J Dev Biol 55:851–859

    PubMed  Article  Google Scholar 

  14. Dirat B, Bochet L, Dabek M, Daviaud D, Dauvillier S, Majed B, Wang YY, Meulle A, Salles B, Le Gonidec S, Garrido I, Escourrou G, Valet P, Muller C (2011) Cancer-associated adipocytes exhibit an activated phenotype and contribute to breast cancer invasion. Cancer Res 71:2455–2465

    PubMed  Article  CAS  Google Scholar 

  15. Mosser DM, Edwards JP (2008) Exploring the full spectrum of macrophage activation. Nat Rev Immunol 8:958–969

    PubMed  Article  CAS  Google Scholar 

  16. Montovani A, Sica A, Sozzani S, Allavena P, Vecchi A, Locati M (2004) The chemokine system in diverse forms of macrophage activation and polarization. Trends Immunol 25:677–686

    Article  Google Scholar 

  17. Qian BZ, Pollard JW (2010) Macrophage diversity enhances tumor progression and metastasis. Cell 141:39–51

    PubMed  Article  CAS  Google Scholar 

  18. Biswas SK, Sica A, Lewis CE (2008) Plasticity of macrophage function during tumor progression: regulation by distinct molecular mechanisms. J Immunol 180:2011–2017

    PubMed  CAS  Google Scholar 

  19. Kusmartsev S, Gabrilovich DI (2005) STAT1 signaling regulates tumor-associated macrophage-mediated T cell deletion. J Immunol 174:4880–4891

    PubMed  CAS  Google Scholar 

  20. Tsai CS, Chen FH, Wang CC, Huang HL, Jung SM, Wu CJ, Lee CC, McBride WH, Chiang CS, Hong JH (2007) Macrophages from irradiated tumors express higher levels of iNOS, arginase-I and COX-2, and promote tumor growth. Int J Radiat Oncol Biol Phys 68:499–507

    PubMed  Article  CAS  Google Scholar 

  21. Hursting SD, Nunez NP, Varticovski L, Vinson C (2007) The obesity-cancer link: lessons learned from a fatless mouse. Cancer Res 67:2391–2393

    PubMed  Article  CAS  Google Scholar 

  22. Vona-Davis L, Rose DP (2007) Adipokines as endocrine, paracrine, and autocrine factors in breast cancer risk and progression. Endocr Relat Cancer 14:189–206

    PubMed  Article  CAS  Google Scholar 

  23. Lumeng CN, Bodzin JL, Saltiel AR (2007) Obesity induces a phenotypic switch in adipose tissue macrophage polarization. J Clin Invest 117:175–184

    PubMed  Article  CAS  Google Scholar 

  24. Weisberg SP, McCann D, Desai M, Rosenbaum M, Leibel RL, Ferrante AW Jr (2003) Obesity is associated with macrophage accumulation in adipose tissue. J Clin Invest 112:1796–1808

    PubMed  CAS  Google Scholar 

  25. Red Eagle A, Chawla A (2010) In obesity and weight loss, all roads lead to the mighty macrophage. J Clin Invest. 120(10):3437–3440

    PubMed  Article  CAS  Google Scholar 

  26. Gordon S (2007) Macrophage heterogeneity and tissue lipids. J Clin Invest 117:89–93

    PubMed  Article  CAS  Google Scholar 

  27. Janderová L, McNeil M, Murrell AN, Mynatt RL, Smith SR (2003) Human mesenchymal stem cells as an in vitro model for human adipogenesis. Obes Res 11:65–74

    PubMed  Article  Google Scholar 

  28. Xu H, Barnes GT, Yang Q, Tan G, Yang D, Chou CJ, Sole J, Nichols A, Ross JS, Tartaglia LA, Chen H (2003) Chronic inflammation in fat plays a crucial role in the development of obesity-related insulin resistance. J Clin Invest 112:1821–1830

    PubMed  CAS  Google Scholar 

  29. Cao Y (2010) Adipose tissue angiogenesis as a therapeutic target for obesity and metabolic diseases. Nat Rev Drug Discov 9:107–115

    PubMed  Article  CAS  Google Scholar 

  30. Gealekman O, Guseva N, Hartigan C, Apotheker S, Gorgoglione M, Gurav K, Tran KV, Straubhaar J, Nicoloro S, Czech MP, Thompson M, Perugini RA, Corvera S (2011) Depot-specific differences and insufficient subcutaneous adipose tissue angiogenesis in human obesity. Circulation 123:186–194

    PubMed  Article  Google Scholar 

  31. Bissell MJ, Hines WC (2011) Why don’t we get more cancer? A proposed role of the microenvironment in restraining cancer progression. Nat Med 17:320–329

    PubMed  Article  CAS  Google Scholar 

  32. Bergers G, Benjamin LE (2003) Tumorigenesis and the angiogenic switch. Nat Rev Cancer 3:401–410

    PubMed  Article  CAS  Google Scholar 

  33. Hanahan D, Weinberg RA (2000) The hallmarks of cancer. Cell 100:57–70

    PubMed  Article  CAS  Google Scholar 

  34. Gimbrone MA Jr, Leapman SB, Cotran RS, Folkman J (1972) Tumor dormancy in vivo by prevention of neovascularization. J Exp Med 136:261–276

    PubMed  Article  Google Scholar 

  35. Folkman J, Cole P, Zimmerman S (1966) Tumor behavior in isolated perfused organs: in vitro growth and metastases of biopsy material in rabbit thyroid and canine intestinal segment. Ann Surg 164:491–502

    PubMed  Article  CAS  Google Scholar 

  36. Folkman J, Kalluri R (2004) Cancer without disease. Nature 427:787

    PubMed  Article  CAS  Google Scholar 

  37. Bhowmick NA, Neilson EG, Moses HL (2004) Stromal fibroblasts in cancer initiation and progression. Nature 432:332–337

    PubMed  Article  CAS  Google Scholar 

  38. Bissell MJ, Labarge MA (2005) Context, tissue plasticity, and cancer: are tumor stem cells also regulated by the microenvironment? Cancer Cell 7:17–23

    PubMed  CAS  Google Scholar 

  39. Padera TP, Stoll BR, Tooredman JB, Capen D, di Tomaso E, Jain RK (2004) Pathology: cancer cells compress intratumour vessels. Nature 427:695

    PubMed  Article  CAS  Google Scholar 

  40. Boucher Y, Jain RK (1992) Microvascular pressure is the principal driving force for interstitial hypertension in solid tumors: implications for vascular collapse. Cancer Res 52:5110–5114

    PubMed  CAS  Google Scholar 

  41. Nieman KM, Kenny HA, Penicka CV, Ladanyi A, Buell-Gutbrod R, Zillhardt MR, Romero IL, Carey MS, Mills GB, Hotamisligil GS, Yamada SD, Peter ME, Gwin K, Lengyel E (2011) Adipocytes promote ovarian cancer metastasis and provide energy for rapid tumor growth. Nat Med 17:1498–1503

    PubMed  Article  CAS  Google Scholar 

  42. Andarawewa KL, Motrescu ER, Chenard MP, Gansmuller A, Stoll I, Tomasetto C, Rio MC (2005) Stromelysin-3 is a potent negative regulator of adipogenesis participating to cancer cell-adipocyte interaction/crosstalk at the tumor invasive front. Cancer Res 65:10862–10871

    PubMed  Article  CAS  Google Scholar 

  43. Motrescu ER, Rio MC (2008) Cancer cells, adipocytes and matrix metalloproteinase 11: a vicious tumor progression cycle. Biol Chem 389:1037–1041

    PubMed  Article  CAS  Google Scholar 

  44. Zeisberg EM, Tarnavski O, Zeisberg M, Dorfman AL, McMullen JR, Gustafsson E, Chandraker A, Yuan X, Pu WT, Roberts AB, Neilson EG, Sayegh MH, Izumo S, Kalluri R (2007) Endothelial-to-mesenchymal transition contributes to cardiac fibrosis. Nat Med 13:952–961

    PubMed  Article  CAS  Google Scholar 

  45. Rieder F, Kessler SP, West GA, Bhilocha S, de la Motte C, Sadler TM, Gopalan B, Stylianou E, Fiocchi C (2011) Inflammation-induced endothelial-to-mesenchymal transition: a novel mechanism of intestinal fibrosis. Am J Pathol 179:2660–2673

    PubMed  Article  CAS  Google Scholar 

  46. Lee SB, Kalluri R (2010) Mechanistic connection between inflammation and fibrosis. Kidney Int Suppl S22–S6

  47. Lebleu VS, Sugimoto H, Miller CA, Gattone VH 2nd, Kalluri R (2008) Lymphocytes are dispensable for glomerulonephritis but required for renal interstitial fibrosis in matrix defect-induced Alport renal disease. Lab Invest 88:284–292

    PubMed  Article  CAS  Google Scholar 

  48. Elkabets M, Gifford AM, Scheel C, Nilsson B, Reinhardt F, Bray MA, Carpenter AE, Jirström K, Magnusson K, Ebert BL, Pontén F, Weinberg RA, McAllister SS (2011) Human tumors instigate granulin-expressing hematopoietic cells that promote malignancy by activating stromal fibroblasts in mice. J Clin Invest 121:784–799

    PubMed  Article  CAS  Google Scholar 

  49. Duffield JS, Forbes SJ, Constandinou CM, Clay S, Partolina M, Vuthoori S, Wu S, Lang R, Iredale JP (2005) Selective depletion of macropahges reveals distinct, opposing roles during liver injury and repair. J Clin Invest 115:56–65

    PubMed  CAS  Google Scholar 

  50. Martin P, Leibovich SJ (2005) Inflammatory cells during wound repair: the goo, the bad and the ugly. Trends Cell Biol 15:599–607

    PubMed  Article  CAS  Google Scholar 

  51. Martin P, D’Souza D, Martin J, Grose R, Cooper L, Maki R, McKercher SR (2003) Wound healing in the PU.1 null mouse-tissue repair is not dependent on inflammatory cells. Curr Biol 13:1122–1128

    PubMed  Article  CAS  Google Scholar 

  52. Low QE, Drugea IA, Duffner LA, Quinn DG, Cook DN, Rollins BJ, Kovacs EJ, DiPietro LA (2001) Wound healing in MIP-1alpha(−/−) and MCP-1(−/−) mice. Am J Pathol 159:457–463

    PubMed  Article  CAS  Google Scholar 

  53. Kessenbrock K, Plaks V, Werb Z (2010) Matrix metalloproteinases: regulators of the tumor microenvironment. Cell 141:52–67

    PubMed  Article  CAS  Google Scholar 

  54. Kalluri R, Sukhatme VP (2000) Fibrosis and angiogenesis. Curr Opin Nephrol Hypertens 9:413–418

    PubMed  Article  CAS  Google Scholar 

  55. Liu H, Chen B, Lilly B (2008) Fibroblasts potentiate blood vessel formation partially through secreted factor TIMP-1. Angiogenesis 11:223–234

    PubMed  Article  CAS  Google Scholar 

  56. Hume DA (2006) The mononuclear phagocyte system. Curr Opin Immunol 18:49–53

    PubMed  Article  CAS  Google Scholar 

  57. Jenkins SJ, Ruckerl D, Cook PC, Jones LH, Finkelman FD, van Rooijen N, MacDonald AS, Allen JE (2011) Local macrophage proliferation, rather than recruitment from the blood, is a signature of TH2 inflammation. Science 332:1284–1288

    PubMed  Article  CAS  Google Scholar 

  58. Tanimoto N, Terasawa M, Nakamura M, Kegai D, Aoshima N, Kobayashi Y, Nagata K (2007) Involvement of KC, MIP-2, and MCP-1 in leukocyte infiltration following injection of necrotic cells into the peritoneal cavity. Biochem Biophys Res Commun 361:533–536

    PubMed  Article  CAS  Google Scholar 

  59. Armstrong DA, Major JA, Chudyk A, Hamilton TA (2004) Neutrophil chemoattractant genes KC and MIP-2 are expressed in different cell populations at sites of surgical injury. J Leukoc Biol 75:641–648

    PubMed  Article  CAS  Google Scholar 

  60. Albina JE, Mills CD, Henry WL Jr, Caldwell MD (1990) Temporal expression of different pathways of 1-arginine metabolism in healing wounds. J Immunol 144:3877–3880

    PubMed  CAS  Google Scholar 

  61. Zunić G, Supić G, Magić Z, Drasković B, Vasiljevska M (2009) Increased nitric oxide formation followed by increased arginase activity induces relative lack of arginine at the wound site and alters whole nutritional status in rats almost within the early healing period. Nitric Oxide 20:253–258

    PubMed  Article  Google Scholar 

  62. Aoki Y, Jaffe ES, Chang Y, Jones K, Teruya-Feldstein J, Moore PS, Tosato G (1999) Angiogenesis and hematopoiesis induced by Kaposi’s sarcoma-associated herpesvirus-encoded interleukin-6. Blood 93:4034–4043

    PubMed  CAS  Google Scholar 

  63. Cahlin C, Körner A, Axelsson H, Wang W, Lundholm K, Svanberg E. Experimental cancer cachexia: the role of host-derived cytokines interleukin (IL)-6, IL-12, interferon-gamma, and tumor necrosis factor alpha evaluated in gene knockout, tumor-bearing mice on C57 Bl background and eicosanoid-dependent cachexia. Cancer Res 60:5488–5493

  64. Motro B, Itin A, Sachs L, Keshet E (1990) Pattern of interleukin 6 gene expression in vivo suggests a role for this cytokine in angiogenesis. Proc Natl Acad Sci USA 87:3092–3096

    PubMed  Article  CAS  Google Scholar 

  65. Lin ZQ, Kondo T, Ishida Y, Takayasu T, Mukaida N (2003) Essential involvement of IL-6 in the skin wound-healing process as evidenced by delayed wound healing in IL-6-deficient mice. J Leukoc Biol 73:713–721

    PubMed  Article  CAS  Google Scholar 

  66. Hernández-Rodríguez J, Segarra M, Vilardell C, Sánchez M, García-Martínez A, Esteban MJ, Grau JM, Urbano-Márquez A, Colomer D, Kleinman HK, Cid MC (2003) Elevated production of interleukin-6 is associated with a lower incidence of disease-related ischemic events in patients with giant-cell arteritis: angiogenic activity of interleukin-6 as a potential protective mechanism. Circulation 107:2428–2434

    PubMed  Article  Google Scholar 

  67. Condeelis J, Pollard JW (2006) Macrophages: obligate partners for tumor cell migration, invasion, and metastasis. Cell 124:263–266

    PubMed  Article  CAS  Google Scholar 

  68. Wyckoff JB, Wang Y, Lin EY, Li JF, Goswami S, Stanley ER, Segall JE, Pollard JW, Condeelis J (2007) Direct visualization of macrophage-assisted tumor cell intravasation in mammary tumors. Cancer Res 67:2649–2656

    PubMed  Article  CAS  Google Scholar 

  69. Pollard JW (2008) Macrophages define the invasive microenvironment in breast cancer. J Leukoc Biol 84:623–630

    PubMed  Article  CAS  Google Scholar 

Download references

Acknowledgments

ACD is supported by a K99/ROO award (CA140708) from the National Cancer Institute and National Institutes of Health.

Conflict of interest

None.

Author information

Affiliations

Authors

Corresponding author

Correspondence to Andrew C. Dudley.

Rights and permissions

Reprints and Permissions

About this article

Cite this article

Wagner, M., Bjerkvig, R., Wiig, H. et al. Inflamed tumor-associated adipose tissue is a depot for macrophages that stimulate tumor growth and angiogenesis. Angiogenesis 15, 481–495 (2012). https://doi.org/10.1007/s10456-012-9276-y

Download citation

  • Received:

  • Accepted:

  • Published:

  • Issue Date:

  • DOI: https://doi.org/10.1007/s10456-012-9276-y

Keywords

  • Angiogenesis
  • Adipose tissue
  • Tumor-associated macrophage
  • Fibrosis
  • Tumor microenvironment
  • Tumor stroma
  • Inflammation