Skip to main content

A Theoretical Approach on Controlling Agricultural Pest by Biological Controls

Abstract

In this paper we propose and analyze a prey-predator type dynamical system for pest control where prey population is treated as the pest. We consider two classes for the pest namely susceptible pest and infected pest and the predator population is the natural enemy of the pest. We also consider average delay for both the predation rate i.e. predation to the susceptible pest and infected pest. Considering a subsystem of original system in the absence of infection, we analyze the existence of all possible non-negative equilibria and their stability criteria for both the subsystem as well as the original system. We present the conditions for transcritical bifurcation and Hopf bifurcation in the disease free system. The theoretical evaluations are demonstrated through numerical simulations.

This is a preview of subscription content, access via your institution.

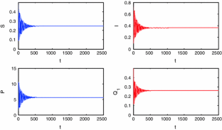
Fig. 1
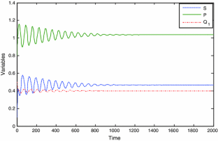
Fig. 2
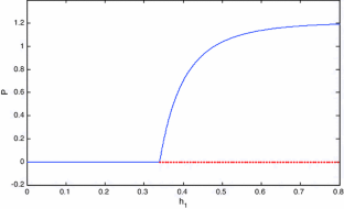
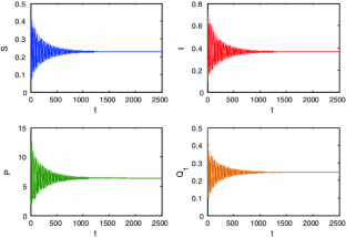
Fig. 3
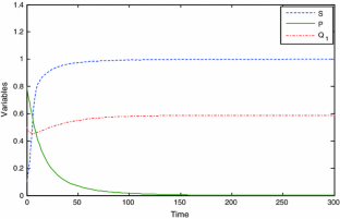
Fig. 4
Fig. 5
Fig. 6
Fig. 7
Fig. 8
Fig. 9
Fig. 10

References

  • Apreutesei NC (2012) An optimal control problem for a pest, predator, and plant system. Nonlinear Anal Real World Appl 13:1391–1400

    Article  Google Scholar 

  • Bhattacharyya S, Bhattacharya DK (2006) Pest control through viral disease: mathematical modeling and analysis. J Theoret Biol 238(1):177–196

    Article  Google Scholar 

  • Bhattacharyya S, Bhattacharya DK (2007) A more realistic approach to pest management problem. Bull Math Biol 69:1277–1310

    Article  Google Scholar 

  • Buonomo B, Onofrio A, Lacitignola D (2008) Global stability of an SIR epidemic model with information dependent vaccination. Math Biosci 216(1):9–16

    Article  Google Scholar 

  • Cushing JM (1977) Intrgro-differential equations and delay models in populations’ dynamics. Lecture Notes in Biomathematics 20. Springer, Berlin

    Book  Google Scholar 

  • Farkas M (2001) Dynamical models in biology. Academic press, New York

    Google Scholar 

  • Fenton A, Rands SA (2006) The impact of parasite manipulation and predator foraging behavior on predator–prey communities. Ecology 87:2832–2841

    Article  Google Scholar 

  • Ghosh S, Bhattacharya DK (2010) Optimization in microbial pest control: an integrated approach. Appl Math Model 34:1382–1395

    Article  Google Scholar 

  • Ghosh S, Bhattacharyya S, Bhattacharya DK (2007) The role of viral infection in pest control: a Mathematical study. Bull Math Biol 69:2649–2691

    Article  Google Scholar 

  • Guckenheimer J, Holmes P (1983) Nonlinear oscillations, dynamical systems and bifurcations of vector fields. Springer, New York

    Book  Google Scholar 

  • Jana S, Kar TK (2013a) Modeling and analysis of a prey-predator system with disease in the prey. Chaos Solitons Fractals 47:42–53

    Article  Google Scholar 

  • Jana S, Kar TK (2013b) A mathematical study of a prey-predator model in relevance to pest control. Nonlinear Dyn 74:667–683

    Article  Google Scholar 

  • Kar TK, Jana S (2013) A theoretical study on mathematical modelling of an infectious disease with application of optimal control. BioSystems 111:37–50

    Article  Google Scholar 

  • Kar TK, Mondal PK (2011) Global dynamics and bifurcation in a delayed SIR epidemic model. Nonlinear Anal Real World Appl 12:058–2068

    Article  Google Scholar 

  • Kar TK, Mondal PK (2012) A mathematical study on the dynamics of an eco- epidemiological model in the presence of delay. Appl Appl Math Int J 7(1):300–333

    Google Scholar 

  • Kar TK, Ghorai A, Jana S (2012) Dynamics of pest and its predator model with disease in the pest and optimal use of pesticide. J Theor Biol 310:187–198

    Article  Google Scholar 

  • Li MY, Muldowney JS (1996) A geometric approach to global stability problems. SIAM J Math Anal 27(4):1070–1083

    Article  Google Scholar 

  • Liang J, Tang S, Cheke RA (2012) An integrated pest management model with delayed responses to pesticide applications and its threshold dynamics. Nonlinear Anal Real World Appl 13:2352–2374

    Article  Google Scholar 

  • MacDonald N (1977) Time delay in predator-prey model II. Math Biosci 33:227–234

    Article  Google Scholar 

  • Martin RH Jr (1974) Logarithmic norms and projections applied to linear differential systems. J Math Anal Appl 45:432–454

    Article  Google Scholar 

  • Sun S, Chen L (2009) Mathematical modelling to control a pest population by infected pests. Appl Math Model 33:2864–2873

    Article  Google Scholar 

  • Tan Y, Chen L (2009) Modelling approach for biological control of insect pest by releasing infected pest. Chaos Solitans Fractals 39:304–315

    Article  Google Scholar 

  • Venturino E (2001) The effects of disease on competing species. Math Biosci 174:111–131

    Article  Google Scholar 

  • Venturino E (2002) Epidemics in predator-prey models: disease in the predators. IMA J Math Appl Med Biol 19:185–205

    Article  Google Scholar 

  • Wang X, Song X (2008) Mathematical models for the control of a pest population by infected pest. Comput Math Appl 56:266–278

    Article  Google Scholar 

  • Xiao Y, Bosch VD (2003) The dynamics of an eco-epidemic model with biological control. Ecol Model 168:203–214

    Article  Google Scholar 

  • Zhou X, Shi X, Song X (2009) The dynamics of an eco-epidemiological model with distributed delay. Nonlinear Anal Hybrid Syst 3:685–699

    Article  Google Scholar 

Download references

Acknowledgments

The authors are very grateful to the anonymous reviewers and the handling editor for their useful comments and constructive suggestions for the improvement of the manuscript of the present paper. Research of Soovoojeet Jana is financially supported by University Grants Commission, Government of India (F. 11-2/2002 (SA-1) dated 19 August, 2011).

Author information

Affiliations

Authors

Corresponding author

Correspondence to Soovoojeet Jana.

Rights and permissions

Reprints and Permissions

About this article

Cite this article

Mondal, P.K., Jana, S. & Kar, T.K. A Theoretical Approach on Controlling Agricultural Pest by Biological Controls. Acta Biotheor 62, 47–67 (2014). https://doi.org/10.1007/s10441-013-9206-4

Download citation

  • Received:

  • Accepted:

  • Published:

  • Issue Date:

  • DOI: https://doi.org/10.1007/s10441-013-9206-4

Keywords

  • Eco-epidemic model
  • Average delay
  • Global stability
  • Hopf bifurcation
  • Transcritical bifurcation