Abstract
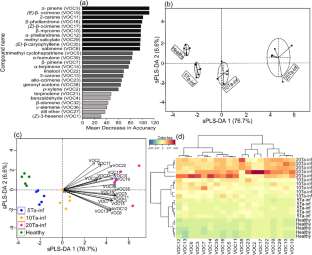
Semiochemicals such as herbivore-induced plant volatiles (HIPVs) and host chemicals serve as communication signals for parasitoids searching for oviposition sites. The braconid koinobiont endoparasitoid Dolichogenidea gelechiidivoris (Hymenoptera: Braconidae) efficiently parasitises larvae of Tuta absoluta (Lepidoptera: Gelechiidae), a major pest of tomato (Solanum lycopersicum). However, the attractive compounds used by the parasitoid to locate T. absoluta on host plants are not known. We therefore performed behavioural assays and chemical analyses to investigate the chemical basis of interactions between the parasitoid, the tomato plant and T. absoluta. Y-tube olfactometer bioassays revealed that D. gelechiidivoris was attracted to T. absoluta larvae-infested tomato plant volatiles and preferred volatiles of plants with a high infestation level than those with a low infestation level. The parasitoid was also attracted to volatiles of larval frass and to the sex pheromone of T. absoluta. Coupled gas chromatography–mass spectrometric analyses were performed on plant and frass volatiles. We found both qualitative and quantitative differences in volatile emission between healthy and T. absoluta larvae-infested tomato plants, where volatile emission rate increased with increasing infestation level. The most characteristic volatile compounds which distinguished T. absoluta larvae-infested plants from healthy plants were α-pinene, sabinene, β-myrcene, 2-carene, α-phellandrene, 3-carene, α-terpinene, β-phellandrene, (Z)-β-ocimene, (E)-β-ocimene, allo-ocimene, (E)-β-caryophyllene and methyl salicylate. With the exception of caryophyllene oxide, all larval frass volatile compounds were also found in tomato plant headspace volatiles. Olfactometer bioassays using synthetic compounds revealed that D. gelechiidivoris was attracted to α-pinene, β-myrcene, α-phellandrene, α-terpinene, β-ocimene, methyl salicylate and (E)-β-caryophyllene, and the 7-component blend of these attractants elicited the greatest attraction in the parasitoid. These findings open new avenues for exploiting these attractants as kairomone-based lures to recruit and retain the parasitoid in tomato fields for the biological control of T. absoluta.








Similar content being viewed by others
References s
Afsheen S, Wang X, Li R, Zhu C-S, Lou Y-G (2008) Differential attraction of parasitoids in relation to specificity of kairomones from herbivores and their by-products. Insect Sci 15:381–397. https://doi.org/10.1111/j.1744-7917.2008.00225.x
Ahmadi S, Poorjavad N (2018) Behavioral and biological effects of exposure to Tuta absoluta (Lepidoptera: Gelechiidae) sex pheromone on several Trichogramma (Hymenoptera: Trichogrammatidae) populations. J Econ Entomol 111(6):1–9. https://doi.org/10.1093/jee/toy212
Aigbedion-Atalor PO, Mohamed SA, Hill MP, Zalucki MP, Azrag AGA, Srinivasan R, Ekesi S (2020) Host stage preference and performance of Dolichogenidea gelechiidivoris (Hymenoptera: Braconidae), a candidate for classical biological control of Tuta absoluta in Africa. Biol Control 144:104215. https://doi.org/10.1016/j.biocontrol.2020.104215
Arakaki N, Yamazawa H, Wakamura S (2011) The egg parasitoid Telenomus euproctidis (Hymenoptera: Scelionidae) uses sex pheromone released by immobile female tussock moth Orgyia postica (Lepidoptera: Lymantriidae) as kairomone. Appl Entomol Zool 46:195–200. https://doi.org/10.1007/s13355-011-0031-4
Aukema BH, Raffa KF (2005) Selective manipulation of predators using pheromones: responses to frontalin and ipsdienol pheromone components of bark beetles in the Great Lakes region. Agric for Entomol 7:193–200. https://doi.org/10.1111/j.1461-9555.2005.00250.x
Ayelo PM, Pirk CWW, Yusuf AA, Chailleux A, Mohamed SA, Deletre E (2021) Exploring the kairomone-based foraging behaviour of natural enemies to enhance biological control: A Review. Front Ecol Evol 9:641974. https://doi.org/10.3389/fevo.2021.641974
Beyaert I, Wäschke N, Scholz A, Varama M, Reinecke A, Hilker M (2010) Relevance of resource-indicating key volatiles and habitat odour for insect orientation. Anim Behav 79(5):1077–1086. https://doi.org/10.1016/j.anbehav.2010.02.001
Biondi A, Guedes RNC, Wan F-H, Desneux N (2018) Ecology, worldwide spread, and management of the invasive South American tomato pinworm, Tuta absoluta: past, present, and future. Annu Rev Entomol 63:239–258. https://doi.org/10.1146/annurev-ento-031616-034933
Breiman L (2001) Random Forests. Mach Learn 45(1):5–32. https://doi.org/10.1023/A:1010933404324.Cha
Chan HK, Hersperger F, Marachlian E, Smith BH, Locatelli F, Szyszka P, Nowotny T (2018) Odorant mixtures elicit less variable and faster responses than pure odorants. PLoS Comp Biol 14(12):e1006536
Chen H, Jones AD, Howe GA (2006) Constitutive activation of the jasmonate signaling pathway enhances the production of secondary metabolites in tomato. FEBS Lett 580:2540–2546. https://doi.org/10.1016/j.febslet.2006.03.070
Chuche J, Xuéreb A, Thiéry D (2006) Attraction of Dibrachys cavus (Hymenoptera : Pteromalidae) to its host frass volatiles. J Chem Ecol 32:2721–2731. https://doi.org/10.1007/s10886-006-9195-8
Conchou L, Lucas P, Meslin C, Proffit M, Staudt M, Renou M (2019) Insect odorscapes: from plant volatiles to natural olfactory scenes. Front Physiol 10:972. https://doi.org/10.3389/fphys.2019.00972
Copolovici L, Kännaste A, Pazouki L, Niinemets Ü (2012) Emissions of green leaf volatiles and terpenoids from Solanum lycopersicum are quantitatively related to the severity of cold and heat shock treatments. J Plant Physiol 169(7):664–672. https://doi.org/10.1016/j.jplph.2011.12.019
Cordero C, Zebelo SA, Gnavi G, Griglione A, Bicchi C, Maffei ME, Rubiolo P (2012) HS-SPME-GC×GC-QMS volatile metabolite profiling of Chrysolina herbacea frass and Mentha spp. leaves. Anal Bioanal Chem 402(5):941–1952. https://doi.org/10.1007/s00216-011-5600-4
Dalen M, Knudsen GK, Norli HR, Thöming G (2015) Sources of volatiles mediating host location behaviour of Glypta haesitator, a larval parasitoid of Cydia nigricana. Biol Control 90:128–140. https://doi.org/10.1016/j.biocontrol.2015.05.019
Danner H, Desurmont GA, Cristescu SM, van Dam NM (2018) Herbivore-induced plant volatiles accurately predict history of coexistence, diet breadth, and feeding mode of herbivores. New Phytol 220:726–738. https://doi.org/10.1111/nph.14428
De-Backer L, Megido RC, Fauconnier ML, Brostaux Y, Francis F, Verheggen F (2015) Tuta absoluta-induced plant volatiles: attractiveness towards the generalist predator Macrolophus pygmaeus. Arthropod-Plant Interact 9(5):465–476. https://doi.org/10.1007/s11829-015-9388-6
De Moraes CM, Lewis WJ, Paré PW, Alborn HT, Tumlinson JH (1998) Herbivore-infested plants selectively attract parasitoids. Nat 393(6685):570–573. https://doi.org/10.1038/31219
Degenhardt DC, Refi-Hind S, Stratmann JW, Lincoln DE (2010) Systemin and jasmonic acid regulate constitutive and herbivore-induced systemic volatile emissions in tomato, Solanum lycopersicum. Phytochem 71:2024–2037. https://doi.org/10.1016/j.phytochem.2010.09.010
Desneux N, Wajnberg E, Wyckhuys KAG, Burgio G, Arpaia S, Narváez-Vasquez CA, González-Cabrera J et al (2010) Biological invasion of European tomato crops by Tuta absoluta: ecology, geographic expansion and prospects for biological control. J Pest Sci 83(3):197–215. https://doi.org/10.1007/s10340-010-0321-6
DH Cha., Linn CE, Teal PEA, Zhang A, Roelofs WL, Loeb GM, (2011) Eavesdropping on plant volatiles by a specialist moth: significance of ratio and concentration. PLoS ONE 6(2):e17033. https://doi.org/10.1371/journal.pone.0017033
Dicke M, Sabelis MW (1988) Infochemical terminology: based on cost-benefit analysis rather than origin of compounds? Funct Ecol 2:131–139. https://doi.org/10.2307/2389687
Dinno A (2015) Nonparametric pairwise multiple comparisons in independent groups using Dunn’s Test. Stata J 15:292–300. https://doi.org/10.1177/1536867X1501500117
Du YJ, Poppy GM, Powell W (1996) Relative importance of semiochemicals from first and second trophic levels in host foraging behavior of Aphidius ervi. J Chem Ecol 22(9):1591–1605. https://doi.org/10.1007/BF02272400
Girling RD, Stewart-Jones A, Dherbecourt J, Staley JT, Wright DJ, Poppy GM (2011) Parasitoids select plants more heavily infested with their caterpillar hosts: a new approach to aid interpretation of plant headspace volatiles. Proc R Soc B Biol Sci 278(1718):2646–2653
Goelen T, Vuts J, Sobhy IS, Wäckers F, Caulfield JC, Birkett MA et al (2021) Identification and application of bacterial volatiles to attract a generalist aphid parasitoid: from laboratory to greenhouse assays. Pest Manag Sci 77(2):930–938. https://doi.org/10.1002/ps.6102
Gontijo L, Cascone P, Giorgini M, Michelozzi M, Rodrigues HR, Spiezia G, Iodice L, Guerrieri E (2019) Relative importance of host and plant semiochemicals in the foraging behavior of Trichogramma achaeae, an egg parasitoid of Tuta absoluta. J Pest Sci 92(4):1479–1488. https://doi.org/10.1007/s10340-019-01091-y
Guedes RNC, Roditakis E, Campos MR, Haddi K, Bielza P, Siqueira HAA et al (2019) Insecticide resistance in the tomato pinworm tuta absoluta: patterns, spread, mechanisms, management and outlook. J Pest Sci 92(4):1329–1342. https://doi.org/10.1007/s10340-019-01086-9
Han P, Bayram Y, Shaltiel-Harpaz L, Sohrabi F, Saji A, Esenali UT, Jalilov A et al (2019) Tuta absoluta continues to disperse in Asia: damage, ongoing management and future challenges. J Pest Sci 92(4):1317–1327. https://doi.org/10.1007/s10340-018-1062-1
Hatano E, Saveer AM, Borrero-Echeverry F, Strauch M, Zakir A, Bengtsson M et al (2015) A herbivore-induced plant volatile interferes with host plant and mate location in moths through suppression of olfactory signalling pathways. BMC Biol 13:75. https://doi.org/10.1186/s12915-015-0188-3
Heimpel GE, Asplen MK (2011) A ‘Goldilocks’ Hypothesis for dispersal of biological control agents. Biocontrol 56(4):441–450. https://doi.org/10.1007/s10526-011-9381-7
Hervé MR, Nicolè F, Lê Cao K-A (2018) Multivariate analysis of multiple datasets: a practical guide for chemical ecology. J Chem Ecol 44(3):215–234. https://doi.org/10.1007/s10886-018-0932-6
IOFI (2011) Guidelines for the quantitative gas chromatography of volatile flavouring substances, from the working group on methods of analysis of the International Organization of the Flavor Industry (IOFI). Flavour Fragr J 26(5):297–299. https://doi.org/10.1002/ffj.2061
Jansen R, Hofstee JW, Verstappen F, Bouwmeester H, Posthumus M, van Henten E (2008) A method to detect baseline emission and plant damage induced volatile emission in a greenhouse. Acta Hortic 801:1415–1422. https://doi.org/10.17660/ActaHortic.2008.801.174
Kaplan I (2012) Attracting carnivorous arthropods with plant volatiles : the future of biocontrol or playing with fire? Biol Control 60(2):77–89. https://doi.org/10.1016/j.biocontrol.2011.10.017
Kelly JL, Hagler JR, Kaplan I (2014) Semiochemical lures reduce emigration and enhance pest control services in open-field predator augmentation. Biol Control 71:70–77. https://doi.org/10.1016/j.biocontrol.2014.01.010
Khan M, Mousa AA, Syamasundar KV, Alkhathlan HZ (2012) Determination of chemical constituents of leaf and stem essential oils of Artemisia monosperma from Central Saudi Arabia. Nat Prod Commun 7(8):1079–1082. https://doi.org/10.1177/1934578x1200700829
Kost C (2008) Chemical Communication. In Jorgensen SE, Fath BD (eds) Encyclopedia of Ecology. Oxford: Elsevier, 557–575. http://hdl.handle.net/11858/00-001M-0000-0012-A137-1.
Kessler A, Baldwin IT (2001) Defensive function of herbivore-induced plant volatile emissions in nature. Sci 291(5511):2141–2144. https://doi.org/10.1126/science.291.5511.2141
Lê Cao K-A, Boitard S, Besse P (2011) Sparse PLS Discriminant Analysis: biologically relevant feature selection and graphical displays for multiclass problems. BMC Bioinform 12:253. https://doi.org/10.1186/1471-2105-12-253
Liaw A, Wiener M (2002) Classification and regression by Random Forest. R News 2(3):18–22
Liu CM, Matsuyama S, Kaionoh Y (2019) Synergistic effects of volatiles from host-infested plants on host-searching behavior in the parasitoid wasp Lytopylus rufipes (Hymenoptera: Braconidae). J Chem Ecol 45:684–692. https://doi.org/10.1007/s10886-019-01088-y
Mansour R, Brévault T, Chailleux A, Cherif A, Grissa-Lebdi K, Haddi K, Mohamed SA et al (2018) Occurrence, biology, natural enemies and management of Tuta absoluta in Africa. Entomol Gen 38:38–112. https://doi.org/10.1127/entomologia/2018/0749
McCormick AC, Unsicker SB, Gershenzon J (2012) The specificity of herbivore-induced plant volatiles in attracting herbivore enemies. Trends Plant Sci 17(5):303–310. https://doi.org/10.1016/j.tplants.2012.03.012
Megido RC, Haubruge E, Verheggen FJ (2013) Pheromone-Based management strategies to control the tomato leafminer, Tuta absoluta (Lepidoptera: Gelechiidae). A Review. Biotechnol. Agron Soc Environ 17(3):475–482. http://orbi.ulg.ac.be/handle/2268/154676.
Morawo T, Fadamiro H (2014) Attraction of two larval parasitoids with varying degree of host specificity to single components and a binary mixture of host-related plant volatiles. Chemoecol 24(4):127–135. https://doi.org/10.1007/s00049-014-0154-5
Mumm R, Dicke M (2010) Variation in natural plant products and the attraction of bodyguards involved in indirect plant defense. Can J Zool 88(7):628–667. https://doi.org/10.1139/Z10-032
Palacios M, Cisneros F (1995) Management of the potato tuber moth. Program 4, Integrated Pest Management. International Potato Center, Program Report, Peru, 84–91.
Peri E, Moujahed R, Wajnberg E, Colazza S (2018) Applied chemical ecology to enhance insect parasitoid efficacy in the biological control of crop pests. In: Tabata J (ed) Chemical ecology of insects: applications and associations with plants and microbes, London. Taylor & Francis, New York, pp 234–267
Pizzolante G, Cordero C, Tredici SM, Vergara D, Pontieri P, Giudice LD, Capuzzo A et al (2017) Cultivable gut bacteria provide a pathway for adaptation of Chrysolina herbacea to Mentha aquatica volatiles. BMC Plant Biol 17(30):1–20. https://doi.org/10.1186/s12870-017-0986-6
Proffit M, Birgersson G, Bengtsson M, Reis R, Witzgall P, Lima E (2011) Attraction and oviposition of Tuta absoluta females in response to tomato leaf volatiles. J Chem Ecol 37(6):565–574. https://doi.org/10.1007/s10886-011-9961-0
R Core Team. (2020) R: A language and environment for statistical computing. R Foundation for Statistical Computing, Vienna, Austria. https://www.r-project.org.
Ranganathan Y, Borges RM (2010) Reducing the babel in plant volatile communication: Using the forest to see the trees. Plant Biol 12(5):735–742. https://doi.org/10.1111/j.1438-8677.2009.00278.x
Reddy GVP, Holopainen JK, Guerrero A (2002) Olfactory responses of Plutella xylostella natural enemies to host pheromone, larval frass, and green leaf cabbage volatiles. J Chem Ecol 28(1):131–143. https://doi.org/10.1023/A:1013519003944
Reddy GVP, Guerrero A (2004) Interactions of insect pheromones and plant semiochemicals. Trends Plant Sci 9(5):253–261. https://doi.org/10.1016/j.tplants.2004.03.009
Ren LL, Balakrishnan K, Luo YQ, Schütz S (2017) EAG response and behavioral orientation of Dastarcus helophoroides (Fairmaire) (Coleoptera: Bothrideridae) to synthetic host-associated volatiles. PLoS ONE 12(12):e0190067. https://doi.org/10.1371/journal.pone.0190067
Rohart F, Gautier B, Singh A, Lê Cao K-A (2017) MixOmics: An R package for ‘Omics feature selection and multiple data integration. PLOS Comput Biol 13:e1005752. https://doi.org/10.1371/journal.pcbi.1005752
Roque-Romero L, Cisneros J, Rojas JC, Ortiz-Carreon FR, Malo EA (2020) Attraction of Chelonus insularis to host and host habitat volatiles during the search of Spodoptera frugiperda eggs. Biol Control 140:104100. https://doi.org/10.1016/j.biocontrol.2019.104100
Ruiz-Hernández V, Roca MJ, Egea-Cortines M, Weiss J (2018) A comparison of semi-quantitative methods suitable for establishing volatile profiles. Plant Methods 14:67. https://doi.org/10.1186/s13007-018-0335-2
Salas Gervassio NGS, Aquino D, Vallina C, Biondi A, Luna MG (2019) A re - examination of Tuta absoluta parasitoids in South America for optimized biological control. J Pest Sci 92(4):1343–1357. https://doi.org/10.1007/s10340-018-01078-1
Sasso R, Iodice L, Woodcock CM, Pickett JA, Guerrieri E (2009) Electrophysiological and behavioural responses of Aphidius ervi (Hymenoptera: Braconidae) to tomato plant volatiles. Chemoecol 19(4):195–201. https://doi.org/10.1007/s00049-009-0023-9
Schmelz EA, Alborn HT, Banchio E, Tumlinson JH (2003) Quantitative relationships between induced jasmonic acid levels and volatile emission in Zea mays during Spodoptera exigua herbivory. Planta 216:665–673. https://doi.org/10.1007/s00425-002-0898-y
Shiojiri K, Ozawa R, Kugimiya S, Uefune M, van Wijk M, Sabelis MW, Takabayashi J (2010) Herbivore-specific, density-dependent induction of plant volatiles: honest or ‘cry wolf’ signals? PLoS ONE 5:1–11. https://doi.org/10.1371/journal.pone.0012161
Silva DB, Weldegergis BT, van Loon JJA, Bueno VHP (2017) Qualitative and quantitative differences in herbivore-induced plant volatile blends from tomato plants infested by either Tuta absoluta or Bemisia tabaci. J Chem Ecol 43(1):53–65. https://doi.org/10.1007/s10886-016-0807-7
Steinberg S, Dicke M, Vet LEM, Wanningen R (1992) Response of the braconid parasitoid Cotesia (=Apanteles) glomerata to volatile infochemicals: effects of bioassay set-up, parasitoid age and experience and barometric flux. Entomol Exp Appl 63(2):163–175. https://doi.org/10.1111/j.1570-7458.1992.tb01571.x
Suckling DM, Twidle AM, Gibb AR, Manning LM, Mitchell VJ, Sullivan TES et al (2012) Volatiles from apple trees infested with light brown apple moth larvae attract the parasitoid Dolichogenidea tasmanica. J Agric Food Chem 60(38):9562–9566. https://doi.org/10.1021/jf302874g
Takabayashi J, Shiojiri K (2019) Multifunctionality of herbivory-induced plant volatiles in chemical communication in tritrophic interactions. Cur Opin Insect Sci 32:110–117. https://doi.org/10.1016/j.cois.2019.01.0032214-5745/ã
Takemoto H, Takabayashi J (2015) Parasitic wasps Aphidius ervi are more attracted to a blend of host-induced plant volatiles than to the independent compounds. J Chem Ecol 41:801–807. https://doi.org/10.1007/s10886-015-0615-5
Thomas-Danguin T, Sinding C, Romagny S, Mountassir FE, Atanasova B, Le Berre E et al (2014) The perception of odor objects in everyday life: a review on the processing of odor mixtures. Front Physiol 5:504. https://doi.org/10.3389/fpsyg.2014.00504
Turlings TCJ, Davison AC, Tamo C (2004) A six-arm olfactometer permitting simultaneous observation of insect attraction and odour trapping. Physiol Entomol 29:45–55. https://doi.org/10.1111/j.1365-3032.2004.0362.x
Turlings TCJ, Erb M (2018) Tritrophic interactions mediated by herbivore-induced plant volatiles : mechanisms, ecological relevance, application potential. Ann Rev Entomol 63:433–452. https://doi.org/10.1146/annurev-ento-020117-043507
Urbaneja A, Vercher R, Navarro V, Garcí-Marí F, Porcuna JL (2007) La Polilla Del Tomate, Tuta absoluta. Phytoma España 194:16–23
Valencia L, Peñaloza J (1990) Control biológico de las palomillas de la papa. Periódico Rural.–‘El Boyacense'. Tunja, Colombia. Ministerio de Agricultura, ICA, 4p.
Vallejo FA (1999) Mejoramiento Genético y Producción de Tomate En Colombia”. Universidad Nacional de Colombia, Sede Palmira, Cali (Colombia)
Vet LEM, Dicke M (1992) Ecology of infochemical use by natural enemies in a tritrophic context. Ann Rev Entomol 37:141–172. https://doi.org/10.1146/annurev.en.37.010192.001041
Verheggen F, Fontus RB (2019) First record of Tuta absoluta in Haiti. Entom Gen 38(4):349–353
Wang C, Zhang W, Li H, Mao J, Guo C, Ding R et al (2019) Analysis of volatile compounds in pears by HS-SPME-GC×GC-TOFMS. Mol 24(9):1775. https://doi.org/10.3390/molecules24091795
Xu H, Desurmont G, Degen T, Zhou G, Laplanche D, Henryk L, Turlings TCJ (2017) Combined use of herbivore-induced plant volatiles and sex pheromones for mate location in braconid parasitoids. Plant Cell Environ 40(3):330–339. https://doi.org/10.1111/pce.12818
Yang J-N, Wei J-N, Kang L (2020) Feeding of pea leafminer larvae simultaneously activates jasmonic and salicylic acid pathways in plants to release a terpenoid for indirect defense. Insect Sci. https://doi.org/10.1111/1744-7917.12820
Zappalà L, Biondi A, Alma A, Al-Jboory IJ, Arnò J, Bayram A, Chailleux A et al (2013) Natural enemies of the South American moth, Tuta absoluta, in Europe, North Africa and Middle East, and their potential use in pest control strategies”. J Pest Sci 86(4):635–647. https://doi.org/10.1007/s10340-013-0531-9
Zimba K, Hill MP, Moore SD, Heshula U (2015) Agathis bishopi (Hymenoptera: Braconidae) as a potential tool for detecting oranges infested with Thaumatotibia leucotreta (Lepidoptera: Tortricidae). J Ins Behav 28(5):618–633
Funding
This research was supported by the French National Research Agency (ANR) through CIRAD (Award no. ANR-16-CE32-0010-01); the Biovision Foundation Tuta IPM project (project ID: BV DPP-012/2019-2021); and the Norwegian Agency for Development Cooperation, the Section for research, innovation, and higher education (Grant No. RAF-3058 KEN-18/0005). Financial support was also granted by the University of Pretoria and the National Research Foundation through the NRF grants of AAY (Incentive Funding for Rated Researchers (IFRR) Grant No. 109380; Y-rated Researchers Grant No. RDYR180504326262) and CWWP (Grant No. CPRR160502163617). The authors also gratefully acknowledge financial supports provided by the following organisations and agencies: the UK’s Foreign, Commonwealth & Development Office (FCDO); the Swedish International Development Cooperation Agency (SIDA); the Swiss Agency for Development and Cooperation (SDC); the Federal Democratic Republic of Ethiopia; and the Kenyan Government. P.M.A. was supported by the University of Pretoria and the Deutscher Akademischer Austauschdienst (DAAD) In-Region Postgraduate Scholarship (Personal Grant No. 91672680). The views expressed herein do not necessarily reflect the official opinion of the donors.
Author information
Authors and Affiliations
Contributions
P.M.A., S.A.M, A.C., A.A.Y., C.W.W.P. and E.D. conceptualised and designed the research and provided intellectual inputs. P.M.A. conducted the experiments, analysed the data and drafted the manuscript. All authors proofread the manuscript and approved the final version for submission.
Corresponding author
Ethics declarations
Conflict of interest
The authors declare that they have no conflict of interest.
Additional information
Communicated by Donald Weber.
Publisher's Note
Springer Nature remains neutral with regard to jurisdictional claims in published maps and institutional affiliations.
Supplementary Information
Below is the link to the electronic supplementary material.
Rights and permissions
About this article
Cite this article
Ayelo, P.M., Mohamed, S.A., Chailleux, A. et al. The parasitoid Dolichogenidea gelechiidivoris eavesdrops on semiochemicals from its host Tuta absoluta and tomato. J Pest Sci 95, 633–652 (2022). https://doi.org/10.1007/s10340-021-01424-w
Received:
Revised:
Accepted:
Published:
Issue Date:
DOI: https://doi.org/10.1007/s10340-021-01424-w


