Skip to main content

Calibration of hyperelastic constitutive models: the role of boundary conditions, search algorithms, and experimental variability

Abstract

The calibration of hyperelastic constitutive models of soft tissue and tissue surrogates is often treated as an exercise in curve-fitting to the average experimental response, and many of the complicating factors such as experimental boundary conditions and data variability are ignored. In this work, we focus on three questions that arise in this area: the ramifications of ignoring the experimental boundary conditions, the use of local optimizers, and the role of data variability. Using data from a uniaxial extension experiment on a tissue surrogate, we study how these three factors affect the calibration of isotropic hyperelastic constitutive models. Our results show that even with the simplest of constitutive models, it is necessary to look beyond a “good fit” to the average.

This is a preview of subscription content, access via your institution.

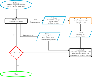
Fig. 1
Fig. 2
Fig. 3
Fig. 4
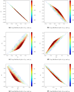
Fig. 5
Fig. 6
Fig. 7
Fig. 8
Fig. 9
Fig. 10
Fig. 11
Fig. 12
Fig. 13
Fig. 14

References

  • Arnst M, Abello Álvarez B, Ponthot J, Boman R (2017) Itô-SDE MCMC method for bayesian characterization of errors associated with data limitations in stochastic expansion methods for uncertainty quantification. J Comput Phys 349:59–79

    MathSciNet  MATH  Google Scholar 

  • Arruda EM, Boyce MC (1993) A three-dimensional constitutive model for the large stretch behavior of rubber elastic materials. J Mech Phys Solids 41(2):389–412. https://doi.org/10.1016/0022-5096(93)90013-6

    Article  MATH  Google Scholar 

  • Avril S, Badel P, Duprey A (2010) Anisotropic and hyperelastic identification of in vitro human arteries from full-field optical measurements. J Biomech 43(15):2978–2985

    Google Scholar 

  • Balaprakash P, Wild SM, Hovland PD (2013) An experimental study of global and local search algorithms in empirical performance tuning. In: Daydé M, Marques O, Nakajima K (eds) High performance computing for computational science—VECPAR 2012. Springer, Berlin, pp 261–269

    Google Scholar 

  • Ball JM (1976) Convexity conditions and existence theorems in nonlinear elasticity. Arch Ration Mech Anal 63(4):337–403

    MathSciNet  MATH  Google Scholar 

  • Bay BK, Bay BK (1995) Texture correlation: a method for the measurement of detailed strain distributions within trabecular bone. J Orthop Res 13(2):258–267

    Google Scholar 

  • Bhattacharjee T, Barlingay M, Tasneem H, Roan E, Vemaganti K (2013) Cohesive zone modeling of mode I tearing in thin soft materials. J Mech Behav Biomed Mater 28:37–46

    Google Scholar 

  • Brunon A, Bruyère-Garnier K, Coret M (2010) Mechanical characterization of liver capsule through uniaxial quasi-static tensile tests until failure. J Biomech 43(11):2221–2227

    Google Scholar 

  • Buchner J, Georgakakis A, Nandra K, Hsu L, Rangel C, Brightman M, Merloni A, Salvato M, Donley J, Kocevski D (2014) X-ray spectral modelling of the AGN obscuring region in the CDFS: Bayesian model selection and catalogue. A&A 564:A125

    Google Scholar 

  • Calvo B, Peña E, Martins P, Mascarenhas T, Doblaré M, Natal Jorge RM, Ferreira A (2009) On modelling damage process in vaginal tissue. J Biomech 42(5):642–651. https://doi.org/10.1016/j.jbiomech.2008.12.002

    Article  Google Scholar 

  • Carboni M, Desch G, Weizsäcker H (2007) Passive mechanical properties of porcine left circumflex artery and its mathematical description. Med Eng Phys 29(1):8–16

    Google Scholar 

  • Chai C, Akyildiz A, Speelman L, Gijsen F, Oomens C, van Sambeek M, van der Lugt A, Baaijens F (2013) Local axial compressive mechanical properties of human carotid atherosclerotic plaques-characterisation by indentation test and inverse finite element analysis. J Biomech 46(10):1759–1766

    Google Scholar 

  • Chui C, Kobayashi E, Chen X, Hisada T, Sakuma I (2004) Combined compression and elongation experiments and non-linear modelling of liver tissue for surgical simulation. Med Biol Eng Comput 42(6):787–798

    Google Scholar 

  • Ciarlet PG (1988) Mathematical elasticity, vol 20. North-Holland, New York

    MATH  Google Scholar 

  • Doraiswamy S, Srinivasa A (2013) A Bayesian approach to accounting for variability in mechanical properties in biomaterials. arXiv preprint arXiv:13122856

  • Doraiswamy S, Criscione JC, Srinivasa AR (2016) A technique for the classification of tissues by combining mechanics based models with Bayesian inference. Int J Eng Sci 106:95–109. https://doi.org/10.1016/J.IJENGSCI.2016.04.002

    Article  Google Scholar 

  • Feroz F, Hobson M, Bridges M (2009) MultiNest: an efficient and robust Bayesian inference tool for cosmology and particle physics. Mon Not R Astron Soc 398(4):1601–1614

    Google Scholar 

  • Foundation PS (2018) Python. https://www.python.org/

  • García-Herrera C, Celentano D, Cruchaga M, Rojo F, Atienza J, Guinea G, Goicolea J (2012) Mechanical characterisation of the human thoracic descending aorta: experiments and modelling. Comput Methods Biomech Biomed Eng 15(2):185–193

    Google Scholar 

  • Gasser TC, Ogden RW, Holzapfel GA (2006) Hyperelastic modelling of arterial layers with distributed collagen fibre orientations. J R Soc Interface 3(6):15–35

    Google Scholar 

  • Golbad S, Haghpanahi M (2012) Hyperelastic model selection of tissue mimicking phantom undergoing large deformation and Finite element modeling for elastic and hyperelastic material properties. Adv Mater Res 415–417:2116–2120. https://doi.org/10.4028/www.scientific.net/AMR.415-417.2116

    Article  Google Scholar 

  • Goldrein HT, Palmer SJP, Huntley JM (1995) Automated fine grid technique for measurement of large-strain deformation maps. Opt Lasers Eng 23(5):305–318

    Google Scholar 

  • Golowasch J, Goldman M, Abbott L, Marder E (2002) Failure of averaging in the construction of a conductance-based neuron model. J Neurophysiol 87(2):1129–1131

    Google Scholar 

  • Higson E, Higson E, Handley W, Handley W, Hobson M, Hobson M, Lasenby A, Lasenby A (2019) Dynamic nested sampling: an improved algorithm for parameter estimation and evidence calculation. Stat Comput 29(5):891–913

    MathSciNet  MATH  Google Scholar 

  • Holzapfel G (2000) Nonlinear solid mechanics: a continuum approach for engineering. Wiley, Hoboken

    MATH  Google Scholar 

  • Holzapfel G, Sommer G, Gasser C, Regitnig P (2005) Determination of layer-specific mechanical properties of human coronary arteries with nonatherosclerotic intimal thickening and related constitutive modeling. Am J Physiol Heart Circ Physiol 289(5):2048–2058

    Google Scholar 

  • Holzapfel GA, Gasser TC, Ogden RW (2000) A new constitutive framework for arterial wall mechanics and a comparative study of material models. J Elast Phys Sci Solids 61(1):1–48. https://doi.org/10.1023/A:1010835316564

    MathSciNet  Article  MATH  Google Scholar 

  • Jones R, Wykes C (1983) Holographic and speckle interferometry: a discussion of the theory, practice and application of the techniques. Cambridge University Press, Cambridge

    Google Scholar 

  • Karimi A, Faturechi R, Navidbakhsh M, Hashemi SA (2014) A non-linear hyperelastic behavior to identify the mechanical properties of rat skin under uniaxial loading. J Mech Med Biol. https://doi.org/10.1142/S0219519414500754

    Article  Google Scholar 

  • Kauer M, Vuskovic V, Dual J, Szekely G, Bajka M (2002) Inverse finite element characterization of soft tissues. Med Image Anal 6(3):275–287

    MATH  Google Scholar 

  • Kelley C (1999) Iterative methods for optimization. Soc Ind Appl Math. https://doi.org/10.1137/1.9781611970920

    Article  MATH  Google Scholar 

  • Lagan SD, Liber-Kneć A (2017) Experimental testing and constitutive modeling of the mechanical properties of the swine skin tissue. Acta Bioeng Biomech. https://doi.org/10.5277/ABB-00755-2016-02

    Article  Google Scholar 

  • Madireddy S, Sista B, Vemaganti K (2015) A Bayesian approach to selecting hyperelastic constitutive models of soft tissue. Comput Methods Appl Mech Eng 291:102–122

    MathSciNet  MATH  Google Scholar 

  • Madireddy S, Sista B, Vemaganti K (2016) Bayesian calibration of hyperelastic constitutive models of soft tissue. J Mech Behav Biomed Mater 59:108–127

    MATH  Google Scholar 

  • Martins PALS, Natal Jorge RM, Ferreira AJM (2006) A comparative study of several material models for prediction of hyperelastic properties: application to silicone-rubber and soft tissues. Strain 42(3):135–147. https://doi.org/10.1111/j.1475-1305.2006.00257.x

    Article  Google Scholar 

  • Mihai LA, Woolley TE, Goriely A (2018) Stochastic isotropic hyperelastic materials: constitutive calibration and model selection. Proc R Soc A Math Phys Eng Sci 474(2211):20170858

    MathSciNet  MATH  Google Scholar 

  • Nava A, Mazza E, Furrer M, Villiger P, Reinhart WH (2008) In vivo mechanical characterization of human liver. Med Image Anal 12(2):203–216

    Google Scholar 

  • Nierenberger M, Remond Y, Ahzi S (2012) On the ability of structural and phenomenological hyperelastic models to predict the mechanical behavior of biological tissues. In: Proceedings of the ASME 2012 11th biennial conference on engineering systems design and analysis, pp 4–7, https://doi.org/10.1115/ESDA2012-82458

  • Oates W, Hays M, Miles P, Smith R (2013) Uncertainty quantification and stochastic-based viscoelastic modeling of finite deformation elastomers. In: SPIE smart structures and materials + nondestructive evaluation and health monitoring. International Society for Optics and Photonics

  • Pan B, Qian K, Xie H, Asundi A (2009) Two-dimensional digital image correlation for in-plane displacement and strain measurement: a review. Meas Sci Technol 20:62001–17. https://doi.org/10.1088/0957-0233/20/6/062001

    Article  Google Scholar 

  • Pierron F, Grèdiac M (2012) The virtual fields method: extracting constitutive mechanical parameters from full-field deformation measurements, 1st edn. Springer, New York

    Google Scholar 

  • Rastogi PK (2000) Photomechanics, vol 77. Springer, New York

    Google Scholar 

  • Roan E, Vemaganti K (2007) The nonlinear material properties of liver tissue determined from no-slip uniaxial compression experiments. J Biomech Eng 129(3):450–456

    Google Scholar 

  • Robertson D, Cook D (2014) Unrealistic statistics: how average constitutive coefficients can produce non-physical results. J Mech Behav Biomed Mater 40:234–239

    Google Scholar 

  • Robertson D, Cook D (2015) Hyperelasticity and the failure of averages. In: Civil-comp proceedings, vol 108

  • Ryan EG, Drovandi CC, McGree JM, Pettitt AN (2016) A review of modern computational algorithms for Bayesian optimal design. Int Stat Rev 84(1):128–154

    MathSciNet  Google Scholar 

  • Safshekan F, Tafazzoli-Shadpour M, Abdouss M, Shadmehr MB (2016) Mechanical characterization and constitutive modeling of human trachea: age and gender dependency. Materials. https://doi.org/10.3390/ma9060456

    Article  Google Scholar 

  • Samur E, Sedef M, Basdogan C, Avtan L, Duzgun O (2007) A robotic indenter for minimally invasive measurement and characterization of soft tissue response. Med Image Anal 11(4):361–373

    Google Scholar 

  • SIMULIA (2012) 6.12-1. ABAQUS Analysis User’s Manual

  • Sirkis JS, Lim TJ (1991) Displacement and strain measurement with automated grid methods. Exp Mech 31(4):382–388

    Google Scholar 

  • Sivia D (1996) Data analysis: a Bayesian tutorial. Oxford University Press, Oxford

    MATH  Google Scholar 

  • Sjödahl M (1998) Some recent advances in electronic speckle photography. Opt Lasers Eng 29(2):125–144

    Google Scholar 

  • Sjödahl M, Benckert LR (1994) Systematic and random errors in electronic speckle photography. Appl Opt 33(31):7461–7471

    Google Scholar 

  • Sjödahl M, Benckert LR (2010) Electronic speckle photography: analysis of an algorithm giving the displacement with subpixel accuracy. Appl Opt 32(13):2278–2284

    Google Scholar 

  • Skilling J (2004) Nested sampling. AIP Conf Proc 735:395–405

    MathSciNet  Google Scholar 

  • Speagle JS (2019) Dynesty: a dynamic nested sampling package for estimating bayesian posteriors and evidences. arXiv:1904.02180

  • Staber B, Guilleminot J (2015) Stochastic modeling of a class of stored energy functions for incompressible hyperelastic materials with uncertainties. Comptes rendus - Mécanique 343(9):503–514

    Google Scholar 

  • Staber B, Guilleminot J (2017) Stochastic hyperelastic constitutive laws and identification procedure for soft biological tissues with intrinsic variability. J Mech Behav Biomed Mater 65:743–752

    Google Scholar 

  • Staber B, Guilleminot J (2018) A random field model for anisotropic strain energy functions and its application for uncertainty quantification in vascular mechanics. Comput Methods Appl Mech Eng 333:94–113

    MathSciNet  MATH  Google Scholar 

  • Thijssen B, Dijkstra TMH, Heskes T, Wessels LFA (2016) Bcm: toolkit for bayesian analysis of computational models using samplers. BMC Syst Biol 10(1):1–8

    Google Scholar 

  • Treloar LRG (2005) The physics of rubber elasticity, 3rd edn. Clarendon Press, New York

    Google Scholar 

  • Twizell E, Ogden R (1983) Non-linear optimization of the material constants in Ogden’s stress-deformation function for incompressible isotropic elastic materials. J Aust Math Soc Ser B Appl Math 24(04):484–502

    MATH  Google Scholar 

  • van Andel C, Pistecky P, Borst C (2003) Mechanical properties of porcine and human arteries: implications for coronary anastomotic connectors. Ann Thorac Surg 76(1):58–64

    Google Scholar 

  • Vande Geest J, Sacks M, Vorp D (2006) The effects of aneurysm on the biaxial mechanical behavior of human abdominal aorta. J Biomech 39(7):1324–1334

    Google Scholar 

  • Virtanen P, Gommers R, Oliphant TE, Haberland M, Reddy T, Cournapeau D, Burovski E, Peterson P, Weckesser W, Bright J, van der Walt SJ, Brett M, Wilson J, Jarrod Millman K, Mayorov N, Nelson ARJ, Jones E, Kern R, Larson E, Carey C, Polat I, Feng Y, Moore EW, Vand erPlas J, Laxalde D, Perktold J, Cimrman R, Henriksen I, Quintero EA, Harris CR, Archibald AM, Ribeiro AH, Pedregosa F, van Mulbregt P, Contributors S (2019) Scipy 1.0–fundamental algorithms for scientific computing in python. arXiv e-prints arXiv:1907.10121

  • van der Walt S, Colbert SC, Varoquaux G (2011) The NumPy array: a structure for efficient numerical computation. Comput Sci Eng 13(2):22–30. https://doi.org/10.1109/MCSE.2011.37

    Article  Google Scholar 

  • Yoon S, Siviour CR (2018) Application of the virtual fields method to a relaxation behaviour of rubbers. J Mech Phys Solids 116:416–431

    Google Scholar 

  • Zhang D, Zhang X, Cheng G (1999) Compression strain measurement by digital speckle correlation. Exp Mech 39(1):62–65

    Google Scholar 

  • Zhou M, Zhou M, Xie H, Xie H, Li L, Li L (2019) Constitutive parameters identification of thermal barrier coatings using the virtual fields method. Acta Mech Sin 35(1):78–87

    MathSciNet  Google Scholar 

  • Zhou MM, He W, Xie HM, Liu S (2021) Characterization of mechanical properties of 3-d-printed materials using the asymmetric four-point bending test and virtual fields method. J Test Eval 49(1):20180598

    Google Scholar 

  • Zhou P, Goodson KE (2001) Subpixel displacement and deformation gradient measurement using digital image/speckle correlation (disc). Opt Eng 40(8):1613–1620

    Google Scholar 

Download references

Author information

Affiliations

Authors

Corresponding author

Correspondence to Kumar Vemaganti.

Ethics declarations

Conflict of interest

The authors have no conflict of interest to declare.

Additional information

Publisher's Note

Springer Nature remains neutral with regard to jurisdictional claims in published maps and institutional affiliations.

Rights and permissions

Reprints and Permissions

About this article

Verify currency and authenticity via CrossMark

Cite this article

Kenja, K., Madireddy, S. & Vemaganti, K. Calibration of hyperelastic constitutive models: the role of boundary conditions, search algorithms, and experimental variability. Biomech Model Mechanobiol 19, 1935–1952 (2020). https://doi.org/10.1007/s10237-020-01318-3

Download citation

  • Received:

  • Accepted:

  • Published:

  • Issue Date:

  • DOI: https://doi.org/10.1007/s10237-020-01318-3

Keywords

  • Constitutive modeling
  • Hyperelastic
  • Bayesian
  • Uncertainty
  • Search algorithm
  • Soft tissue