Abstract
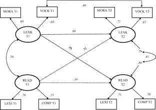
The present study aims to explore the reciprocal relationship between multidimensional lexical knowledge (reading vocabulary and morphological awareness) and reading comprehension among early elementary-age Chinese students. Using data from second-grade students (N = 288, Mage=7.8), the study drew upon a cross-lagged panel design to test the bidirectionality of the two constructs. Results showed lexical knowledge, indicated by reading vocabulary and morphological awareness, had a significant effect on the development of reading comprehension skill among young Chinese readers. However, the relationship was unidirectional in nature based on the cross-lagged paths. Implications of this study centered on the conceptualization and operationalization of lexical knowledge, the uniqueness of morphological awareness as a component of lexical knowledge, and variations in instructional practices.


Similar content being viewed by others
Notes
The autoregressive connection builds on linear regression but refers to the relationship that the values of current variables (lexical knowledge and reading comprehension at time 2) depend on the values of past variables (lexical knowledge and reading comprehension at time 1).
References
Anderson, R. C, & Freebody, P. (1981). Vocabulary knowledge. In 1. T. Guthrie (Ed.), Comprehension and teaching: Research reviews (pp. 77-117). Newark, DE: International Reading Association
Anderson, R. C., & Freebody, P. (1983). Reading comprehension and the assessment and acquisition of word knowledge. In B. Huston (Ed.), Advances in reading research (pp. 231–256). Greenwich: JAI Press.
Anderson, S., & Williams, L. J. (1992). Assumptions about unmeasured variables with studies of reciprocal relationships: the case of employee attitudes. Journal of Applied Psychology, 77, 638–650.
Bentler, P. M. (1990). Comparative fit indexes in structural models. Psychological Bulletin, 107(2), 238–246.
Browne, M. W., & Cudeck, R. (1993). Alternative ways of assessing model fit. Sage Focus Editions, 154, 136–136.
Cain, K., & Oakhill, J. (2011). Matthew effects in young readers reading comprehension and reading experience aid vocabulary development. Journal of Learning Disabilities, 44(5), 431–443.
Cain, K., Oakhill, J., & Elbro, C. (2003). The ability to learn new word meanings from context by school-age children with and without language comprehension difficulties. Journal of Child Language, 30(3), 681–694.
Cain, K., Lemmon, K., & Oakhill, J. (2004). Individual differences in the inference of word meanings from context: the influence of reading comprehension, vocabulary knowledge, and memory capacity. Journal of Educational Psychology, 96, 671–681.
Ceccagno, A., & Basciano, B. (2007). Compound headedness in Chinese: an analysis of neologisms. Morphology, 17(2), 207–231.
Chen, H.-C. (1992). Reading comprehension in Chinese: Implications from character reading times. In H.-C. Chen & O. J. L. Tzeng (Eds.), Language processing in Chinese (pp. 175-205). Amsterdam: North-Holland.Chen, H. C. (1996). Chinese reading and comprehension: A cognitive psychology perspective. In M. H. Bond (Ed.), The handbook of Chinese psychology (pp. 43-62). Hong Kong: Oxford University Press.
Chen, X., Hao, M., Geva, E., Zhu, J., & Shu, H. (2009). The role of compound awareness in Chinese children’s vocabulary acquisition and character reading. Reading and Writing: An Interdisciplinary Journal, 22, 615–631.
Coady, J. (1997). L2 vocabulary acquisition through extensive reading. In J. Coady & T. Huckin (Eds.), Second language vocabulary acquisition (pp. 225–237). Cambridge: Cambridge University Press.
Cronbach, L. J. (1951). Coefficient alpha and the internal structure of tests. Psychometrika, 16, 297–334.
Elleman, A. M., Lindo, E. J., Morphy, P., & Compton, D. L. (2009). The impact of vocabulary instruction on passage-level comprehension of school-age children: a meta-analysis. Journal of Research on Educational Effectiveness, 2, 1–44.
Gardner, D. (2004). Vocabulary input through extensive reading: a comparison of words found in children’s narrative and expository reading materials. Applied Linguistics, 25, 1–37.
Gomez, P., Ratcliff, R., & Perea, M. (2008). The overlap model: a model of letter position coding. Psychological Review, 115(3), 577–600.
Henriksen, B. (1999). Three dimensions of vocabulary development. Studies in Second Language Acquisition, 21, 303–317.
Hulstijn, J. H. (2001). Intentional and incidental second language vocabulary learning: a reappraisal of elaboration, rehearsal and automaticity. In P. Robinson (Ed.), Cognition and second language instruction (pp. 258–286). Cambridge: Cambridge University Press.
Kieffer, M. J., & Lesaux, N. K. (2012). Knowledge of words, knowledge about words: dimensions of vocabulary in first and second language learners in sixth grade. Reading and Writing: An Interdisciplinary Journal, 25, 347–373.
Koda, K. (2005). Insights into second language reading: a cross-linguistic approach. Cambridge: Cambridge University Press.
Ku, Y. M., & Anderson, R. C. (2003). Development of morphological awareness in Chinese and English. Reading and Writing: An Interdisciplinary Journal, 16, 399–422.
Laufer, B., & Ravenhorst-Kalovski, G. C. (2010). Lexical threshold revisited: lexical text coverage, learners’ vocabulary size and reading comprehension. Reading in a Foreign Language, 22, 15–30.
Li, M., & Kirby, J. R. (2015). The effects of vocabulary breadth and depth on English reading. Applied Linguistics, 36, 611–634.
Liu, P. D., & McBride-Chang, C. (2010). What is morphological awareness? Tapping lexical compounding awareness in Chinese third graders. Journal of Educational Psychology, 102, 62–73.
MacKinnon, D. P., Krull, J. L., & Lockwood, C. M. (2000). Equivalence of the mediation, confounding and suppression effect. Prevention Science, 1(4), 173–181.
Mahalanobis, P. C. (1936). On the generalized distance in statistics. Proceedings of the National Institute of Sciences of India, 2, 49–55.
McBride-Chang, C., Tardif, T., Cho, J. R., Shu, H. U. A., Fletcher, P., Stokes, S. F., et al. (2008). What’s in a word? Morphological awareness and vocabulary knowledge in three languages. Applied PsychoLinguistics, 29(3), 437–462.
Meara, P. (1992). EFL vocabulary tests. University of Wales, Swansea, UK: Centre for Applied Language Studies.
Mochida, K., & Harrington, M. (2006). The yes/no test as a measure of receptive vocabulary knowledge. Language Testing, 23(1), 73–98.
Nagy, W. E., & Anderson, R. C. (1984). How many words are there in printed school English? Reading Research Quarterly, 19, 304–330.
Nagy, W., & Townsend, D. (2012). Words as tools: learning academic vocabulary as language acquisition. Reading Research Quarterly, 47, 91–108.
Nagy, W., Berninger, V., Abbott, R., Vaughan, K., & Vermeulen, K. (2003). Relationship of morphology and other language skills to literacy skills in at-risk second-grade readers and at-risk fourth-grade writers. Journal of Educational Psychology, 95, 730–742.
Nagy, W. E., Carlisle, J. F., & Goodwin, A. P. (2014). Morphological knowledge and literacy acquisition. Journal of Learning Disabilities, 47, 3–12.
Nation, I. S. P. (2001). Learning vocabulary in another language. Cambridge: Cambridge University Press.
Nation, K., Snowling, M. J., & Clarke, P. (2007). Dissecting the relationship between language skills and learning to read: semantic and phonological contributions to new vocabulary learning in children with poor reading comprehension. Advances in Speech Language Pathology, 9, 131–139.
Neugebauer, S. R., Kieffer, M. J., & Howard, E. R. (2015). Exploring multidimensionality and mediation in the roles of lexical knowledge in reading comprehension for Spanish-speaking language minority learners. Learning and Individual Differences, 39, 24–38.
O’brien, R. M. (2007). A caution regarding rules of thumb for variance inflation factors. Quality & Quantity, 41(5), 673–690.
Ouellette, G. P. (2006). What's meaning got to do with it: the role of vocabulary in word reading and reading comprehension. Journal of Educational Psychology, 98, 554–566.
Pellicer-Sánchez, A., & Schmitt, N. (2012). Scoring yes–no vocabulary tests: reaction time vs. nonword approaches. Language Testing, 29(4), 489–509.
Perfetti, C. (2007). Reading ability: lexical quality to comprehension. Scientific Studies of Reading, 11, 357–383.
Perfetti, C. A., & Hart, L. (2002). The lexical quality hypothesis. In L. Verhoeven, C. Elbro, & P. Reitsma (Eds.), Precursors of functional literacy (pp. 189–213). Philadelphia: Benjamins.
Perfetti, C. A., Liu, Y., & Tan, L. H. (2005). The lexical constituency model: some implications of research on Chinese for general theories of reading. Psychological Review, 112(1), 43–59.
Proctor, C. P., Silverman, R. D., Harring, J. R., & Montecillo, C. (2012). The role of vocabulary depth in predicting reading comprehension among English monolingual and Spanish–English bilingual children in elementary school. Reading and Writing, 25, 1635–1664.
Qian, D. D. (2002). Investigating the relationship between vocabulary knowledge and academic reading performance: an assessment perspective. Language Learning, 52, 513–536.
Quinn, J. M., Wagner, R. K., Petscher, Y., & Lopez, D. (2015). Developmental relations between vocabulary knowledge and reading comprehension: a latent change score modeling study. Child Development, 86(1), 159–175.
Rayner, K., Foorman, B., Perfetti, C., Pesetsky, D., & Seidenberg, M. (2001). How psychological science informs the teaching of reading. Psychological Science in the Public Interest, 2(2), 31–74.
Reichle, E. D., & Yu, L. (2018). Models of Chinese Reading: review and analysis. Cognitive Science, 42, 1154–1165.
Reynolds, M. R., & Turek, J. J. (2012). A dynamic developmental link between verbal comprehension-knowledge (Gc) and reading comprehension: verbal comprehension-knowledge drives positive change in reading comprehension. Journal of School Psychology, 50(6), 841–863.
Shapiro, S. S., & Wilk, M. B. (1965). An analysis of variance test for normality (complete samples). Biometrika, 52(3/4), 591–611.
Share, D. L. (2008). On the Anglocentricities of current reading research and practice: the perils of overreliance on an “outlier” orthography. Psychological Bulletin, 134(4), 584–615.
Stanovich, K. E. (1986). Matthew effects in reading: some consequences of individual differences in the acquisition of literacy. Reading Research Quarterly, 21, 360–407.
Sternberg, R. J. (1987). Most vocabulary is learned from context. In M. McKeown & M. E. Curtis (Eds.), The nature of vocabulary acquisition (pp. 89–105). Hillsdale: Erlbaum.
Sun, C. (2006). Chinese: a linguistic introduction. New York: Cambridge University Press.
Taft, M., & Zhu, X. (1997). Submorphemic processing in reading Chinese. Journal of Experimental Psychology: Learning, Memory, and Cognition, 23, 761–775.
Tavakol, M., & Dennick, R. (2011). Making sense of Cronbach's alpha. International Journal of Medical Education, 2, 53-55.
The Ministry of Education of People’s Republic of China. (2011). Yuwen kecheng biaozhun (the criteria of Chinese curriculum). Beijing: Beijing Normal University Press.
Vermeer, A. (2001). Breadth and depth of vocabulary in relation to L1/L2 acquisition and frequency of input. Applied PsychoLinguistics, 22(2), 217–234.
Wagner, R. K., & Meros, D. (2010). Vocabulary and reading comprehension: direct, indirect, and reciprocal influences. Focus on Exceptional Children, 43, 1–10.
Woodcock, R. W., & Johnson, M. B. (1989). Woodcock-Johnson psycho-educational battery—Revised. Chicago: Riverside.
Zhang, H. (2015). Morphological awareness in vocabulary acquisition among Chinese‐speaking children: Testing partial mediation via lexical inference ability. Reading Research Quarterly, 50(1), 129-142.
Zhang, H. (2016). Does morphology play an important role in L2 Chinese vocabulary acquisition?. Foreign Language Annals, 49(2), 384-402.
Zhang, H. (2017). Development of morphological awareness in young Chinese readers: Comparing poor comprehenders and good comprehenders. Reading & Writing Quarterly, 33(2), 187-197.
Zhang, H., Koda, K., Han, Y., & Lin, J. (2019). Word-specific and word-general knowledge in L2 Chinese lexical inference: An exploration of word learning strategies. System, 87, 102146.
Acknowledgments
The study was sponsored by the Peak Discipline Construction Project of Education at East China Normal University, Shanghai Planning Project of Philosophy and Social Sciences (Grant No.:2018EYY009), Shanghai Pujiang Program (Grant No.: 18PJC035), and the Fundamental Research Funds for the Central Universities (Grant No.: 41300-20101-222397; 41300-20101-222154; 2018ECNU-QKT015).
Author information
Authors and Affiliations
Corresponding author
Additional information
Haomin (Stanley) Zhang. East China Normal University, 500 Dongchuan Road, Shanghai, 200241, China. E-mail: hmzhang@english.ecnu.edu.cn
Current themes of research:
Vocabulary and reading acquisition. Biliteracy development among linguistically diverse students. Metalinguistic awareness intervention.
Most relevant publications in the field of Psychology of Education:
Zhang, H., & Koda, K. (2018). Word-knowledge development in Chinese as a heritage language (CHL) learners: a comparative study. Studies in Second Language Acquisition. 40(1), 201–223. doi:https://doi.org/10.1017/S0272263116000450
Zhang, H., & Koda, K. (2018). Vocabulary knowledge and morphological awareness in Chinese as a heritage language (CHL) reading comprehension ability. Reading and Writing, 31(1), 53–74. doi:https://doi.org/10.1007/s11145-017-9773-x
Zhang, H., & Xuan, W. (2017). Word knowledge in academic literacy skills among collegiate ESL learners. Applied Linguistics Review. 1–18. doi:https://doi.org/10.1515/applirev-2017-0057
Zhang, H. (2017). Development of morphological awareness in young Chinese readers: comparing poor comprehenders and good comprehenders. Reading & Writing Quarterly, 33(2), 187–197. doi:https://doi.org/10.1080/10573569.2016.1145562
Zhang, H. (2016). Concurrent and longitudinal effects of morphological awareness on reading comprehension among Chinese-speaking children. Reading Psychology, 37(6), 867–884. doi:https://doi.org/10.1080/02702711.2015.1133463
Zhang, H. (2016). Morphological awareness in literacy acquisition of Chinese second graders: a path analysis. Journal of Psycholinguistic Research, 45(1), 103–119. doi:https://doi.org/10.1007/s10936-014-9327-1
Zhang, H. S. (2015). Morphological awareness in vocabulary acquisition among Chinese-speaking children: testing partial mediation via lexical inference ability. Reading Research Quarterly, 50(1), 129–142. doi:https://doi.org/10.1002/rrq.89
Publisher’s note
Springer Nature remains neutral with regard to jurisdictional claims in published maps and institutional affiliations.
Rights and permissions
About this article
Cite this article
Zhang, H.(. Testing reciprocity between lexical knowledge and reading comprehension among Chinese children: a cross-lagged panel analysis. Eur J Psychol Educ 35, 911–930 (2020). https://doi.org/10.1007/s10212-020-00462-9
Received:
Revised:
Accepted:
Published:
Issue Date:
DOI: https://doi.org/10.1007/s10212-020-00462-9


