Abstract
Background
Tumor mutation burden (TMB) predicts immunotherapy efficacy in solid tumors. However, the biomarker role of TMB is still conflicting in resected tumors. We aimed to examine the association of TMB with prognosis and postoperative chemotherapy (CT) or radiochemotherapy (RCT) efficacy in resected gastric cancer (GC).
Methods
Whole-exome sequencing (WES) was performed in 73 resected GC specimens. Validation cohorts included 352 patients from The Cancer Genome Atlas (TCGA) and 222 patients from the Asian Cancer Research Group (ACRG). Immune infiltration and hypoxia were evaluated by transcriptome data and immunohistochemistry assay.
Results
TMB-high GC had favorable overall survival (OS) and disease-free survival (DFS), but the OS and DFS benefits with postoperative CT/RCT were more pronounced in TMB-low GC. These findings were consistent among all three cohorts and were maintained in the pooled cohort. Stratified by stages in the pooled cohort, stage III GC benefited from postoperative CT/RCT regardless of TMB level while stage Ib/II GC benefited from postoperative CT/RCT in TMB-low but not in TMB-high subgroup. TMB positively correlated with immune infiltration which was characterized by NK cell rather than CD8 + T cell enrichment. TMB-high GC was more hypoxic than TMB-low GC, and TMB-high stage Ib/II GC was the most hypoxic.
Conclusions
High TMB may predict favorable prognosis in resected GC but poor response to postoperative CT/RCT in stage Ib/II subgroup, which may be determined by TMB-associated immune infiltration and hypoxia, respectively.
Similar content being viewed by others
Introduction
Gastric cancer (GC) is a common malignancy in the world, ranking fifth in morbidity and third in mortality among all cancers [1]. Radical resection is still the main curative method for GC. However, surgery alone is insufficient to remove GC and postoperative chemotherapy (CT) or radiochemotherapy (RCT) with fluoropyrimidine (FU)-based regimens further improves the curative rate and survival of patients with resected GC [2]. Currently, postoperative CT and RCT, which improve overall survival (OS) equally [2], are considered as the standard of care for patients with ≥ stage IB GC [3]. However, approximately half of the patients relapse within 5 years, which underscores the need for novel prognostic and predictive markers other than TNM staging alone.
Tumor mutation burden (TMB), which is emerging as a predictor for response to immune checkpoint inhibitors [4], also exhibits great potential as a biomarker in early-stage tumors due to its association with anti-cancer immunity. It has been known that some somatic non-synonymous variants (SNVs) can lead to the translation of novel peptide epitopes or neoantigens, which induces immune infiltration by enhancing the tumor immunogenicity [5]. Meanwhile, immune infiltration is a strong prognostic or even a predictive factor in terms of both disease-free survival (DFS) and OS at different stages of tumors [6]. However, the characterization of TMB-associated immune infiltration in GC remains unclear.
Recently, TMB has been investigated in resected non-small-cell lung cancer (NSCLC), while different studies attained different conclusions. A retrospective study showed that high non-synonymous TMB (> 8 mutations/Mb), evaluated by next generation sequencing (NGS) of a panel including 1538 genes, was prognostic for favorable OS and DFS in 908 patients from the Lung Adjuvant Cisplatin Evaluation (LACE)-Bio-II trial [7]. On the contrary, Owada-Ozaki et al. [8] found in 90 patients with resected NSCLC that high TMB (the number of non-synonymous coding variants ≥ 62), calculated by whole exome sequencing (WES) analysis, indicated a poor prognosis. In another study, the prognostic impact from TMB was not observed (> 31 mutations/Mb as high TMB), after sequencing analysis using a capture panel, in 199 patients with early-stage squamous cell lung cancer [9].
Focusing on gastrointestinal cancer, a study analyzed TMB from targeted NGS data of 40 major genes in 516 patients with resected colorectal cancer and observed that TMB-high (≥ 8 non-synonymous somatic mutations) is associated with better relapse-free survival [10]. In GC, a study including 100 patients used an unknown NGS panel to find that prolonged OS was associated with high TMB (3.72 mutations/Mb) in the discovery set but not in the validation set [11]. Apparently, current results are inconsistent for the prognostic role of TMB in resected tumors, which might be due to different NGS platforms, gene panels, high TMB definitions, tumor types, and others.
The impact of TMB on the efficacy of postoperative CT/RCT remains elusive, despite CT/RCT is currently the standard of care in many tumors after surgery. In this study, we investigated the prognostic and predictive roles of TMB in patients with resected GC who received surgery plus postoperative CT/RCT or surgery alone from three independent cohorts, with a special focus on the potential mechanisms underlying these roles.
Patients and methods
Patients
The discovery set included consecutive patients who underwent GC operations between 2015 and 2016 at the Affiliated Hospital of Jiangsu University (AHJU), Zhenjiang, China. Fresh and/or formalin fixed paraffin embedded (FFPE) pairs of GC and normal tissues were dissected from surgical specimens. Diagnosis and tumor purity were confirmed by the pathologists. GC cohorts in The Cancer Genome Atlas (TCGA) and the Asian Cancer Research Group (ACRG) were used as validation sets, and data were acquired and preprocessed as described elsewhere [12].
The following inclusion criteria were used for all patients: (1) available sequencing data for TMB evaluation; (2) a prior history of gastrectomy; (3) pathological diagnosis of stage IB-III gastric adenocarcinoma; and (4) no prior history of radiation therapy, chemotherapy, or biological target therapy (including neoadjuvant therapy). A history of D2 radical gastrectomy with R0 resection were additionally asked in the AHJU cohort. The American Joint Committee on Cancer (AJCC) criteria were used for clinical and clinicopathologic classification and staging.
Sequencing analysis
Genomic DNA from fresh tumor tissues were extracted using the DNeasy Blood & Tissue kit (Qiagen). FFPE samples were de-paraffinized with xylene followed by genomic DNA extraction using QIAamp DNA FFPE Tissue Kit (Qiagen). We used KAPA Hyper Prep Kit (KAPA Biosystems) to prepare whole genome library and the Illumina Rapid Capture Extended Exome Kit (Illumina Inc.) to perform exome capture. Enriched libraries were sequenced using the Illumina HiSeq4000 NGS platform (Illumina, USA) as paired 150-bp reads. Data processing was carried out following the previously described methods [13].
Microsatellite instability (MSI) analysis
Single fluorescent multiplex PCR based on genomic DNA extracted from GC and normal tissues was performed to assess MSI status using five well-known mononucleotide repeats [14]. Samples with allelic size variations in more than one microsatellite were evaluated as MSI, or as MSS.
Immunohistochemistry (IHC)
Thymidylate synthase (TS, TYMS) and ERO1A were stained using ab108995 and ab177156 antibodies (Abcam, UK), respectively, based on a two-step IHC protocol [15]. Positive TS expression was defined as the presence of nuclear and/or cytoplasm staining of tumor cells irrespective of their proportion or intensity. Positive ERO1A expression was determined according to IHC score [15].
Multiplexed IHC (mIHC) and multispectral imaging
mIHC and multispectral imaging were applied to detect immune cell subsets. Following the manufacturer’s instructions, multiplex immunofluorescence staining was conducted based on PANO 7-plex IHC kit (Panovue, Beijing, China), with varied antibodies including anti-panCK (CST4545, Cell Signaling Technology, USA), anti-CD56 (CST3576), anti-CD8 (CST70306), anti-HLA-DR (ab92511, Abcam, UK), anti-S100 (ab52642) and anti-CD68 (BX50031, Biolynx, China). The invasive margin and tumor parenchyma were distinguished by S100 staining [16].
The stained slides were scanned and a single stack image were built based on the Mantra System (PerkinElmer, Waltham, Massachusetts, US). After removing autofluorescence, images of sections were reconstructed according to a spectral library for multispectral unmixing and cells were quantified by the inForm image analysis software (PerkinElmer, Waltham, Massachusetts, US).
Bioinformatics analysis
Parametric Gene Set Enrichment Analysis (PGSEA) [17] was used to perform tumor hypoxia scoring based on mRNA data and well-established signatures [18,19,20,21,22]. xCell, an in silico tool, was used to conduct cell type enrichment analysis from mRNA data [23]. These data were shown in Supplementary Data.
Statistical analysis
TMB was defined as the total SNV counts in coding regions [7] and dichotomized by the median value [9]. All TMB data were shown in Supplementary Data. OS and DFS had been previously defined [24]. At first, missing data in ACRG, TCGA and the pooled cohort were imputed by multiple imputations, respectively. The patterns of missing values were analyzed and corresponding impute methods were selected. The number of imputed complete datasets was similar to the percentage of cases that are incomplete in each cohort [25]. All datasets could be found in Supplementary Data.
Comparisons between groups were made with the χ2 test, Fisher’s exact probability test, Student’s t test and Mann–Whitney U test as needed. Correlations between groups were evaluated using Spearman correlation coefficient. Survival analysis was performed based on the Kaplan–Meier method and the log-rank test. Prognostic factors were analyzed using univariate and multivariate Cox proportional hazard models and we calculated hazard ratios (HRs) along with their 95% confidence intervals (CIs). We first estimated HR in each imputed dataset, following which the estimated HRs from all imputed datasets were combined according to the Rubin’s rules [26]. The imputed dataset that had the closest HR to the combined HR was selected to plot survival curves. We considered statistical significance with a two-sided p < 0.05. SPSS (version 19.0, Chicago, IL), R (version 3.6.1) and R Bioconductor packages were used for all the above analyses.
Results
Patient characteristics
The numbers of eligible patients in the AHJU, TCGA, and ACRG cohorts were 73, 352 and 222, respectively. The median TMBs in the AHJU and TCGA cohorts, were 88 and 85.5, respectively. The ACRG cohort included 43 eligible patients with WES data and 179 eligible patients with panel sequencing data. The median TMBs for these patients were 68 and 11, respectively, which were used as their corresponding cutoffs for high and low TMBs. Most MSI GC and MSS GC of about 40% were TMB-high (Table 1).
Association between TMB and prognosis
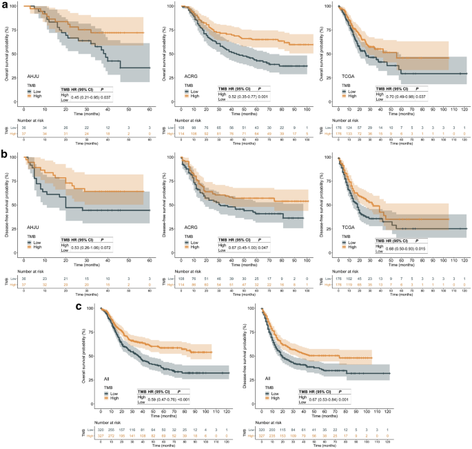
In all cohorts, patients with higher TMBs had better OS than those with lower TMBs (Fig. 1A). Similar results were found for DFS (Fig. 1B). Furthermore, consistent results for both OS and DFS were observed in the pooled cohort that included all patients (Fig. 1C). After univariate selection for the prognostic significance of variables (Table S1), multivariate analysis in the pooled cohort showed that TMB was an independent predictor for both OS (HR = 0.67, 95% CI 0.51–0.88, P = 0.003) and DFS (HR = 0.71, 95% CI 0.55–0.91, P = 0.007; Table S2).
Association between tumor mutation burden (TMB) and prognosis in resected gastric cancer. A and B: Overall survival (OS; A) and disease-free survival (DFS; B) by TMBs in individual cohort; C: OS and DFS by TMBs in the pooled cohort. AHJU: Affiliated Hospital of Jiangsu University; ACRG: Asian Cancer Research Group; TCGA: The Cancer Genome Atlas; HR: hazard ratio; CI: confidence interval
These results indicated that high TMB correlated with favorable prognosis in resected GC.
Association between TMB and postoperative CT/RCT efficacy
In patients with lower TMBs, postoperative CT/RCT significantly improved both OS (Fig. 2A) and DFS (Fig. 2B) in all cohorts, compared with surgery alone. In patients with higher TMBs, postoperative CT/RCT significantly improved OS only in the TCGA cohort but not in the other two cohorts (Fig. 2a), and postoperative CT/RCT did not significantly improve DFS in any cohort (Fig. 2b).
Association between tumor mutation burden (TMB) and the efficacy of postoperative chemotherapy (CT) or radiochemotherapy (RCT) in resected gastric cancer. A and B: Overall survival (OS; A) and disease-free survival (DFS; B) by both TMBs and postoperative CT/RCT in individual cohort; C: OS and DFS by both TMBs and postoperative CT/RCT in the pooled cohort. AHJU: Affiliated Hospital of Jiangsu University; ACRG: Asian Cancer Research Group; TCGA: The Cancer Genome Atlas; HR: hazard ratio; CI: confidence interval
In the pooled cohort, patients with lower TMBs significantly benefited from postoperative CT/RCT for both OS and DFS (Fig. 2c). Multivariate analysis after univariate selection (Table S3) showed that postoperative CT/RCT was an independent predictor for both OS (HR = 0.47, 95% CI 0.33–0.67, P < 0.001) and DFS (HR = 0.43, 95% CI 0.30–0.60, P < 0.001; Table S4) in patients with lower TMBs. For patients with higher TMBs, postoperative CT/RCT significantly improved OS but not DFS (Fig. 2c).
Above results suggest that the benefit of postoperative CT/RCT in resected GC is more pronounced in patients with lower TMBs than with higher TMBs. However, postoperative CT/RCT may be also effective in some patients with high TMBs.
Association of TMB with postoperative CT/RCT efficacy by stages
Currently, patient selection for postoperative CT/RCT is mainly determined by pathological staging. To determine the subgroup of TMB-high GC that may benefit from postoperative CT/RCT, stratification by stage was performed. Considering a requirement of large sample size, this analysis was conducted in the pooled cohort. Patient characteristics according to both TMB and stage were shown in Table S5. The TMB-high stage Ib/II GC had more elderly, female, histology grade I/II, MSI subtype, and was less treated by postoperative CT/RCT, than other subgroups (P < 0.05). Subsequently, we found that patients with higher TMBs significantly benefited from postoperative CT/RCT for both OS and DFS in stage III but not in stage Ib/II (Fig. 3a). In contrast, regardless of the stages, the patients with lower TMBs significantly benefited from postoperative CT/RCT for both OS and DFS (Fig. 3b).
Association between tumor mutation burden (TMB) and the efficacy of postoperative chemotherapy (CT) or radiochemotherapy (RCT) by stages in resected gastric cancer. A and B: Overall survival (OS) and disease-free survival (DFS) by both stages and postoperative CT/RCT in TMB-high (A) and TMB-low (B) subgroups, respectively, in the pooled cohort. HR: hazard ratio; CI: confidence interval
Association of TMB with immune infiltration
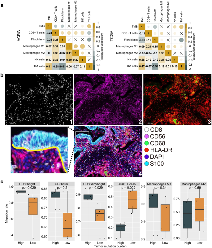
The prognostic role of TMB is thought to be mediated by its effect in shaping tumor-host immune interactions through the production of neo-epitopes [5, 27]. However, the association of TMB with immune infiltration in GC remains unclear. Among the immune infiltration cells, the Th1 cells are the key to promote antitumor immunity while the fibroblasts can suppress antitumor immunity [28, 29]. We used the mRNA-based cell type enrichment analysis to calculate the abundances of Th1 cells and fibroblasts inside GC. Our results showed that TMB positively correlated with the abundance of Th1 cells but negatively correlated with the abundance of fibroblasts in both the TCGA and ACRG cohorts (Fig. 4a), suggesting that TMB may reflect dynamism of antitumor immunity.
Association between tumor mutation burden (TMB) and immune infiltration in resected gastric cancer. A: Correlation between TMB and the abundance of immune infiltration cells by transcriptome-based analysis; B: Multiplexed immunohistochemistry (mIHC) staining of surface biomarkers of immune cells in tumor tissues. 1: CD8; 2: CD56; 3: CD68 (green) and HLA-DR (red); 4: the reconstructed image for all surface biomarkers. The enlarged view shows that the invasive margin and tumour parenchyma were distinguished by S100 staining. The yellow line demarcates S100-positive tumor (above yellow line) from S100-negative stroma (under yellow line). C: Migration rates of immune cells from the invasive margin into the tumor parenchyma by TMBs. ACRG: Asian Cancer Research Group; TCGA: The Cancer Genome Atlas
Interestingly, TMB positively correlated with the abundance of NK cells but negatively correlated with the abundance of CD8 + T cells (Fig. 4a). These findings were further investigated by mIHC in eight samples that had a sufficient amount of tissue from the AHJU cohort. The cells in the invasive margin and the tumor parenchyma, which were distinguished by S100 staining, were quantified separately (Fig. 4b). Because the migration of immune cells from the invasive margin into the tumor parenchyma was critical to antitumor immunity [16], the migration rate was introduced to evaluate the dynamism of antitumor immunity. We defined the migration rate as the number of immune cells in the tumor parenchyma divided by the total number of immune cells in the invasive margin and tumor parenchyma. We found that TMB-high tumors had a significantly lower migration rate for CD8 + T cells than TMB-low tumors (Fig. 4c). Moreover, NK cells were subdivided into two major subsets: CD56dim and CD56bright, both of which are critical in antitumor immunity [30]. We showed that the migration rates of both CD56bright and the total NK cells were significantly higher in TMB-high than in TMB-low tumors and the migration rate of CD56dim NK cells also tended to be significantly higher in TMB-high than in TMB-low tumors (Fig. 4c).
These results indicate that high TMB may signify active antitumor immunity, which was characterized by NK cell rather than CD8 + T cell infiltration.
Association of TMB with hypoxia
Hypoxia renders tumors resistant to CT and RCT [31]. Thus, we quantified tumor hypoxia based on mRNA data and independent hypoxia signatures. We found that TMB positively correlated with hypoxic scores from all hypoxia signatures in both TCGA and ACRG (Fig. 5a). By stratification of TMB and stages, we further showed that hypoxic scores in TMB-high stage Ib/II GC were higher than any other subgroups in the combined TCGA and ACRG cohorts (Fig. 5b). Moreover, mutation loads in TP53, MYC and PTEN had been reported to correlate with hypoxia [32], we also found that the TMB-high stage Ib/II GC had a significantly higher mutation rate of TP53/MYC/PTEN than others (57.6% vs 43.8%; P = 0.002; Fig. S1).
Association between tumor mutation burden (TMB) and hypoxia in resected gastric cancer. A: Correlation between TMB and hypoxia scores (signature authors are shown); B: Hypoxia scores by both TMBs and stages; C: Correlation between TMB and ERO1A mRNA expression; D: Typical micrographs of ERO1A-positive (1) and ERO1A-negative (2) tumors, at 200 × magnification; E: Protein expressions of ERO1A and thymidylate synthase (TS) by both TMBs and stages; F: Correlation between Buffa hypoxia score and TS mRNA expression; G: Correlation between TMB and TS mRNA expression; H: Typical micrographs of TS-positive (1) and TS-negative (2) tumors, at 200 × magnification. TCGA: The Cancer Genome Atlas; ACRG: Asian Cancer Research Group
In the meantime, we used a novel endogenous hypoxia marker-ERO1A [33], to validate our findings. We observed that TMB positively correlated with the mRNA expression of ERO1A in both TCGA and ACRG (Fig. 5c). By IHC analysis of samples from the AHJU cohort (Fig. 5d), it was revealed that the positive rate of ERO1A protein expression was also significantly higher in TMB-high than in TMB-low tumors (26/37 vs 17/36, P = 0.045). Specifically, the TMB-high stage Ib/II GC was the most hypoxic in all subgroups in terms of ERO1A protein expression (Fig. 5e).
An important mechanism of tumor hypoxia to induce CT/RCT resistance is to increase gene expressions that could impair CT/RCT efficacy [31]. Thus, we investigated the association between TMB and thymidylate synthase (TS) whose high expression was deleterious for the outcome of adjuvant CT of GC [34]. In both TCGA and ACRG, we first verified the strong positive correlation between the Buffa hypoxic score and TS mRNA expression (Fig. 5f), and further demonstrated a similar correlation between TMB and TS mRNA expression (Fig. 5g). By IHC analysis of samples from the AHJU cohort (Fig. 5h), we observed that the positive rate of TS protein expression was higher in TMB-high than in TMB-low tumors (28/37 vs 15/36, P = 0.003). Moreover, TMB-high stage Ib/II GC had the highest positive rate of TS protein in all subgroups (Fig. 5e).
Altogether, TMB-high GC was more hypoxic than TMB-low GC. Especially, TMB-high stage Ib/II GC was more hypoxic, accompanied by more TS expression, than any other subgroups.
Discussion
In this study, we proved the prognostic and predictive roles of TMB in resected GC. Together with previous findings about similar roles of MSI status and PD-L1 expression in resected GC [35,36,37], biomarkers associated with antitumor immunity are emerging as a group of novel indicators for clinical outcomes. However, the frequency of MSI GC is usually reported to be less than 10%, and most of them are TMB-high as previously reported [35] and also shown in our study. Besides, TMB-high GC defined in our study included MSS GC of approximately 40% (Table 1), suggesting that TMB may be more effective than MSI to identify patients who may failed in postoperative CT/RCT. On the other hand, PD-L1 and TMB had been found to be independent [38, 39], and therefore a combined use of PD-L1 and TMB may largely improve the patient selection in postoperative therapies. In brief, TMB may be a useful biomarker in resected GC.
Our results indicated that TMB correlated with immune infiltration in resected GC. Specifically, NK cells rather than CD8 + T cells were enriched inside TMB-high GC. In consistent with our findings, a recent study in NSCLC also reported that CD8 + T cell infiltration was not associated with TMB [40]. In contrary, a significant correlation was found between CD8 + T cell density and PD-L1 expression in both NSCLC and GC [40, 41], indicating that CD8 + T cells inside tumors may usually be inhibited by PD-L1 signaling. Altogether, TMB-high and PD-L1 expression seemed to represent immune infiltration of different cell types, which may partly explain the independent role of TMB from PD-L1 in predicting immunotherapy efficacy [38, 39].
The key finding of our study is that TMB-high GC, with more active immune infiltration, benefited less from postoperative CT/RCT than TMB-low GC. Similarly, by identifying two major immune phenotypes in muscle-invasive bladder cancer, Fu et al. [42] found that stromal immunotype A, with more inflamed tumor, were not sensitive to adjuvant CT, while immunotype B tumors characterized by low levels of immune infiltration derive benefit from adjuvant CT. These findings support that the prevalence of immune infiltrates is the critical element in determining response to therapy despite the mechanisms remain elusive.
Hypoxia is considered as one of the major factors which could induce resistance to CT/RCT. Mutations in specific genes such as TP53, MYC and PTEN were enriched in hypoxic tumors, which was observed across cancer types based on public NGS data [32]. However, the association between hypoxia and TMB has not been verified by further experiments especially in GC validation cohorts. In this study, we confirmed the positive correlation between hypoxia and TMB that were consistently observed between the ACRG and TCGA GC cohorts, by IHC analysis of the novel endogenous hypoxia marker-ERO1A [33], in the AHJU GC cohort. Specifically, in correspondence with the resistance to postoperative CT/RCT, TMB-high stage Ib/II GC was the most hypoxic. We also showed that TMB-high stage Ib/II GC had more MSI subtype than others, indicating that hypoxia may be the primary cause for the poor response to postoperative CT/RCT indicated by immune-associated biomarkers. In addition, the TS expression, which may determine treatment outcomes and probably be up-regulated by hypoxia [17, 34], was also the strongest in TMB-high stage Ib/II GC, further stressing the potential role of hypoxia. However, the impact of hypoxia on TS expression needs further validations and mechanism researches.
Interestingly, tumor hypoxia was associated with the number of clonal but not subclonal mutations [32], indicating that hypoxia promotes early tumor evolution, prior to subclonal diversification. Together with the evidences that neoantigens based on clonal but not subclonal alternations promote anti-cancer immunity and the efficacy of immunotherapy [43, 44], these findings suggest that the selective pressure of hypoxia on tumors during their early period may determine immune infiltration later. In our study, TMB positively correlate with tumor hypoxia and immune infiltration at the same time, indicating a positive correlation between tumor hypoxia and immune infiltration, which may partly validate this hypothesis.
It is also interesting to observed that hypoxia seemed to be more severe in stage Ib/II tumors than in stage III tumors. Previously, a peak of tumor hypoxia at early stage of tumor development are also indicated in studies [45, 46]. A possible explanation is the fast growth of tumor cells while the development of tumor blood vessels is inadequate at early stage. Besides, the tumor microenvironment is ever changing during tumor development, and metabolic reprogramming can drive glucose metabolism of cancer cells to shift from “the Warburg effect” to “the reverse Warburg effect” [47]. The latter will consume lactate accumulated in stroma and may ameliorate tumor hypoxia.
The main limitations of this study include the small sample size, the retrospective analyses in patients who were selected without randomization from heterogeneous cohorts, and other confounding factors such as unknown surgical style and margin status in many patients from ACRG and TCGA. The strengths of this study are that we obtained consistent findings from independent cohorts, although they differ greatly in population, gene assays and sample sizes.
In conclusion, the present study revealed that TMB was a prognostic factor in resected GC and also an efficacy predictor of postoperative CT/RCT in stage Ib/II subgroup. TMB-associated immune infiltration may determine the favorable prognosis of TMB-high GC while TMB-associated hypoxia may reduce the efficacy of postoperative CT/RCT in TMB-high GC especially in the stage Ib/II subgroup. The addition of TMB to biomarkers of resected GC may be advantageous to decrease unnecessary postoperative therapy, although prospective validations are necessary.
References
Bray F, Ferlay J, Soerjomataram I, et al. Global cancer statistics 2018: GLOBOCAN estimates of incidence and mortality worldwide for 36 cancers in 185 countries. CA Cancer J Clin. 2018;68:394–424.
Cai Z, Yin Y, Yin Y, et al. Comparative effectiveness of adjuvant treatments for resected gastric cancer: a network meta-analysis. Gastric Cancer. 2018;21(6):1031–40.
Smyth EC, Verheij M, Allum W, et al. Gastric cancer: ESMO Clinical Practice Guidelines for diagnosis, treatment and follow-up. Ann Oncol. 2016;27(suppl 5):v38-38v49.
Chan TA, Yarchoan M, Jaffee E, et al. Development of tumor mutation burden as an immunotherapy biomarker: utility for the oncology clinic. Ann Oncol. 2019;30:44–56.
Rizvi NA, Hellmann MD, Snyder A, et al. Cancer immunology. Mutational landscape determines sensitivity to PD-1 blockade in non-small cell lung cancer. Science. 2015;348:124–8.
Pagès F, Galon J, Dieu-Nosjean MC, et al. Immune infiltration in human tumors: a prognostic factor that should not be ignored. Oncogene. 2010;29:1093–102.
Devarakonda S, Rotolo F, Tsao MS, et al. (2018) Tumor mutation burden as a biomarker in resected non-small-cell lung cancer. J Clin Oncol 2018: JCO2018781963.
Owada-Ozaki Y, Muto S, Takagi H, et al. Prognostic impact of tumor mutation burden in patients with completely resected non-small cell lung cancer: brief report. J Thorac Oncol. 2018;13:1217–21.
Yu H, Chen Z, Ballman KV, et al. Correlation of PD-L1 expression with tumor mutation burden and gene signatures for prognosis in early-stage squamous cell lung carcinoma. J Thorac Oncol. 2019;14:25–36.
Lee DW, Han SW, Bae JM, et al. Tumor mutation burden and prognosis in patients with colorectal cancer treated with adjuvant fluoropyrimidine and oxaliplatin. Clin Cancer Res. 2019;25(20):6141–7.
Cai L, Li L, Ren D, et al. Prognostic impact of gene copy number instability and tumor mutation burden in patients with resectable gastric cancer. Cancer Commun (Lond). 2020;40(1):63–6.
Zeng D, Li M, Zhou R, et al. Tumor microenvironment characterization in gastric cancer identifies prognostic and immunotherapeutically relevant gene signatures. Cancer Immunol Res. 2019;7(5):737–50
Xu H, Zhu X, Bao H, et al. Genetic and clonal dissection of osteosarcoma progression and lung metastasis. Int J Cancer. 2018;143:1134–42.
Cristescu R, Lee J, Nebozhyn M, et al. Molecular analysis of gastric cancer identifies subtypes associated with distinct clinical outcomes. Nat Med. 2015;21:449–56.
Wang D, Li X, Shen B, et al. Histone chaperone CHAF1A impacts the outcome of fluoropyrimidines-based adjuvant therapy in gastric cancer by regulating the expression of thymidylate synthetase. Gene. 2019;716:144034.
Tumeh PC, Harview CL, Yearley JH, et al. PD-1 blockade induces responses by inhibiting adaptive immune resistance. Nature. 2014;515(7528):568–71.
Tao QZW, Zhao XLM, Shu YWD, Li X. Perineural invasion and postoperative adjuvant chemotherapy efficacy in patients with gastric cancer. Front Oncol. 2020;10:530.
Buffa FM, Harris AL, West CM, Miller CJ. Large meta-analysis of multiple cancers reveals a common, compact and highly prognostic hypoxia metagene. Br J Cancer. 2010;102:428–35.
Eustace A, Mani N, Span PN, et al. A 26-gene hypoxia signature predicts benefit from hypoxia-modifying therapy in laryngeal cancer but not bladder cancer. Clin Cancer Res. 2013;19:4879–88.
Jonsson M, Ragnum HB, Julin CH, et al. Hypoxia-independent gene expression signature associated with radiosensitisation of prostate cancer cell lines by histone deacetylase inhibition. Br J Cancer. 2016;115:929–39.
Ragnum HB, Vlatkovic L, Lie AK, et al. The tumour hypoxia marker pimonidazole reflects a transcriptional programme associated with aggressive prostate cancer. Br J Cancer. 2015;112:382–90.
Winter SC, Buffa FM, Silva P, et al. Relation of a hypoxia metagene derived from head and neck cancer to prognosis of multiple cancers. Cancer Res. 2007;67:3441–9.
Aran D, Hu Z, Butte AJ. xCell: digitally portraying the tissue cellular heterogeneity landscape. Genome Biol. 2017;18(1):220.
Zhao X, Dai D, Li X, et al. A polymorphism within the mismatch repair gene predicts prognosis and adjuvant chemotherapy benefit in gastric cancer. Gastric Cancer. 2019;22(6):1121–9.
White IR, Royston P, Wood AM. Multiple imputation using chained equations: issues and guidance for practice. Stat Med. 2011;30(4):377–99.
Rubin DB. Multiple Imputation for Nonresponse in Surveys. New York: Wiley; 2004.
Brambilla E, Le Teuff G, Marguet S, et al. Prognostic effect of tumor lymphocytic infiltration in resectable non-small-cell lung cancer. J Clin Oncol. 2016;34:1223–30.
Zhang Y, Zhang Y, Gu W, Sun B. TH1/TH2 cell differentiation and molecular signals. Adv Exp Med Biol. 2014;841:15–44.
Costa A, Kieffer Y, Scholer-Dahirel A, et al. Fibroblast heterogeneity and immunosuppressive environment in human breast cancer. Cancer Cell. 2018;33(3):463-479.e10.
Wagner JA, Rosario M, Romee R, et al. CD56bright NK cells exhibit potent antitumor responses following IL-15 priming. J Clin Invest. 2017;127(11):4042–58.
Wilson WR, Hay MP. Targeting hypoxia in cancer therapy. Nat Rev Cancer. 2011;11:393–410.
Bhandari V, Li CH, Bristow RG, et al. Divergent mutational processes distinguish hypoxic and normoxic tumours. Nat Commun. 2020;11(1):737.
Takei N, Yoneda A, Kosaka M, et al. ERO1α is a novel endogenous marker of hypoxia in human cancer cell lines. BMC Cancer. 2019;19(1):510.
Pereira MA, Ramos M, Dias AR, et al. Immunohistochemical expression of thymidylate synthase and prognosis in gastric cancer patients submitted to fluoropyrimidine-based chemotherapy. Chin J Cancer Res. 2018;30(5):526–36.
Pietrantonio F, Miceli R, Raimondi A, et al. Individual patient data meta-analysis of the value of microsatellite instability as a biomarker in gastric cancer. J Clin Oncol. 2019;37(35):3392–400.
Choi YY, Kim H, Shin SJ, et al. Microsatellite instability and programmed cell death-ligand 1 expression in stage II/III gastric cancer: post hoc analysis of the classic randomized controlled study. Ann Surg. 2018;270(2):309–16.
Dai D, Zhao X, Li X, et al. Association between the microsatellite instability status and the efficacy of postoperative adjuvant chemoradiotherapy in patients with gastric cancer. Front Oncol. 2019;9:1452.
Hellmann MD, Nathanson T, Rizvi H, et al. Genomic features of response to combination immunotherapy in patients with advanced non-small-cell lung cancer. Cancer Cell. 2018;33(5):843-852.e4.
Rizvi H, Sanchez-Vega F, La K, et al. Molecular determinants of response to anti-programmed cell death (PD)-1 and anti-programmed death-ligand 1 (PD-L1) blockade in patients with non-small-cell lung cancer profiled with targeted next-generation sequencing. J Clin Oncol. 2018;36(7):633–41.
Jiang T, Shi J, Dong Z, et al. Genomic landscape and its correlations with tumor mutational burden, PD-L1 expression, and immune cells infiltration in Chinese lung squamous cell carcinoma. J Hematol Oncol. 2019;12(1):75.
Angell HK, Lee J, Kim KM, et al. PD-L1 and immune infiltrates are differentially expressed in distinct subgroups of gastric cancer. Oncoimmunology. 2019;8(2):e1544442.
Fu H, Zhu Y, Wang Y, et al. Identification and validation of stromal immunotype predict survival and benefit from adjuvant chemotherapy in patients with muscle-invasive bladder cancer. Clin Cancer Res. 2018;24(13):3069–78.
McGranahan N, Swanton C. Neoantigen quality, not quantity. Sci Transl Med. 2019;11(506):eaax7918.
McGranahan N, Furness AJ, Rosenthal R, et al. Clonal neoantigens elicit T cell immunoreactivity and sensitivity to immune checkpoint blockade. Science. 2016;351(6280):1463–9.
Li XF, Carlin S, Urano M, et al. Visualization of hypoxia in microscopic tumors by immunofluorescent microscopy. Cancer Res. 2007;67(16):7646–53.
Kiraga Ł, Cheda Ł, Taciak B, et al. Changes in hypoxia level of CT26 tumors during various stages of development and comparing different methods of hypoxia determination. PLoS ONE. 2018;13(11):e0206706.
Potter M, Newport E, Morten KJ. The Warburg effect: 80 years on. Biochem Soc Trans. 2016;44(5):1499–505.
Funding
This project was supported by grants from the National Natural Science Foundation of China (81502130, 81672896 and 81972822), Science and Technology Planning Social Development Project of Zhenjiang City (SH2019046), Project of Young Medical Talents in Jiangsu Province (QNRC2016829), 5123 Scholar Program of the Affiliated Hospital of Jiangsu University (51232017301), and Medical Science Research Fund from Beijing Medical and Health Foundation (YWJKJJHKYJJ-F2020E).
Author information
Authors and Affiliations
Corresponding author
Ethics declarations
Conflict of interest
Dongqin Zhu and Liuqing Zhu are the employees of Geneseeq Technology Inc. Yaping Xu is the employee of Geneplus-Beijing Institute. Yangyang Yu is the employee of 3D Medicines Inc. The remaining authors declare that they have no competing interests.
Human rights statement and informed consent
All procedures followed were in accordance with the ethical standards of the responsible committee on human experimentation (institutional and national) and with the Helsinki Declaration of 1964 and later versions. Written informed consent was obtained from all patients and the research protocol was approved by the Ethics Committee in the AHJU.
Additional information
Publisher's Note
Springer Nature remains neutral with regard to jurisdictional claims in published maps and institutional affiliations.
Supplementary Information
Below is the link to the electronic supplementary material.
Rights and permissions
About this article
Cite this article
Wang, D., Wang, N., Li, X. et al. Tumor mutation burden as a biomarker in resected gastric cancer via its association with immune infiltration and hypoxia. Gastric Cancer 24, 823–834 (2021). https://doi.org/10.1007/s10120-021-01175-8
Received:
Accepted:
Published:
Issue Date:
DOI: https://doi.org/10.1007/s10120-021-01175-8







