Skip to main content

Acute effects of photobiomodulation therapy and magnetic field on functional mobility in stroke survivors: a randomized, sham-controlled, triple-blind, crossover, clinical trial

Abstract

Identify the optimal energy delivered with a single application of the combination of photobiomodulation therapy (PBMT) combining different light sources (low-level laser therapy—LLLT and light emitting diode therapy—LEDT) and static magnetic field (sMF) in order to determine the acute effects on functional mobility of stroke survivors. Was conducted a randomized, placebo-controlled, crossover, triple-blind, clinical trial (RCT). Twelve patients were recruited, however ten concluded the study, they were randomly treated with four PBMT/sMF energies (sham—0 J, 10 J, 30 J, and 50 J per site irradiated), with 1-week interval washout between treatments. PBMT/sMF were administered after the pre-intervention (baseline) evaluation and the total energy delivered per site at each treatment was determined based on the results of the randomization procedure. PBMT/sMF were administered in direct contact with the skin and applied with slight pressure to nine sites on the knee extensors, six sites on the knee flexors, and two sites on the plantar flexors’ muscles in both lower limbs (bilaterally). The primary outcome measure was the 6-min walk test (6MWT) and the secondary outcome was the Timed Up and Go (TUG) test. Significant improvements were found in the 6MWT test using a total energy of 30 J per site compared with sham (0 J) (p < 0.05) and compared with the baseline evaluation (p < 0.01). And in the TUG test significant improvements were also found using a total energy per site of 30 J per site compared to sham (0 J) and baseline (p < 0.05). PBMT with different light sources (laser and LEDs) and wavelengths in combination with sMF with a total energy per site of 30 J has positive acute effects on functional mobility in stroke survivors.

This is a preview of subscription content, access via your institution.

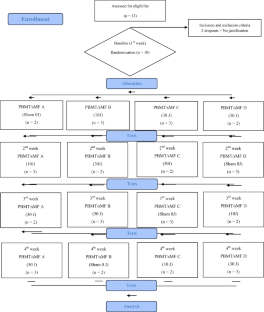
Fig. 1
Fig. 2
Fig. 3
Fig. 4

References

  1. Cho KH, Pyo S, Shin GS, Hong SD, Lee SH, Lee D, Song S, Lee G (2018) A novel one arm motorized walker for hemiplegic stroke survivors: a feasibility study. Biomed Eng 30:14

    Google Scholar 

  2. Duncan PW, Zorowitz R, Bates B, Choi JY, Glasberg JJ, Graham GD, Katz RC, Lamberty K, Reker D (2005) Management of adult stroke rehabilitation care: a clinical practice guideline. Stroke 36:e100–e143

    PubMed  Google Scholar 

  3. Faria CDCM, Teixeira-Salmela LF, Nadeau S (2009) Effects of the direction of turning on the Time Up& Go Test with stroke subjects. Top Stroke Rehabil 16:196–206

    PubMed  Google Scholar 

  4. Mansfield A, Inness EL, Mcilroy WE (2018) Stroke. Handb Clin Neurol 159:205–228

    PubMed  Google Scholar 

  5. Dumont AJL, Lameira GE, Ferreira LAB, Lazzari RD, Cimolin V, Oliveira CS (2016) Effects of treadmill training combined with transcranial direct current stimulation on Gait Profile Score of an individual with hemiparesis: a case study. Gait Posture 49:166–167

    Google Scholar 

  6. Hafsteinsdóttir TB, Rensink M, Schuurmans M (2014) Clinimetric properties of the Timed Up and Go Test for patients with stroke: a systematic review. Top Stroke Rehabil 21:197–210

    PubMed  Google Scholar 

  7. Kawamoto H, Kamibayashi K, Nakata Y, Yamawaki K, Ariyasu R, Sankai Y, Sakane M, Eguchi K, Ochiai N (2013) Pilot study of locomotion improvement using hybrid assistive limb in chronic stroke patients. BMC Neurol 13:141–148

    PubMed  PubMed Central  Google Scholar 

  8. Jolliffe L, Lannin NA, Cadilhac DA, Hoffmann T (2018) Systematic review of clinical practice guidelines to identify recommendations for rehabilitation after stroke and other acquired brain injuries. BMJ Open 28:e018791

    Google Scholar 

  9. Leal Junior EC, Lopes-Martins RA, Frigo L, De Marchi T, Rossi RP, de Godoi V, Tomazoni SS, Silva DP, Basso M, Filho PL, de Valls CF, Iversen VV, Bjordal JM (2010) Effects of low-level laser therapy (LLLT) in the development of exercise-induced skeletal muscle fatigue and changes in biochemical markers related to post-exercise recovery. J Orthop Sports Phys Ther 40:524–532

    PubMed  Google Scholar 

  10. de Almeida P, Lopes-Martins RÁ, Tomazoni SS, Silva JA Jr, de Carvalho PT, Bjordal JM, Leal Junior EC (2011) Low-level laser therapy improves skeletal muscle performance, decreases skeletal muscle damage and modulates mRNA expression of COX-1 and COX-2 in a dose-dependent manner. Photochem Photobiol 87:1159–1163

  11. Leal-Junior ECP, Lopes-Martins RÁB, Bjordal JM (2019) Clinical and scientific recommendations for the use of photobiomodulation therapy in exercise performance enhancement and post-exercise recovery: current evidence and future directions. Braz J Phys Ther 23:71–75

    PubMed  Google Scholar 

  12. Goldman JA, Chiapella J, Casey H et al (1980) Laser therapy of rheumatoid arthritis. Lasers Surg Med 1:93–101

    CAS  PubMed  Google Scholar 

  13. Hegedus B, Viharos L, Gervain M, Gálfi M (2009) The effect of low-level laser in knee osteoarthritis: a double-blind, randomized, placebo-controlled trial. Photomed Laser Surg 27:577–584

    PubMed  PubMed Central  Google Scholar 

  14. Bjordal JM, Lopes-Martins RA, Iversen VV (2006) A randomised, placebo controlled trial of low level laser therapy for activated Achilles tendinitis with microdialysis measurement of peritendinous prostaglandin E2 concentrations. Br J Sports Med 40:76–80

    CAS  PubMed  PubMed Central  Google Scholar 

  15. Stergioulas A, Stergioula M, Aarskog R, Lopes-Martins RA, Bjordal JM (2008) Effects of low-level laser therapy and eccentric exercises in the treatment of recreational athletes with chronic achilles tendinopathy. Am J Sports Med 36:881–887

    PubMed  Google Scholar 

  16. Basford JR, Sheffield CG, Harmsen WS (1999) Laser therapy: a randomized, controlled trial of the effects of low-intensity Nd:YAG laser irradiation on musculoskeletal back pain. Arch Phys Med Rehabil 80:647–652

    CAS  PubMed  Google Scholar 

  17. Konstantinovic LM, Kanjuh ZM, Milovanovic AN, Cutovic MR, Djurovic AG, Savic VG, Dragin AS, Milovanovic ND (2010) Acute low back pain with radiculopathy: a double-blind, randomized, placebo-controlled study. Photomed Laser Surg 28:553–560

    PubMed  Google Scholar 

  18. Gur A, Sarac AJ, Cevik R, Altindag O, Sarac S (2004) Efficacy of 904 nm gallium arsenide low level laser therapy in the management of chronic myofascial pain in the neck: a double-blind and randomize-controlled trial. Lasers Surg Med 35:229–235

    PubMed  Google Scholar 

  19. Chow RT, Heller GZ, Barnsley L (2006) The effect of 300 mW, 830 nm laser on chronic neck pain: a double-blind, randomized, placebo-controlled study. Pain 124:201–210

    PubMed  Google Scholar 

  20. Chow RT, Johnson MI, Lopes-Martins RA, Bjordal JM (2009) Efficacy of low-level laser therapy in the management of neck pain: a systematic review and meta-analysis of randomized placebo or active-treatment controlled trials. Lancet 374:1897–1908

    PubMed  Google Scholar 

  21. Coballase-Urrutia E, Navarro L, Ortiz JL, Verdugo-Díaz L, Gallardo JM, Hernández ME, Estrada-Rojo F (2018) Static magnetic fields modulate the response of different oxidative stress markers in a restraint stress model animal. Biomed Res Int 39:604–608

    Google Scholar 

  22. Wang D, Wang Z, Zhang L, Li Z, Tian X, Fang J, Lu Q, Zhang X (2018) Cellular ATP levels are affected by moderate and strong static magnetic fields. Bioelectromagnetics 39:352–560

    CAS  PubMed  Google Scholar 

  23. Friedmann H, Lipovsky A, Nitzan Y, Lubart R (2009) Combined magnetic and pulsed laser fields produce synergistic acceleration of cellular electron transfer. Laser Ther 18:137–141

    Google Scholar 

  24. de Almeida P, Lopes-Martins RA, De Marchi T, Tomazoni SS, Albertini R, Corrêa JC, Rossi RP, Machado GP, da Silva DP, Bjordal JM, Leal Junior EC (2012) Red (660 nm) and infrared (830 nm) low-level laser therapy in skeletal muscle fatigue in humans: what is better? Lasers Med Sci 27:453–458

    PubMed  Google Scholar 

  25. Leal Junior EC, Lopes-Martins RA, Dalan F, Ferrari M, Sbabo FM, Generosi RA, Baroni BM, Penna SC, Iversen VV, Bjordal JM (2008) Effect of 655-nm low-level laser therapy on exercise-induced skeletal muscle fatigue in humans. Photomed Laser Surg 26:419–424

    PubMed  Google Scholar 

  26. Leal Junior EC, Lopes-Martins RA, Baroni BM, De Marchi T, Taufer D, Manfro DS, Rech M, Danna V, Grosselli D, Generosi RA, Marcos RL, Ramos L, Bjordal JM (2009) Effect of 830 nm low-level laser therapy applied before high-intensity exercises on skeletal muscle recovery in athletes. Lasers Med Sci 24:857–863

    PubMed  Google Scholar 

  27. dos Reis MC, de Andrade EA, Borges AC, de Souza DQ, Lima FP, Nicolau RA, Andrade AO, Lima MO (2015) Immediate effects of low-intensity laser (808 nm) on fatigue and strength of spastic muscle. Lasers Med Sci 30:1089–1096

    PubMed  Google Scholar 

  28. Antonialli FC, De Marchi T, Tomazoni SS, Vanin AA, dos Santos GV, de Paiva PR, Pinto HD, Miranda EF, de Tarso Camillo de Carvalho P, Leal-Junior EC (2014) Phototherapy in skeletal muscle performance and recovery after exercise: effect of combination of super pulsed laser and light-emitting diodes. Lasers Med Sci 29:1967–1976

    PubMed  Google Scholar 

  29. Grandinétti Vdos S, Miranda EF, Johnson DS, de Paiva PR, Tomazoni SS, Vanin AA, Albuquerque-Pontes GM, Frigo L, Marcos RL, de Carvalho PT, Leal-Junior EC (2015) The thermal impact of phototherapy with concurrent super-pulsed lasers and red and infrared LEDs on human skin. Lasers Med Sci 30:1575–1581

    PubMed  Google Scholar 

  30. American Thoracic Society. ATS. Statement (2002) Guidelines for the six-minute walking test. Committee on Proficiency Standards for Clinical Pulmonary Function Laboratories. Am J Respir Crit Care Med 166:111–117

    Google Scholar 

  31. Podsiadlo D, Richardson S (1991) The timed “Up & Go”: a test of basic functional mobility for frail elderly persons. J Am Geriatr Soc 39:142–148

    CAS  PubMed  PubMed Central  Google Scholar 

  32. Boyne P, Dunning K, Carl D, Gerson M, Khoury J, Rockwell B, Keeton G, Westover J, Williams A, McCarthy M, Kissela B (2016) High-intensity interval training and moderate-intensity continuous training in ambulatory chronic stroke: feasibility study. Phys Ther 96:1533–1544

    PubMed  PubMed Central  Google Scholar 

  33. Soares MR, Pereira CAC (2011) Six-minute walk test: reference values for healthy adults in Brazil. J Bras Pneumol 37:576–583

    Google Scholar 

  34. Hunnicutt JL, Gregory CM (2017) Skeletal muscle changes following stroke: a systematic review and comparison to healthy individuals. Top Stroke Rehabil 24:463–471

    PubMed  PubMed Central  Google Scholar 

  35. Madhavan S, Lim H, Sivaramakrishnan A, Iyer P (2019) Effects of high intensity speed-based treadmill training on ambulatory function in people with chronic stroke: a preliminary study with long-term follow-up. Sci Rep 1:1985

    Google Scholar 

  36. Ihsan FR (2005) Low-level laser therapy accelerates collateral circulation and enhances microcirculation. Photomed Laser Surg 23:289–294

    CAS  PubMed  Google Scholar 

  37. Miranda EF, Tomazoni SS, de Paiva PRV, Pinto HD, Smith D, Santos LA, de Tarso Camillo de Carvalho P, Leal-Junior ECP (2018) When is the best moment to apply photobiomodulation therapy (PBMT) when associated to a treadmill endurance-training program? A randomized, triple-blinded, placebo-controlled clinical trial. Lasers Med Sci 33:719–727

    PubMed  Google Scholar 

  38. Pinto HD, Vanin AA, Miranda EF, Pinto HD, Vanin AA, Miranda EF, Tomazoni SS, Johnson DS, Albuquerque-Pontes GM, Aleixo IO Jr, Grandinetti VD, Casalechi HL, de Carvalho PT, Leal-Junior EC (2016) Photobiomodulation therapy improves performance and accelerates recovery of high-level rugby players in field test: a randomized, crossover, double-blind, placebo-controlled clinical study. J Strength Cond Res 30:3329–3338

    PubMed  Google Scholar 

  39. Langella LG, Casalechi HL, Tomazoni SS, Johnson DS, Albertini R, Pallotta RC, Marcos RL, de Carvalho PTC, Leal-Junior ECP (2018) Photobiomodulation therapy (PBMT) on acute pain and inflammation in patients who underwent total hip arthroplasty—a randomized, triple-blind, placebo-controlled clinical trial. Lasers Med Sci 33:1933–1940

    PubMed  Google Scholar 

  40. Miranda EF, de Oliveira LV, Antonialli FC, Vanin AA, de Carvalho PT, Leal-Junior EC (2015) Phototherapy with combination of super-pulsed laser and light-emitting diodes is beneficial in improvement of muscular performance (strength and muscular endurance), dyspnea, and fatigue sensation in patients with chronic obstructive pulmonary disease. Lasers Med Sci 30:437–443

    PubMed  Google Scholar 

  41. Leal-Junior EC, Vanin AA, Miranda EF, de Carvalho PT, Dal Corso S, Bjordal JM (2015) Effect of phototherapy (low-level laser therapy and light-emitting diode therapy) on exercise performance and markers of exercise recovery: a systematic review with meta-analysis. Lasers Med Sci 30:925–939

    PubMed  Google Scholar 

  42. Vanin AA, Verhagen E, Barboza SD, Costa LOP, Leal-Junior ECP (2018) Photobiomodulation therapy for the improvement of muscular performance and reduction of muscular fatigue associated with exercise in healthy people: a systematic review and meta-analysis. Lasers Med Sci 33:181–214

    PubMed  Google Scholar 

  43. das Neves MF, Dos Reis MC, de Andrade EA, Lima FP, Nicolau RA, Arisawa EÂ, Andrade AO, Lima MO (2016) Effects of low-level laser therapy (LLLT 808 nm) on lower limb spastic muscle activity in chronic stroke patients. Lasers Med Sci 31:1293–1300

    PubMed  Google Scholar 

  44. Miranda EF, Vanin AA, Tomazoni SS, Grandinetti Vdos S, de Paiva PR, dos Machado C S, Monteiro KK, Casalechi HL, de Tarso P, de Carvalho C, Leal-Junior EC (2016) Using pre-exercise photobiomodulation therapy combining super-pulsed lasers and light-emitting diodes to improve performance in progressive cardiopulmonary exercise tests. J Athl Train 51:129–135

    PubMed  PubMed Central  Google Scholar 

Download references

Author information

Affiliations

Authors

Corresponding author

Correspondence to Arislander Jonathan Lopes Dumont.

Ethics declarations

Compliance with ethical standards

A randomized, placebo-controlled, triple-blind, and crossover clinical trial was conducted in accordance with the Declaration of Helsinki and the guidelines for research involving human subjects. This study received approval from the Human Research Ethics Committee and was registered at the clinicaltrials.gov. All volunteers received clarifications regarding the objectives and procedures and signed a statement of informed consent of agreement.

Conflict of interest

Professor Ernesto Cesar Pinto Leal-Junior receives research support from Multi Radiance Medical (Solon - OH, USA), a laser device manufacturer. The remaining authors declare that they have no conflict of interests.

Additional information

Publisher’s note

Springer Nature remains neutral with regard to jurisdictional claims in published maps and institutional affiliations.

Rights and permissions

Reprints and Permissions

About this article

Verify currency and authenticity via CrossMark

Cite this article

Casalechi, H.L., Dumont, A.J.L., Ferreira, L.A.B. et al. Acute effects of photobiomodulation therapy and magnetic field on functional mobility in stroke survivors: a randomized, sham-controlled, triple-blind, crossover, clinical trial. Lasers Med Sci 35, 1253–1262 (2020). https://doi.org/10.1007/s10103-019-02898-y

Download citation

  • Received:

  • Accepted:

  • Published:

  • Issue Date:

  • DOI: https://doi.org/10.1007/s10103-019-02898-y

Keywords

  • Photobiomodulation (PBM)
  • Low-level laser therapy
  • Static magnetic field
  • Stroke
  • Physical therapy