Skip to main content

Neuroprotective effect of lignans extracted from Eucommia ulmoides Oliv. on glaucoma-related neurodegeneration

Abstract

Glaucoma is a progressive neurodegenerative disease, characterized by retinal ganglion cells (RGCs) and axon degeneration. The development of neuroprotective drug is required for improving the efficiency of glaucoma treatment. Eucommia ulmoides Oliv. has been used as a source of traditional medicine and as a beneficial health food. Lignans is one of the main bioactive components of Eucommia ulmoides. Here, we show that lignans protects RGCs against oxidative stress-induced injury in vitro. Moreover, lignans exerts neuroprotective effect on glaucoma-associated optic neuropathy in glaucomatous rats. Lignans treatment could improve oxidative stress response in RGCs and retinas of glaucomatous rats. Lignans plays an anti-oxidative stress role via the activation of AMPK signaling. This study provides evidence that lignans possesses protective effect on glaucoma-associated optic neuropathy. Lignans might be an alternative for the prevention and treatment of glaucomatous neurodegeneration.

This is a preview of subscription content, access via your institution.

Fig. 1
Fig. 2
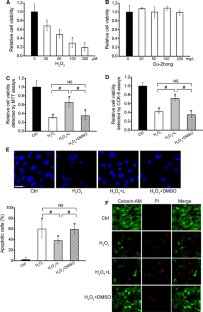
Fig. 3
Fig. 4

References

  1. Almasieh M, Wilson AM, Morquette B, Vargas JLC, Di Polo A (2012) The molecular basis of retinal ganglion cell death in glaucoma. Prog Retin Eye Res 31:152–181

    CAS  Article  PubMed  Google Scholar 

  2. Qu J, Wang D, Grosskreutz CL (2010) Mechanisms of retinal ganglion cell injury and defense in glaucoma. Exp Eye Res 91:48–53

    CAS  Article  PubMed  PubMed Central  Google Scholar 

  3. Chan K (2003) Some aspects of toxic contaminants in herbal medicines. Chemosphere 52:1361–1371

    CAS  Article  PubMed  Google Scholar 

  4. Zhang A, Sun H, Wang P, Han Y, Wang X (2012) Future perspectives of personalized medicine in traditional Chinese medicine: a systems biology approach. Complement Ther Med 20:93–99

    Article  PubMed  Google Scholar 

  5. Yen G-C, Hsieh C-L (2002) Inhibitory effects of Du-zhong (Eucommia ulmoides Oliv.) against low-density lipoprotein oxidative modification. Food Chem 77:449–456

    CAS  Article  Google Scholar 

  6. Lee M-K, Kim M-J, Cho S-Y, Park SA, Park K-K, Jung UJ, Park H-M, Choi M-S (2005) Hypoglycemic effect of Du-zhong (Eucommia ulmoides Oliv.) leaves in streptozotocin-induced diabetic rats. Diabetes Res Clin Pr 67:22–28

    Article  Google Scholar 

  7. Hung M-Y, Fu TY-C, Shih P-H, Lee C-P, Yen G-C (2006) Du-Zhong (Eucommia ulmoides Oliv.) leaves inhibits CCl4-induced hepatic damage in rats. Food Chem Toxicol 44:1424–1431

    CAS  Article  PubMed  Google Scholar 

  8. Kawasaki T, Uezono K, Nakazawa Y (2000) Antihypertensive mechanism of food for specified health use:“Eucommia leaf glycoside” and its clinical application. J Health Sci 22:29–36

    Google Scholar 

  9. Nakazawa Y (1997) Effect of Eucommia leaf (Eucommia ulmoides Oliver leaf; Du-Zhong yge) extract on blood pressure (I). J Nat Med 51:392–398

    Google Scholar 

  10. He X, Wang J, Li M, Hao D, Yang Y, Zhang C, He R, Tao R (2014) Eucommia ulmoides Oliv.: ethnopharmacology, phytochemistry and pharmacology of an important traditional Chinese medicine. J Ethnopharmacol 151:78–92

    Article  PubMed  Google Scholar 

  11. Zhang R, Pan YL, Hu SJ, Kong XH, Juan W, Mei QB (2014) Effects of total lignans from Eucommia ulmoides barks prevent bone loss in vivo and in vitro. J Ethnopharmacol 155:104–112

    CAS  Article  PubMed  Google Scholar 

  12. Rojas B, Gallego BI, Ramirez AI, Salazar JJ, de Hoz R, Valiente-Soriano FJ, Aviles-Trigueros M, Villegas-Perez MP, Vidal-Sanz M, Trivino A, Ramirez JM (2014) Microglia in mouse retina contralateral to experimental glaucoma exhibit multiple signs of activation in all retinal layers. J Neuroinflammation 11:1742–2094

    Article  Google Scholar 

  13. Salinas-Navarro M, Alarcon-Martinez L, Valiente-Soriano FJ, Ortin-Martinez A, Jimenez-Lopez M, Aviles-Trigueros M, Villegas-Perez MP, de la Villa P, Vidal-Sanz M (2009) Functional and morphological effects of laser-induced ocular hypertension in retinas of adult albino Swiss mice. Mol Vis 15:2578–2598

    CAS  PubMed  PubMed Central  Google Scholar 

  14. Tezel G (2006) Oxidative stress in glaucomatous neurodegeneration: mechanisms and consequences. Prog Retin Eye Res 25:490–513

    CAS  Article  PubMed  PubMed Central  Google Scholar 

  15. Kumar DM, Agarwal N (2007) Oxidative stress in glaucoma: a burden of evidence. J Glaucoma 16:334–343

    Article  PubMed  Google Scholar 

  16. Barnham KJ, Masters CL, Bush AI (2004) Neurodegenerative diseases and oxidative stress. Nat Rev Drug Discov 3:205–214

    CAS  Article  PubMed  Google Scholar 

  17. Yen G-C, Hsieh C-L (1998) Antioxidant activity of extracts from Du-zhong (Eucommia ulmoides) toward various lipid peroxidation models in vitro. J Agr Food Chem 46:3952–3957

    CAS  Article  Google Scholar 

  18. Hsieh C-L, Yen G-C (2000) Antioxidant actions of du-zhong (Eucommia ulmoides Oliv.) toward oxidative damage in biomolecules. Life Sci 66:1387–1400

    CAS  Article  PubMed  Google Scholar 

  19. J-a Kim, Wei Y, Sowers JR (2008) Role of mitochondrial dysfunction in insulin resistance. Circ Res 102:401–414

    Article  Google Scholar 

  20. Han Y, Wang Q, Song P, Zhu Y, Zou M-H (2010) Redox regulation of the AMP-activated protein kinase. PLoS One 5(11):e15420

    Article  PubMed  PubMed Central  Google Scholar 

  21. Luo Z, Saha AK, Xiang X, Ruderman NB (2005) AMPK, the metabolic syndrome and cancer. Trends Pharmacol Sci 6:69–76

    Article  Google Scholar 

  22. Steinberg GR, Kemp BE (2009) AMPK in health and disease. Physiol Rev 89:1025–1078

    CAS  Article  PubMed  Google Scholar 

  23. Dyck JR, Lopaschuk GD (2006) AMPK alterations in cardiac physiology and pathology: enemy or ally? J Physiol 574:95–112

    CAS  Article  PubMed  PubMed Central  Google Scholar 

  24. Vingtdeux V, Davies P, Dickson DW, Marambaud P (2011) AMPK is abnormally activated in tangle-and pre-tangle-bearing neurons in Alzheimer’s disease and other tauopathies. Acta Neuropathol 121:337–349

    CAS  Article  PubMed  PubMed Central  Google Scholar 

  25. Ronnett GV, Ramamurthy S, Kleman AM, Landree LE, Aja S (2009) AMPK in the brain: its roles in energy balance and neuroprotection. J Neurochem 109:17–23

    CAS  Article  PubMed  PubMed Central  Google Scholar 

  26. Li J, Zeng Z, Viollet B, Ronnett GV, McCullough LD (2007) Neuroprotective effects of adenosine monophosphate-activated protein kinase inhibition and gene deletion in stroke. Stroke 38:2992–2999

    CAS  Article  PubMed  PubMed Central  Google Scholar 

  27. Motohashi H, Yamamoto M (2004) Nrf2-Keap1 defines a physiologically important stress response mechanism. Trends Mol Med 10:549–557

    CAS  Article  PubMed  Google Scholar 

  28. Paine A, Eiz-Vesper B, Blasczyk R, Immenschuh S (2010) Signaling to heme oxygenase-1 and its anti-inflammatory therapeutic potential. Biochem Pharmacol 80:1895–1903

    CAS  Article  PubMed  Google Scholar 

  29. Calkins MJ, Johnson DA, Townsend JA, Vargas MR, Dowell JA, Williamson TP, Kraft AD, Lee J-M, Li J, Johnson JA (2009) The Nrf2/ARE pathway as a potential therapeutic target in neurodegenerative disease. Antioxid Redox Sign 11:497–508

    CAS  Article  Google Scholar 

  30. Ramsey CP, Glass CA, Montgomery MB, Lindl KA, Ritson GP, Chia LA, Hamilton RL, Chu CT, Jordan-Sciutto KL (2007) Expression of Nrf2 in neurodegenerative diseases. J Neuropatho Exp Neur 66:75–85

    CAS  Article  Google Scholar 

  31. de Vries HE, Witte M, Hondius D, Rozemuller AJ, Drukarch B, Hoozemans J, van Horssen J (2008) Nrf2-induced antioxidant protection: a promising target to counteract ROS-mediated damage in neurodegenerative disease? Free Radical Biol Med 45:1375–1383

    Article  Google Scholar 

Download references

Acknowledgments

This work was generously supported by the grants from talent introduction funding (to C.P.L.), the National Natural Science Foundation of China (Grant No. 81200131 to B.L.), and the Guiding project of Shanghai Science and Technology Commission (Grant No. 14411971000 to B.L.).

Author information

Affiliations

Authors

Corresponding author

Correspondence to Chao-Peng Li.

Ethics declarations

Conflict of interest

The authors declare that they have no conflict of interest.

Additional information

C.-P. Li, G.-Z. Qiu and B. Liu contribute equally to this paper.

Rights and permissions

Reprints and Permissions

About this article

Verify currency and authenticity via CrossMark

Cite this article

Li, CP., Qiu, GZ., Liu, B. et al. Neuroprotective effect of lignans extracted from Eucommia ulmoides Oliv. on glaucoma-related neurodegeneration. Neurol Sci 37, 755–762 (2016). https://doi.org/10.1007/s10072-016-2491-3

Download citation

  • Received:

  • Accepted:

  • Published:

  • Issue Date:

  • DOI: https://doi.org/10.1007/s10072-016-2491-3

Keywords

  • Glaucoma
  • Retinal ganglion cells
  • Lignans
  • AMPK signaling