Skip to main content

Weighted gene co-expression network analysis identifies RHOH and TRAF1 as key candidate genes for psoriatic arthritis

Abstract

Background

Psoriatic arthritis (PsA) is inflammatory arthritis associated with psoriasis, which involves the axial joint and the distal interphalangeal joints. Its clinical features are varied, often resulting in delayed diagnosis and treatment. Improved knowledge about disease mechanisms will catalyze the rapid development of effective targeted therapies for this disease. The perturbations in the gene co-expression network may not be detected by the differential expression analysis of the microarray. This study aims to identify key modules and hub genes in psoriatic arthritis–applied WGCNA (weighted gene co-expression network analysis) on a microarray.

Methods

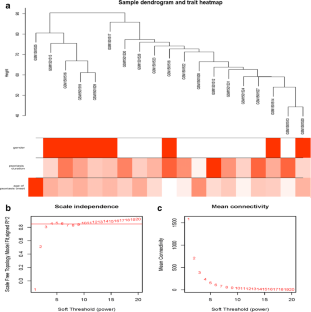
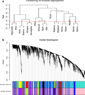
This study downloaded the array data of GSE61281 from the gene expression overview (GEO) database, which includes 20 psoriatic arthritis samples and 12 healthy controls. The analysis was performed with the WGCNA package. Gene ontology (GO) annotation and the Kyoto Encyclopedia of Genes and Genomes (KEGG) pathway enrichment analyses were performed on these key modules. Candidate hub genes were identified using GS and MM measures, Cytoscape, and the online database STRING.

Results

A total of 10 co-expression modules were constructed. The lightcyan module was identified as the key module. GO and KEGG pathway analyses were mainly enriched in dephosphorylation, regulation of small GTPase-mediated signal transduction, Ras signaling pathway, MAPK signaling pathway, and vascular smooth muscle contraction. Two hub genes, RHOH/TRAF1, were selected.

Conclusions

This finding may indicate that RHOH/TRAF1 play a critical role in the pathogenesis of PsA. This is one of the first studies in PsA using WGCNA, which may provide a new research direction for further understanding of the molecular mechanism and clinical application of PsA.

Key points
The WGCNA method was applied to the expression profile microarray of psoriatic arthritis and the co-expression module was constructed.
Identify the key modules by combining the onset time of psoriasis in patients with psoriatic arthritis.
Three screening methods are used to identify and verify hub genes of key modules.

This is a preview of subscription content, access via your institution.

Fig. 1
Fig. 2
Fig. 3
Fig. 4
Fig. 5
Fig. 6
Fig. 7

References

  1. Veale DJ, Fearon U (2018) The pathogenesis of psoriatic arthritis. Lancet 391(10136):2273–2284

    CAS  Article  Google Scholar 

  2. Mahmood F, Coates LC, Helliwell PS (2018) Current concepts and unmet needs in psoriatic arthritis. Clin Rheumatol 37(2):297–305

    Article  Google Scholar 

  3. Langfelder P, Horvath S (2008) WGCNA: an R package for weighted correlation network analysis. BMC Bioinformatics 9:559

    Article  Google Scholar 

  4. Presson AP, Sobel EM, Papp JC, Suarez CJ, Whistler T, Rajeevan MS, Vernon SD, Horvath S (2008) Integrated weighted gene co-expression network analysis with an application to chronic fatigue syndrome. BMC Syst Biol 2:95

    Article  Google Scholar 

  5. Hu S, Zhou M, Jiang J, Wang J, Elashoff D, Gorr S, Michie SA, Spijkervet FKL, Bootsma H, Kallenberg CGM, Vissink A, Horvath S, Wong DT (2009) Systems biology analysis of Sjögren’s syndrome and mucosa-associated lymphoid tissue lymphoma in parotid glands. Arthritis Rheum 60(1):81–92

    CAS  Article  Google Scholar 

  6. Huan T, Zhang B, Wang Z, Joehanes R, Zhu J, Johnson AD, Ying S, Munson PJ, Raghavachari N, Wang R, Liu P, Courchesne P, Hwang SJ, Assimes TL, McPherson R, Samani NJ, Schunkert H, Coronary ARteryDIsease Genome wide Replication and Meta-analysis (CARDIoGRAM) Consortium, International Consortium for Blood Pressure GWAS (ICBP), Meng Q, Suver C, O’Donnell CJ, Derry J, Yang X, Levy D (2013) A systems biology framework identifies molecular underpinnings of coronary heart disease. Arterioscler Thromb Vasc Biol 33(6):1427–1434

    CAS  Article  Google Scholar 

  7. Mirza AH, Berthelsen CH, Seemann SE et al (2015) Transcriptomic landscape of lncRNAs in inflammatory bowel disease. Genome Med 7(1):39

    Article  Google Scholar 

  8. Gentleman RC, Carey VJ, Bates DM, Bolstad B, Dettling M, Dudoit S, Ellis B, Gautier L, Ge Y, Gentry J, Hornik K, Hothorn T, Huber W, Iacus S, Irizarry R, Leisch F, Li C, Maechler M, Rossini AJ, Sawitzki G, Smith C, Smyth G, Tierney L, Yang JYH, Zhang J (2004) Bioconductor: open software development for computational biology and bioinformatics. Genome Biol 5(10):R80

    Article  Google Scholar 

  9. Pollock RA, Abji F, Liang K, Chandran V, Pellett FJ, Virtanen C, Gladman DD (2015) Gene expression differences between psoriasis patients with and without inflammatory arthritis. J Invest Dermatol 135(2):620–623

    CAS  Article  Google Scholar 

  10. Zhang B, Horvath S (2005) A general framework for weighted gene co-expression network analysis. Stat Appl Genet Mol Biol 4(1). https://doi.org/10.2202/1544-6115.1128

  11. Huang DW, Sherman BT, Lempicki RA (2009) Bioinformatics enrichment tools: paths toward the comprehensive functional analysis of large gene lists. Nucleic Acids Res 37(1):1–13

    Article  Google Scholar 

  12. Huang d W, Sherman BT, Lempicki RA (2009) Systematic and integrative analysis of large gene lists using DAVID bioinformatics resources. Nat Protoc 4(1):44–57

    CAS  Article  Google Scholar 

  13. Wu J, Mao X, Cai T, Luo J, Wei L (2006) KOBAS server: a web-based platform for automated annotation and pathway identification. Nucleic Acids Res 34(Web Server issue):W720–W724

    CAS  Article  Google Scholar 

  14. Fuller TF, Ghazalpour A, Aten JE, Drake TA, Lusis AJ, Horvath S (2007) Weighted gene coexpression network analysis strategies applied to mouse weight. Mamm Genome 18(6-7):463–472

    Article  Google Scholar 

  15. Ritchlin CT, Colbert RA, Gladman DD (2017) Psoriatic Arthritis. N Engl J Med 376(10):957–970

    Article  Google Scholar 

  16. Tamehiro N, Nishida K, Sugita Y, Hayakawa K, Oda H, Nitta T, Nakano M, Nishioka A, Yanobu-Takanashi R, Goto M, Okamura T, Adachi R, Kondo K, Morita A, Suzuki H (2019) Ras homolog gene family H (RhoH) deficiency induces psoriasis-like chronic dermatitis by promoting TH17 cell polarization. J Allergy Clin Immunol 143(5):1878–1891

    CAS  Article  Google Scholar 

  17. Qiao YQ, Shen J, Gu Y, Tong JL, Xu XT, Huang ML, Ran ZH (2013) Gene expression of tumor necrosis factor receptor associated-factor (TRAF)-1 and TRAF-2 in inflammatory bowel disease. J Dig Dis 14(5):244–250

    CAS  Article  Google Scholar 

  18. Edilova MI, Abdul-Sater AA, Watts TH (2018) TRAF1 signaling in human health and disease. Front Immunol 9:2969

    CAS  Article  Google Scholar 

  19. Pers YM, Le Blay P, Ludwig C et al (2017) Association of TRAF1-C5 with risk of uveitis in juvenile idiopathic arthritis. Joint Bone Spine 84(3):305–308

    CAS  Article  Google Scholar 

  20. Zervou MI, Sidiropoulos P, Petraki E, Vazgiourakis V, Krasoudaki E, Raptopoulou A, Kritikos H, Choustoulaki E, Boumpas DT, Goulielmos GN (2008) Association of a TRAF1 and a STAT4 gene polymorphism with increased risk for rheumatoid arthritis in a genetically homogeneous population. Hum Immunol 69(9):567–571

    CAS  Article  Google Scholar 

  21. Li X, Yang Y, Ashwell JD (2002) TNF-RII and c-IAP1 mediate ubiquitination and degradation of TRAF2. Nature 416(6878):345–347

    Article  Google Scholar 

Download references

Funding

This work was supported by the National Natural Science Foundation of China (81572199) and the Tianjin Application Foundation and Cutting Edge Technology Research Project (15JCYBYC50600).

Author information

Affiliations

Authors

Corresponding author

Correspondence to Qun Xia.

Ethics declarations

Ethical approval

This article does not contain any studies with human participants or animals performed by any of the authors.

Disclosures

None.

Additional information

Publisher’s note

Springer Nature remains neutral with regard to jurisdictional claims in published maps and institutional affiliations.

Rights and permissions

Reprints and Permissions

About this article

Verify currency and authenticity via CrossMark

Cite this article

He, J., Tang, J., Feng, Q. et al. Weighted gene co-expression network analysis identifies RHOH and TRAF1 as key candidate genes for psoriatic arthritis. Clin Rheumatol 40, 1381–1391 (2021). https://doi.org/10.1007/s10067-020-05395-8

Download citation

  • Received:

  • Revised:

  • Accepted:

  • Published:

  • Issue Date:

  • DOI: https://doi.org/10.1007/s10067-020-05395-8

Keywords

  • Computational Biology
  • Gene expression
  • Psoriatic arthritis
  • WGCNA