Skip to main content

Green synthesis of copper oxide nanoparticles using sinapic acid: an underpinning step towards antiangiogenic therapy for breast cancer

Abstract

Synthesis of copper oxide nanoparticles without any chemical reductant is always a challenging methodology for biological studies. In this study, sinapic acid, a phytochemical, is used for the synthesis of stable copper oxide nanoparticles. The as-synthesized nanoparticles were characterized thoroughly using UV–Visible, IR spectroscopy, Transmission Electron Microscopy (TEM) and X-ray photoelectron spectroscopy (XPS). Nanoparticles collected during different time intervals of synthesis (60,120 and 180 min) were subjected for analysis, where the occurrence of copper oxide nanoparticles with substantial morphology was seen at 180 min. Further, nanoparticles synthesized at 120 and 180 min were studied for their potential biological applications. These copper oxide nanoparticles evinced potential cytotoxic effects on breast cancer cells, MCF7 and MDA-MB231. Supplementarily, it also exhibited anti-angiogenic effect on endothelial cells (EA.hy926), thus confirming its potential to inhibit angiogenesis in cancer.

Graphic abstract

This is a preview of subscription content, access via your institution.

Fig. 1
Fig. 2
Fig. 3
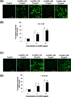
Fig. 4
Fig. 5
Fig. 6
Fig. 7
Fig. 8
Fig. 9

References

  1. Ben Aissa MA, Tremblay B, Andrieux-Ledier A, Maisonhaute E, Raouafi N, Courty A (2015) Copper nanoparticles of well-controlled size and shape: a new advance in synthesis and self-organization. Nanoscale 7(7):3189–3195

    CAS  PubMed  Article  Google Scholar 

  2. Alzahrani E, Ahmed RA (2016) synthesis of copper nanoparticles with various sizes and shapes: application as a superior non-enzymatic sensor and antibacterial agent. In J Electrochem Sci 11(6):4712–4723

    CAS  Article  Google Scholar 

  3. Mott D, Galkowski J, Wang L, Luo J, Zhong CJ (2007) Synthesis of size-controlled and shaped copper nanoparticles. Langmuir 23(10):5740–5745

    CAS  PubMed  Article  Google Scholar 

  4. Pan K, Ming H, Yu H, Liu Y, Kang Z, Zhang H, Lee ST (2011) Different copper oxide nanostructures: Synthesis, characterization, and application for C-N cross-coupling catalysis. Crys Res Technol 46:1167–1174

    CAS  Article  Google Scholar 

  5. Biswas A, Bayer IS, Biris AS, Wang T, Dervishi E, Faupel F (2012) Advances in top-down and bottom-up surface nanofabrication: techniques, applications & future prospects. Adv Coll Interface Sci 170(1–2):2–27

    CAS  Article  Google Scholar 

  6. Dang TM, Le TT, Fribourg-Blanc E, Dang MC (2011) The influence of solvents and surfactants on the preparation of copper nanoparticles by a chemical reduction method. Adv Nat Sci Nanosci Nanotechnol 2(2):025004

    Article  CAS  Google Scholar 

  7. Saikova SV, Vorob’ev SA, Nikolaeva RB, Mikhlin YL (2010) Conditions for the formation of copper nanoparticles by reduction of copper (II) ions with hydrazine hydrate solutions. Russ J Gen Chem 80(6):1122–1127

    CAS  Article  Google Scholar 

  8. Jin-Cheng Yu, Zhao Fu-Gang, Shao Wei, Geb Cong-Wu, Li Wei-Shi (2015) Shape-controllable and versatile synthesis of copper nanocrystals with amino acids as capping agents. Nanoscale 7:8811–8818

    Article  CAS  Google Scholar 

  9. Zhongying W, Von Annette Dem B, Kabadi KP, Agnes B, Robert HK (2013) Biological and environmental transformations of copper-based nanomaterials. ACS Nano 7(10):8715–8727

    Article  CAS  Google Scholar 

  10. Jordan AJ, Lalic G, Sadighi JP (2016) coinage metal hydrides: synthesis, characterization, and reactivity. Chem Rev 116(15):8318–8372

    CAS  PubMed  Article  Google Scholar 

  11. Hokita Y, Kanzaki M, Sugiyama T, Arakawa R, Kawasaki H (2015) High-Concentration Synthesis of Sub-10-nm Copper Nanoparticles for Application to Conductive Nanoinks. ACS Appl Mater Interfaces 7:19382–19389

    CAS  PubMed  Article  Google Scholar 

  12. Zhou M, Tian M, Li C (2016) Copper-based nanomaterials for cancer imaging and therapy. Bioconjug Chem 5:1188–1199

    Article  CAS  Google Scholar 

  13. Sabbaghan M, Beheshtian J, Liarjdame RN (2015) Preparation of Cu2O nanostructures by changing reducing agent and their optical properties. Mater Lett 153:1–4

    CAS  Article  Google Scholar 

  14. Gawande MB, Goswami A, Felpin FX, Asefa T, Huang X, Silva R, Zou X, Zboril R, Varma RS (2016) Cu and Cu-based nanoparticles: synthesis and applications in catalysis. Chem Rev 116:3722–3811

    CAS  PubMed  Article  Google Scholar 

  15. Cioffi N, Torsi L, Ditaranto N, Tantillo G, Ghibelli L, Sabbatini L, Bleve-Zacheo T, D’Alessio M, Zambonin PG, Traversa E (2005) Copper nanoparticle/polymer composites with antifungal and bacteriostatic properties. Chem Mater 17(21):5255–5262

    CAS  Article  Google Scholar 

  16. Solomon EI, Heppner DE, Johnston EM, Ginsbach JW, Cirera J, Qayyum M, Kieber-Emmons MT, Kjaergaard CH, Hadt RG, Tian L (2014) Copper active sites in biology. Chem Rev 114(7):3659–3853

    CAS  PubMed  PubMed Central  Article  Google Scholar 

  17. Ingle AP, Duran N, Rai M (2014) Bioactivity, mechanism of action, and cytotoxicity of copper-based nanoparticles: a review. Appl Microbiol Biotechnol 98(3):1001–1009

    CAS  PubMed  Article  Google Scholar 

  18. Jaydeep B, Utpal C, Omprakash S, Prasenjit S, Anjan KD (2006) Interaction of hemoglobin and copper nanoparticles: implications in hemoglobinopathy. Nanomedicine 2(2):191–199

    Google Scholar 

  19. Gonçalves RV, Wojcieszak R, Wender H, Dias SBC, Vono LL, Eberhardt D, Teixeira SR, Rossi LM (2015) Easy access to metallic copper nanoparticles with high activity and stability for CO oxidation. ACS Appl Mater Interfaces 7(15):7987–7994

    PubMed  Article  CAS  Google Scholar 

  20. Mahmoud N, Mohammad S, Mehdi K (2014) Green synthesis of copper nanoparticles using aqueous extract of the leaves of Euphorbia esula L and their catalytic activity for ligand-free Ullmann-coupling reaction and reduction of 4-nitrophenol. RSC Adv 4:47313–47318

    Article  CAS  Google Scholar 

  21. Jing X, Ye W, Qunji X, Xuedong W (2011) Synthesis of highly stable dispersions of nanosized copper particles using l-ascorbic acid. Green Chem 13:900–904

    Article  CAS  Google Scholar 

  22. Chen C (2016) sinapic acid and its derivatives as medicine in oxidative stress-induced diseases and aging. Oxid Med Cell Longev 2016:3571614

    PubMed  Google Scholar 

  23. Zych M, Kaczmarczyk-Sedlak I, Wojnar W, Folwarczna J (2018) The effects of sinapic acid on the development of metabolic disorders induced by estrogen deficiency in rats. Oxid Med Cell Longev 2018:9274246

    PubMed  PubMed Central  Article  CAS  Google Scholar 

  24. Raish M, Ahmad A, Ansari MA, Ahad A, Al-Jenoobi FI, Al-Mohizea AM, Khan A, Ali N (2018) Sinapic acid ameliorates bleomycin-induced lung fibrosis in rats. Biomed Pharmacother 108:224–231

    CAS  PubMed  Article  Google Scholar 

  25. Silambarasan T, Manivannan J, Raja B, Chatterjee S (2016) Prevention of cardiac dysfunction, kidney fibrosis and lipid metabolic alterations in l-NAME hypertensive rats by sinapic acid–Role of HMG-CoA reductase. Eur J Pharmacol 777:113–123

    CAS  PubMed  Article  Google Scholar 

  26. Eroğlu C, Avcı E, Vural H, Kurar E (2018) Anticancer mechanism of Sinapic acid in PC-3 and LNCaP human prostate cancer cell lines. Gene S0378–1119(18):30539

    Google Scholar 

  27. Balaji C, Muthukumaran J, Nalini N (2014) Hemopreventive effect of sinapic acid on 1,2-dimethylhydrazine-induced experimental rat coloncarcinogenesis. Hum Exp Toxicol 33(12):1253–1268

    CAS  PubMed  Article  Google Scholar 

  28. Caporarello N, Lupo G, Olivieri M, Cristaldi M, Cambria MT, Salmeri M, Anfuso CD (2017) Classical VEGF, notch and Ang signalling in cancer angiogenesis, alternative approaches and future directions. Mol Med Rep 16(4):4393–4402

    CAS  PubMed  PubMed Central  Article  Google Scholar 

  29. Carmeliet P (2005) Angiogenesis in life, disease and medicine. Nature 438(7070):932–936

    CAS  PubMed  Article  Google Scholar 

  30. Lupo G, Caporarello N, Olivieri M, Cristaldi M, Motta C, Bramanti V, Avola R, Salmeri M, Nicoletti F, Anfuso CD (2016) Anti-angiogenic therapy in cancer: downsides and new pivots for precision medicine. Front Pharmacol 7:519

    PubMed  Google Scholar 

  31. Rajalakshmi S, Vimalraj S, Saravanan S, Preeth DR, Shairam M, Anuradha D (2018) Synthesis and characterization of silibinin/phenanthroline/neocuproine copper (II) complexes for augmenting bone tissue regeneration: an in vitro analysis. J Biol Inorg Chem 19:1

    Google Scholar 

  32. Barlow AJ, Jones RT, McDonald AJ, Pigram PJ (2018) XPSSurfA: an open collaborative XPS data repository using the CMSShub platform. Surf Interface Anal 50(5):527–540

    CAS  Article  Google Scholar 

  33. Desnoyer AN, Bowes EG, Patrick BO, Love JA (2015) Synthesis of 2-Nickela (II) oxetanes from Nickel (0) and epoxides: structure, reactivity, and a new mechanism of formation. J Am Chem Soc 137(40):12748–12751

    CAS  PubMed  Article  Google Scholar 

  34. Nasrollahzadeh M, Maham M, Sajadi SM (2015) Green synthesis of CuO nanoparticles by aqueous extract of Gundelia tournefortii and evaluation of their catalytic activity for the synthesis of N-monosubstituted ureas and reduction of 4-nitrophenol. J Coll Interface Sci 455:245–253

    CAS  Article  Google Scholar 

  35. Sankar R, Maheswari R, Karthik S, Shivashangari KS, Ravikumar V (2014) Anticancer activity of Ficus religiosa engineered copper oxide nanoparticles. Mater Sci Eng C 44:234–239

    CAS  Article  Google Scholar 

  36. Komori H, Hashizaki R, Osaka I, Hibi T, Katano H, Taira S (2015) Nanoparticle-assisted laser desorption/ionization using sinapic acid-modified iron oxide nanoparticles for mass spectrometry analysis. Analyst 140:8134–8137

    CAS  PubMed  Article  Google Scholar 

  37. Masarudin MJ, Cutts SM, Evison BJ, Phillips DR, Pigram PJ (2015) Factors determining the stability, size distribution, and cellular accumulation of small, monodisperse chitosan nanoparticles as candidate vectors for anticancer drug delivery: application to the passive encapsulation of [14C]-doxorubicin. Nanotechnol Sci Appl 8:67

    CAS  PubMed  PubMed Central  Article  Google Scholar 

  38. Thakur NS, Bhaumik J, Kirar S, Banerjee UC (2017) Development of gold-based phototheranostic nanoagents through a bioinspired route and their applications in photodynamic therapy. ACS Sustain Chem Eng 5(9):7950–7960

    CAS  Article  Google Scholar 

  39. Kozak DS, Sergiienko RA, Shibata E, Iizuka A, Nakamura T (2016) Non-electrolytic synthesis of copper oxide/carbon nanocomposite by surface plasma in super-dehydrated ethanol. Sci Rep 16(6):21178

    Article  CAS  Google Scholar 

  40. Hua Q, Shi F, Chen K, Chang S, Ma Y, Jiang Z, Pan G, Huang W (2011) Cu2 O-Au nanocomposites with novel structures and remarkable chemisorption capacity and photocatalytic activity. Nano Res 4(10):948–962

    CAS  Article  Google Scholar 

  41. Dutta B, Kar E, Bose N, Mukherjee S (2015) Significant enhancement of the electroactive β-phase of PVDF by incorporating hydrothermally synthesized copper oxide nanoparticles. RSC Adv 5(127):105422–105434

    CAS  Article  Google Scholar 

  42. Díaz-Visurraga J, Daza C, Pozo C, Becerra A, Plessing CV, García A (2012) Study on antibacterial alginate-stabilized copper nanoparticles by FT-IR and 2D-IR correlation spectroscopy. Int J Nanomed 7:3597

    Article  CAS  Google Scholar 

  43. Gao D, Zhang J, Zhu J, Qi J, Zhang Z, Sui W, Shi H, Xue D (2010) Vacancy-mediated magnetism in pure copper oxide nanoparticles. Nanoscale Res Lett 5:769–772

    CAS  PubMed  PubMed Central  Article  Google Scholar 

  44. Zhu J, Chen H, Liu H, Yang X, Lu L, Wang X (2004) Needle-shaped nanocrystalline CuO prepared by liquid hydrolysis of Cu (OAc)2. Mater Sci Eng 384(1–2):172–176

    Article  CAS  Google Scholar 

  45. Lin HH, Wang CY, Shih HC, Chen JM, Hsieh CT (2004) Characterizing well-ordered CuO nanofibrils synthesized through gas-solid reactions. J Appl Phys 95(10):5889–5895

    CAS  Article  Google Scholar 

  46. Santini C, Pellei M, Gandin V, Porchia M, Tisato F, Marzano C (2013) Advances in copper complexes as anticancer agents. Chem Rev 114(1):815–862

    PubMed  Article  CAS  Google Scholar 

  47. Mendoza-Diaz G, Garcia-Nieto RM, Gracia-Mora I, Arias-Negrete S, Ruiz-Ramirez L, Cosenza IL, Ireta J, Moreno-Esparza R, Pannell KH, Cervantes-Lee F (1991) Synthesis, characterization and biological activity of some mixed complexes of Cu (II) and Zn (II) with antibiotics of the nalidixic acid family and N-N ligands. J Inorg Biochem 43:640

    Article  Google Scholar 

  48. Teng H, Chen L (2018) Polyphenols and Bioavailability: an update. Crit Rev Food Sci Nutr. https://doi.org/10.1080/10408398.2018.1437023

    PubMed  Article  Google Scholar 

  49. Moses SL, Edwards VM, Brantley E (2016) Cytotoxicity in MCF-7 and MDA-MB-231 breast cancer cells, without harming MCF-10A healthy cells. Nanomed Nanotechnol 7:2

    Google Scholar 

  50. Levenson AS, Jordan VC (1997) MCF-7: the first hormone-responsive breast cancer cell line. Cancer Res 57:3071–3078

    CAS  PubMed  Google Scholar 

  51. Meena R, Kumar S, Gaharwar US, Rajamani P (2017) PLGA-CTAB curcumin nanoparticles: fabrication, characterization and molecular basis of anticancer activity in triple negative breast cancer cell lines (MDA-MB-231 cells). Biomed Pharmacother 1(94):944–954

    Article  CAS  Google Scholar 

  52. Kang Y, Siegel PM, Shu W, Drobnjak M, Kakonen SM, Cordón-Cardo C, Guise TA, Massagué J (2003) A multigenic program mediating breast cancer metastasis to bone. Cancer Cell 3:537–549

    CAS  PubMed  PubMed Central  Article  Google Scholar 

  53. Liu H, Zhang Y, Zheng S, Weng Z, Ma J, Li Y, Xie X, Zheng W (2016) Detention of copper by sulfur nanoparticles inhibits the proliferation of A375 malignant melanoma and MCF-7 breast cancer cells. Biochem Biophys Res Commun 477(4):1031–1037

    CAS  PubMed  Article  Google Scholar 

  54. Laha D, Pramanik A, Maity J, Mukherjee A, Pramanik P, Laskar A, Karmakar P (2014) Interplay between autophagy and apoptosis mediated by copper oxide nanoparticles in human breast cancer cells MCF7. Biochim Biophys Acta 1840(1):1–9

    CAS  PubMed  Article  Google Scholar 

  55. Liou GY, Storz P (2010) Reactive oxygen species in cancer. Free Radic Res 44(5):479–496

    CAS  PubMed  Article  Google Scholar 

  56. Wang J, Luo B, Li X, Lu W, Yang J, Hu Y, Huang P, Wen S (2017) Inhibition of cancer growth in vitro and in vivo by a novel ROS-modulating agent with ability to eliminate stem-like cancer cells. Cell Death Dis 8(6):e2887

    CAS  PubMed  PubMed Central  Article  Google Scholar 

  57. Khanna P, Ong C, Bay BH, Baeg GH (2015) Nanotoxicity: an interplay of oxidative stress, inflammation and cell death. Nanomater (Basel) 5(3):1163–1180

    CAS  Article  Google Scholar 

  58. Ahamed M, Akhtar MJ, Alhadlaq HA, Alshamsan A (2016) Copper ferrite nanoparticle-induced cytotoxicity and oxidative stress in human breast cancer MCF-7 cells. Coll Surf B 142:46–54

    CAS  Article  Google Scholar 

  59. Azizi M, Ghourchian H, Yazdian F, Dashtestani F, AlizadehZeinabad H (2017) Cytotoxic effect of albumin coated copper nanoparticle on human breast cancer cells of MDA-MB231. PLoS One 12(11):e0188639

    PubMed  PubMed Central  Article  CAS  Google Scholar 

  60. Mukherjee S (2018) Recent progress toward antiangiogenesis application of nanomedicine in cancer therapy. Future Sci OA 4:FSO318

    CAS  PubMed  PubMed Central  Article  Google Scholar 

  61. Mukherjee S, Nethi SK, Patra CR (2017) Green synthesized gold nanoparticles for future biomedical applications. In particulate technology for delivery of therapeutics. Springer, Singapore, pp 359–393

    Google Scholar 

  62. Setyawati MI, Leong DT (2017) Mesoporous silica nanoparticles as an antitumoral-angiogenesis strategy. ACS Appl Mater Interfaces 9(8):6690–6703

    CAS  PubMed  Article  Google Scholar 

  63. Gurunathan S, Lee KJ, Kalishwaralal K, Sheikpranbabu S, Vaidyanathan R, Eom SH (2009) Antiangiogenic properties of silver nanoparticles. Biomaterials 30(31):6341–6350

    CAS  PubMed  Article  Google Scholar 

  64. Song H, Wang W, Zhao P, Qi Z, Zhao S (2014) Cuprous oxide nanoparticles inhibit angiogenesis via downregulation of VEGFR2 expression. Nanoscale 6(6):3206–3216

    CAS  PubMed  Article  Google Scholar 

  65. Norton KA, Popel AS (2016) Effects of endothelial cell proliferation and migration rates in a computational model of sprouting angiogenesis. Sci Rep 6:36992

    CAS  PubMed  PubMed Central  Article  Google Scholar 

  66. Trickler WJ, Lantz SM, Schrand AM, Robinson BL, Newport GD, Schlager JJ, Paule MG, Slikker W, Biris AS, Hussain SM, Ali SF (2012) Effects of copper nanoparticles on rat cerebral microvessel endothelial cells. Nanomedicine 7(6):835–846

    CAS  PubMed  Article  Google Scholar 

  67. Zheng W, Yang L, Liu Y, Qin X, Zhou Y, Zhou Y (2014) Liu J Mo polyoxometalate nanoparticles inhibit tumor growth and vascular endothelial growth factor induced angiogenesis. Sci Technol Adv Mater 15(3):035010

    PubMed  PubMed Central  Article  Google Scholar 

Download references

Acknowledgements

Dr. S. Rajalakshmi wishes to thank DST-Inspire Faculty (Grant No. DST/INSPIRE/04/2015/001945) program for the research grant. XPS spectra were acquired by Dr. Ken Wong from Advanced Materials and Process Engineering Lab (AMPEL) at University of British Columbia.

Author information

Affiliations

Authors

Corresponding author

Correspondence to Subramaniyam Rajalakshmi.

Ethics declarations

Conflict of interest

There are no conflicts to declare.

Additional information

Publisher's Note

Springer Nature remains neutral with regard to jurisdictional claims in published maps and institutional affiliations.

Electronic supplementary material

Below is the link to the electronic supplementary material.

Supplementary material 1 (DOCX 2409 kb)

Rights and permissions

Reprints and Permissions

About this article

Verify currency and authenticity via CrossMark

Cite this article

Raj Preeth, D., Shairam, M., Suganya, N. et al. Green synthesis of copper oxide nanoparticles using sinapic acid: an underpinning step towards antiangiogenic therapy for breast cancer. J Biol Inorg Chem 24, 633–645 (2019). https://doi.org/10.1007/s00775-019-01676-z

Download citation

  • Received:

  • Accepted:

  • Published:

  • Issue Date:

  • DOI: https://doi.org/10.1007/s00775-019-01676-z

Keywords

  • Angiogenesis
  • Copper oxide nanoparticle
  • MCF7 and MDA-MB231
  • Sinapic acid
  • TEM