Skip to main content

LncRNA LOXL1-AS1 controls osteogenic and adipocytic differentiation of bone marrow mesenchymal stem cells in postmenopausal osteoporosis through regulating the miR-196a-5p/Hmga2 axis

Abstract

Introduction

Exploring molecular mechanisms of human bone marrow mesenchymal stem cells (hBMMSCs) differentiation, a crucial step for bone formation, is a new direction for treating postmenopausal osteoporosis. LncRNAs are involved in lots of biological processes including hBMMSCs differentiation. The present study aimed to explore the effect of LOXL1-AS1 on hBMMSCs differentiation.

Materials and methods

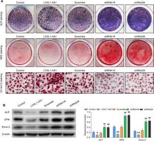
We examined the expression levels of LOXL1-AS1, miR-196a-5p and Hmga2 in peripheral blood from postmenopausal osteoporosis patients by RT-qPCR, and detected their changes during the osteogenic differentiation of hBMMSCs by RT-qPCR. RT-qPCR and western blot measured the level of biomarkers of bone formation and osteogenic differentiation (osteopontin, OPN; Alkaline phosphatase, ALP; Runt-related transcription factor-2, Runx-2). The effects of LOXL1-AS1 on the osteogenic and adipocytic differentiation of hBMMSCs were, respectively, determined by ALP, ARS staining assays and oil red O staining assay.

Results

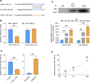
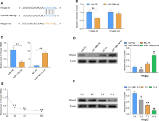
The abnormal high expression of LOXL1-AS1 was found in patients. LOXL1-AS1 expression showed a gradual decrease during the osteogenic differentiation of hBMMSCs. However, LOXL1-AS1 overexpression inhibited the hBMMSCs osteogenic differentiation but promoted adipocytic differentiation. Furthermore, LOXL1-AS1 was identified to be a sponge of miR-196a-5p and Hmga2 as a target gene of miR-196a-5p. Besides, LOXL1-AS1 sponged miR-196a-5p to mediate Hmga2 expression, which played contrary effects on regulating osteogenic and adipocytic differentiation of hBMMSCs. Moreover, LOXL1-AS1/miR-196a-5p/Hmga2 axis regulated hBMMSCs differentiation through controlling C/EBPβ-mediated PPARγ expression.

Conclusion

These findings facilitate understanding the molecular mechanism of hBMMSCs differentiation and bring up a novel sight for postmenopausal osteoporosis therapy.

This is a preview of subscription content, access via your institution.

Fig. 1
Fig. 2
Fig. 3
Fig. 4
Fig. 5
Fig. 6

Data availability

All data generated or analyzed during this study are included in this published article.

References

  1. Khosla S, Hofbauer LC (2017) Osteoporosis treatment: recent developments and ongoing challenges. Lancet Diabetes Endocrinol 5:898–907

    Article  PubMed  PubMed Central  Google Scholar 

  2. Xu J, Lombardi G, Jiao W, Banfi G (2016) Effects of exercise on bone status in female subjects, from young girls to postmenopausal women: an overview of systematic reviews and meta-analyses. Sports Med (Auckl, NZ) 46:1165–1182

    Article  Google Scholar 

  3. Eastell R, O'Neill TW, Hofbauer LC, Langdahl B, Reid IR, Gold DT, Cummings SR (2016) Postmenopausal osteoporosis. Nat Rev Dis Primers 2:16069

    Article  PubMed  Google Scholar 

  4. Wang C, Meng H, Wang X, Zhao C, Peng J, Wang Y (2016) Differentiation of bone marrow mesenchymal stem cells in osteoblasts and adipocytes and its role in treatment of osteoporosis. Med Sci Monit 22:226–233

    Article  CAS  PubMed  PubMed Central  Google Scholar 

  5. Aghebati-Maleki L, Dolati S, Zandi R, Fotouhi A, Ahmadi M, Aghebati A, Nouri M, Kazem Shakouri S, Yousefi M (2019) Prospect of mesenchymal stem cells in therapy of osteoporosis: a review. J Cell Physiol 234:8570–8578

    Article  CAS  PubMed  Google Scholar 

  6. Qi M, Zhang L, Ma Y, Shuai Y, Li L, Luo K, Liu W, Jin Y (2017) Autophagy maintains the function of bone marrow mesenchymal stem cells to prevent estrogen deficiency-induced osteoporosis. Theranostics 7:4498–4516

    Article  CAS  PubMed  PubMed Central  Google Scholar 

  7. Hu L, Yin C, Zhao F, Ali A, Ma J, Qian A (2018) Mesenchymal stem cells: cell fate decision to osteoblast or adipocyte and application in osteoporosis treatment. Int J Mol Sci 19:360

    Article  CAS  PubMed Central  Google Scholar 

  8. Wu Y, Xie L, Wang M, Xiong Q, Guo Y, Liang Y, Li J, Sheng R, Deng P, Wang Y, Zheng R, Jiang Y, Ye L, Chen Q, Zhou X, Lin S, Yuan Q (2018) Mettl3-mediated m(6)A RNA methylation regulates the fate of bone marrow mesenchymal stem cells and osteoporosis. Nat Commun 9:4772

    Article  CAS  PubMed  PubMed Central  Google Scholar 

  9. Kumar MM, Goyal R (2017) LncRNA as a therapeutic target for angiogenesis. Curr Top Med Chem 17:1750–1757

    Article  CAS  PubMed  PubMed Central  Google Scholar 

  10. Peng WX, Koirala P, Mo YY (2017) LncRNA-mediated regulation of cell signaling in cancer. Oncogene 36:5661–5667

    Article  CAS  PubMed  PubMed Central  Google Scholar 

  11. Zhou Q, An Y, Tang Y (2019) Long noncoding RNA-regulator of reprogramming alleviates hypoxia-induced cerebral injury in mice model and human via modulating apoptosis complexes. J Integr Neurosci 18:431–437

    Article  PubMed  Google Scholar 

  12. Pan J, Fang S, Tian H, Zhou C, Zhao X, Tian H, He J, Shen W, Meng X, Jin X, Gong Z (2020) lncRNA JPX/miR-33a-5p/Twist1 axis regulates tumorigenesis and metastasis of lung cancer by activating Wnt/beta-catenin signaling. Mol Cancer 19:9

    Article  CAS  PubMed  PubMed Central  Google Scholar 

  13. Gao GC, Yang DW, Liu W (2020) LncRNA TERC alleviates the progression of osteoporosis by absorbing miRNA-217 to upregulate RUNX2. Eur Rev Med Pharmacol Sci 24:526–534

    PubMed  Google Scholar 

  14. Bai T, Liu Y, Li B (2019) LncRNA LOXL1-AS1/miR-let-7a-5p/EGFR-related pathway regulates the doxorubicin resistance of prostate cancer DU-145 cells. IUBMB Life 71:1537–1551

    Article  CAS  PubMed  Google Scholar 

  15. Long B, Li N, Xu XX, Li XX, Xu XJ, Liu JY, Wu ZH (2018) Long noncoding RNA LOXL1-AS1 regulates prostate cancer cell proliferation and cell cycle progression through miR-541-3p and CCND1. Biochem Biophys Res Commun 505:561–568

    Article  CAS  PubMed  Google Scholar 

  16. Wang H, Li L, Yin L (2018) Silencing LncRNA LOXL1-AS1 attenuates mesenchymal characteristics of glioblastoma via NF-kappaB pathway. Biochem Biophys Res Commun 500:518–524

    Article  CAS  PubMed  Google Scholar 

  17. Chen S, Li W, Guo A (2019) LOXL1-AS1 predicts poor prognosis and promotes cell proliferation, migration, and invasion in osteosarcoma. Biosci Rep 39:4

    Google Scholar 

  18. Xiao X, Ren J, Chen J, Liu Z, Tian Y, Nabar NR, Wang M, Hao L (2018) LOX-related collagen crosslink changes act as an initiator of bone fragility in a ZDF rats model. Biochem Biophys Res Commun 495:821–827

    Article  CAS  PubMed  Google Scholar 

  19. Dong HT, Liu Q, Zhao T, Yao F, Xu Y, Chen B, Wu Y, Zheng X, Jin F, Li J, Xing P (2019) Long non-coding RNA LOXL1-AS1 drives breast cancer invasion and metastasis by antagonizing miR-708-5p expression and activity. Mol Ther Nucl Acids 19:696–705

    Article  CAS  Google Scholar 

  20. Styrkarsdottir U, Stefansson OA, Gunnarsdottir K, Thorleifsson G, Lund SH et al (2019) GWAS of bone size yields twelve loci that also affect height, BMD, osteoarthritis or fractures. Nat Commun 10:2054

    Article  CAS  PubMed  PubMed Central  Google Scholar 

  21. Xi Y, Shen W, Ma L, Zhao M, Zheng J, Bu S, Hino S, Nakao M (2016) HMGA2 promotes adipogenesis by activating C/EBPβ-mediated expression of PPARγ. Biochem Biophys Res Commun 472:617–623

    Article  CAS  PubMed  Google Scholar 

  22. Xu C, Wang J, Zhu T, Shen Y, Tang X, Fang L, Xu Y (2016) Cross-talking between PPAR and WNT signaling and its regulation in mesenchymal stem cell differentiation. Curr Stem Cell Res Ther 11:247–254

    Article  CAS  PubMed  Google Scholar 

  23. Hauser MA, Aboobakar IF, Liu Y, Miura S, Whigham BT et al (2015) Genetic variants and cellular stressors associated with exfoliation syndrome modulate promoter activity of a lncRNA within the LOXL1 locus. Hum Mol Genet 24:6552–6563

    Article  CAS  PubMed  PubMed Central  Google Scholar 

  24. Wrobel E, Leszczynska J, Brzoska E (2016) The characteristics of human bone-derived cells (HBDCS) during osteogenesis in vitro. Cell Mol Biol Lett 21:26

    Article  CAS  PubMed  PubMed Central  Google Scholar 

  25. Zhu Y, Wang Y, Jia Y, Xu J, Chai Y (2019) Catalpol promotes the osteogenic differentiation of bone marrow mesenchymal stem cells via the Wnt/beta-catenin pathway. Stem Cell Res Ther 10:37

    Article  CAS  PubMed  PubMed Central  Google Scholar 

  26. Zhou Q, Zhu L, Zhang D, Li N, Li Q, Dai P, Mao Y, Li X, Ma J, Huang S (2016) Oxidative stress-related biomarkers in postmenopausal osteoporosis: a systematic review and meta-analyses. Dis Markers 2016:7067984

    Article  CAS  PubMed  PubMed Central  Google Scholar 

  27. Thu HE, Mohamed IN, Hussain Z, Shuid AN (2018) Exploring molecular mechanism of bone-forming capacity of Eurycoma longifolia: evidence of enhanced expression of bone-related biomarkers. J Ayurveda Integr Med 9:272–280

    Article  PubMed  Google Scholar 

  28. Salmena L, Poliseno L, Tay Y, Kats L, Pandolfi PP (2011) A ceRNA hypothesis: the Rosetta Stone of a hidden RNA language? Cell 146:353–358

    Article  CAS  PubMed  PubMed Central  Google Scholar 

  29. Maruyama T, Nishihara K, Umikawa M, Arasaki A, Nakasone T, Nimura F, Matayoshi A, Takei K, Nakachi S, Kariya KI, Yoshimi N (2018) MicroRNA-196a-5p is a potential prognostic marker of delayed lymph node metastasis in early-stage tongue squamous cell carcinoma. Oncol Lett 15:2349–2363

    PubMed  Google Scholar 

  30. Xin H, Wang C, Liu Z (2019) miR-196a-5p promotes metastasis of colorectal cancer via targeting IkappaBalpha. BMC Cancer 19:30

    Article  PubMed  PubMed Central  Google Scholar 

  31. Zhong F, Zhang W, Cao Y, Wen Q, Cao Y, Lou B, Li J, Shi W, Liu Y, Luo R, Chen C (2018) LncRNA NEAT1 promotes colorectal cancer cell proliferation and migration via regulating glial cell-derived neurotrophic factor by sponging miR-196a-5p. Acta Biochim Biophys Sin 50:1190–1199

    Article  CAS  PubMed  Google Scholar 

  32. Morishita A, Zaidi MR, Mitoro A, Sankarasharma D, Szabolcs M, Okada Y, D'Armiento J, Chada K (2013) HMGA2 is a driver of tumor metastasis. Can Res 73:4289–4299

    Article  CAS  Google Scholar 

  33. Zhang S, Mo Q, Wang X (2019) Oncological role of HMGA2 (Review). Int J Oncol 55:775–788

    CAS  PubMed  Google Scholar 

  34. Hammond SM, Sharpless NE (2008) HMGA2, microRNAs, and stem cell aging. Cell 135:1013–1016

    Article  CAS  PubMed  PubMed Central  Google Scholar 

  35. Wei J, Li H, Wang S, Li T, Fan J, Liang X, Li J, Han Q, Zhu L, Fan L, Zhao RC (2014) let-7 enhances osteogenesis and bone formation while repressing adipogenesis of human stromal/mesenchymal stem cells by regulating HMGA2. Stem Cells Dev 23:1452–1463

    Article  CAS  PubMed  PubMed Central  Google Scholar 

  36. Zhang Y, Liu Y, Wu M, Wang H, Wu L, Xu B, Zhou W, Fan X, Shao J, Yang T (2020) MicroRNA-664a-5p promotes osteogenic differentiation of human bone marrow-derived mesenchymal stem cells by directly downregulating HMGA2. Biochem Biophys Res Commun 521:9–14

    Article  CAS  PubMed  Google Scholar 

  37. Farmer SR (2005) (2005) Regulation of PPARgamma activity during adipogenesis. Int J Obes 29:S13–16

    Article  CAS  Google Scholar 

  38. Sun H, Kim JK, Mortensen R, Mutyaba LP, Hankenson KD, Krebsbach PH (2013) Osteoblast-targeted suppression of PPARγ increases osteogenesis through activation of mTOR signaling. Stem Cells (Dayt, Ohio) 31:2183–2192

    Article  CAS  Google Scholar 

  39. Kang S, Bennett CN, Gerin I, Rapp LA, Hankenson KD, Macdougald OA (2007) Wnt signaling stimulates osteoblastogenesis of mesenchymal precursors by suppressing CCAAT/enhancer-binding protein alpha and peroxisome proliferator-activated receptor gamma. J Biol Chem 282:14515–14524

    Article  CAS  PubMed  Google Scholar 

Download references

Funding

None.

Author information

Affiliations

Authors

Contributions

LZ conceived and designed the experiments, HQX analyzed and interpreted the results of the experiments, SLL performed the experiments.

Corresponding author

Correspondence to Ling Zhang.

Ethics declarations

Conflict of interest

The authors state that there are no conflicts of interest to disclose.

Ethical approval

We obtained written informed consent from all participants. Our study obtained the approval from the Ethics Committee of the First Affiliated Hospital, Sun Yat-Sen University.

Additional information

Publisher's Note

Springer Nature remains neutral with regard to jurisdictional claims in published maps and institutional affiliations.

Ling Zhang and Haiqin Xie contributed equally to the work.

Electronic supplementary material

Below is the link to the electronic supplementary material.

774_2020_1123_MOESM1_ESM.tif

Supplementary file1 Supplementary figure 1. Expression of miRNAs interacting with LOXL1-AS1. The expression levels of miR-28-5p, miR-423-5p and miR-143-3p were determined using RT-qPCR in peripheral blood from postmenopausal osteoporosis patients and healthy postmenopausal females (control). *p < 0.01 versus control. (TIF 736 kb)

About this article

Verify currency and authenticity via CrossMark

Cite this article

Zhang, L., Xie, H. & Li, S. LncRNA LOXL1-AS1 controls osteogenic and adipocytic differentiation of bone marrow mesenchymal stem cells in postmenopausal osteoporosis through regulating the miR-196a-5p/Hmga2 axis. J Bone Miner Metab 38, 794–805 (2020). https://doi.org/10.1007/s00774-020-01123-z

Download citation

  • Received:

  • Accepted:

  • Published:

  • Issue Date:

  • DOI: https://doi.org/10.1007/s00774-020-01123-z

Keywords

  • LOXL1-AS1
  • miR-196a-5p
  • Hmga2
  • Bone marrow mesenchymal stem cells
  • Postmenopausal osteoporosis