Skip to main content

Angiopoietin-like 2 upregulation promotes human chondrocyte injury via NF-κB and p38/MAPK signaling pathway

Abstract

Several cellular and molecular processes participate in the pathologic changes of osteoarthritis (OA). However, the core molecular regulators of these processes are unclear, and no effective treatment for OA disease has been developed so far. ANGPTL2 is well known for its tissue remolding and pro-inflammation properties. However, the role of ANGPTL2 in osteoarthritis (OA) still remains unclear. To explore the expression level of ANGPTL2 in human OA cartilage and investigate the function of ANGPTL2 in human chondrocytes injury, qRT-PCR, western blot and immunohistochemistry were employed to investigate the expression of ANGPTL2 between human OA and normal cartilage samples. Next, human primary chondrocytes were treated with IL-1β to mimic OA progress in vitro, and the expression of ANGPTL2 were tested by qRT-PCR and western blot. Furthermore, the effect of ANGPTL2 in the expression of pro-inflammation cytokines (IL-1β, IL-6), proteolytic enzymes (MMP-1, MMP-13) and component of the cartilage matrix (COL2A1 and aggrecan) in human primary chondrocyte were explored by gain-of-function and loss-of-function methods. Finally, the nuclear factor kappa B (NF-κB) and p38/MAPK signaling pathways were also tested by western blot analysis. In this study, firstly, the expression level of ANGPTL2 was elevated both in human OA cartilage samples and IL-1β stimulated human chondrocytes. Secondly, ANGPTL2 upregulation promotes extracellular matrix (ECM) degradation and inflammation mediator production in human chondrocytes. Finally, ANGPTL2 activated the NF-κB and p38/MAPK signaling pathways via integrin α5β1. This study, for the first time, highlights that ANGPTL2 secreted by human chondrocytes plays a negative role in the pathogenesis of osteoarthritis, and it may be a potential therapeutic target in OA.

This is a preview of subscription content, access via your institution.

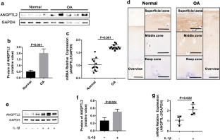
Fig. 1
Fig. 2
Fig. 3
Fig. 4
Fig. 5

Abbreviations

ANGPTL2:

Angiopoietin-like 2

NF-κB:

Nuclear factor kB

MAPK:

Mitogen-activated protein kinase

OA:

Osteoarthritis

MMP:

Matrix metalloproteinase

ECM:

Extracellular matrix

IL:

Interleukin

ITGA5:

Integrin α5

ITGB1:

Integrin β1

References

  1. Robinson WH, Lepus CM, Wang Q, Raghu H, Mao R, Lindstrom TM, Sokolove J (2016) Low-grade inflammation as a key mediator of the pathogenesis of osteoarthritis (in eng). Nat Rev Rheumatol 12:580–592. https://doi.org/10.1038/nrrheum.2016.136

    CAS  Article  PubMed  PubMed Central  Google Scholar 

  2. Loeser RF, Goldring SR, Scanzello CR, Goldring MB (2012) Osteoarthritis: a disease of the joint as an organ (in eng). Arthritis Rheum 64:1697–1707. https://doi.org/10.1002/art.34453

    Article  PubMed  PubMed Central  Google Scholar 

  3. Echtermeyer F, Bertrand J, Dreier R, Meinecke I, Neugebauer K, Fuerst M, Lee YJ, Song YW, Herzog C, Theilmeier G, Pap T (2009) Syndecan-4 regulates ADAMTS-5 activation and cartilage breakdown in osteoarthritis (in eng). Nat Med 15:1072–1076. https://doi.org/10.1038/nm.1998

    CAS  Article  PubMed  Google Scholar 

  4. Karsenty G (2005) An aggrecanase and osteoarthritis (in eng). The New England journal of medicine 353:522–523. https://doi.org/10.1056/NEJMcibr051399

    CAS  Article  PubMed  Google Scholar 

  5. Neuhold LA, Killar L, Zhao W, Sung ML, Warner L, Kulik J, Turner J, Wu W, Billinghurst C, Meijers T, Poole AR, Babij P, DeGennaro LJ (2001) Postnatal expression in hyaline cartilage of constitutively active human collagenase-3 (MMP-13) induces osteoarthritis in mice (in eng). J Clin Investig 107:35–44. https://doi.org/10.1172/jci10564

    CAS  Article  PubMed  Google Scholar 

  6. Zhang M, Mani SB, He Y, Hall AM, Xu L, Li Y, Zurakowski D, Jay GD, Warman ML (2016) Induced superficial chondrocyte death reduces catabolic cartilage damage in murine posttraumatic osteoarthritis (in eng). J Clin Investig 126:2893–2902. https://doi.org/10.1172/jci83676

    Article  PubMed  Google Scholar 

  7. Chen WP, Hu ZN, Jin LB, Wu LD (2017) Licochalcone A Inhibits MMPs and ADAMTSs via the NF-kappaB and Wnt/beta-Catenin Signaling Pathways in Rat Chondrocytes (in eng). Cellular physiology and biochemistry: international journal of experimental cellular physiology, biochemistry, and pharmacology 43:937–944. https://doi.org/10.1159/000481645

    CAS  Article  Google Scholar 

  8. Yuan Y, Tan H, Dai P (2017) Kruppel-Like Factor 2 Regulates Degradation of Type II Collagen by Suppressing the Expression of Matrix Metalloproteinase (MMP)-13 (in eng). Cellular physiology and biochemistry: international journal of experimental cellular physiology, biochemistry, and pharmacology 42:2159–2168. https://doi.org/10.1159/000479991

    CAS  Article  Google Scholar 

  9. Ma CH, Wu CH, Jou IM, Tu YK, Hung CH, Hsieh PL, Tsai KL (2018) PKR activation causes inflammation and MMP-13 secretion in human degenerated articular chondrocytes (in eng). Redox biology 14:72–81. https://doi.org/10.1016/j.redox.2017.08.011

    CAS  Article  PubMed  Google Scholar 

  10. Son YO, Park S, Kwak JS, Won Y, Choi WS, Rhee J, Chun CH, Ryu JH, Kim DK, Choi HS, Chun JS (2017) Estrogen-related receptor gamma causes osteoarthritis by upregulating extracellular matrix-degrading enzymes (in eng). Nature communications 8:2133. https://doi.org/10.1038/s41467-017-01868-8

    CAS  Article  PubMed  PubMed Central  Google Scholar 

  11. Pelletier JP, Martel-Pelletier J, Abramson SB (2001) Osteoarthritis, an inflammatory disease: potential implication for the selection of new therapeutic targets (in eng). Arthritis Rheum 44:1237–1247. https://doi.org/10.1002/1529-0131(200106)44:6%3c1237:AID-ART214%3e3.0.CO;2-F

    CAS  Article  PubMed  Google Scholar 

  12. Clegg DO, Reda DJ, Harris CL, Klein MA, O’Dell JR et al (2006) Glucosamine, chondroitin sulfate, and the two in combination for painful knee osteoarthritis (in eng). The New England journal of medicine 354:795–808. https://doi.org/10.1056/NEJMoa052771

    CAS  Article  PubMed  Google Scholar 

  13. Hunter DJ (2015) Viscosupplementation for Osteoarthritis of the Knee (in eng). The New England journal of medicine 372:2570. https://doi.org/10.1056/NEJMc1505801

    Article  PubMed  Google Scholar 

  14. Bradley JD, Brandt KD, Katz BP, Kalasinski LA, Ryan SI (1991) Comparison of an antiinflammatory dose of ibuprofen, an analgesic dose of ibuprofen, and acetaminophen in the treatment of patients with osteoarthritis of the knee (in eng). The New England journal of medicine 325:87–91. https://doi.org/10.1056/nejm199107113250203

    CAS  Article  PubMed  Google Scholar 

  15. da Costa BR, Reichenbach S, Keller N, Nartey L, Wandel S, Juni P, Trelle S (2016) RETRACTED: effectiveness of non-steroidal anti-inflammatory drugs for the treatment of pain in knee and hip osteoarthritis: a network meta-analysis (in eng). Lancet (London, England) 387:2093–2105. https://doi.org/10.1016/s0140-6736(16)30002-2

    Article  Google Scholar 

  16. Lane NE, Schnitzer TJ, Birbara CA, Mokhtarani M, Shelton DL, Smith MD, Brown MT (2010) Tanezumab for the treatment of pain from osteoarthritis of the knee (in eng). The New England journal of medicine 363:1521–1531. https://doi.org/10.1056/NEJMoa0901510

    CAS  Article  PubMed  Google Scholar 

  17. Puljak L, Marin A, Vrdoljak D, Markotic F, Utrobicic A, Tugwell P (2017) Celecoxib for osteoarthritis (in eng). The Cochrane database of systematic reviews 5:CD009865. https://doi.org/10.1002/14651858.CD009865.pub2

    Article  PubMed  Google Scholar 

  18. Skou ST, Roos EM, Laursen MB, Rathleff MS, Arendt-Nielsen L, Simonsen O, Rasmussen S (2015) A Randomized, Controlled Trial of Total Knee Replacement (in eng). The New England journal of medicine 373:1597–1606. https://doi.org/10.1056/NEJMoa1505467

    CAS  Article  PubMed  Google Scholar 

  19. Loeser RF, Collins JA, Diekman BO (2016) Ageing and the pathogenesis of osteoarthritis (in eng). Nat Rev Rheumatol 12:412–420. https://doi.org/10.1038/nrrheum.2016.65

    CAS  Article  PubMed  PubMed Central  Google Scholar 

  20. Kadomatsu T, Endo M, Miyata K, Oike Y (2014) Diverse roles of ANGPTL2 in physiology and pathophysiology (in eng). Trends in endocrinology and metabolism: TEM 25:245–254. https://doi.org/10.1016/j.tem.2014.03.012

    CAS  Article  PubMed  Google Scholar 

  21. Thorin-Trescases N, Thorin E (2014) Angiopoietin-like-2: a multifaceted protein with physiological and pathophysiological properties (in eng). Expert Rev Mol Med 16:e17. https://doi.org/10.1017/erm.2014.19

    CAS  Article  PubMed  Google Scholar 

  22. Aoi J, Endo M, Kadomatsu T, Miyata K, Nakano M, Horiguchi H, Ogata A, Odagiri H, Yano M, Araki K, Jinnin M, Ito T, Hirakawa S, Ihn H, Oike Y (2011) Angiopoietin-like protein 2 is an important facilitator of inflammatory carcinogenesis and metastasis (in eng). Can Res 71:7502–7512. https://doi.org/10.1158/0008-5472.can-11-1758

    CAS  Article  Google Scholar 

  23. Odagiri H, Kadomatsu T, Endo M, Masuda T, Morioka MS, Fukuhara S, Miyamoto T, Kobayashi E, Miyata K, Aoi J, Horiguchi H, Nishimura N, Terada K, Yakushiji T, Manabe I, Mochizuki N, Mizuta H, Oike Y (2014) The secreted protein ANGPTL2 promotes metastasis of osteosarcoma cells through integrin alpha5beta1, p38 MAPK, and matrix metalloproteinases (in eng). Science Signaling 7:7. https://doi.org/10.1126/scisignal.2004612

    CAS  Article  Google Scholar 

  24. Horio E, Kadomatsu T, Miyata K, Arai Y, Hosokawa K et al (2014) Role of endothelial cell-derived angptl2 in vascular inflammation leading to endothelial dysfunction and atherosclerosis progression (in eng). Arterioscler Thromb Vasc Biol 34:790–800. https://doi.org/10.1161/atvbaha.113.303116

    CAS  Article  PubMed  Google Scholar 

  25. Tabata M, Kadomatsu T, Fukuhara S, Miyata K, Ito Y et al (2009) Angiopoietin-like protein 2 promotes chronic adipose tissue inflammation and obesity-related systemic insulin resistance (in eng). Cell Metab 10:178–188. https://doi.org/10.1016/j.cmet.2009.08.003

    CAS  Article  PubMed  Google Scholar 

  26. Corciulo C, Lendhey M, Wilder T, Schoen H, Cornelissen AS, Chang G, Kennedy OD, Cronstein BN (2017) Endogenous adenosine maintains cartilage homeostasis and exogenous adenosine inhibits osteoarthritis progression (in eng). Nature communications 8:15019. https://doi.org/10.1038/ncomms15019

    Article  PubMed  PubMed Central  Google Scholar 

  27. Jacques C, Bereziat G, Humbert L, Olivier JL, Corvol MT, Masliah J, Berenbaum F (1997) Posttranscriptional effect of insulin-like growth factor-I on interleukin-1beta-induced type II-secreted phospholipase A2 gene expression in rabbit articular chondrocytes (in eng). J Clin Investig 99:1864–1872. https://doi.org/10.1172/jci119353

    CAS  Article  PubMed  Google Scholar 

  28. Meng F, Li Z, Zhang Z, Yang Z, Kang Y, Zhao X, Long D, Hu S, Gu M, He S, Wu P, Chang Z, He A, Liao W (2018) MicroRNA-193b-3p regulates chondrogenesis and chondrocyte metabolism by targeting HDAC3 (in eng). Theranostics 8:2862–2883. https://doi.org/10.7150/thno.23547

    CAS  Article  PubMed  PubMed Central  Google Scholar 

  29. Hirasawa M, Takubo K, Osada H, Miyake S, Toda E, Endo M, Umezawa K, Tsubota K, Oike Y, Ozawa Y (2016) Angiopoietin-like Protein 2 Is a Multistep Regulator of Inflammatory Neovascularization in a Murine Model of Age-related Macular Degeneration (in eng). The Journal of biological chemistry 291:7373–7385. https://doi.org/10.1074/jbc.M115.710186

    CAS  Article  PubMed  PubMed Central  Google Scholar 

  30. Tanoue H, Morinaga J, Yoshizawa T, Yugami M, Itoh H et al (2018) Angiopoietin-like protein 2 promotes chondrogenic differentiation during bone growth as a cartilage matrix factor (in eng). Osteoarthritis and cartilage 26:108–117. https://doi.org/10.1016/j.joca.2017.10.011

    CAS  Article  PubMed  Google Scholar 

  31. Bose S, Li B, He J, Lv H, Liu Y, Lv X, Zhang C, Zhu Y, Ai D (2019) c-Abl regulates YAPY357 phosphorylation to activate endothelial atherogenic responses to disturbed flow (in eng). Nature communications 129:1167–1179. https://doi.org/10.1038/s41467-019-09453-x10.1172/jci122440

    Article  Google Scholar 

  32. Lee SJ, Lee CK, Kang S, Park I, Kim YH, Kim SK, Hong SP, Bae H, He Y, Kubota Y, Koh GY (2018) Angiopoietin-2 exacerbates cardiac hypoxia and inflammation after myocardial infarction (in eng). J Clin Investig 128:5018–5033. https://doi.org/10.1016/j.ccell.2018.11.01610.1172/jci99659

    Article  PubMed  Google Scholar 

  33. Duchet BJ, Hansel CS, Maynard SA, Chow LW, Stevens MM, Sundaram A, Chen C, Khalifeh-Soltani A, Atakilit A, Ren X, Qiu W, Jo H, DeGrado W, Huang X, Sheppard D (2017) Targeting integrin alpha5beta1 ameliorates severe airway hyperresponsiveness in experimental asthma (in eng). ACS Nano 127:365–374. https://doi.org/10.1021/acsnano.6b0597510.1172/jci88555

    Article  Google Scholar 

  34. Goldring MB, Goldring SR (2010) Articular cartilage and subchondral bone in the pathogenesis of osteoarthritis (in eng). Ann N Y Acad Sci 1192:230–237. https://doi.org/10.1111/j.1749-6632.2009.05240.x

    CAS  Article  PubMed  Google Scholar 

  35. Sellam J, Berenbaum F (2010) The role of synovitis in pathophysiology and clinical symptoms of osteoarthritis (in eng). Nat Rev Rheumatol 6:625–635. https://doi.org/10.1038/nrrheum.2010.159

    CAS  Article  PubMed  Google Scholar 

  36. Karsdal MA, Bay-Jensen AC, Lories RJ, Abramson S, Spector T, Pastoureau P, Christiansen C, Attur M, Henriksen K, Goldring SR, Kraus V (2014) The coupling of bone and cartilage turnover in osteoarthritis: opportunities for bone antiresorptives and anabolics as potential treatments? (in eng). Ann Rheum Dis 73:336–348. https://doi.org/10.1136/annrheumdis-2013-204111

    CAS  Article  PubMed  Google Scholar 

  37. Liu-Bryan R, Terkeltaub R (2015) Emerging regulators of the inflammatory process in osteoarthritis (in eng). Nat Rev Rheumatol 11:35–44. https://doi.org/10.1038/nrrheum.2014.162

    CAS  Article  PubMed  Google Scholar 

  38. Felson DT (2006) Clinical practice. Osteoarthritis of the knee (in eng). The New England journal of medicine 354:841–848. https://doi.org/10.1056/NEJMcp051726

    CAS  Article  PubMed  Google Scholar 

  39. Billinghurst RC, Dahlberg L, Ionescu M, Reiner A, Bourne R, Rorabeck C, Mitchell P, Hambor J, Diekmann O, Tschesche H, Chen J, Van Wart H, Poole AR (1997) Enhanced cleavage of type II collagen by collagenases in osteoarthritic articular cartilage (in eng). J Clin Investig 99:1534–1545. https://doi.org/10.1172/jci119316

    CAS  Article  PubMed  Google Scholar 

  40. Lark MW, Bayne EK, Flanagan J, Harper CF, Hoerrner LA, Hutchinson NI, Singer II, Donatelli SA, Weidner JR, Williams HR, Mumford RA, Lohmander LS (1997) Aggrecan degradation in human cartilage. Evidence for both matrix metalloproteinase and aggrecanase activity in normal, osteoarthritic, and rheumatoid joints (in eng). J Clin Investig 100:93–106. https://doi.org/10.1172/jci119526

    CAS  Article  PubMed  Google Scholar 

  41. de Lange-Brokaar BJ, Ioan-Facsinay A, van Osch GJ, Zuurmond AM, Schoones J, Toes RE, Huizinga TW, Kloppenburg M (2012) Synovial inflammation, immune cells and their cytokines in osteoarthritis: a review (in eng). Osteoarthritis and cartilage 20:1484–1499. https://doi.org/10.1016/j.joca.2012.08.027

    Article  PubMed  Google Scholar 

  42. Chen LF, Greene WC (2004) Shaping the nuclear action of NF-kappaB (in eng). Nat Rev Mol Cell Biol 5:392–401. https://doi.org/10.1038/nrm1368

    CAS  Article  PubMed  Google Scholar 

  43. Kobayashi H, Chang SH, Mori D, Itoh S, Hirata M, Hosaka Y, Taniguchi Y, Okada K, Mori Y, Yano F, Chung UI, Akiyama H, Kawaguchi H, Tanaka S, Saito T (2016) Biphasic regulation of chondrocytes by Rela through induction of anti-apoptotic and catabolic target genes (in eng). Nature Communications 7:13336. https://doi.org/10.1038/ncomms13336

    CAS  Article  PubMed  PubMed Central  Google Scholar 

  44. Kronenberg HM (2003) Developmental regulation of the growth plate (in eng). Nature 423:332–336. https://doi.org/10.1038/nature01657

    CAS  Article  PubMed  Google Scholar 

  45. van der Kraan PM, van den Berg WB (2012) Chondrocyte hypertrophy and osteoarthritis: role in initiation and progression of cartilage degeneration? (in eng). Osteoarthritis and cartilage 20:223–232. https://doi.org/10.1016/j.joca.2011.12.003

    Article  PubMed  Google Scholar 

  46. Pesesse L, Sanchez C, Delcour JP, Bellahcene A, Baudouin C, Msika P, Henrotin Y (2013) Consequences of chondrocyte hypertrophy on osteoarthritic cartilage: potential effect on angiogenesis (in eng). Osteoarthritis and cartilage 21:1913–1923. https://doi.org/10.1016/j.joca.2013.08.018

    CAS  Article  PubMed  Google Scholar 

Download references

Acknowledgements

We thank Kai Lin, Yinglei Fang, Penghui Ke for assistance in collecting cartilage samples.

Funding

This work was supported by grants from the National Natural Science Foundation of China (No. 81672161) and National Undergraduate Traning Programs for Innovation and Entrepreneurship-China (No. 201810366025).

Author information

Affiliations

Authors

Contributions

Zongsheng Yin, Wei He and Jiegou Xu designed the study. Wenshan Shan, Zhenfei Ding, Guanjun Cui performed in vitro experiments. Chao Chen, Wei Huang, Wei Lu and Fuen Liu detected the expression level of ANGPTL2 in OA cartilage samples. Sha Luo participated in the supplementary experiment. Wenshan Shan wrote the paper.

Corresponding authors

Correspondence to JieGou Xu, Wei He or Zongsheng Yin.

Ethics declarations

Conflict of interest

The authors declare that they have no competing interests.

Ethics approval

All cartilage samples were obtained from the First Affiliated Hospital of Anhui Medical University. This research was approved by the Ethics Committee of the First Affiliated Hospital of Anhui Medical University.

Informed consent

All patients obtained a written informed consent about the study.

Additional information

Publisher's Note

Springer Nature remains neutral with regard to jurisdictional claims in published maps and institutional affiliations.

Electronic supplementary material

Below is the link to the electronic supplementary material.

774_2019_1016_MOESM1_ESM.tif

Supplementary Fig. 1. Identification of human primary chondrocytes. SF1. A-C shows that type II collagen was high produced by human primary chondrocytes. Immunofluorescence of human primary chondrocytes with an anti-type II collagen antibody (SF1A). The nuclei of cells were revealed by the DAPI (SF1.B). Staining of human primary chondrocytes with toluidine blue, which reveals high production of proteoglycans in human chondrocytes (SF1.D). Scale bars (ABC) = 200 μm. Scale bars (D) = 100 μm (TIFF 77082 kb)

774_2019_1016_MOESM2_ESM.tif

Supplementary Fig. 2. Silencing of ANGPTL2 in chondrocyte. AB: Silencing of ANGPTL2 in vitro OA model Human chondrocytes were divided into four groups: Control, IL-1β (10 ng/mL), IL-1β (10 ng/ml) + siNC, IL-1β (10 ng/mL) + siANGPTL2. Chondrocytes were pretreated with siNC or siANGPTL2 for 24 h followed by stimulated with IL-1β (10 ng/ml) for 24 h, and then, RNA or protein was extracted from chondrocytes. (A) qRT-PCR and (B) Western Blot were used to evaluate the expression of ANGPTL2. CD: Silencing of ANGPTL2 in human primary chondrocyte without IL-1β. Human chondrocytes were divided into three groups: Control, siNC, siANGPTL2. Chondrocytes were pretreated with siNC or siANGPTL2 for 24 h and then, RNA or protein was extracted from chondrocytes. (A) Western Blot and (B) qRT-PCR were used to evaluate the expression of ANGPTL2. Results are expressed as mean ± SD. Welch Test followed by Games-Howell Test (Equal variances not assumed) (TIFF 9847 kb)

774_2019_1016_MOESM3_ESM.tif

Supplementary Fig. 3. Effects of ANGPTL2 on COL2A1 and aggrecan production in human primary chondrocytes. A-C Human chondrocytes were divided into four groups: Control, IL-1β (10 ng/mL), IL-1β (10 ng/ml) + siNC, IL-1β (10 ng/mL) + siANGPTL2. Chondrocytes were pretreated with siNC or siANGPTL2 for 24 h followed by stimulated with IL-1β (10 ng/ml) for 24 h, and then, RNA or protein was extracted from chondrocytes. (A)(B) qRT-PCR analysis for the mRNA expression levels of COL2A1 and aggrecan. (C)Western blots analysis for the protein expression of COL2A1 and aggrecan. D-F Human primary chondrocytes were treated with a serial dosage (0, 0.1, 0.2, 0.4 μg/ml) of rhANGPTL2 for 24 h. (D)(E) qRT-PCR analysis for the mRNA expression levels of COL2A1 and aggrecan. (F)Western blots analysis for the protein expression of COL2A1 and aggrecan. Results are expressed as mean ± SD. (D)Analysis of variance (ANOVA) followed by Bonferroni Test (equal variances). (A)Welch Test followed by Games-Howell Test (Equal variances not assumed). (BE) ANOVA Test (no significant) (TIFF 9789 kb)

774_2019_1016_MOESM4_ESM.tif

Supplementary Fig. 4. Effects of ANGPTL2 on caspase3 production in human primary chondrocytes. Human chondrocytes were divided into four groups: Control, IL-1β (10 ng/mL), IL-1β (10 ng/ml) + siNC, IL-1β (10 ng/mL) + siANGPTL2. Chondrocytes were pretreated with siNC or siANGPTL2 for 24 h followed by stimulated with IL-1β (10 ng/ml) for 24 h, and then, RNA or protein was extracted from chondrocytes. (A) Western Blot and (B) qRT-PCR were used to evaluate the expression of caspase3. Results are expressed as mean ± SD. ANOVA Test (no significant) (TIFF 4184 kb)

Supplementary material 5 (DOCX 16 kb)

Supplementary material 6 (DOCX 15 kb)

Supplementary material 7 (DOCX 13 kb)

About this article

Verify currency and authenticity via CrossMark

Cite this article

Shan, W., Cheng, C., Huang, W. et al. Angiopoietin-like 2 upregulation promotes human chondrocyte injury via NF-κB and p38/MAPK signaling pathway. J Bone Miner Metab 37, 976–986 (2019). https://doi.org/10.1007/s00774-019-01016-w

Download citation

  • Received:

  • Accepted:

  • Published:

  • Issue Date:

  • DOI: https://doi.org/10.1007/s00774-019-01016-w

Keywords

  • Osteoarthritis
  • ANGPTL2
  • ECM degradation
  • Inflammation mediators production