Skip to main content

Protein-borne methionine residues as structural antioxidants in mitochondria

Abstract

Methionine is an oxidant-labile amino acid whose major oxidation products, methionine sulfoxides, can be readily repaired by various NADPH-dependent methionine sulfoxide reductases. Formally, the methionine oxidation–reduction circuit could act as a cellular antioxidant system, by providing a safe sink for oxidants that might cause much more damage if reacting otherwise. This concept is supported by focal experimental evidence; however, the global importance, scope and biochemical role of protein-borne methionine as an inbuilt macromolecular antioxidant have remained incompletely defined. In analyzing proteomic methionine usage on different levels of comparison, we find that protein methionine (i) is primarily an antioxidant of mitochondria, especially of the inner mitochondrial membrane, (ii) responds strongly to respiratory demands on an evolutionary timescale, (iii) acts locally, by selectively protecting its carrier protein, and (iv) might be utilized as a molecular predictor of aerobic metabolic rate in animals, to complement traditional markers like the presence of a respiratory pigment. Our data support the idea that proteins in need of a long lifespan or acting in dangerous environments may acquire massive structural alterations aimed at increasing their resistance to oxidation. Counterintuitively though, they sometimes do so by accumulating particularly labile rather than particularly stable building blocks, illustrating that the technical concept of cathodic protection is also employed by the animate nature.

This is a preview of subscription content, access via your institution.

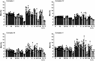
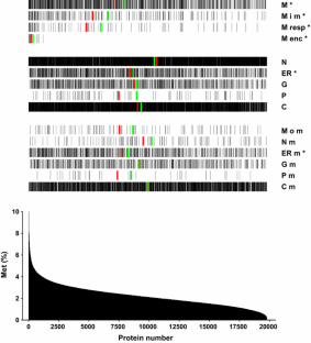
Fig. 1
Fig. 2
Fig. 3
Fig. 4
Fig. 5

References

  • Abele D, Puntarulo S (2004) Formation of reactive species and induction of antioxidant defence systems in polar and temperate marine invertebrates and fish. Comp Biochem Physiol A Mol Integr Physiol 138:405–415

    PubMed  Article  Google Scholar 

  • Althoff T, Mills DJ, Popot JL, Kühlbrandt W (2011) Arrangement of electron transport chain components in bovine mitochondrial supercomplex I1III2IV1. EMBO J 30:4652–4664

    CAS  PubMed Central  PubMed  Article  Google Scholar 

  • Ashton NW, Bolderson E, Cubeddu L, O’Byrne KJ, Richard DJ (2013) Human single-stranded DNA binding proteins are essential for maintaining genomic stability. BMC Mol Biol 14:9

    CAS  PubMed Central  PubMed  Article  Google Scholar 

  • Baradaran R, Berrisford JM, Minhas GS, Sazanov LA (2013) Crystal structure of the entire respiratory complex I. Nature 494:443–448

    CAS  PubMed Central  PubMed  Article  Google Scholar 

  • Bender A, Hajieva P, Moosmann B (2008) Adaptive antioxidant methionine accumulation in respiratory chain complexes explains the use of a deviant genetic code in mitochondria. Proc Natl Acad Sci USA 105:16496–16501

    CAS  PubMed Central  PubMed  Article  Google Scholar 

  • Biasini M, Bienert S, Waterhouse A, Arnold K, Studer G, Schmidt T, Kiefer F, Cassarino TG, Bertoni M, Bordoli L, Schwede T (2014) SWISS-MODEL: modelling protein tertiary and quaternary structure using evolutionary information. Nucleic Acids Res 42:W252–W258

    CAS  PubMed Central  PubMed  Article  Google Scholar 

  • Bisby RH, Ahmed S, Cundall RB (1984) Repair of amino acid radicals by a vitamin E analogue. Biochem Biophys Res Commun 119:245–251

    CAS  PubMed  Article  Google Scholar 

  • Boveris A, Chance B (1973) The mitochondrial generation of hydrogen peroxide. General properties and effect of hyperbaric oxygen. Biochem J 134:707–716

    CAS  PubMed Central  PubMed  Google Scholar 

  • Brand MD (2010) The sites and topology of mitochondrial superoxide production. Exp Gerontol 45:466–472

    CAS  PubMed Central  PubMed  Article  Google Scholar 

  • Brot N, Weissbach H (1983) Biochemistry and physiological role of methionine sulfoxide residues in proteins. Arch Biochem Biophys 223:271–281

    CAS  PubMed  Article  Google Scholar 

  • Childress JJ, Seibel BA (1998) Life at stable low oxygen levels: adaptations of animals to oceanic oxygen minimum layers. J Exp Biol 201:1223–1232

    CAS  PubMed  Google Scholar 

  • Darveau CA, Hochachka PW, Welch KC, Roubik DW, Suarez RK (2005) Allometric scaling of flight energetics in Panamanian orchid bees: a comparative phylogenetic approach. J Exp Biol 208:3581–3591

    PubMed  Article  Google Scholar 

  • Gatti S, Brey T, Müller WE, Heilmayer O, Holst G (2002) Oxygen microoptodes: a new tool for oxygen measurements in aquatic animal ecology. Mar Biol 140:1075–1085

    Article  Google Scholar 

  • Gowda K, Black SD, Moeller I, Sakakibara Y, Liu MC, Zwieb C (1998) Protein SRP54 of human signal recognition particle: cloning expression, and comparative analysis of functional sites. Gene 207:197–207

    CAS  PubMed  Article  Google Scholar 

  • Hadas E, Ilan M, Shpigel M (2008) Oxygen consumption by a coral reef sponge. J Exp Biol 211:2185–2190

    CAS  PubMed  Article  Google Scholar 

  • Hajieva P, Bayatti N, Granold M, Behl C, Moosmann B (2015) Membrane protein oxidation determines neuronal degeneration. J Neurochem (in press)

  • Halliwell B (1990) How to characterize a biological antioxidant. Free Radic Res Commun 9:1–32

    CAS  PubMed  Article  Google Scholar 

  • Halton DW (1997) Nutritional adaptations to parasitism within the platyhelminthes. Int J Parasitol 27:693–704

    CAS  PubMed  Article  Google Scholar 

  • Harrison JF, Roberts SP (2000) Flight respiration and energetics. Annu Rev Physiol 62:179–205

    CAS  PubMed  Article  Google Scholar 

  • Hoffman DL, Brookes PS (2009) Oxygen sensitivity of mitochondrial reactive oxygen species generation depends on metabolic conditions. J Biol Chem 284:16236–16245

    CAS  PubMed Central  PubMed  Article  Google Scholar 

  • Johansen ME, Muller JG, Xu X, Burrows CJ (2005) Oxidatively induced DNA-protein cross-linking between single-stranded binding protein and oligodeoxynucleotides containing 8-oxo-7,8-dihydro-2′-deoxyguanosine. Biochemistry 44:5660–5671

    CAS  PubMed  Article  Google Scholar 

  • Jovanovic SV, Simic MG (1985) Repair of tryptophan radicals by antioxidants. J Free Radic Biol Med 1:125–129

    CAS  PubMed  Article  Google Scholar 

  • Kim G, Weiss SJ, Levine RL (2014) Methionine oxidation and reduction in proteins. Biochim Biophys Acta 1840:901–905

    CAS  PubMed  Article  Google Scholar 

  • Kirkwood TB, Kowald A (2012) The free-radical theory of ageing—older, wiser and still alive: modelling positional effects of the primary targets of ROS reveals new support. BioEssays 34:692–700

    CAS  PubMed  Article  Google Scholar 

  • Krogh A, Larsson B, von Heijne G, Sonnhammer EL (2001) Predicting transmembrane protein topology with a hidden Markov model: application to complete genomes. J Mol Biol 305:567–580

    CAS  PubMed  Article  Google Scholar 

  • Lanfear R, Thomas JA, Welch JJ, Brey T, Bromham L (2007) Metabolic rate does not calibrate the molecular clock. Proc Natl Acad Sci USA 104:15388–15393

    CAS  PubMed Central  PubMed  Article  Google Scholar 

  • Lenaz G, Genova ML (2009) Structural and functional organization of the mitochondrial respiratory chain: a dynamic super-assembly. Int J Biochem Cell Biol 41:1750–1772

    CAS  PubMed  Article  Google Scholar 

  • Leung AK, Nagai K, Li J (2011) Structure of the spliceosomal U4 snRNP core domain and its implication for snRNP biogenesis. Nature 473:536–539

    CAS  PubMed Central  PubMed  Article  Google Scholar 

  • Levine RL, Mosoni L, Berlett BS, Stadtman ER (1996) Methionine residues as endogenous antioxidants in proteins. Proc Natl Acad Sci USA 93:15036–15040

    CAS  PubMed Central  PubMed  Article  Google Scholar 

  • Lighton JR (1996) Discontinuous gas exchange in insects. Annu Rev Entomol 41:309–324

    CAS  PubMed  Article  Google Scholar 

  • Luo S, Levine RL (2009) Methionine in proteins defends against oxidative stress. FASEB J 23:464–472

    CAS  PubMed Central  PubMed  Article  Google Scholar 

  • Makarieva AM, Gorshkov VG, Li BL, Chown SL, Reich PB, Gavrilov VM (2008) Mean mass-specific metabolic rates are strikingly similar across life’s major domains: evidence for life’s metabolic optimum. Proc Natl Acad Sci USA 105:16994–16999

    CAS  PubMed Central  PubMed  Article  Google Scholar 

  • Moosmann B, Behl C (2000) Cytoprotective antioxidant function of tyrosine and tryptophan residues in transmembrane proteins. Eur J Biochem 267:5687–5692

    CAS  PubMed  Article  Google Scholar 

  • Moosmann B, Behl C (2002) Secretory peptide hormones are biochemical antioxidants: structure-activity relationship. Mol Pharmacol 61:260–268

    CAS  PubMed  Article  Google Scholar 

  • Moosmann B, Behl C (2008) Mitochondrially encoded cysteine predicts animal lifespan. Aging Cell 7:32–46

    CAS  PubMed  Article  Google Scholar 

  • Mouton S, Willems M, Houthoofd W, Bert W, Braeckman BP (2011) Lack of metabolic ageing in the long-lived flatworm Schmidtea polychroa. Exp Gerontol 46:755–761

    PubMed  Article  Google Scholar 

  • Oien DB, Moskovitz J (2008) Substrates of the methionine sulfoxide reductase system and their physiological relevance. Curr Top Dev Biol 80:93–133

    CAS  PubMed  Google Scholar 

  • Pettersen EF, Goddard TD, Huang CC, Couch GS, Greenblatt DM, Meng EC, Ferrin TE (2004) UCSF Chimera—a visualization system for exploratory research and analysis. J Comput Chem 25:1605–1612

    CAS  PubMed  Article  Google Scholar 

  • Price JC, Guan S, Burlingame A, Prusiner SB, Ghaemmaghami S (2010) Analysis of proteome dynamics in the mouse brain. Proc Natl Acad Sci USA 107:14508–14513

    CAS  PubMed Central  PubMed  Article  Google Scholar 

  • Pryor WA (1986) Oxy-radicals and related species: their formation, lifetimes, and reactions. Annu Rev Physiol 48:657–667

    CAS  PubMed  Article  Google Scholar 

  • Reddy VY, Desorchers PE, Pizzo SV, Gonias SL, Sahakian JA, Levine RL, Weiss SJ (1994) Oxidative dissociation of human alpha 2-macroglobulin tetramers into dysfunctional dimers. J Biol Chem 269:4683–4691

    CAS  PubMed  Google Scholar 

  • Requejo R, Hurd TR, Costa NJ, Murphy MP (2010) Cysteine residues exposed on protein surfaces are the dominant intramitochondrial thiol and may protect against oxidative damage. FEBS J 277:1465–1480

    CAS  PubMed Central  PubMed  Article  Google Scholar 

  • Salvucci ME, Crafts-Brandner SJ (2000) Effects of temperature and dietary sucrose concentration on respiration in the silverleaf whitefly, Bemisia argentifolii. J Insect Physiol 46:1461–1467

    CAS  PubMed  Article  Google Scholar 

  • Schindeldecker M, Stark M, Behl C, Moosmann B (2011) Differential cysteine depletion in respiratory chain complexes enables the distinction of longevity from aerobicity. Mech Ageing Dev 132:171–179

    CAS  PubMed  Article  Google Scholar 

  • Scruggs BS, Michel CI, Ory DS, Schaffer JE (2012) SmD3 regulates intronic noncoding RNA biogenesis. Mol Cell Biol 32:4092–4103

    CAS  PubMed Central  PubMed  Article  Google Scholar 

  • Stajich JE, Block D, Boulez K, Brenner SE, Chervitz SA, Dagdigian C, Fuellen G, Gilbert JG, Korf I, Lapp H, Lehvaslaiho H, Matsalla C, Mungall CJ, Osborne BI, Pocock MR, Schattner P, Senger M, Stein LD, Stupka E, Wilkinson MD, Birney E (2002) The Bioperl toolkit: Perl modules for the life sciences. Genome Res 12:1611–1618

    CAS  PubMed Central  PubMed  Article  Google Scholar 

  • St-Pierre J, Buckingham JA, Roebuck SJ, Brand MD (2002) Topology of superoxide production from different sites in the mitochondrial electron transport chain. J Biol Chem 277:44784–44790

    CAS  PubMed  Article  Google Scholar 

  • Suthammarak W, Somerlot BH, Opheim E, Sedensky M, Morgan PG (2013) Novel interactions between mitochondrial superoxide dismutases and the electron transport chain. Aging Cell 12:1132–1140

    CAS  PubMed  Article  Google Scholar 

  • Takemae N, Nakaya F, Motokawa T (2009) Low oxygen consumption and high body content of catch connective tissue contribute to low metabolic rate of sea cucumbers. Biol Bull 216:45–54

    PubMed  Google Scholar 

  • Thuesen EV, Childress JJ (1994) Oxygen consumption rates and metabolic enzyme activities of oceanic California medusae in relation to body size and habitat depth. Biol Bull 187:84–98

    CAS  Article  Google Scholar 

  • Tielens AG (1994) Energy generation in parasitic helminthes. Parasitol Today 10:346–352

    CAS  PubMed  Article  Google Scholar 

  • Vieira-Silva S, Rocha EP (2008) An assessment of the impacts of molecular oxygen on the evolution of proteomes. Mol Biol Evol 25:1931–1942

    CAS  PubMed Central  PubMed  Article  Google Scholar 

  • Von Brand T, Bowman IB (1961) Studies on the aerobic and anerobic metabolism of larval and adult Taenia taeniaeformis. Exp Parasitol 11:276–297

    Article  Google Scholar 

  • Vriend G (1990) WHAT IF: a molecular modeling and drug design program. J Mol Graph 8:52–56

    CAS  PubMed  Article  Google Scholar 

  • Weissbach H, Resnick L, Brot N (2005) Methionine sulfoxide reductases: history and cellular role in protecting against oxidative damage. Biochim Biophys Acta 1703:203–212

    CAS  PubMed  Article  Google Scholar 

  • Wolf T, Ellington C, Davis S, Feltham M (1996) Validation of the doubly labelled water technique for bumblebees Bombus terrestris (L.). J Exp Biol 199:959–972

    PubMed  Google Scholar 

  • Yong J, Wan L, Dreyfuss G (2004) Why do cells need an assembly machine for RNA-protein complexes? Trends Cell Biol 14:226–232

    CAS  PubMed  Article  Google Scholar 

Download references

Conflict of interest

The authors declare that they have no conflict of interest.

Author information

Affiliations

Authors

Corresponding author

Correspondence to Bernd Moosmann.

Additional information

Handling Editor: F. Galli.

Rights and permissions

Reprints and Permissions

About this article

Verify currency and authenticity via CrossMark

Cite this article

Schindeldecker, M., Moosmann, B. Protein-borne methionine residues as structural antioxidants in mitochondria. Amino Acids 47, 1421–1432 (2015). https://doi.org/10.1007/s00726-015-1955-8

Download citation

  • Received:

  • Accepted:

  • Published:

  • Issue Date:

  • DOI: https://doi.org/10.1007/s00726-015-1955-8

Keywords

  • Antioxidant
  • Cathodic protection
  • Metabolic rate
  • Methionine oxidation
  • Oxidative stress
  • Respiratory chain complex