Skip to main content

Some aspects of salinity responses in peppermint (Mentha × piperita L.) to NaCl treatment

Abstract

Salinity is a major stress that adversely affects plant growth and crop production. Understanding the cellular responses and molecular mechanisms by which plants perceive and adopt salinity stress is of fundamental importance. In this work, some of the cellular signaling events including cell death, reactive oxygen species (ROS) generation, and the behaviors of organelles were analyzed in a salt-tolerant species (Keyuan-1) of peppermint (Mentha × piperita L.) under NaCl treatment. Our results showed that 200 mM NaCl treatment elicited a distinct progress of cell death with chromatin condensation and caspase-3-like activation and a dramatic burst of ROS which was required for the execution of cell death. The major ROS accumulation occurred in the mitochondria and chloroplasts, which were the sources of ROS production under NaCl stress. Moreover, mitochondrial activity and photosynthetic capacity also exhibited the obvious decrease in the ROS-dependent manner under 200 mM NaCl stress. Furthermore, the activities of superoxide dismutase (SOD), ascorbate peroxidase (APX), glutathione reductase (GR), and dehydroascorbate reductase (DHAR) as well as the contents of ascorbate and glutathione changed in the concentration-dependent manner under NaCl stress. Altogether, our data showed the execution of programmed cell death (PCD), the ROS dynamics, and the behaviors of organelles especially mitochondria and chloroplasts in the cellular responses of peppermint to NaCl stress which can be used for the tolerance screening, and contributed to the understanding of the cellular responses and molecular mechanisms of peppermint to salinity stress, providing the theoretic basis for the further development and utilization of peppermint in saline areas.

This is a preview of subscription content, access via your institution.

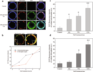
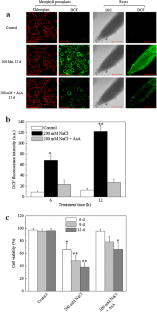
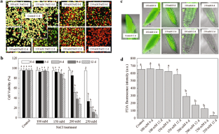
Fig. 1
Fig. 2
Fig. 3
Fig. 4
Fig. 5
Fig. 6
Fig. 7
Fig. 8

References

  • Affenzeller MJ, Dareshouri A, Andosch A, Lutz C, Lutz-Meindl U (2009) Salt stress-induced cell death in the unicellular green alga Micrasterias denticulata. J Exp Bot 60:939–954

    Article  PubMed Central  CAS  PubMed  Google Scholar 

  • Alscher RG, Erturk N, Heath LS (2002) Role of superoxide dismutases (SODs) in controlling oxidative stress in plants. J Exp Bot 53:1331–1341

    Article  CAS  PubMed  Google Scholar 

  • Anderson JV, Chevone BI, Hess JL (1992) Seasonal variation in the antioxidant system of eastern white pine needles. Plant Physiol 98:501–508

    Article  PubMed Central  CAS  PubMed  Google Scholar 

  • Apel K, Hirt H (2004) Reactive oxygen species: metabolism, oxidative stress, and signal transduction. Annu Rev Plant Biol 55:373–399

    Article  CAS  PubMed  Google Scholar 

  • Ashtamker C, Kiss V, Sagi M, Davydov O, Fluhr R (2007) Diverse subcellular locations of cryptogein-induced reactive oxygen species production in tobacco bright yellow-2 cells. Plant Physiol 143:1817–1826

    Article  PubMed Central  CAS  PubMed  Google Scholar 

  • Baier M, Dietz KJ (2005) Chloroplasts as source and target of cellular redox regulation: a discussion on chloroplast redox signals in the context of plant physiology. J Exp Bot 416:1449–1462

    Article  Google Scholar 

  • Baker NR, Rosenqvist E (2004) Applications of chlorophyll fluorescence can improve crop production strategies: an examination of future possibilities. J Exp Bot 55:1607–1621

    Article  CAS  PubMed  Google Scholar 

  • Behn H, Albert A, Marx F, Noga G, Ulbrich A (2010) Ultraviolet-B and photosynthetically active radiation interactively affect yield and pattern of monoterpenes in leaves of peppermint (Mentha × piperita L.). J Agric Food Chem 58:7361–7367

    Article  CAS  PubMed  Google Scholar 

  • Chaerle L, Van Der Straeten D (2000) Imaging techniques and the early detection of plant stress. Trends Plant Sci 5:495–500

    Article  CAS  PubMed  Google Scholar 

  • Chen Q, Vazquez EJ, Moghaddas S, Hoppel CL (2003) Production of reactive oxygen species by mitochondria. J Biol Chem 278:36027–36031

    Article  CAS  PubMed  Google Scholar 

  • Clark RJ, Menary RC (1980) Environmental effects on peppermint, I. Effect of day length, photon flux density, night temperature and day temperature on the yield and composition of peppermint oil. Australian J Plant Physiol 7:685–692

    Article  CAS  Google Scholar 

  • Flowers TJ, Yeo AR (1995) Breeding for salinity resistance in crop plants—where next? Australian J Plant Physiol 22:875–884

    Article  Google Scholar 

  • Gao XH, Ren ZH, Zhao YX, Zhang H (2003) Overexpression of SOD2 increases salt tolerance of Arabidopsis. Plant Physiol 133:1873–1881

    Article  PubMed Central  CAS  PubMed  Google Scholar 

  • Garnier L, Simon-Plas F, Thuleau P (2006) Cadmium affects tobacco cells by a series of three waves of reactive oxygen species that contribute to cytotoxicity. Plant Cell Environ 29:1956–1969

    Article  CAS  PubMed  Google Scholar 

  • Hasegawa PM, Bressan RA, Zhu JK, Bohnert HJ (2000) Plant cellular and molecular responses to high salinity. Annu Rev Plant Physiol Plant Mol Biol 51:463–499

    Article  CAS  PubMed  Google Scholar 

  • Hiroko PI, Mercy D, Hsiu-Chuan Y, Shigeaki S, Kazuo T, Takeshi N, Masahiro H, Yasutoshi K, Toshihiko O, Hideyuki JM (2007) Evidence of ROS generation by mitochondria in cells with impaired electron transport chain and mitochondrial DNA damage. Mitochondrion 7:106–118

    Article  Google Scholar 

  • Huh GH, Damsz B, Matsumoto TK, Reddy MP, Rus AM, Ibeas JI, Narasimhan ML, Bressan RA, Hasegawa PM (2002) Salt causes ion disequilibrium-induced programmed cell death in yeast and plants. The Plant J 29:649–659

    Article  CAS  Google Scholar 

  • Jeffrey SA (2006) The role of the mitochondrial permeability transition in cell death. Mitochondrion 6:225–234

    Article  Google Scholar 

  • Kholova J, Sairam RK, Meena RC (2010) Osmolytes and metal ions accumulation, oxidative stress and antioxidant enzymes activity as determinants of salinity stress tolerance in maize genotypes. Acta Physiol Plant 32:477–486

    Article  CAS  Google Scholar 

  • Kroemer G (1999) Mitochondrial control of apoptosis: an overview. Biochem Soc Symp 66:1–15

    CAS  PubMed  Google Scholar 

  • Li Z, Xing D (2011) Mechanistic study of mitochondria-dependent programmed cell death induced by aluminum phytotoxicity using fluorescence techniques. J Exp Bot 62:331–343

    Article  CAS  PubMed  Google Scholar 

  • Li Z, Xing FQ, Xing D (2012) Characterization of target site of aluminum phytotoxicity in photosynthetic electron transport by fluorescence techniques in tobacco leaves. Plant Cell Physiol. doi:10.1093/pcp/PCS076

    PubMed Central  Google Scholar 

  • Li Z, Wu XQ, Wei YL, Li JS, Yang HT (2014a) Effects of NaCl stress on the growth and antioxidant system of peppermint (Mentha piperita L.). Guangdong Agricul Sci 41:46–51

    Google Scholar 

  • Li Z, Wu XQ, Zhao XY, Wei YL, Li JS, Yang HT (2014b) Impacts of NaCl stress on photosynthesis and PSII photochemical activity of peppermint (Mentha piperita L.). Shandong Sci 27:56–62

    Google Scholar 

  • Lin J, Wang Y, Wang G (2005) Salt stress-induced programmed cell death via Ca2+-mediated mitochondrial permeability transition in tobacco protoplasts. Plant Growth Regul 45:243–250

    Article  CAS  Google Scholar 

  • Mitsuya S, Kawasaki M, Taniguchi M, Miyake H (2003) Light dependency of salinity-induced chloroplast degradation. Plant Prod Sci 6:219–223

    Article  Google Scholar 

  • Moller IM, Rasmusson AG (2005) Isolation of mitochondria. In: Taiz L, Zeiger E, eds. Plant physiology, 4th edn. Chapter 11

  • Omoto E, Nagao H, Taniguchi M, Miyake H (2013) Localization of reactive oxygen species and change of antioxidant capacities in mesophyll and bundle sheath chloroplasts of maize under salinity. Physiol Plantarum 149:1–12

    Article  CAS  Google Scholar 

  • Pennell RI, Lamb C (1997) Programmed cell death in plants. The Plant Cell 9:1157–1168

    Article  PubMed Central  CAS  PubMed  Google Scholar 

  • Romero-Puertas MC, Rodriguez-Serrano M, Corpas FJ, Gomez M, Delrio LA, Sandalio LM (2004) Cadmium-induced subcellular accumulation of O2 and H2O2 in pea leaves. Plant Cell Environ 27:1122–1134

    Article  CAS  Google Scholar 

  • Santoro MV, Nievas F, Zygadlo J, Giordano W, Banchio E (2013) Effects of growth regulators on biomass and the production of secondary metabolites in Peppermint (Mentha piperita) micropropagated in vitro. Am J Plant Sci 4:49–55

    Article  CAS  Google Scholar 

  • Shabala S (2009) Salinity and programmed cell death: unraveling mechanisms for ion specific signaling. J Exp Bot 60:709–712

    Article  CAS  PubMed  Google Scholar 

  • Shabala S, Cuin TA (2008) Potassium transport and plant salt tolerance. Physiol Plantarum 133:651–669

    Article  CAS  Google Scholar 

  • Sharma P, Jha AB, Dubey RS, Pessarakli M (2012) Reactive oxygen species, oxidative damage, and antioxidative defense mechanism in plants under stressful conditions. J Bot 135:1–9

    Article  Google Scholar 

  • Tanaka A, Tanaka R (2006) Chlorophyll metabolism. Curr Opin Plant Biol 9:248–255

    Article  CAS  PubMed  Google Scholar 

  • Tsanko SG, Jacques H (2005) Hydrogen peroxide as a signal controlling plant programmed cell death. J Cell Biol 168:17–20

    Google Scholar 

  • Vitaly DS, Elena ML, Dmitry BK, Elena VD, Yana VM, Mikhail VG (2003) Participation of chloroplasts in plant apoptosis. Biosci Report 3:103–117

    Google Scholar 

  • Wang J, Bao JT, Li XR, Liu YB (2010) Salt stress induced apoptotic-like changes in Thellungiella halophila. Sci Cold Arid Reg 2:31–42

    CAS  Google Scholar 

  • Yamaguchi T, Blumwald E (2005) Developing salt-tolerant crop plants: challenges and opportunities. Trends Plant Sci 10:615–620

    Article  CAS  PubMed  Google Scholar 

  • Yamane K, Bunai K, Kakeshita H (2004) Protein traffic for secretion and related machinery of Bacillus subtilis. Biosci Biotechnol Biochem 68:2007–2023

    Article  CAS  PubMed  Google Scholar 

  • Yao N, Tada Y, Sakamoto M, Nakayashiki H, Park P, Tosa Y, Mayama S (2002) Mitochondrial oxidative burst involved in apoptotic response in oats. The Plant J 30:567–579

    Article  CAS  Google Scholar 

  • Yao N, Bartholomew JE, James M, Greenberg JT (2004) The mitochondrion: an organelle commonly involved in programmed cell death in Arabidopsis thaliana. The Plant J 40:596–610

    Article  CAS  Google Scholar 

  • Zhang LR, Xing D (2008) Rapid determination of the damage to photosynthesis caused by salt and osmotic stresses using delayed fluorescence of chloroplast. Photochem Photobiol Sci 7:352–360

    Article  CAS  PubMed  Google Scholar 

  • Zhang X, Zhou S, Fu Y, Su Z, Wang X, Sun C (2006) Identification of a drought tolerant introgression line derived from Dongxiang common wild rice (O. rufipogon Griff.). Plant Mol Biol 62:247–259

    Article  CAS  PubMed  Google Scholar 

Download references

Acknowledgments

This research is supported by the Programs for International S&T Cooperation Program of China (2011DFA30990; 2007DFA30630) and the Youth Science Funds of Shandong Academy of Sciences (2013QN012).

Conflict of interest

The authors declared that they have no conflicts of interest to this work.

Author information

Affiliations

Authors

Corresponding author

Correspondence to Zhe Li.

Additional information

Handling Editor: Néstor Carrillo

Electronic supplementary material

Below is the link to the electronic supplementary material.

ESM 1

(DOC 14018 kb)

Rights and permissions

Reprints and Permissions

About this article

Verify currency and authenticity via CrossMark

Cite this article

Li, Z., Yang, H., Wu, X. et al. Some aspects of salinity responses in peppermint (Mentha × piperita L.) to NaCl treatment. Protoplasma 252, 885–899 (2015). https://doi.org/10.1007/s00709-014-0728-7

Download citation

  • Received:

  • Accepted:

  • Published:

  • Issue Date:

  • DOI: https://doi.org/10.1007/s00709-014-0728-7

Keywords

  • NaCl stress
  • Peppermint
  • Chloroplast
  • Mitochondria
  • Programmed cell death
  • Reactive oxygen species